RESOLUCIÓN 227 DE 2020
(febrero 20)
Diario Oficial No. 51.233 de 20 de febrero 2020
MINISTERIO DE SALUD Y PROTECCIÓN SOCIAL
Por medio de la cual se adoptan los lineamientos técnicos y operativos del Programa Nacional de Prevención y Control de la Tuberculosis (PNPCT) y se dictan otras disposiciones.
EL MINISTRO DE SALUD Y PROTECCIÓN SOCIAL (E),
en ejercicio de sus facultades legales, en especial, de las conferidas en los artículos 2o, numerales 3, 4 y 7 del Decreto-ley 4107 de 2011, 173, numerales 2 y 3 de la Ley 100 de 1993, 42, numeral 42.3 de la Ley 715 de 2001, y
CONSIDERANDO:
Que el artículo 2o de la Ley 1751 de 2015, Estatutaria de Salud, estableció, respecto de la naturaleza y contenido del derecho fundamental a la salud, que este “Comprende el acceso a los servicios de salud de manera oportuna, eficaz y con calidad para la preservación, el mejoramiento y la promoción de la salud” y para ello “El Estado adoptará políticas para asegurar la igualdad de trato y oportunidades en el acceso a las actividades de promoción, prevención, diagnóstico, tratamiento, rehabilitación y paliación para todas las personas. De conformidad con el artículo 49 de la Constitución Política, su prestación como servicio público esencial obligatorio, se ejecuta bajo la indelegable dirección, supervisión, organización, regulación, coordinación y control del Estado”.
Que la Organización Mundial de la Salud (OMS), declaró la tuberculosis como emergencia global en 1993, debido al aumento constante en la incidencia de casos relacionados con el abandono de la lucha antituberculosa por parte de algunos gobiernos, la gestión deficiente de los programas, la pobreza, el crecimiento de la población, la migración y la urbanización rápida y descontrolada.
Que la Ley 1955 de 2019, por medio de la cual se expidió el Plan Nacional de Desarrollo 2018-2022 “Pacto por Colombia, Pacto por la Equidad”, en sus bases, componente III “Pacto por la equidad: política social moderna centrada en la familia, eficiente, de calidad y conectada a los mercados”, dispone en el numeral “2. Objetivos y Estrategias”, subnumeral 2, como objetivo el de “Definir prioridades e implementar las intervenciones en salud pública, para la transformación de la calidad de vida con deberes y derechos”, en el que se determinó como uno de sus objetivos, priorizar las intervenciones en salud pública, entre las que se encuentra la tuberculosis, para lo cual, bajo el liderazgo de este Ministerio, se establecerán estrategias territoriales para el fortalecimiento de capacidades básicas y gestión de la salud pública.
Que la Resolución número 1841 de 2013, adoptó el Plan Decenal de Salud Pública 2012-2021-PDSP, mediante el que se establecen como objetivos del país: avanzar hacia la garantía del goce efectivo del derecho a la salud, mejorar las condiciones de vida y salud de la población y lograr cero tolerancia frente a la morbilidad, mortalidad y discapacidad evitables, y plantea las metas y las estrategias para su cumplimiento, incorporando los enfoques de derechos, de ciclo de vida, de género, diferencial, étnico y el modelo de determinantes sociales de salud, en coherencia con los indicadores de situación de salud, las políticas de salud nacionales, los tratados y convenios internacionales, suscritos por Colombia, las políticas sociales transversales a otros sectores y las responsabilidades en salud pública a cargo de la Nación, las entidades territoriales y los actores del Sistema General de Seguridad Social en Salud (SGSSS).
Que el PDSP responde a las políticas de salud priorizadas y fundamentadas en el análisis de la situación de salud, cuya formulación y puesta en marcha, genera un gran impacto en los indicadores de salud, dentro de los cuales se encuentra la reducción de la morbi mortalidad derivada de la tuberculosis.
Que la Resolución número 2626 de 2019 adoptó el Modelo de Acción Integral Territorial (MAITE), que comprende entre sus acciones, la línea de salud pública, en el marco de la cual, se deben desarrollar acciones como la de “Definir, implementar y evaluar políticas públicas sectoriales e intersectoriales y acciones desarrolladas por todos los sectores y las organizaciones sociales o comunitarias sobre los determinantes sociales y ambientales de la salud y su incidencia en los resultados en salud, en la reducción de inequidades y en las metas sectoriales e intersectoriales”.
Que en concordancia con los compromisos adquiridos para el logro de los Objetivos de Desarrollo Sostenible (ODS), para el 2030, Colombia, en el marco de su Política de Atención Integral en Salud y el MAITE, trabajan por el logro de las metas en la prevención, atención y control de la tuberculosis, planteadas en la Estrategia Mundial hacia el Fin de la Tuberculosis 2015-2035, desarrollada por la Organización Mundial de la Salud (OMS), y materializada en el Plan de Acción para la Prevención y Control de la Tuberculosis para la Región de las Américas 2016-2019 de la OPS.
Que, a partir de las nuevas evidencias científicas e innovación tecnológica, la OMS ha generado recomendaciones para los programas nacionales de tuberculosis, acordes a la Estrategia Mundial hacia el Fin de la Tuberculosis 2015-2035, desarrollada por la OMS y materializada en el Plan de Acción para la Prevención y Control de la Tuberculosis para la Región de las Américas 2016-2019, de la Organización Panamericana de la Salud (OPS).
Que este Ministerio estableció el Programa Nacional de Prevención y Control de la Tuberculosis (PNPCT), constituido por el i) Plan Estratégico “Hacia el Fin de la Tuberculosis”, Colombia 2016-2025, publicado en el repositorio digital de su página web, https://www.minsalud.gov.co/sites/rid/paginas/freesearchresults.aspx?k=Plan%20 Estrat%C3 %A9gico%20Tuberculosis%20&ss=Todos, en el cual, se establecieron las líneas de acción para el programa, orientadas a dar cumplimiento a las metas de prevención y control de la tuberculosis, definidas por los Objetivos de Desarrollo Sostenible (ODS), y el ii) Plan de Monitoreo y Evaluación, que va desde el nivel local al nacional, que establece la medición del cumplimiento de los objetivos planteados por el PNPCT, la evaluación de los procesos implementados y los recursos asignados para estos, cuyo propósito es sustraer información que permita la toma de decisiones, la construcción de conocimiento y, por ende, el fortalecimiento de las acciones del programa.
Que este Ministerio expidió la Circular 058 de 2009, “Lineamientos para el manejo programático de tuberculosis y lepra en Colombia”, a través de la cual, se adoptó el Plan Estratégico Colombia Libre de Tuberculosis 2006-2015, con el fin de fortalecer aspectos operativos para los programas de prevención y control de la tuberculosis; y posteriormente, expidió las Circulares 001 de 2013, 007 de 2015 y 055 de 2016, con las que se establecieron los lineamientos para el manejo programático de la tuberculosis sensible y farmacorresistente, y se fijaron instrumentos técnicos y científicos de apoyo al fortalecimiento de la gestión de los programas departamentales, distritales y municipales, de prevención y control de la tuberculosis.
Que, en sesiones del 2 de mayo de 2018, 14 de agosto y 15 de octubre de 2019, el Comité Asesor de Tuberculosis reorganizado mediante la Resolución 5195 de 2010, efectuó el análisis técnico - científico a los algoritmos de diagnóstico y esquemas de tratamiento de la tuberculosis en el país, con base en la evidencia científica disponible, recomendando establecer los lineamientos técnicos y operativos, acordes con la Estrategia Mundial “Hacia el Fin de la Tuberculosis 2015-2035”.
Que los precitados lineamientos y los anexos, fueron construidos con base en las recomendaciones internacionales de la OMS/OPS, de sus guías de tuberculosis y de la literatura científica disponible. Igualmente, se sometieron a consulta pública y se recibieron aportes de diferentes actores del SGSSS, que fueron analizados y tenidos en cuenta en la construcción de los mismos.
Que conforme con lo anterior, se hace necesario adoptar los lineamientos técnicos y operativos del Programa Nacional de Tuberculosis, como parte del Programa Nacional de Prevención y Control de la Tuberculosis (PNPCT), los cuales contienen las directrices para el diagnóstico, tratamiento y atención integral de las personas afectadas por tuberculosis, con intervenciones individuales de detección temprana, protección específica, tratamiento y seguimiento integral de casos y sus contactos, lineamientos que son de obligatorio cumplimiento para avanzar hacia la eliminación de la enfermedad en el país. En todo caso, se mantienen vigentes las disposiciones relacionadas con la enfermedad de lepra y/o hansen, previstas en la Circular 058 de 2009.
Que el artículo 105 de la Ley 65 de 1993, modificado por el artículo 66 de la Ley 1709 de 2014, reguló lo correspondiente a la prestación de los servicios de salud de la población privada de la libertad bajo la custodia y vigilancia del Instituto Nacional Penitenciario y Carcelario (INPEC), que deberá gestionarse por parte de la Unidad de Servicios Penitenciarios y Carcelarios (USPEC), en cuyo marco este Ministerio adoptó el Modelo de Atención en Salud para dicha población, que incluye acciones en salud pública, en las cuales deberán entenderse inmersos los lineamientos técnicos y operativos adoptados en el presente acto administrativo.
En mérito de lo expuesto,
RESUELVE:
ARTÍCULO 1o. OBJETO. La presente resolución tiene por objeto adoptar los lineamientos técnicos y operativos como parte del Programa Nacional de Prevención y Control de la Tuberculosis (PNPCT), y los siguientes documentos técnicos:
Anexo 1. Algoritmos de diagnóstico de la tuberculosis pulmonar activa.
Anexo 2. Algoritmos de diagnóstico de la tuberculosis latente.
Anexo 3. Algoritmo de decisiones según los resultados microbiológicos del segundo mes en el seguimiento de la tuberculosis pulmonar bacteriológicamente confirmada.
Anexo 4. Esquemas terapéuticos recomendados para la enfermedad tuberculosa activa y la infección tuberculosa latente.
Anexo 5. Instrumento psicosocial para la identificación de factores de riesgo de no adherencia al tratamiento antituberculoso.
Anexo 6. Derechos y deberes de las personas afectadas por la tuberculosis.
Anexo 7. Recomendaciones para el hogar.
Anexo 8. Recomendaciones para la persona afectada, y
Anexo 9. Códigos CUPS.
PARÁGRAFO. Los lineamientos técnicos y operativos de que trata el presente acto administrativo y sus anexos, hacen parte integral de esta resolución, y serán actualizados de acuerdo con la generación de nuevo conocimiento científico e innovación en métodos de diagnóstico y manejo terapéutico de la tuberculosis que el país adopte, acorde con las directrices internacionales y nacionales en sus diferentes instancias.
ARTÍCULO 2o. ÁMBITO DE APLICACIÓN. Las disposiciones contenidas en la presente resolución son de obligatorio cumplimiento por parte de las entidades territoriales de salud del orden departamental, distrital y municipal, las Entidades Administradoras de Planes de Beneficios (EAPB), que incluyen los regímenes especiales y de excepción, las Instituciones Prestadoras de Servicios de Salud (IPS), los trabajadores de la salud, la Unidad de Servicios Penitenciarios y Carcelarios (USPEC), y el Instituto Nacional Penitenciario y Carcelario (INPEC).
ARTÍCULO 3o. RESPONSABILIDADES Y PARTICIPACIÓN DE LOS AGENTES DEL SISTEMA DE SALUD EN EL PROGRAMA NACIONAL DE TUBERCULOSIS. Las entidades destinatarias del presente acto administrativo deberán fortalecer sus acciones para la prevención y control de la tuberculosis en los niveles departamental, distrital y municipal, para el logro de las metas del Programa Nacional de Tuberculosis, con miras a la eliminación de dicho evento en el país. Para ello, las acciones deberán articularse y reflejarse en la planeación integral en salud, la idoneidad del talento humano, la calidad y efectividad de las intervenciones individuales y colectivas y la complementariedad de otras acciones en salud.
Para el efecto, deberán adelantar las siguientes acciones, en el marco de sus competencias:
3.1. Instituto Nacional de Salud
3.1.1 Actuar como Laboratorio Nacional de Referencia para el control de pruebas de diagnóstico de la tuberculosis y la vigilancia de las micobacterias de importancia en salud pública y propender porque este diagnóstico sea actualizado continuamente para mejorar la capacidad técnica de la red nacional de laboratorios.
3.1.2 Brindar asesoría, capacitación y asistencia técnica, dirigida principalmente a los laboratorios departamentales de salud, frente a la estandarización de las técnicas diagnósticas para detección de micobacterias a nivel molecular, cultivo líquido y pruebas de sensibilidad.
3.1.3 Participar en la planeación, desarrollo y coordinación de las acciones de vigilancia en salud pública de la tuberculosis para las personas afectadas y las reportadas por los puntos de contacto, en coordinación con el Ministerio de Salud y Protección Social, las entidades territoriales y demás agentes del SGSSS, conforme con la normatividad vigente sobre el SIVIGILA.
3.1.4 Coordinar, ejecutar y dirigir la investigación científica en tuberculosis, en consonancia con las políticas, planes y lineamientos del Ministerio de Salud y Protección Social; y coordinar la Red Nacional de Investigación, Innovación y Gestión del Conocimiento en Tuberculosis.
3.1.5 Apoyar el fortalecimiento del sistema de información de la vigilancia en salud pública de la tuberculosis en las direcciones territoriales de salud, generando capacidades y fomentando el análisis conjunto de la información procedente de la Red Nacional de Laboratorios (RNL), el Programa Nacional de Tuberculosis y su concordancia con las demás fuentes oficiales de información, acorde con lo establecido en el Plan de Monitoreo y Evaluación.
3.2. Instituto Nacional de Vigilancia de Medicamentos y Alimentos (Invima)
3.2.1 Participar en la planeación, desarrollo y coordinación de acciones de vigilancia y control en salud pública de la tuberculosis, de acuerdo con sus competencias y en coordinación con el Ministerio de Salud y Protección Social, el Instituto Nacional de Salud y las entidades territoriales.
3.2.2 Colaborar en el trabajo interinstitucional de farmacovigilancia que requiere el PNPCT, analizando y divulgando la información generada por la vigilancia de los eventos adversos, relacionados con los medicamentos utilizados para el tratamiento de la tuberculosis sensible y resistente.
3.2.3 Vigilar el cumplimiento de la reglamentación para el adecuado desarrollo y adopción de las tecnologías y medicamentos que se requieran para el cumplimiento del diagnóstico y tratamiento de la tuberculosis.
3.2.4 Apoyar al Ministerio de Salud y Protección Social en los procesos de incorporación de nuevas moléculas para el tratamiento de la tuberculosis, acorde con la normatividad vigente.
3.2.5 Participar en el Comité Asesor Nacional de Tuberculosis (CENCET), de acuerdo con las convocatorias realizadas por el Ministerio de Salud y Protección Social.
3.3. Direcciones Departamentales y Distritales de Salud
3.3.1 Incluir y priorizar en el Plan Territorial de Salud, en el Plan de Acción MAITE, en el Plan de Acción en Salud y en el Plan de Intervenciones Colectivas (PIC), metas y recursos financieros de diferentes fuentes, para el cumplimiento de las acciones del Programa Nacional de Tuberculosis, acorde con la situación epidemiológica en su jurisdicción.
3.3.2 Desarrollar e implementar los lineamientos del Programa Nacional de Tuberculosis, asignando recursos técnicos humanos y financieros desde el Sistema General de Participaciones y complementarlos con los recibidos por transferencias nacionales, específicos para el Programa Nacional de Tuberculosis, u otros, tales como regalías, recursos propios, proyectos con donantes, entre otros.
3.3.3 Administrar, almacenar, distribuir y monitorear las existencias de medicamentos en todos los municipios de su jurisdicción, de manera que se garantice su seguridad y estabilidad.
3.3.4 Realizar asistencia técnica y desarrollo de capacidades a las direcciones locales de salud de su jurisdicción, a la red de referencia de la prestación de servicios de su territorio y a las EAPB que cuenten con red de servicios en su jurisdicción.
3.3.5 Concurrir con las direcciones locales de salud, en las acciones de promoción, gestión del riesgo, vigilancia y control de la tuberculosis, de acuerdo con las competencias establecidas en la Ley 715 de 2001 o la norma que la modifique o sustituya.
3.3.6 Vigilar el cumplimiento de las disposiciones contenidas en el lineamiento adoptado en esta resolución, en todos los aspectos allí regulados, para garantizar la atención integral de las personas afectadas por tuberculosis, incluyendo la atención a los contactos y la gestión del riesgo de egresos por “pérdida del seguimiento”, en coordinación con las EAPB y su red prestadora.
3.3.7 Realizar la captura, depuración, verificación y consolidación de la calidad del dato del sistema de información nominal y análisis de información de casos y contactos de su jurisdicción, con su reporte al nivel nacional. Esta labor deberá adelantarse de manera mensual y/o trimestral, acorde con el Plan de Monitoreo y Evaluación o los requerimientos del Ministerio de Salud y Protección Social.
3.3.8 Realizar el análisis y difusión de los indicadores propuestos en el Plan Nacional de Monitoreo y Evaluación del Programa Nacional de Tuberculosis, con desagregación a nivel municipal y según la estructura operativa del programa, en coordinación con los municipios y las EAPB.
3.3.9 Realizar el mapeo epidemiológico de casos y generar salas situacionales de análisis de la incidencia y mortalidad departamental y municipal, anual, identificando zonas de alta carga de tuberculosis, que permita la focalización de intervenciones de seguimiento a casos y contactos.
3.3.10 Elaborar y analizar cohortes de seguimiento al tratamiento de su población, discriminados según grupos priorizados (casos nuevos pulmonares, casos nuevos extra pulmonares, previamente tratados, TB/VIH, niños, niñas, adolescentes menores de 15 años, indígenas, PPL, entre otros), generando las acciones de seguimiento prioritario.
3.3.11 Facilitar la articulación de las acciones de gestión de la salud pública y del PIC entre los programas y estrategias, con otras instituciones u organizaciones, para la canalización de personas afectadas por la tuberculosis, en situación de alta vulnerabilidad a programas de seguridad alimentaria, vivienda, empleo, emprendimiento, entre otros.
3.3.12 Fortalecer el desempeño de los laboratorios de salud pública departamentales y distritales, de conformidad con sus competencias, de manera articulada con el Instituto Nacional de Salud (INS) y el programa de tuberculosis en su jurisdicción.
3.3.13 Fortalecer los Comités de Evaluación Regional de Casos Especiales de Tuberculosis. En el evento de que el departamento o distrito no cuente con esta instancia, deberá gestionar la presentación de los casos que lo requieran con el CERCET de su regional.
3.3.14 Vigilar que toda su población tenga acceso a los servicios y tecnologías que se disponen para el diagnóstico, tratamiento y seguimiento de la tuberculosis, previstos en el Plan de Beneficios en Salud con cargo a la UPC, los cuales, deben garantizarse por las EAPB y su red prestadora de servicios.
3.3.15 Garantizar el acceso a las tecnologías de diagnóstico y seguimiento de la tuberculosis en la población pobre no asegurada, que sean requeridas o derivadas de la atención de urgencias, mientras se realiza la afiliación al régimen contributivo o subsidiado de salud, en el caso de que la atención se efectué en un municipio no certificado en salud.
3.3.16 Vigilar que cada EAPB de su jurisdicción, estructure y ordene su red de prestación de servicios de manera que se garantice una oferta de servicios para tuberculosis sin ningún tipo de barreras, como trámite de autorizaciones y traslados, entre otros.
3.3.17 Apoyar, implementar y promover iniciativas de investigación operativa sobre tuberculosis, propias o propuestas por el nivel nacional, tales como el estudio de costos catastróficos a razón de la tuberculosis en Colombia, entre otras iniciativas.
3.3.18 Identificar la oferta de programas de protección social en su jurisdicción y generar la ruta de acceso a ellos por parte de las personas con vulnerabilidad social y económica que lo requieran.
3.3.19 Realizar articulación, acompañamiento y seguimiento a las EAPB para garantizar el acceso al tratamiento de las personas afectadas, generando alianzas estratégicas con la red prestadora de servicios de salud, pública, privada y otros actores sociales pertinentes y apoyar la implementación de los Tratamientos Directamente Observados (TDO).
3.3.20 Apoyar el proceso de referencia y contrarreferencia de personas con diagnóstico de tuberculosis cuando el usuario cambie de lugar de domicilio, realizando el envío de la ficha de tratamiento con dosis actualizada, fórmula médica, resultados bacteriológicos previos, entre otros, que permitan dar continuidad en la administración del tratamiento y seguimiento del usuario en coordinación con la EAPB. Quien realice la recepción del paciente será el responsable de definir la condición de egreso al tratamiento.
3.3.21 Diseñar, financiar y ejecutar en el marco de las acciones colectivas, intervenciones integradas en los entornos familiar, educativo, laboral, comunitario, e institucional, donde se priorice el abordaje de la tuberculosis en poblaciones con contextos de vulnerabilidad social y económica, tales como las privadas de la libertad, afrodescendientes, habitantes de calle, indígenas, desplazados, víctimas del conflicto, migrantes, entre otros.
3.3.22 Garantizar la vinculación de talento humano en salud de manera continua e ininterrumpida para la gestión de los programas de tuberculosis departamentales y distritales, con recursos propios e incorporación de recursos de transferencias nacionales.
3.3.23 Desarrollar las acciones de vigilancia en salud pública, estudio de contactos, seguimiento a casos especiales y las unidades de análisis de mortalidad evitable, generando planes de mejora a IPS y EAPB, en el marco de la prestación de servicios de salud y la garantía del aseguramiento.
3.3.24 Desarrollar visitas de asistencia técnica y seguimiento a los municipios y las instituciones prestadoras de servicios de salud, para el seguimiento de las metas de captación de sintomáticos respiratorios, implementación de los lineamientos técnicos y el control de infecciones en tuberculosis, esto último en el marco de los Comités de Control de Infecciones.
3.3.25 Consolidar el registro nominal o base de datos de contactos de sus municipios (en caso de departamentos) o de sus localidades o comunas (en caso de los distritos) y enviarla de manera mensual a las EAPB de su jurisdicción y trimestralmente, al Programa Nacional de Tuberculosis para que la EAPB realice el respectivo seguimiento individual del riesgo.
3.4. Direcciones departamentales y distritales de salud, a través de sus laboratorios de salud pública.
3.4.1 Coordinar la red de laboratorios en su jurisdicción, en el tema de tuberculosis, de acuerdo con los lineamientos del Instituto Nacional de Salud y el Ministerio de Salud y Protección Social.
3.4.2 Garantizar la vigilancia de la resistencia a fármacos de segunda línea, la vigilancia de las micobacterias no tuberculosas, la vigilancia de pruebas de sensibilidad a los fármacos y el envío de los cultivos para confirmación de resistencias al Instituto Nacional de Salud, de conformidad con sus directrices.
3.4.3 Implementar y mantener el control de calidad al diagnóstico de tuberculosis, mediante la evaluación interna del desempeño a todos los laboratorios de su red.
3.4.4 Realizar capacitación, asistencia técnica, monitoreo y evaluación a la red de laboratorios de su jurisdicción.
3.4.5 Recolectar, consolidar, analizar y difundir la información de tuberculosis de los laboratorios a su red y enviar el informe de notificación de laboratorio de tuberculosis trimestralmente o según directrices del Laboratorio Nacional de Referencia.
3.4.6 Articularse de forma continua y sistemática para el ajuste y análisis de la información procedente de la Red Nacional de Laboratorios, el SIVIGILA y el Programa de Tuberculosis de su jurisdicción.
3.4.7 Apoyar las iniciativas de investigación operativa propuestas por el nivel nacional sobre tuberculosis, en los aspectos de su competencia.
3.4.8 Fortalecer la asistencia técnica a la red de prestadores de servicios de salud, para el fomento del control de infecciones en los laboratorios clínicos.
3.5. Direcciones municipales de salud
3.5.1 Incluir y priorizar en los Planes Territoriales de Salud, el Plan de Acción en Salud y en el PIC, acciones del Programa Nacional de Tuberculosis, acorde con sus competencias y la situación epidemiológica del evento en su municipio.
3.5.2 Realizar asistencia técnica y desarrollo de capacidades en el manejo programático de la tuberculosis, al talento humano de las instituciones que hagan parte de la red de prestación de servicios de su territorio.
3.5.3 Realizar la consolidación, verificación de la calidad del dato, los cruces con otras fuentes de información oficiales del SISPRO, el seguimiento a los egresos de tratamiento de manera nominal, metas de captación y el reporte al nivel departamental, de la información nominal de los Programas de Tuberculosis, de su red prestadora.
3.5.4 Realizar el análisis y difusión de los indicadores contenidos en el Plan Nacional de Monitoreo y Evaluación del Programa Nacional de Tuberculosis, con desagregación a nivel de ámbitos territoriales (urbano, rural y rural disperso) y otras, según la complejidad de la red de prestación de servicios, en coordinación con las instituciones prestadoras de servicios de salud y las EAPB.
3.5.5 Consolidar la información de los prestadores de servicios de salud de su jurisdicción, de manera que se cumpla con la veracidad, oportunidad y calidad requerida, tal y cual se establece en el Plan de Monitoreo y Evaluación del Programa.
3.5.6 Elaborar y analizar cohortes de seguimiento al tratamiento de su población, desagregando la información según grupos priorizados (casos nuevos pulmonares, casos nuevos extrapulmonares, previamente tratados, TBA/IH, niños, niñas, adolescentes menores de 15 años, indígenas, PPL, entre otros).
3.5.7 Realizar, en relación con el Sistema de Vigilancia en Salud Pública y de acuerdo con sus funciones, la investigación epidemiológica de campo de manera oportuna, acorde con los lineamientos nacionales vigentes y de forma coordinada con las EAPB y prestadores de servicios de salud respectivos, incluidos los contactos intra y extramurales de la población privada de la libertad; registrar la información de los contactos en el sistema de información del Programa Nacional de Tuberculosis y enviarla oportunamente al nivel departamental para su consolidación.
3.5.8 Realizar mapeo epidemiológico de casos y generar salas situacionales de análisis de la incidencia y mortalidad municipal, identificando zonas de alta carga de tuberculosis, con actualización anual, que permita la focalización de intervenciones de seguimiento a casos y contactos.
3.5.9 Realizar el seguimiento a los casos y contactos de personas de su jurisdicción, afectadas por tuberculosis, por medio de las visitas de campo, según lineamientos del Programa Nacional de Tuberculosis y reportar a la EAPB para su atención individual. Si la persona afectada por tuberculosis presenta pérdida en el seguimiento del tratamiento, se deberán realizar nuevas visitas domiciliarias, hasta que se logre reingresar el caso; una vez reingrese al programa se programarán las siguientes visitas: a la semana, 6 meses y al año, en caso de tuberculosis sensible, y para el evento de tuberculosis farmacorresistente, a los 8 días de captado el caso, luego de manera trimestral hasta finalizar el tratamiento y posteriormente, cada 6 meses, hasta completar los 2 años después de finalizado el tratamiento.
3.5.10 Administrar, distribuir y supervisar las existencias en el stock de medicamentos, en toda la red de prestación de servicios de su jurisdicción y notificar a la dirección departamental de salud los inventarios o saldos de estos.
3.5.11 Vigilar que todas las Instituciones Prestadoras de Servicios de Salud (IPS) públicas y privadas, realicen las actividades de detección, diagnóstico, tratamiento y seguimiento de personas con tuberculosis, garantizando el TDO, en el marco de los lineamientos del Programa Nacional de Tuberculosis.
3.5.12 Realizar, en concurrencia con el departamento, análisis de la información generada por el Sistema de Vigilancia en Salud Pública, para contribuir al control de la enfermedad en su territorio.
3.5.13 Garantizar el acceso a las tecnologías de diagnóstico y seguimiento en tuberculosis a la población pobre no asegurada, que sea requerida en la atención de urgencias, mientras se realiza la afiliación al régimen contributivo o subsidiado de salud, en el caso de que el municipio esté certificado en salud.
3.5.14 Realizar las acciones de promoción, prevención y control de la tuberculosis, de acuerdo con las competencias establecidas, generando la articulación sectorial e intersectorial establecida en la Ley 715 de 2001 o las normas que la modifiquen, adicionen o sustituyan.
3.5.15 Facilitar la articulación de las acciones del Programa Nacional de Tuberculosis, con los programas y estrategias de otras instituciones u organizaciones para la atención integral de las personas afectadas por la tuberculosis e implementar medidas más eficaces para el control y la adherencia de los pacientes; esto incluye la articulación con las IPS y EAPB de su jurisdicción.
3.5.16 Participar en las iniciativas de investigación operativa, propuestas por el nivel nacional y departamental sobre tuberculosis.
3.5.17 Identificar la oferta de programas de protección social en su jurisdicción, y promover el acceso a estos programas, de las personas afectadas por tuberculosis que lo ameriten.
3.5.18 Realizar la georreferenciación de todos los casos de tuberculosis sensible y farmacorresistente, según el lugar de residencia de personas afectadas, con el fin de generar mapas que permitan identificar conglomerados de casos que requieran intervención diferencial.
3.5.19 Enviar la base de datos de contactos identificados en las vistas epidemiológicas de campo al Programa Departamental de Tuberculosis de su jurisdicción, de manera mensual y canalizar los contactos sintomáticos respiratorios a la red prestadora de servicios de salud para su atención prioritaria.
3.6. Entidades Administradoras de Planes de Beneficio (EAPB), (incluyen los regímenes especiales y de excepción).
3.6.1 Incluir y priorizar actividades de gestión integral del riesgo frente a la prevención y control de la tuberculosis en sus planes indicativos de salud, incluyendo recursos técnicos, humanos y financieros, de acuerdo con el perfil epidemiológico de su población afiliada.
3.6.2 Garantizar la práctica de pruebas de diagnóstico establecidas en los algoritmos de los lineamientos del Programa Nacional de Tuberculosis.
3.6.3 Verificar a través de sus procesos de auditoría, que, en la red de prestadores de servicios contratada, se implementen los lineamientos del Programa Nacional de Tuberculosis para la atención integral de sus afiliados.
3.6.4 Articular y gestionar con oportunidad las atenciones individuales requeridas, derivadas de las acciones de los equipos de salud pública de las entidades territoriales, que se generen en los entornos (hogar, comunitario, educativo, laboral e institucional), según algoritmos definidos por el Programa Nacional de Tuberculosis y las actividades de la Ruta de Promoción y Mantenimiento de la Salud.
3.6.5 Realizar monitoreo y seguimiento al cumplimiento de las metas de programación de sintomáticos respiratorios, definidas a la red prestadora de servicios de salud básica y complementaria, en conjunto con la entidad territorial de salud.
3.6.6 Propender porque en su contratación con la red prestadora de servicios de salud, se contemplen todos los requerimientos en materia de talento humano, infraestructura y demás, que demanda la gestión del programa de tuberculosis, con énfasis en las consultas médicas y de enfermería, entre otras.
3.6.7 Garantizar el seguimiento de sus afiliados con diagnóstico de tuberculosis, cuando cambien de lugar de domicilio, realizando el envío de la tarjeta individual de tratamiento con las dosis actualizadas, la fórmula médica, resultados bacteriológicos previos, entre otros, para dar continuidad en la administración del tratamiento y seguimiento en la IPS receptora. Quien realiza la recepción del paciente será el responsable de definir la condición de egreso al tratamiento.
3.6.8 Asegurar recursos técnicos, financieros y humanos para la gestión individual del riesgo, generado por los afiliados que se encuentren afectados por tuberculosis, propendiendo de manera prioritaria por su valoración y controles, sin que implique para el usuario procesos administrativos de autorización o agenda de citas que retrasen el tratamiento y/o seguimiento.
3.6.9 Asegurar la continuación de las atenciones en salud de las personas afectadas por tuberculosis, en caso de cambio de régimen (contributivo a subsidiado o viceversa), traslados, movilidad, o portabilidad que se surtan en el marco del aseguramiento en salud, orientando de manera efectiva al usuario.
3.6.10 Velar porque su red prestadora cumpla con el reporte de información de la totalidad de los casos diagnosticados de tuberculosis sensible, resistente y tuberculosis latente, en los respectivos formatos, acorde con lo establecido en el Plan Nacional de Monitoreo y Evaluación, propendiendo porque la información reportada sea veraz, oportuna y de calidad.
3.6.11 Garantizar a través de su red de prestadores de servicios de salud, la búsqueda activa de sintomáticos respiratorios, según las definiciones programáticas, bajo un enfoque diferencial, enfatizando en los grupos poblacionales vulnerables y de alto riesgo, tales como: contactos de personas con tuberculosis, desplazados, víctimas de la violencia, habitantes de calle, personas que ejerzan el trabajo sexual, población LGBTI, consumidores de sustancias psicoactivas, personas en condición de discapacidad, diabéticos, PPL, personas viviendo con VIH, menores de 15 años, grupos étnicos y personas con tratamientos inmunosupresores o antecedentes de alteración del sistema inmunológico, entre otros.
3.6.12 Garantizar a sus afiliados, enfatizando en la población vulnerable, el acceso a las tecnologías de diagnóstico tales como: prueba molecular, cultivo en medio líquido, baciloscopia seriada, pruebas de identificación y de sensibilidad a fármacos de primera y segunda línea, radiografía de tórax, PPD, y demás exámenes paraclínicos, financiados con la UPC, así como el acceso oportuno a los controles por las diferentes especialidades tales como, medicina, enfermería, laboratorio, personal del área social, entre otros, conforme con lo establecido por el lineamento adoptado en esta resolución, sin fragmentación de los servicios.
3.6.13 Gestionar la hospitalización o la atención domiciliaria del TDO, en personas con diagnóstico de tuberculosis sensible y resistente, que presenten complicaciones de su situación clínica o vulnerabilidades sociales, según consideración del especialista tratante.
3.6.14 Velar porque los contactos de tuberculosis que se identifiquen en la investigación epidemiológica de campo, realizada por la entidad territorial de salud, accedan oportunamente a las pruebas de diagnóstico, sin fragmentación de los servicios, ni la exigencia de autorizaciones, copagos o cuotas moderadoras, esto último por tratarse de un evento en salud pública y conforme con la normativa vigente.
3.6.15 Garantizar desde el primer nivel la realización de los paraclínicos de ingreso a los servicios de VIH para reducir demoras en el inicio del tratamiento antirretroviral para las personas con coinfección TBA/IH.
3.6.16 Fomentar en su red prestadora, la implementación de la estrategia Engage TB para fortalecer la adherencia de las personas afectadas por tuberculosis al tratamiento y reducir el riesgo de egresos por “pérdida del seguimiento”.
3.6.17 Fortalecer la participación de las personas afectadas por tuberculosis en las instancias de control social que se conformen al interior de la respectiva entidad aseguradora.
3.6.18 Realizar el análisis y difusión de los indicadores contenidos en el Plan Nacional de Monitoreo y Evaluación del Programa Nacional de Tuberculosis para la toma de decisiones que afecten la salud individual o colectiva de su población afiliada, en articulación con su red de prestadores y las entidades territoriales de salud de cada jurisdicción.
3.6.19 Elaborar y analizar cohortes de seguimiento al tratamiento de su población afiliada, discriminando cohortes según grupos priorizados (pulmonares, extrapul monares, previamente tratados, TBA/IH, menores de 15 años, indígenas, PPL, entre otros).
3.6.20 Adquirir de manera oportuna y completa los medicamentos de primera o segunda línea de esquemas no estandarizados o no disponibles por el Programa Nacional de Tuberculosis, no incluidos en este lineamiento, así como el tratamiento antirretroviral en las personas con TB/VIH, que deberá prescribírseles por especialistas o médicos expertos tratantes, con oportunidad, continuidad, calidad y sin interrupciones.
3.6.21Suministrar a la autoridad sanitaria nacional y de su jurisdicción, la información de su población afiliada, requerida para los fines propios del Programa Nacional de Tuberculosis.
3.6.22 Realizar actividades de información y educación para la salud sobre temas de prevención y control de la tuberculosis, a nivel individual y grupal en su población afiliada, de manera directa o a través de su red prestadora de servicios, acorde con las especificaciones técnicas establecidas en este lineamiento.
3.6.23 Fortalecer competencias en el talento humano de su red prestadora, en aspectos programáticos de la tuberculosis, particularmente, en los responsables de adelantar acciones de promoción y prevención.
3.6.24 Participar en las iniciativas de investigación operativa, propuestas por el nivel nacional sobre tuberculosis.
3.6.25 Participar en las Unidades de Análisis de Mortalidad y en las reuniones de los Comités Regionales de Evaluación de Casos Especiales de Tuberculosis y otras a las cuales sean convocados para generar acciones de mejoramiento, derivadas de estas instancias, realizando seguimiento a los compromisos con su red prestadora.
3.7. Instituciones prestadoras de servicios de salud
3.7.1 Garantizar la prestación del servicio de manera integral, a las personas afectadas por tuberculosis, TBA/IH y TB farmacorresistente, de acuerdo con los lineamientos, algoritmos y esquemas de manejo clínico y programático de tuberculosis, contenidos en el lineamiento adoptado mediante esta resolución.
3.7.2 Realizar la programación y ejecución de la búsqueda de sintomáticos respiratorios, según los lineamientos del Programa Nacional de Tuberculosis, tanto para las estrategias de búsqueda activa institucional, como de búsqueda activa comunitaria en grupos poblacionales vulnerables, definidos en el mencionado lineamiento.
3.7.3 Prestar los servicios que requieran las intervenciones individuales desde la búsqueda activa institucional, la confirmación del diagnóstico, el tratamiento y el seguimiento de las personas afectadas por tuberculosis, con oportunidad y calidad, sin barreras de acceso o garantizar la remisión de la persona en caso que se requiera, de acuerdo con el lineamiento adoptado en esta resolución.
3.7.4 Implementar estrategias concertadas con la persona afectada, para garantizar la administración del tratamiento antituberculoso directamente observado (TDO) y el tratamiento preventivo para la infección tuberculosa latente, en cumplimiento de los lineamientos del Programa Nacional de Tuberculosis.
3.7.5 Vigilar, notificar y tratar las reacciones adversas a los medicamentos, identificar el riesgo de pérdida del seguimiento de la persona afectada y aplicar estrategias para fortalecer la adherencia al tratamiento y el reingreso de los casos con limitantes en la adherencia.
3.7.6 Realizar vigilancia de posibles eventos adversos, asociados al tratamiento antituberculoso y notificarlos bajo las directrices del Programa de Farmacovigilancia, en el formato FOREAM, vigente u otro sistema que disponga para tal fin, el Invima o el Ministerio de Salud y Protección Social.
3.7.7 Conformar el equipo interdisciplinario de salud, el cual deberá estar capacitado y entrenado en i) los lineamientos del Programa Nacional de Tuberculosis; ii) el sistema de información; iii) el Plan de Monitoreo y Evaluación del Programa Nacional de Tuberculosis; iv) el control de infecciones y uso de elementos de protección personal para la disminución del riesgo de exposición laboral en los trabajadores de la salud.
3.7.8 Garantizar la entrega de frascos para la recolección de muestras de esputo y disponer de protocolos de bioseguridad para la toma y procesamiento de pruebas en los diferentes servicios.
3.7.9 Suministrar información sobre el VIH, su relación con la tuberculosis y la prueba voluntaria de VIH a todas las personas afectadas por tuberculosis, reportando los resultados de esta última en un tiempo máximo de 48 horas.
3.7.10 Entregar preservativos a personas con tuberculosis y VIH, en las cantidades y periodicidad definidas por la Resolución número 3280 de 2018, o la norma que la modifique o sustituya, como parte de las actividades colaborativas de tuberculosis y VIH, de prevención.
3.7.11 Diligenciar de manera completa, clara y oportuna las variables de seguimiento, controles y egreso de tratamiento a cada caso registrado en el sistema de información del Programa Nacional de Tuberculosis, garantizando la coherencia con las otras fuentes de información, según lo definido en el Plan de Monitoreo y Evaluación del Programa Nacional de Tuberculosis y enviar oportunamente la información a la entidad territorial, en los canales definidos para ello.
3.7.12 Mantener actualizada y completa la tarjeta individual de tratamiento de tuberculosis y los demás formatos e instrumentos de recolección de información, definidos por el Programa Nacional de Tuberculosis.
3.7.13 Garantizar la hospitalización o remisión de las personas con diagnóstico de tuberculosis sensible y resistente, que presenten complicaciones de su situación clínica, vulnerabilidad social, cuando el especialista tratante así lo considere.
3.7.14 Realizar la búsqueda activa de sintomáticos respiratorios en los diferentes servicios, contar con libro de procesamiento de baciloscopias, cultivos y pruebas moleculares, base nominal de casos y contactos, fichas de notificación y de tratamiento, acorde con lo dispuesto por el Sistema de Información del Programa Nacional de Tuberculosis del Ministerio de Salud y Protección Social.
3.7.15 Realizar las acciones de búsqueda activa comunitaria de sintomáticos respiratorios, que le sean contratadas en el marco del PIC, de acuerdo con los lineamientos del Programa Nacional de Tuberculosis.
3.7.16 Participar en iniciativas de investigación operativa, promovidas por la autoridad sanitaria territorial o nacional, acorde con las prioridades en salud pública.
3.7.17 Implementar herramientas para detectar el riesgo de incumplimiento o abandono del tratamiento antituberculoso, desde el inicio de la atención de cada persona afectada.
3.7.18 Garantizar la implementación de medidas de control de infecciones en tuberculosis y la prevención y monitoreo de la exposición laboral en los trabajadores de la salud, acorde con lo establecido en este lineamiento y demás afines.
3.7.19 Garantizar las acciones administrativas que demanda la gestión del programa de tuberculosis en la institución, con énfasis en las consultas médicas y de enfermería, entre otras.
3.7.20 Brindar desde las áreas de trabajo social, orientación a las personas afectadas por tuberculosis, en materia de trámites administrativos y de aseguramiento en salud, relacionados con su patología, así como la oferta de programas sociales, nutricionales, laborales, o de apoyo, que mejoren la adherencia al tratamiento.
3.7.21 Garantizar la valoración integral, la prescripción de medicamentos y exámenes paraclínicos y el desarrollo de las actividades educativas a la persona afectada y a su grupo familiar.
3.7.22 Utilizar los enfoques y estrategias definidas en el lineamiento adoptado en esta resolución, en el abordaje de poblaciones vulnerables, entre otras, indígenas, afrodescendientes, habitante de calle y niños. Esta obligación igualmente será exigible en el modelo de aseguramiento y prestación de servicios de la PPL.
3.7.23 Realizar la supervisión del tratamiento directamente observado en la persona afectada, sin ningún tipo de barrera o restricción de acceso, siempre que por cercanía geográfica se le facilite a la persona acceder a dicha institución.
3.7.24 Brindar atención de urgencias de manera prioritaria y sin que se generen barreras administrativas de acceso a personas vulnerables como habitantes de calle, migrantes en situación de vulnerabilidad social y económica, afectadas con diagnóstico de tuberculosis pulmonar o presuntiva, así como a los contactos de casos confirmados.
3.7.25 Fomentar la participación de las personas afectadas por tuberculosis y/o de ex pacientes, en los Comités de Participación Comunitaria y comités de usuarios.
3.7.26 Desarrollar y evaluar estrategias educativas para prevención de la tuberculosis y difusión de información sobre el evento en salas de espera, consultorios y diferentes servicios de la IPS.
3.7.27 Implementar bases de datos del Programa Nacional de Tuberculosis y las medidas de seguridad pertinentes para proteger los datos personales allí consignados.
3.7.28 Participar en las unidades de análisis de mortalidad y Comités de Evaluación de Casos Especiales de Tuberculosis, aportando la información requerida por la dirección territorial de salud, relacionada con seguimiento a casos y contactos.
3.7.29 Realizar seguimiento y análisis de cohortes diferenciales de pacientes ingresados a la base de datos nominal del Programa Nacional de Tuberculosis, discriminándola por tuberculosis pulmonar sensible; tuberculosis extrapulmonar, tuberculosis VIH y tuberculosis farmacorresistente, en pro de adoptar las acciones de mejora que correspondan.
3.7.30 Garantizar el manejo adecuado de los medicamentos antituberculosos, en términos de temperatura, humedad y seguridad, de acuerdo con el lineamiento del Programa Nacional de Tuberculosis.
3.8. Instituto Nacional Penitenciario y Carcelario (INPEC)
3.8.1 Garantizar el acceso oportuno de la PPL al examen médico de ingreso y egreso, facilitando la integración de la información en la historia clínica y en el módulo de salud del Sistema de Información del Sistema Penitenciario y Carcelario (SISIPEC), requerida por el Programa Nacional de Tuberculosis.
3.8.2 Garantizar el acceso de la PPL a las intervenciones individuales y colectivas, desarrolladas por el prestador de servicios de salud intramural o extramural, para la identificación de sintomáticos respiratorios, detección temprana de casos, administración supervisada de los tratamientos, controles por enfermería, medicina, especialistas de laboratorio y de nutrición, y para el desarrollo de las actividades colaborativas de tuberculosis/VIH, de acuerdo con los lineamientos del Programa Nacional de Tuberculosis, preservando la seguridad al equipo de salud, requerida según la situación de cada establecimiento.
3.8.3 Garantizar el cumplimiento de las medidas sanitarias por parte de guardias, custodios, administrativos y personas del servicio institucional, mediante las acciones de salud pública, incluyendo información, educación y capacitación sobre la prevención y control de la tuberculosis, así como la dotación de mascarillas quirúrgicas para los sintomáticos respiratorios y de respiradores N-95, para el personal de salud y guardias según corresponda.
3.8.4 Gestionar la disponibilidad de lugares de aislamiento físico adecuados dentro de los establecimientos penitenciarios y carcelarios, de acuerdo con los lineamientos del Programa Nacional de Tuberculosis y acatar las orientaciones de la entidad territorial, gestionando igualmente lo pertinente ante la Unidad de Servicios Penitenciarios y Carcelarios (USPEC).
3.8.5 Garantizar las condiciones y medios para el traslado de la PPL, a la prestación de servicios de salud, tanto a nivel intramural, como extramural.
3.8.6 De manera articulada con la USPEC, garantizar la ruta de referencia y contrarreferencia de muestras, así como de la PPL, con síntomas presuntivos o con diagnóstico de tuberculosis.
3.8.7 En caso de PPL, afiliada al Régimen Contributivo, Especial o de Excepción, articularse con la USPEC, para garantizar la derivación oportuna de esta población ante la entidad responsable de brindarle la atención en salud.
3.8.8 Cooperar con el prestador de servicios de salud para el reporte oportuno y veraz de la información programática de la tuberculosis y su reporte a la entidad territorial.
3.8.9 Promover el cumplimiento de las medidas sanitarias por parte de la PPL, personal de custodia y visitantes, como parte de la estrategia del control de la tuberculosis.
3.8.10 Garantizar el acceso del personal de la entidad territorial de salud, para el adecuado y oportuno desarrollo de las actividades de vigilancia en salud pública y del Programa Nacional de Tuberculosis, que impacten favorablemente en el control de la tuberculosis.
3.8.11 Requerir al prestador de servicios de salud, la información que permita la adopción de las medidas sanitarias para la prevención y control de la tuberculosis en los establecimientos penitenciarios y carcelarios.
3.8.12 Solicitar, consolidar y analizar la información de vigilancia en salud pública de los establecimientos penitenciarios y carcelarios, para la toma de decisiones que afecten o puedan afectar la salud individual o colectiva de la PPL.
3.8.13 Cuando se realice confirmación de un caso de tuberculosis en el establecimiento carcelario, el INPEC, en conjunto con el prestador de servicios de salud intramural, definido por la USPEC, deberá reportar la información a la entidad territorial de salud de carácter municipal, quien adelantará el estudio de contactos intramural o extramural, según sea el caso.
3.8.14 Verificar que el prestador de servicios de salud intramural, entregue la información necesaria como: formulación, medicación e información actualizada para la continuidad del tratamiento y seguimiento de la PPL con tuberculosis, que sea trasladada o excarcelada e informar a la entidad territorial de salud de la jurisdicción del establecimiento penitenciario o carcelario, la dirección o domicilio exacto, al cual será trasladada la persona afectada.
3.8.15 Facilitar el desarrollo de iniciativas de investigación operativa, planteadas por la autoridad sanitaria nacional o territorial, acorde con las prioridades en salud pública.
3.8.16 Promover la capacitación de agentes y líderes comunitarios de patios que apoyen las actividades de búsqueda de casos y contactos.
3.8.17 Participar en las unidades de análisis de casos especiales de tuberculosis, convocadas por la entidad territorial.
3.9. Unidad de Servicios Penitenciarios y Carcelarios (USPEC)
3.9.1 Garantizar la implementación del Programa Nacional de Tuberculosis, a través de sus prestadores de servicios de salud, incluyendo la búsqueda de sintomáticos respiratorios en los exámenes médico de ingreso y egreso, al igual que la búsqueda diaria de casos, así como apoyar la búsqueda intramural de los contactos.
3.9.2 Garantizar el acceso efectivo y en condiciones de calidad y oportunidad, tanto a las pruebas diagnósticas, como a las muestras y entrega de resultados, según el lineamiento del Programa Nacional de Tuberculosis, en el marco de la contratación que efectúe con su red prestadora.
3.9.3 Garantizar los mecanismos de entrega y supervisión del tratamiento antituberculoso en la población a su cargo, así como la vigilancia y notificación de eventuales reacciones adversas a los fármacos, a través de sus prestadores de salud intramurales.
3.9.4 Garantizar un sistema de referencia y contrarreferencia para la atención de la PPL con tuberculosis y la remisión de muestras con fines de diagnóstico o control, en coordinación con el INPEC.
3.9.5 De manera articulada con el INPEC, garantizar la ruta de referencia y contrarreferencia, de muestras, así como de la PPL, con síntomas presuntivos o con diagnóstico de tuberculosis.
3.9.6 En caso de tener PPL afiliada al Régimen Contributivo, Especial o de Excepción, articularse con el INPEC, para garantizar la derivación oportuna de la PPL, ante la entidad responsable de brindarle la atención en salud.
3.9.7 Facilitar el desarrollo de iniciativas de investigación operativa, planteadas por la autoridad sanitaria nacional o territorial, acorde con las prioridades en salud pública.
3.9.8 Analizar y utilizar la información de la vigilancia para la toma de decisiones que afecten o puedan afectar la salud individual o colectiva de su población, y compartir esta información tanto con la autoridad territorial de salud de la respectiva jurisdicción, como con el Ministerio de Salud y Protección Social.
3.9.9 Garantizar las adecuaciones locativas para el aislamiento físico de la PPL, afectada por tuberculosis, en condiciones higiénico sanitarias adecuadas, de acuerdo con los lineamientos del Programa Nacional de Tuberculosis.
3.9.10 Garantizar la contratación de los servicios de salud sin interrupciones, bajo estándares de calidad y oportunidad; realizar la entrega de mascarillas quirúrgicas a la PPL, sintomática respiratoria, o con diagnóstico de tuberculosis bacilífera, así como la entrega de preservativos para la prevención del VIH de la PPL, afectada por tuberculosis. También debe garantizar la entrega de material educativo, con enfoque diferencial, a toda la PPL.
3.9.11 Garantizar que el prestador de servicios de salud, cumpla con las actividades individuales y colectivas y de información, educación y capacitación, orientadas por el Programa Nacional de Tuberculosis.
3.9.12 Suministrar la información programática de tuberculosis de la PPL, bajo su custodia, a la entidad territorial de salud, al Ministerio de Salud y Protección Social y al INS, tales como base de casos y contactos de personas con tuberculosis, fichas de notificación epidemiológica, tarjeta individual de tratamiento, metas de captación, formatos de remisión de traslados de personas con tuberculosis a otros establecimientos o a prisión o detención domiciliaria, entre otras, de conformidad con los lineamientos del Programa Nacional de Tuberculosis, manteniendo la protección de los datos, de acuerdo con la normativa vigente.
3.9.13 Reportar la información necesaria para la continuidad y seguimiento de la PPL, con tratamiento de tuberculosis, que sea trasladada o excarcelada, e informar a la entidad territorial de salud de la jurisdicción del establecimiento penitenciario o carcelario o el domicilio al cual será trasladada la persona afectada.
3.9.14 Realizar auditoría para el control, seguimiento y monitoreo del uso de los servicios de salud en el marco del Programa Nacional de Tuberculosis.
3.9.15 Garantizar la entrega del tratamiento, a través del prestador de servicios de salud contratado, y la supervisión del mismo, independientemente del aseguramiento a nivel intramural.
3.9.16 Realizar articulación con las EAPB, frente a la continuidad de las atenciones de las personas afectadas por tuberculosis en modalidad extramural o excarcelable.
ARTÍCULO 4o. REPORTE DE INFORMACIÓN. Las entidades destinatarias de la presente resolución deberán reportar la información del Programa Nacional de Tuberculosis en cumplimiento del artículo 19 de la Ley 1751 de 2015 y en los términos del Capítulo 9 del anexo técnico “Lineamientos Técnicos y Operativos del Programa Nacional de Tuberculosis”, que hace parte integral del presente acto administrativo.
PARÁGRAFO. Las entidades que participen en el flujo y consolidación de la información, serán responsables del cumplimiento del régimen de protección de datos y demás aspectos relacionados con el tratamiento de información que le sea aplicable en el marco de las Leyes 1581 de 2012 y 1712 de 2014, el Capítulo 25 del Título 2 del Libro 2 de la Parte 2 del Decreto número 1074 de 2015 y las normas que las modifiquen, o sustituyan, en virtud de lo cual, se hacen responsables de la privacidad, seguridad, confidencialidad y veracidad de la información suministrada y de los datos a los cuales tengan acceso.
ARTÍCULO 5o. SEGUIMIENTO Y CONTROL. La inobservancia de las disposiciones sobre reporte de información del Programa Nacional de Tuberculosis por parte de los obligados a ello, constituye infracción a lo establecido en el artículo 114 de la Ley 1438 de 2011 y dará lugar a las sanciones descritas en el artículo 116 ibídem, por parte de los órganos y entes de control respectivos, así como a las previstas en el artículo 130 de la Ley 1438 de 2011, modificado por el artículo 3o de la Ley 1949 de 2019.
ARTÍCULO 6o. VIGENCIAS Y DEROGATORIAS. La presente resolución rige a partir de la fecha de su publicación, deroga parcialmente la Circular 058 de 2009, en lo que respecta a las acciones programáticas de prevención y control de la tuberculosis, y deroga las Circulares 001 de 2013, 007 de 2015 y 055 de 2016.
Publíquese y cúmplase.
Dada en Bogotá, D. C., a 20 de febrero de 2020.
El Ministro de Salud y Protección Social (e),
Iván Darío González Ortiz.
LINEAMIENTOS TÉCNICOS Y OPERATIVOS DEL PROGRAMA NACIONAL DE TUBERCULOSIS.
TABLA DE CONTENIDO
| Página | |
| PRESENTACIÓN | 26 |
| CAPÍTULO 1. DEFINICIONES PROGRAMÁTICAS | 29 |
| 1.1 Definiciones de sintomático respiratorio | 29 |
| 1.2 Definición de tuberculosis presuntiva | 29 |
| 1.3 Definiciones de caso de tuberculosis | 30 |
| 1.4 Clasificación de los casos diagnosticados de tuberculosis | 30 |
| 1.4.1 Clasificación basada en la localización anatómica de la enfermedad | 30 |
| 1.4.2 Clasificación basada en la historia de tratamiento previo de tuberculosis | 31 |
| 1.4.3 Clasificación basada en el estado de la prueba para VIH | 31 |
| 1.4.4 Clasificación basada en la resistencia a medicamentos | 32 |
| 1.4.5 Clasificación basada en el resultado del tratamiento | 33 |
| 1.5 Caso de tuberculosis descartado | 35 |
| CAPÍTULO 2. CAPTACIÓN DE SINTOMÁTICOS RESPIRATORIOS | 35 |
| 2.1 Grupos de riesgo a considerar para el mejoramiento de la búsqueda activa institucional y comunitaria de personas sintomáticas respiratorias | 37 |
| 2.2 Búsqueda activa de sintomáticos respiratorios en contactos de personas afectadas por tuberculosis | 38 |
| 2.3 Búsqueda activa de poblaciones en riesgo de tuberculosis a nivel comunitario | 40 |
| 2.4 Búsqueda activa institucional | 41 |
| 2.5 Responsabilidades de los agentes del sistema de salud frente al cumplimiento de los algoritmos diagnósticos | 42 |
| 2.6 Búsqueda activa de sintomáticos respiratorios en personas que viven con VIH (PVV) | 47 |
| 2.7 Búsqueda activa de casos de tuberculosis en personas privadas de la libertad (PPL) | 47 |
| CAPÍTULO 3. DIAGNÓSTICO DE LA TUBERCULOSIS | 49 |
| 3.1 Criterio microbiológico | 50 |
| 3.2 Criterio clínico | 55 |
| 3.2.1 Radiografía de tórax y otros estudios imagenológicos | 55 |
| 3.2.2 Nexo epidemiológico | 56 |
| 3.2.3 Estudio histopatológico | 56 |
| 3.2.4 Prueba de tuberculina | 57 |
| 3.2.5 Ensayo de liberación de interferón | 58 |
| 3.2.6 Adenosina deaminasa (ADA) | 58 |
| 3.3 Algoritmos diagnósticos de tuberculosis activa pulmonar | 58 |
| 3.3.1 Criterios diagnósticos de tuberculosis activa pulmonar en población general sin compromiso del estado inmunológico | 59 |
| 3.3.2 Criterios diagnósticos de tuberculosis activa pulmonar en poblaciones vulnerables | 59 |
| 3.3.3 Criterios diagnósticos de tuberculosis activa pulmonar en personas con enfermedades o tratamientos inmunosupresores | 60 |
| 3.3.4 Criterios para el diagnóstico de tuberculosis en menores de 15 años | 61 |
| 3.4 Recomendaciones según los resultados de las pruebas diagnósticas y su correlación | 62 |
| CAPÍTULO 4. DIRECTRICES Y RECOMENDACIONES PARA EL TRATAMIENTO DE LA ENFERMEDAD TUBERCULOSA ACTIVA | 66 |
| 4.1.Directrices y recomendaciones para el tratamiento de la tuberculosis en adultos con enfermedad tuberculosa activa sensible: | 68 |
| 4.2 Manejo de reacciones adversas a fármacos antituberculosos | 69 |
| 4.3.Directrices y recomendaciones para el tratamiento de niños, niñas y adolescentes con enfemedad tuberculosa activa sensible | 71 |
| 4.4 Directrices y recomendaciones para el tratamiento de la tuberculosis en personas que viven con el VIH (PVV) | 72 |
| 4.5 Manejo terapéutico de la tuberculosis activa sensible en otras situaciones clínicas | 74 |
| 4.6 Directrices y recomendaciones para el tratamiento de la enfermedad tuberculosa activa farmacorresistente | 78 |
| 4.6.1 Tratamiento de casos de tuberculosis resistente a la isoniacida con sensibilidad conocidaa la rifampicina | 79 |
| 4.6.2 Tratamiento de casos de tuberculosis MDR/RR | 79 |
| 4.6.3 Tratamiento de casos de tuberculosis resistente a cualquier fluoroquinolona o al menos un medicamento inyectable de segunda línea y casos de tuberculosis XDR | 81 |
| CAPÍTULO 5. DIRECTRICES Y RECOMENDACIONES PARA EL DIAGNÓSTICO Y TRATAMIENTO DE LA INFECCIÓN TUBERCULOSA LATENTE | 82 |
| 5.1 Grupos prioritarios para la búsqueda de infección tuberculosa latente | 82 |
| 5.2 Diagnóstico de la infección tuberculosa latente | 82 |
| 5.3 Diagnóstico de la infección tuberculosa latente en PVV | 83 |
| 5.4 Directrices y recomendaciones para el tratamiento de la infección tuberculosa latente (quimioprofilaxis) | 85 |
| CAPÍTULO 6. ACTIVIDADES COLABORATIVAS TB/VIH | 87 |
| 6.1 Coordinación de las actividades colaborativas TB/VIH | 87 |
| 6.2 Actividades para la reducción de la carga de tuberculosis en PW | 87 |
| 6.3 Actividades para la reducción de la carga de VIH en personas con tuberculosis | 88 |
| CAPÍTULO 7. ESTRATEGIAS DE SEGUIMIENTO A LAS PERSONAS EN TRATAMIENTO PARA TUBERCULOSIS SENSIBLE Y FARMACORRESISTENTE | 91 |
| 7.1 Apoyo Social | 94 |
| 7.2 Investigación epidemiológica de campo | 94 |
| 7.3 Consideraciones para el seguimiento del tratamiento de tuberculosis sensible adultos | 95 |
| 7.4 Comités regionales de evaluación de casos especiales de tuberculosis (CERCET) | 96 |
| 7.5 Seguimiento de personas afectadas por tuberculosis en centros penitenciarios | 97 |
| CAPÍTULO 8. ENFOQUES Y ESTRATEGIAS TRANSVERSALES DEL PROGRAMA DE TUBERCULOSIS | 100 |
| 8.1 Enfoques del Programa Nacional de Tuberculosis | 106 |
| 8.2 Integración de actividades comunitarias de lucha contra la tuberculosis- Engage TB | 109 |
| 8.3 Información, educación y comunicación para la salud | 111 |
| 8.4 Acciones colaborativas tuberculosis y exposición al tabaco | 113 |
| 8.5 Atención a migrantes afectados por tuberculosis | 114 |
| 8.6 Atención a población en condición o situación de habitabilidad en calle | 115 |
| 8.7 Control de infecciones en tuberculosis | 116 |
| 8.7.1 Etiqueta de tos | 117 |
| 8.7.2 Higiene de manos | 117 |
| 8.7.3 Aislamiento | 117 |
| 8.7.4 Minimizar tiempos en servicios de salud | 118 |
| 8.7.5 Medidas de control administrativo y gerencial | 119 |
| 8.7.6 Medidas de control ambiental | 120 |
| 8.7.7 Medidas de protección personal | 122 |
| 8.8 Monitoreo de tuberculosis latente y tuberculosis activa en trabajadores de la salud | 124 |
| 8.9 Vacuna antituberculosa (BCG) | 125 |
| 8.10 Gestión de medicamentos | 126 |
| CAPÍTULO 9. SISTEMA DE INFORMACIÓN DEL PROGRAMA NACIONAL DE TUBERCULOSIS | 128 |
| 9.1 Insumos del sistema de información para la gestión del Programa Nacional de TB | 128 |
| 9.2 Información de seguimiento a personas afectadas por tuberculosis y sus contactos | 129 |
| 9.2.1 Vigilancia en salud pública | 131 |
| 9.2.2 Vigilancia por laboratorio | 131 |
| 9.2.3 Farmacovigilancia | 131 |
| 9.3 Gestión de transferencias nacionales | 131 |
| 9.4 Participación comunitaria | 131 |
| 9.5 Gestión de medicamentos | 132 |
| 9.6 Programas de asistencia y protección social | 132 |
| 9.7 Investigación e innovación | 132 |
| 9.8 Información de costos catastróficos | 132 |
| 9.9 Generación de capacidades | 133 |
| 9.10 Carácter confidencial de la información | 133 |
| 9.11 Obligatoriedad del reporte de información | 133 |
| 9.12 Complementariedad de las fuentes | 133 |
| CAPÍTULO 10. RESPONSABILIDADES DE LOS TRABAJADORES DE LA SALUD FRENTE AL PROGRAMA DE TUBERCULOSIS | 134 |
| ANEXOS | Página |
| ANEXO 1.AIgoritmos de diagnóstico de la tuberculosis pulmonar activa | 141 |
| ANEXO 2.Algoritmos de diagnóstico de la tuberculosis latente | 146 |
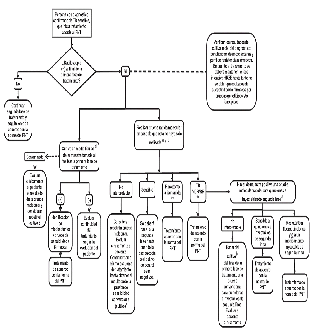
| ANEXO 3. Algoritmo de decisiones según los resultados microbiológicos del segundo mes en el seguimiento de la tuberculosis pulmonar bacteriológicamente confirmada | 149 |
| ANEXO 4.Esquemas terapéuticos recomendados para la enfermedad tuberculosa activa y la infección tuberculosa latente | 150 |
| ANEXO 5.lnstrumento psicosocial para la identificación de factores de riesgo de no adherencia al tratamiento antituberculoso | 166 |
| ANEXO 6. Derechos y deberes de las personas afectadas por la tuberculosis | 168 |
| ANEXO 7.Recomendaciones para el hogar | 172 |
| ANEXO 8.Recomendaciones para la persona afectada | 173 |
| ANEXO 9 Códigos CUPS | 174 |
| TABLAS UTILIZADAS | |
| Página | |
| Tabla 1. Definiciones programáticas de sintomático respiratorio | 29 |
| Tabla 2. Resultados del tratamiento de personas afectadas por tuberculosis sensible | 33 |
| Tabla 3. Resultados del tratamiento de personas afectadas por tuberculosis RR/MDR/XDR que recibieron medicamentos de segunda línea | 34 |
| Tabla 4. Grupos priorizados para la búsqueda activa de sintomáticos respiratorios | 37 |
| Tabla 5. Ejemplo de programación de sintomáticos respiratorios a nivel comunitario | 41 |
| Tabla 6. Ejemplo para programación de sintomáticos respiratorios en las IPS | 41 |
| Tabla 7. Elementos básicos para la búsqueda activa de sintomáticos respiratorios | 49 |
| Tabla 8. Puntos de corte e interpretación de la prueba de tuberculina según tipo de población | 57 |
| Tabla 9. Recomendaciones según los resultados de las pruebas diagnósticas en personas sin antecedentes de enfermedades o tratamientos inmunosupresores | 62 |
| Tabla 10. Recomendaciones según los resultados de las pruebas diagnósticas en personas con enfermedades o tratamientos inmunosupresores o en condiciones de vulnerabilidad | 63 |
| Tabla 11. Recomendaciones según los resultados de las pruebas diagnósticas en los menores de 15 años | 64 |
| Tabla 12. Inicio escalonado de tratamiento tras suspensión por hepatotoxicidad | 70 |
| Tabla 13. Medicamentos antirretrovirales para tratamiento del VIH en pacientes con TB. | 73 |
| Tabla 14. Criterios de evaluación de la severidad de la enfermedad hepática | 76 |
| Tabla 15. Manejo medicamentoso en personas con enfermedad hepática y tuberculosis | 77 |
| Tabla 16. Esquema de manejo de la tuberculosis en pacientes con insuficiencia renal, de acuerdo con los niveles de depuración de creatinina | 77 |
| Tabla 17. Abordaje programático de la tuberculosis latente en personas que viven con VIH en Colombia | 85 |
| Tabla 18. Exámenes de ingreso al programa de VIH | 88 |
| Tabla 19. Seguimiento de personas afectadas por tuberculosis sensible y farmacorresistente. | 91 |
| Tabla 20. Clasificación resumida de casos especiales de tuberculosis | 96 |
| Tabla 21. Contacto de los Comités de Evaluación Regionales de Casos Especiales de Tuberculosis | 97 |
| Tabla 22. Área de influencia de los comités de evaluación de casos especiales deTB | 97 |
| Tabla 23. Clasificación del riesgo de exposición de los trabajadores de la salud | 120 |
| Tabla 24. Recomendaciones de recambio de aire | 122 |
| Tabla 25. Recomendaciones para aplicación de PPD, según criterio de riesgo en trabajadores de la salud | 124 |
| Tabla 26. Dosis recomendadas de medicamentos para el tratamiento de la tuberculosis activa en adultos y niños o niñas con peso mayor o igual a 25 kg | 150 |
| Tabla 27. Dosis recomendadas de medicamentos para uso diario en el tratamiento de la tuberculosis activa en niños o niñas con peso menor a 25kg | 150 |
| Tabla 28. Esquema de tratamiento de la tuberculosis activa en adultos y niños o niñas con peso mayor a25 kg, usando la dosis fija combinada de RHZE 150/75/400/275mg y RH 150/75mg | 151 |
| Tabla 29. Esquema de tratamiento de la tuberculosis activa en niños o niñas con peso menor a 25 kg, usando la dosis fija combinada (RHZ 75/50/150mg y RH 75/50mg). Presentaciones dispersables | 151 |
| Tabla 30. Duración de la segunda fase en condiciones particulares de tuberculosis activa, sensible | 154 |
| Tabla 31. Recomendaciones para el tratamiento de casos con monorresistencia o polirresistencia que incluya la isoniacida y sea sensible a la rifampicina* | 155 |
| Tabla 32. Clasificación de los medicamentos utilizados en los esquemas de tratamiento largos para la tuberculosis multidrogorresistente y resistente a la rifampicina | 158 |
| Tabla 33. Dosis diarias de medicamentos en los esquemas recomendados para el tratamiento de la tuberculosis multidrogorresistente y resistente a la rifampicina | 159 |
| Tabla 34. Dosis de medicamentos recomendados para los esquemas de tratamiento para la tuberculosis latente | 164 |
| LISTA DE FIGURAS | |
| Página | |
| Figura 1. Momentos de la búsqueda activa de sintomáticos respiratorios en contactos, según tipo de tuberculosis | 39 |
| Figura 2. Dirección de la ventilación y ubicación del puesto de trabajo en las áreas de atención de personas con diagnóstico de tuberculosis | 122 |
| Figura 3. Insumos de información para la gestión del Programa Nacional de TB | 123 |
SIGLAS Y ACRÓNIMOS
| ADA | Adenosina deaminasa |
| ADN | Acido desoxirribonucleico |
| APGAR | Adaptation, Parnership, Growth, Affection and Resolve. Cuestionario de evaluación de la funcionalidad familiar. |
| ARL | Administradora de riesgos laborales |
| ASSIST | Alcohol, Smoking and Substance Involvement Screening Test. Prueba de detección de consumo de alcohol, tabaco y sustancias psicoactivas |
| ASIS | Análisis de situación de salud |
| AUDIT | Alcohol Use Disorders Identification Test. Prueba de identificación de trastornos relacionados con el consumo de alcohol |
| CDC | Centers for Disease Control and Prevention. Centro para el Control y la Prevención de Enfermedades |
| CERCET | Comité Regional de Evaluación de Casos Especiales de Tuberculosis |
| CENCET | Comité Nacional de Evaluación de Casos Especiales de Tuberculosis |
| CUPS | Clasificación Única de Procedimientos en Salud |
| DANE | Departamento Administrativo Nacional de Estadística |
| DFC | Dosis fija combinada |
| DTS | Direcciones territoriales de salud |
| E | Etambutol |
| ET | Entidades Territoriales |
| EAPB | Entidad Administradora de Planes de Beneficios en Salud |
| EPS | Entidad Promotora de Salud |
| ESE | Empresa Social del Estado |
| H | Isoniacida |
| RH | Compuesto biconjugado de Rifampicina e Isoniacida |
| RHZE | Compuesto tetra conjugado de Rifampicina, Isoniacida, Pirazinamida y Etambutol |
| IGRA | Interferón gamma release assay. Ensayo de liberación de interferón gamma |
| INPEC | Instituto Nacional Penitenciario y Carcelario |
| INS | Instituto Nacional de Salud |
| INVIMA | Instituto Nacional de Vigilancia de Medicamentos y Alimentos |
| IPS | Institución Prestadora de Servicios de Salud |
| LAM-LF | Prueba de Lipoarabinomanano en flujo urinario lateral |
| LSP | Laboratorio de Salud Pública |
| LNR | Laboratorio Nacional de Referencia |
| MAITE | Modelo de Acción Integral Territorial |
| MIPRES | Herramienta tecnológica que permite a los profesionales de salud reportar la prescripción de tecnologías en salud no financiadas con recursos de la UPC o servicios complementarios. |
| MTB | Mycobacterium tuberculosis |
| NARP | Comunidades negras, afrocolombianas, raizales y palanqueras |
| OIT | Orqanización Internacional del Trabajo |
| OMS/WHO | Organización Mundial de la Salud/ World Health Organization |
| OPS | Organización Panamericana de la Salud |
| PA | Radiografía de tórax en proyección Posterior- Anterior. |
| PAIS | Política de Atención Integral en Salud |
| PDSP | Plan Decenal de Salud Pública |
| PIC | Plan de Salud Pública de Intervenciones Colectivas |
| PNT | Programa Nacional de Tuberculosis |
| PPD | Derivado Proteico Purificado |
| PPL | Población Privada de la Libertad |
| PSF | Pruebas de Sensibilidad a Fármacos |
| PVV | Persona gue vive con VIH |
| R | Rifampicina |
| RAH | Recambios de aire por hora |
| RQC | Reporting Questionnaire for Children. Cuestionario de reporte para niños (tamizaje en salud mental) |
| RNL | Red Nacional de Laboratorios |
| RxTx | Radiografía de Tórax |
| SGSSS | Sistema General de Seguridad Social en Salud |
| SIDA | Síndrome de inmunodeficiencia adquirida |
| SISPI | Sistema Indígena de Salud Propia e Intercultural |
| SISPRO | Sistema Integral de Información de la Protección Social |
| SIVIGILA | Sistema de Vigilancia en Salud Pública |
| SRQ | Self Reporting Questionnaire. Cuestionario de evaluación de síntomas para adolescentes, jóvenes y adultos (tamizaje en salud mental) |
| TAR | Tratamiento Anti Retroviral |
| TB | Tuberculosis |
| TB/VIH | Coinfección tuberculosis y virus de la inmunodeficiencia humana |
| TBMDR | Tuberculosis Multidrogorresistente |
| TBRR | Tuberculosis resistente a la Rifampicina |
| TBXDR | Tuberculosis Extensamente Resistente |
| TDO | Tratamiento Directamente Observado |
| UPC | Unidad de Pago por Capitación |
| USPEC | Unidad de Servicios Penitenciarios y Carcelarios |
| VIH | Virus de la inmunodeficiencia Humana |
| TBXDR | Tuberculosis Extensamente Drogorresistente |
| Z | Pirazinamida |
PRESENTACIÓN
La tuberculosis es una de las diez (10) principales causas de mortalidad en el mundo; de acuerdo con el reporte global de casos de la Organización Mundial de la Salud -OMS, se estima que en el 2018 causó cerca de 10 millones de enfermos y 1.2 millones de muertes. Así mismo, se destacan más de 251 mil fallecimientos por tuberculosis en personas afectadas por el VIH/SIDA a nivel global [1]. En Colombia se reportaron en el año 2018, 14.420 casos de tuberculosis con una incidencia de 26.7 casos por cada 100 mil habitantes, constituyéndose en el quinto país de Las Américas con mayor carga de la enfermedad [2]. En el país, la tuberculosis afecta principalmente a los hombres en un 65.8%, comparado con un 34.2% en mujeres y se concentra en población adulta laboralmente activa, con edades comprendidas entre los 29 a 59 años, en quienes se diagnostica cerca del 46% de los casos. En cuanto a la mortalidad por tuberculosis, el país, reporta un estimado de mil muertes anuales, con una tasa de 2.0 muertes por 100 mil habitantes, constituyéndose en un evento prioritario y de relevancia importante para la salud pública [3].
Se considera que la mayoría de las muertes por tuberculosis podrían haberse evitado con un diagnóstico y tratamiento oportuno desde la atención primaria en salud, así como también, mediante el abordaje de los determinantes sociales de la salud. Si bien, esta enfermedad puede ocurrir en cualquier persona, se destaca que en el contexto del país, existe una afectación importante de personas pertenecientes a grupos poblacionales en estado de vulnerabilidad social y económica, lo cual implica la necesidad de planificar las intervenciones de atención integral en salud centradas en las personas y sus necesidades, y garantizar el abordaje integral de factores como la desnutrición, la infección por VIH, el consumo de sustancias psicoactivas, el tabaquismo, las limitadas condiciones de vivienda y las barreras de acceso a los servicios de salud, que pueden afrontar las personas afectadas por esta enfermedad.
El control efectivo de la tuberculosis protege a la comunidad, a las personas y sus familias pero también, a los trabajadores del sector salud, para lo cual el Programa Nacional de Tuberculosis presenta los lineamientos técnico operativos, dirigidos a todos los colombianos en los diferentes entornos y ámbitos del territorio nacional, con el propósito de que se garantice desde la Ruta de Promoción y Mantenimiento de la Salud [4], las acciones del Plan de Intervenciones Colectivas y de los Planes de Beneficio en Salud, para la captación temprana de las personas sintomáticas respiratorias en las diferentes etapas del curso de vida, para su diagnóstico, tratamiento, seguimiento y rehabilitación integral y oportuna.
El abordaje de la tuberculosis requiere de un compromiso intersectorial acorde con lo dispuesto en el marco de la Ley Estatutaria (Ley 1751 de 2015) que garantice el derecho a la salud de la población en todo el territorio nacional, con acciones de promoción de la salud y la prevención de la enfermedad, afectando positivamente los determinantes sociales, mediante la gestión de la salud individual y colectiva. Todos los agentes del sistema de salud, deben garantizar la gestión del riesgo individual y colectivo, con un enfoque diferencial étnico, territorial, poblacional, por curso de vida y de discapacidad, fomentando el autocuidado y velando por la disponibilidad de acceso a tecnologías modernas y eficaces que facilitan un diagnóstico precoz y un tratamiento adecuado para que las personas puedan recobrar su salud.
De igual forma, la sociedad civil organizada ha tenido y tiene un papel fundamental para avanzar en la garantía de los derechos de las personas afectadas con tuberculosis y sus familias en Colombia; por lo tanto, deben ser agentes reconocidos por las Entidades Territoriales y otros agentes del sistema, para unir esfuerzos y establecer alianzas, que permitan avanzar hacia una atención integral que vaya más allá de la medicalización y trascienda hacia el reconocimiento y abordaje de otras necesidades de protección equidad e inclusión social.
Con esta visión Colombia trazó el Plan Estratégico Hacia el Fin de la Tuberculosis, 2016-2025, [5] en el cual se plasman las estrategias necesarias para el logro de las metas de prevención y control de la tuberculosis tendientes a su eliminación, y con ello se pretende contribuir a las metas de los Objetivos de Desarrollo Sostenible [6] para poner fin a la epidemia global de tuberculosis al año 2035. De igual forma, se plantea una visión de reducción progresiva de la incidencia, la mortalidad y de los costos catastróficos por causa de esta enfermedad, mitigando la carga económica y social que puede generar en las personas y sus familias, a través de la planeación, ejecución, monitoreo y evaluación de acciones en salud pública, articuladas e integradas, intra e intersectoriales.
Por lo anterior, el Programa Nacional de Tuberculosis, teniendo como marco el Plan Estratégico Hacia el Fin de la Tuberculosis en Colombia, 2016-2025 y alineado con el Plan Decenal de Salud Pública (PDSP) 2012 – 2021[7] adopta las recomendaciones internacionales de la Organización Mundial de la Salud, del Comité Nacional Asesor de Tuberculosis, de las sociedades científicas y de los expertos clínicos nacionales e internacionales y establece el siguiente lineamiento en el cual se definen las intervenciones poblacionales, colectivas e individuales para la prevención y el control de la tuberculosis en el país.
Estos lineamientos están estructurados en 10 capítulos, en los cuales están plasmados los aspectos relacionados con las definiciones operativas, la captación de sintomáticos respiratorios, el diagnóstico, el tratamiento de la tuberculosis activa, sensible y farmacorresistente, la quimioprofilaxis en los grupos priorizados para la tuberculosis latente, las actividades colaborativas frente a la coinfección TB/VIH, las actividades de seguimiento de las personas afectadas por la enfermedad, las estrategias transversales, el enfoque del Programa Nacional de Tuberculosis, los componentes del sistema de información del Programa y lo relacionado con las responsabilidades de los diferentes agentes del Sistema de Salud.
Los presentes lineamientos marcan un hito importante para la prevención y control de la tuberculosis en Colombia y con ellos se busca avanzar hacia el cumplimiento de la estrategia mundial Fin a la Tuberculosis, mediante la implementación de nuevos algoritmos y esquemas de tratamiento que garanticen una atención integral con acciones costo/efectivas centradas en las personas afectadas.
Los contenidos para la operación de los lineamientos del Programa Nacional de Tuberculosis se desarrollan de la siguiente manera:
- Algoritmos de diagnóstico para los diferentes grupos poblacionales, tanto para la enfermedad como para la infección tuberculosa latente.
- Esquemas de tratamiento para la tuberculosis sensible, farmacorresistente y la infección tuberculosa latente.
- Recomendaciones para el manejo de la tuberculosis en situaciones clínicas especiales.
- Un instrumento psicosocial para la identificación de factores de riesgo de no adherencia al tratamiento.
- La declaración de derechos y deberes de las personas afectadas por tuberculosis, adoptada en julio de 2019 por la Asociación Stop TB Partnership, que debe leerse en correspondencia con el artículo 10 de la Ley 1751 de 2015, relativo a los derechos y deberes de las personas frente al sistema de salud. Esta declaración constituye un avance significativo para la protección integral de las personas afectadas por este padecimiento.
- Obligaciones y actividades a desarrollar por cada uno de los agentes del sistema de salud acordes a sus competencias de ley.
- Las recomendaciones para los hogares de personas afectadas por tuberculosis.
- Lista de los principales códigos CUPS vigentes, los cuales serán actualizados anualmente de acuerdo con la normatividad.
Estos lineamientos son de obligatorio cumplimiento y están dirigidos a todos los agentes del Sistema General de Seguridad Social de Salud y demás entidades que realizan acciones en salud para la población residente en el territorio nacional.
CAPÍTULO 1. DEFINICIONES PROGRAMÁTICAS
1.1 Definiciones de sintomático respiratorio.
La captación de sintomáticos respiratorios es una actividad fundamental para lograr la detección oportuna de la tuberculosis en los entornos hogar, institucional, educativo, laboral y comunitario. Dadas las particularidades inmunológicas de los individuos, así como las brechas en la accesibilidad a los servicios de salud, estas definiciones programáticas deberán ser aplicadas en el marco de la gestión individual y colectiva de los riesgos en salud, tal y como se describen en la tabla 1.
Tabla 1. Definiciones programáticas de sintomático respiratorio
| Población General | Personas con VIH o inmunosupresión | Poblaciones vulnerables | Niños y niñas menores de 15 años |
| En población general, se considerará sintomático respiratorio a toda persona que presente tos y expectoración por más de 15días [8]. Las manifestaciones clínicas de la tuberculosis pueden variar según la edad, el estado inmunológico, la presencia de comorbilidades y el órgano afectado, por lo cual, el profesional de medicina podrá definirla presunción de la enfermedad frente a una tos persistente sin expectoración. | En personas que viven con el Virus de Inmunodeficiencia Humana (VIH) o que presenten patologías o tratamientos inmunosupresores, se considerará sintomático respiratorio a quien presente tos con o sin expectoración, fiebre, pérdida de peso, o sudoración nocturna, de cualquier tiempo de duración. | En privados de la libertad, grupos étnicos, habitantes de calle, migrantes, trabajadores de la salud, población rural o rural dispersa el criterio será tos y expectoración por más de 15 días; sin embargo, cuando exista difícil acceso a la atención en salud, podrá tomarse un tiempo menor a 15 días cuando exista presunción de la enfermedad. Para contactos de personas afectadas por tuberculosis, se tomará como criterio tos y expectoración de 1 o más días de duración [9], [10]. | En los niños y niñas, los síntomas clínicos más relevantes parasospechar tuberculosis son tos con o sin expectoración por más de 15 días, fiebre mayor de > 8 días, pérdida o no ganancia de peso en los tres mesesprecedentes, disminución del nivel de actividad o juego, e historia de contacto con un adulto con tuberculosis. |
1.2 Definición de tuberculosis presuntiva
Se refiere a una persona con síntomas o signos sugestivos de tuberculosis identificados a partir de una valoración médica. Corresponde a los casos conocidos anteriormente como con sospecha de tuberculosis.[11] Aunque bajo este término se incluyen quienes cumplen el criterio de sintomático respiratorio, el profesional de la medicina podrá definir la presunción de la enfermedad fundamentado en síntomas o signos como fiebre, diaforesis nocturna, pérdida de peso, astenia, adinamia u otras manifestaciones sugestivas, asi no se cumplan los criterios de una persona sintomática respiratoria.
En los adultos mayores de 65 años, los síntomas de tuberculosis pueden ser muy inespecíficos, tales como fiebre persistente de origen desconocido.
1.3 Definiciones de caso de tuberculosis
Caso de tuberculosis bacteriológicamente confirmado: es aquel caso que se configura por el resultado positivo para alguna de las pruebas de laboratorio como baciloscopia (coloración directa de la muestra), cultivo en medio líquido o prueba molecular.
Caso de tuberculosis clínicamente diagnosticado: es aquel caso diagnosticado por un profesional de la medicina, quien ha decidido darle un ciclo completo de tratamiento antituberculoso, con pruebas bacteriológicas negativas. Esta definición incluye casos diagnosticados sobre la base de un cuadro clínico sugestivo acompañado de anomalías en exámenes radiográficos (radiografía simple o tomografía), o histopatología sugestiva o nexo epidemiológico (contacto con un caso de tuberculosis confirmado) y en el cual no se tuvo o no fue posible la confirmación bacteriológica.
Si alguno de los casos diagnosticados por la clínica, posteriormente resulta sel bacteriológicamente positivo (antes o después de iniciar el tratamiento), debe ser reclasificadc como un caso de tuberculosis bacteriológicamente confirmado.
Todos los casos de tuberculosis, bacteriológicamente confirmados o clínicamente diagnosticados, deben ser registrados en el sistema de información del Programa Nacional de Tuberculosis, independientemente de si inicia o no tratamiento y deben ser notificados al Sistema Nacional de Vigilancia en Salud Pública (SIVIGILA). [12]
1.4 Clasificación de los casos diagnosticados de tuberculosis
Los casos bacteriológicamente confirmados o clínicamente diagnosticados de tuberculosis se clasifican según los siguientes criterios8:
- Localización anatómica de la enfermedad.
- Historia de tratamiento previo.
- Estado serológico con respecto al VIH.
- Perfil de resistencia a los medicamentos antituberculosos.
- Resultado del tratamiento antituberculoso.
1.4.1 Clasificación basada en la localización anatómica de la enfermedad
Tuberculosis pulmonar: se refiere a cualquier caso bacteriológicamente confirmado c clínicamente diagnosticado de tuberculosis, que afecta el parénquima pulmonar o el árbol laringotraqueobronquial. La tuberculosis laríngea y la miliar se deben clasificar como tuberculosis pulmonar.
Tuberculosis extrapulmonar: se refiere a cualquier caso bacteriológicamente confirmado o clínicamente diagnosticado de tuberculosis, que afecta otros órganos que no sean los pulmones; por ejemplo, la pleura, ganglios linfáticos, abdomen, tracto genitourinario, piel, articulaciones, huesos y meninges. Las linfoadenopatías tuberculosas intratorácicas (mediastinales o hiliares) o el derrame pleural causado por la tuberculosis sin alteraciones radiográficas de los pulmones, configuran un caso de tuberculosis extrapulmonar.
Si una persona presenta tuberculosis pulmonar y extrapulmonar debe notificarse e ingresarse al Programa, como un caso de tuberculosis pulmonar.
1.4.2 Clasificación basada en la historia de tratamiento previo de tuberculosis
Caso nuevo: aquel que nunca ha sido tratado por tuberculosis o que ha recibido medicamentos antituberculosos por menos de un mes.
Caso previamente tratado: persona que ha recibido un mes o más de tratamiento con medicamentos antituberculosos en el pasado. Se clasifica además por el resultado de su más reciente ciclo de tratamiento, de la siguiente manera:
- Reingreso tras recaída: persona que ha sido previamente tratada por tuberculosis, fue declarada como curada o con tratamiento terminado al final de su último ciclo de tratamiento y ahora se le diagnostica con un episodio recurrente de tuberculosis (ya sea una verdadera recaída o un nuevo episodio de tuberculosis causado por reinfección).[13]
- Reingreso tras fracaso: persona previamente tratada por tuberculosis, cuyo tratamiento fracasó, evidenciado mediante un resultado de baciloscopia o cultivo de esputo positivo en el cuarto mes, o posterior, durante el tratamiento (ver definición de fracaso, en las tablas 2 y 3 del presente lineamiento).
- Recuperado tras pérdida de seguimiento: persona que había sido tratada previamente por tuberculosis y fue declarada como pérdida en el seguimiento realizado al final de su tratamiento más reciente y reingresa nuevamente al Programa.
- Otros casos previamente tratados: son aquellos que han sido previamente tratados por tuberculosis, pero cuyo resultado después del tratamiento más reciente es desconocido o no se ha documentado.
1.4.3. Clasificación basada en el estado de la prueba para VIH
Persona con tuberculosis y VIH: se refiere a cualquier caso bacteriológicamente confirmado o clínicamente diagnosticado de tuberculosis y que tiene un resultado positivo de la prueba del VIH realizado al momento del diagnóstico de tuberculosis, o que reporta evidencia documentada de atención en un programa de VIH o de tener confirmado el diagnóstico de VIH (por ejemplo, estar reportado en la base histórica de VIH del SIVIGILA o como persona que vive con VIH en la Cuenta de Alto Costo - VIH).
Persona con tuberculosis y sin VIH: se refiere a cualquier caso bacteriológicamente confirmado o clínicamente diagnosticado de tuberculosis y que tiene un resultado negativo de la prueba de VIH realizada al momento del diagnóstico de la tuberculosis. Cualquier persona con tuberculosis y sin VIH que posteriormente se encuentra que tiene VIH, debe ser reclasificada en el Programa y debe actualizarse su condición en el SIVIGILA.
Persona con tuberculosis y estado de VIH desconocido: se refiere a cualquier caso bacteriológicamente confirmado o clínicamente diagnosticado de tuberculosis que no tiene ningún resultado de la prueba de VIH, y no hay otra evidencia documentada de atención en un programa de VIH o de que se le hubiese confirmado el diagnóstico con anterioridad al evento de tuberculosis. Si posteriormente se determina el estado de VIH de la persona, esta debe ser reclasificada en los registros del programa y realizar actualización en el SIVIGILA. Se incluyen en esta categoría las personas que fallecieron antes de realizarse la prueba de VIH o cuando existe un disentimiento informado de la realización del examen para VIH.
1.4.4 Clasificación basada en la resistencia a medicamentos
Monorresistencia: resistencia a solo un medicamento antituberculoso de primera línea.
Polirresistencia: resistencia a más de un medicamento antituberculoso de primera línea (que no sea isoniacida y rifampicina a la vez).
Multidrogorresistencia (TBMDR): resistencia in vitro a isoniacida y rifampicina simultáneamente o combinada con otros fármacos antituberculosos.
Extensamente resistente (TBXDR): es un caso con multidrogorresistencia, que es resistente a una fluoroquinolonayal menos a uno de los medicamentos inyectables de segunda línea.[14] Esta definición operará en el Programa hasta que la OMS lo defina, dada la supresión de los medicamentos inyectables del esquema de manejo.
Resistencia a la rifampicina (TBRR): incluye cualquier resistencia a la rifampicina, detectada utilizando métodos fenotípicos y genotípicos, con o sin resistencia a otros medicamentos antituberculosos, es decir, puede ser un caso de monorresistencia, polirresistencia, multidrogorresistencia o extensamente resistente.
Estas categorías no son todas mutuamente excluyentes. Un caso clasificado como tuberculosis resistente a la rifampicina (RR), por ejemplo, puede ser una tuberculosis resistente tanto a la isoniacida como a la rifampicina (TBMDR) y, además, puede ser resistente a una fluoroquinolona y aun medicamento inyectable de segunda línea (TBXDR).
En caso de monorresistencia a isoniacida o rifampicina o de resistencia a ambos medicamentos, se deben realizar pruebas de sensibilidad a fármacos de segunda línea, y en caso de detectarse resistencia deberá enviarse el cultivo positivo al LNR del INS para vigilancia de la resistencia. Además de las pruebas fenotípicas, en estos casos, debe procesarse al comienzo del tratamiento una prueba molecular para fármacos de segunda línea. Se debe reclasificar la tuberculosis de conformidad con los resultados del perfil de resistencia que se obtenga con las pruebas genotípicas o fenotípicas que se realicen durante el seguimiento del tratamiento de la persona afectada.
A pesar de que las definiciones actuales de monorresistencia y polirresistencia se limitan a fármacos de primera línea, la frecuente necesidad de diseñar esquemas de medicamentos individualizados requiere clasificar a las personas afectadas por tuberculosis según los patrones de resistencia de las cepas del Mycobacterium tuberculosis a las fluoroquinolonas y a otros medicamentos antituberculosos de segunda linea para los cuales haya disponibilidad de pruebas de sensibilidad a fármacos (PSF). Estas pruebas serán las controladas por Instituto Nacional de Salud, teniendo en cuenta las orientaciones de la OMS.[15]
1.4.5 Clasificación basada en el resultado del tratamiento
Para clasificar a las personas afectadas por tuberculosis bacteriológicamente confirmada, según el resultado del tratamiento, se definen dos grupos:
- Personas tratadas por tuberculosis sensible a los medicamentos.
- Personas tratadas para tuberculosis con medicamentos de segunda linea, bien sea tuberculosis TBMDR, TBRR o TBXDR.
Los dos grupos son mutuamente excluyentes. Toda persona con diagnóstico de tuberculosis sensible se evalúa de manera independiente a la cohorte de tuberculosis farmacorresistente. Esto significa que el registro estándar de tuberculosis y el registro de tratamiento de tuberculosis farmacorresistente con medicamentos de segunda linea, deben ser manejados de manera independiente para garantizar el análisis correcto de los resultados del tratamiento en las cohortes. Todos los casos de tuberculosis pulmonar sensible, clínicamente diagnosticada o bacteriológicamente confirmada, deben ser asignados a un resultado de la tabla 2.
Tabla 2. Resultados del tratamiento de personas afectadas por tuberculosis sensible
| Resultado | Definición |
| CuradoA | Persona afectada por tuberculosis pulmonar con bacteriología confirmada al inicio del tratamiento y que tiene baciloscopia o cultivo negativo en el último mes de tratamiento y al menos en una ocasión anterior por lo menos con un mes de diferencia. |
| Tratamiento terminadoB | Persona afectada por tuberculosis que completó el tratamiento sin evidencia de fracaso, pero sin constancia que demuestre que la baciloscopia o el cultivo de esputo del último mes de tratamiento y al menos en una ocasión anterior, fueron negativos, ya sea porque las pruebas no se hicieron o porque los resultados no están disponibles. |
| FracasoC | Persona afectada por tuberculosis cuya baciloscopia o cultivoD de esputo es positivo en el mes 4 o posterior durante el tratamiento E,F,G. |
| Fallecido | Persona afectada por tuberculosis que muere por cualquier razón antes de comenzar el tratamiento o durante su curso. |
| Pérdida en el seguimiento | Persona afectada por tuberculosis que no inició tratamiento o interrumpió el tratamiento durante 1 mes o más. |
| No evaluadoH | Persona afectada por tuberculosis a quien no se le ha asignado un resultado de tratamiento. Incluye los casos «transferidos» a otra IPS (sin seguimiento) y también los casos cuyo resultado del tratamiento es desconocido por la IPS que reporta el dato. |
| Tratamiento exitoso | La suma de curados y tratamientos terminados. |
Fuente: Adaptado de "Definitions and reporting framework for tuberculosis 2013” (actualizado en diciembre de 2014)” OrganizaciónMundial de la Salud. http://apps.who.int/iris/bitstream/10665/79199/1/9789241505345 ena.pdf
Notas de la tabla 2:
A. Los casos de tuberculosis pulmonar clínicamente diagnosticados (sin confirmación bacteriológica) y que hayan culminado su tratamiento, se clasificarán como tratamiento terminado.
B. Para los casos de tuberculosis extrapulmonares, se tendrá en cuenta la mejoría clínica y el haber completado el tratamiento y se clasificarán como tratamiento terminado.
C. En casos de tuberculosis extrapulmonar se considerará fracaso, la falta de respuesta clínica. En algunos casos el equipo médico tratante deberá considerar la posibilidad de tomar nuevas muestras extrapulmonares para cultivo en medio líquido y PSF.
D. El cultivo debe ser en medio líquido para mejorar la oportunidad y sensibilidad del diagnóstico.
E. Se considera una sospecha de fracaso cuando el paciente presenta baciloscopia o cultivo positivo al segundo mes de tratamiento, en estos casos siempre se deberá solicitar una PSF molecular, cultivo líquido y mantener la fase intensiva de tratamiento hasta conocer el resultado de las PSF.
F. Las personas con baciloscopia positiva al cuarto mes, cuyo cultivo correspondiente a ese mismo mes es negativo, cuyas baciloscopias y cultivos posteriores son negativos y que tienen sensibilidad a los medicamentos, requieren prolongación del tratamiento, pero no se consideran fracaso (bacilos persistentes no viables).
G. Los casos considerados como fracasos deberán egresarse en la cohorte de tuberculosis sensible como fracaso. En caso de que se identifique resistencia a fármacos deberá realizar su registro en la base de tuberculosis farmacorresistente y ser evaluados en esta categoría.
H. Siempre se deberá hacer lo posible por conocer los resultados del tratamiento del paciente, mediante la articulación de los diferentes prestadores de servicios de salud, la EAPB y la DTS.
- Conversión (a negativo): la conversión de la baciloscopia a negativa es aquella que se obtiene cuando se tenía una baciloscopia positiva al inicio y en un control posterior en una muestra de buena calidad es negativa sin que se observan bacilos en la baciloscopia.
- Reversión (a positivo): se considera que la baciloscopia se revierte a positivo cuando después de una conversión inicial negativa se encuentran bacilos en los siguientes controles por baciloscopia.
Por lo general, los verdaderos fracasos se presentan posterior al cuarto mes de tratamiento y se egresan de la cohorte de tuberculosis sensible como fracaso. Cuando no hay mejoría clínica y respuesta bacteriológica favorable antes del cuarto mes de tratamiento, generalmente se debe a una mala clasificación del caso desde su ingreso, por lo cual se recomienda realizar a todos los casos bacteriológicamente diagnosticados pruebas de sensibilidad a fármacos desde el comienzo de su tratamiento.
Todos los casos que se consideren fracaso en esquemas de primera línea deberán recibir un esquema de segunda línea si se comprueba farmacorresistencia; por lo anterior, este tipo de casos deben ser evaluados en la cohorte de tuberculosis farmacorresistente.
Todas las personas que recibieron medicamentos de segunda línea deben ser asignadas a un resultado de la tabla 3.
Tabla 3. Resultados del tratamiento de personas afectadas por tuberculosis RR/MDR/XDR que recibieron medicamentos de segunda línea
| Resultado | Definición |
| Curado | Persona con tratamiento completo según lo recomendado por la política nacional sin evidencia de fracaso y tres o más cultivos negativos consecutivos con intervalo de por lo menos 30 días entre ellos, en los últimos meses del tratamiento. |
| Tratamiento terminado | Persona con tratamiento completo según lo recomendado por la política nacional sin evidencia de fracaso, pero sin constancia de tres o más cultivos negativos consecutivos con al menos 30 días de intervalo, en los últimos meses del tratamiento. |
| Fracaso | Persona con tratamiento suspendido o quien requirió cambio permanente de esquema o por lo menos de dos fármacos antituberculosos debido a: - Falta de conversiónA a negativo, al final de la fase intensiva, o, - Reversión bacteriológica (aparición de resultados positivos) en la fase de continuación después de haber tenido conversión a negativo, o, - Evidencia de resistencia adicional adquirida a las fluoroquinolonas o a medicamentos de segunda línea, o, - Reacciones adversas a medicamentos, o, - Evidencia de dos baciloscopias positivas (2 o 3 cruces) en la fase de continuación y ausencia de mejoría clínica (en lugares con acceso limitado al cultivo) [16] |
| Fallecido | Persona afectada con tuberculosis que muere por cualquier razón antes o durante el curso del tratamiento. |
| Pérdida en el seguimiento | Persona cuyo tratamiento fue interrumpido durante un mes o más. Personas que no iniciaron tratamiento para tuberculosis farmacorresistente. |
| No evaluadoB | Persona a la que no se le ha asignado ningún resultado del tratamiento. Esto incluye los casos "transferidos a" otra IPS (sin seguimiento) y cuyos resultados del tratamiento se desconocen. |
| Tratamiento exitoso | La suma de curados y tratamientos terminados. |
Fuente: Adaptado de "Definitions and reporting framework for tuberculosis 2013" (actualizado en diciembre de 2014)" Organización Mundial de la Salud.
Notas:
A: Para el fracaso al tratamiento, la falta de conversión al final de la fase intensiva implica que la persona no convierte dentro de la duración máxima de la fase intensiva aplicada por el Programa. Los términos "conversión" y "reversión" del cultivo tal como se utilizan aquí se definen como sigue:
- Conversión (a negativo): la conversión negativa del cultivo se considera cuando dos cultivos consecutivos, tomados al menos con intervalo de al menos 30 días, se encuentran negativos. En tal caso, la fecha de recolección de la muestra del primer cultivo negativo se usa como la fecha de conversión.
- Reversión (a positivo): se considera que el cultivo revierte a positivo cuando, después de una conversión inicial, se encuentran dos cultivos consecutivos positivos, tomados al menos con intervalo de 30 días. Para el propósito de definir el fracaso al tratamiento, la reversión se considera sólo cuando se produce en la fase de continuación.
- El cultivo debe ser en medio líquido para mejorar la oportunidad del diagnóstico.
B: Estos casos se deben reclasificar una vez se obtenga la información faltante.
1.5 Caso de tuberculosis descartado
Estos se definen como las personas que iniciaron tratamiento para tuberculosis por criterio médico pero que como resultado de pruebas diagnósticas y por criterio clínico del equipo médico tratante se descarta el diagnóstico de tuberculosis.
Para efectos del diagnóstico de egreso en el registro del Programa Nacional de Tuberculosis y para la gestión de medicamentos, se deben reportar los casos de tuberculosis que hayan sido descartados; así mismo, se deberán ajustar por descarte en el SIVIGILA.
CAPÍTULO 2. CAPTACIÓN DE SINTOMÁTICOS RESPIRATORIOS
La búsqueda activa de sintomáticos respiratorios es una de las principales estrategias del Programa de Tuberculosis y debe concentrarse en: [17], [18]
- Los contactos de personas afectadas por tuberculosis pulmonar y extrapulmonar.
- En grupos poblacionales vulnerables o de riesgo, captados por trabajadores de la salud o por personas de la comunidad debidamente entrenados, identificados en los entornos del hogar, institucional, comunitario, educativo y laboral (Tabla 4).
- La búsqueda activa institucional.
Las entidades territoriales y las EAPB deben garantizar la generación de capacidades en los agentes comunitarios y en el personal de salud para que se capten únicamente las personas que cumplan con las definiciones de sintomático respiratorio (Capítulo 1) y para que las muestras de esputo que se recolecten cumplan con los criterios de calidad requeridos por el laboratorio. [19]
La programación de la captación de sintomáticos respiratorios, es una estrategia utilizada por programas de tuberculosis de la Región de las Américas[20], [21], [22] y por Colombia desde hace varios años, que incentiva a las instituciones y al personal de salud a identificar de forma temprana los sintomáticos respiratorios, independientemente del motivo de consulta y centrada en poblaciones que reúnen factores de riesgo para adquirir la infección o desarrollar la enfermedad, tales como; contactos de casos de tuberculosis, poblaciones vulnerables, personas con inmunosupresión, niños menores de 15 años, entre otros.
En el entorno institucional, la búsqueda de sintomáticos respiratorios es una actividad gerencial para movilizar eficientemente los recursos del nivel territorial e institucional como un ejercicio sistemático y sostenido de captación de casos presuntivos de tuberculosis, los cuales posteriormente deben ser objeto de evaluación, mediante las pruebas diagnósticas definidas en los algoritmos, y de tratamiento según los resultados obtenidos. En el nivel hospitalario la búsqueda de sintomáticos respiratorios debe realizarse en los pacientes de todos los servicios, en visitantes y trabajadores de la salud, como parte de las actividades de control de infecciones y de los programas de seguridad y salud en el trabajo.
En el entorno comunitario, es necesario focalizar la búsqueda activa de sintomáticos respiratorios en los grupos vulnerables y en los grupos poblacionales que presentan limitantes o barreras de acceso a los servicios de salud, en el marco de las acciones o estrategias de salud pública que se desarrollen por los diferentes agentes del sistema de salud.
La asignación de metas de captación de sintomáticos respiratorios permitirá definir contractualmente, entre la EAPB y el prestador de servicios de salud, objetivos claros y medibles de cobertura, mediante un estudio de costos y un monitoreo de su cumplimiento, que se traduzcan en oportunidades de acceso a las actividades de detección temprana, tratamiento, seguimiento y rehabilitación.
2.1 Grupos de riesgo a considerar para el mejoramiento de la búsqueda activa institucional y comunitaria de personas sintomáticas respiratorias
Colombia prioriza las poblaciones en las que se recomienda hacer un mayor énfasis en la búsqueda de sintomáticos respiratorios [23], para quienes las EAPB y sus redes de prestación de servicios de salud deben garantizar el acceso prioritario a la atención en salud. Las entidades territoriales departamentales, distritales y municipales de salud, deben realizar el tamizaje de sintomáticos respiratorios, su canalización y el seguimiento a la activación de la ruta del prestador de servicios de salud y la EAPB respectiva, para asegurar la toma de muestras y la realización de todas las atenciones definidas en los algoritmos de diagnóstico (Anexo 1).
Tabla 4. Grupos priorizados para la búsqueda activa de sintomáticos respiratorios
| Momentos y lugares prioritarios para la búsqueda activa de sintomáticos respiratorios | Grupos de riesgo o vulnerables |
| Investigación epidemiológica de campo | - Contactos de casos conocidos de tuberculosis sensible: al momento de su identificación, a los seis meses y al año. - Contactos de casos conocidos de tuberculosis farmacorresistente: al momento de su identificación, cada tres meses hasta completar el tratamiento del caso índice y continuar cada seis meses hasta completar dos años después de haber terminado el tratamiento del caso índice. Se debe hacer énfasis en: - Niños o niñas menores de 15 años, contactos de casos de tuberculosis en adultos. - Adultos mayores de 65 años. |
| En el entorno comunitario Debe estar acompañada de otras estrategias de interés en salud pública o intervenciones dentro del Modelo de Acción Integral Territorial (MAITÉ), con el fin de potenciar las acciones y recursos para el beneficio de la población a intervenir. | Áreas geográficas con alta incidencia de tuberculosis. Poblaciones con barreras para la atención en salud y factores de riesgo asociados como: - Vivir en zonas urbanas rurales dispersas de difícil acceso. - Población indígena y afrodescendiente viviendo en comunidades. - Zonas de alta confluencia de migrantes y refugiados. - Personas en situación de habitabilidad en calle. |
| Personas previamente tratadas por tuberculosis. | |
| Personas con lesiones fibróticas en la radiografía de tórax. | |
| Personas que viven con VIH y personas que se realizan la prueba para VIH. | |
| Personas con diabetes mellitus. | |
| Personas con enfermedades respiratorias crónicas y fumadores. | |
| Personas con desnutrición. | |
| Personas con gastrectomía o derivación yeyuno-ileal. | |
| En el entorno institucional | Personas consumidoras problemáticas de alcohol, personas que usan sustancias psicoactivas. |
| En los servicios de atención | Personas con enfermedad renal crónica. |
| hospitalaria y ambulatoria, se recomienda incluir en la historia | Personas con enfermedades o tratamientos que comprometen su sistema inmunológico. |
| clínica un ítem precisando si la | Personas mayores de 65 años institucionalizados. |
| persona evaluada cumple o no con la definición de sintomático | Personas en instituciones o centros para el manejo de enfermedades mentales o psiquiátricas. |
| respiratorio. | Población privada de la libertad y personal de guardia o custodia. |
| Enfermos que acuden a instituciones especializadas de atención del VIH, centros de hemodiálisis y centros oncológicos. | |
| Personas en centros de atención para víctimas de la violencia, casas refugio de mujeres y de población LGTBI. | |
| Otras instituciones de congregación (batallones, conventos, etc.). | |
| Adultos que realizan actividades en instituciones de congregación de niños y adolescentes, con el fin de disminuir el riesgo de transmisión a la población pediátrica bajo su cuidado. [24] | |
| Inmigrantes procedentes de zonas con una alta incidencia de tuberculosis, con vulnerabilidades sociales y económicas. | |
| Personas en campos de refugiados. | |
| En el entorno educativo | Niños o niñas menores de 15 años en zonas de difícil acceso a los servicios de salud. |
| En el entorno laboral | Trabajadores de la salud. |
| Mineros u otros que están expuestos a la sílice. | |
| Poblaciones trabajadoras informales donde se evidencien factores de riesgo de transmisión de la tuberculosis. | |
Fuente: Adaptado de WHO. Systematic screening for active tuberculosis: principies and Recommendations. 2013.
2.2 Búsqueda activa de sintomáticos respiratorios en contactos de personas afectadas por tuberculosis
La búsqueda activa de contactos de personas afectadas por tuberculosis es la principal estrategia para la identificación de casos nuevos de tuberculosis en el entorno laboral, hogar, educativo, comunitario e institucional; es una actividad que deben realizar las entidades territoriales del orden municipal y distrital, en el marco de las acciones de vigilancia en salud pública durante la visita epidemiológica de campo y de las intervenciones colectivas a cargo del Programa de Tuberculosis; esta debe ser coordinada con las EAPB y los prestadores de servicios de salud para asegurar la canalización efectiva de las personas con síntomas presuntivos. [25]
Durante la visita epidemiológica de campo se debe realizar la búsqueda de contactos, extendiéndose al núcleo familiar, laboral y educativo si aplica, con especial énfasis en niños, niñas, adolescentes, adultos mayores y personas con alguna patología inmunosupresora. Los contactos identificados deben transcribirse en una base de datos nominal (Libro de contactos) para facilitar su seguimiento y el cálculo de indicadores.
La gestión realizada con los contactos sintomáticos respiratorios debe diferenciarse según el tipo de tuberculosis del caso índice (ver la figura 1), de la siguiente manera:
Casos de tuberculosis sensible: búsqueda de sintomáticos respiratorios en los contactos en la primera semana de detectado el caso índice, a los seis meses y al año de iniciado el tratamiento.
Casos de tuberculosis farmacorresistente: búsqueda de sintomáticos respiratorios en los contactos en la primera semana de detectado el caso índice, de manera trimestral hasta que el caso índice termine el tratamiento y posteriormente continuar cada seis meses durante 2 años después de terminado dicho tratamiento.
Para el desarrollo de las visitas a los contactos [26], el personal de salud y los agentes comunitarios deberán recibir un entrenamiento previo que permita brindar educación a la persona afectada y su familia. En zonas de alta incidencia de tuberculosis sensible y resistente los equipos de salud pública deberán disponer del uso de elementos de protección respiratoria en las actividades de búsqueda activa de casos y contactos, descritos en el ítem de control de infecciones del presente lineamiento. (Ver Capítulo 8).
Figura 1. Momentos de la búsqueda activa de sintomáticos respiratorios en contactos, según tipo de tuberculosis

Fuente: Elaboración propia
Durante las visitas de seguimiento a los casos y contactos, se deberá aplicar el instrumento que defina el Programa Nacional de Tuberculosis.
El estudio de contactos debe estar acompañado de acciones educativas y de una efectiva canalización a los servicios de salud y atención sin barreras de los casos potencialmente afectados por la enfermedad. Igualmente, durante las visitas se debe identificar si existen personas pertenecientes a los grupos priorizados para quimioprofilaxis por tuberculosis latente, y en tal caso, realizar la respectiva derivación para la atención de acuerdo con el presente lineamiento.
El Programa de Tuberculosis de la dirección territorial de salud (departamental, distrital y municipal), así como la IPS, deben asegurar el seguimiento de los contactos identificados, para lo cual, se llevará el registro nominal de la base de datos, que contenga las variables mínimas definidas por el Plan de Monitoreo y Evaluación del Programa Nacional de Tuberculosis y a partir del cual, se evaluará el comportamiento de los indicadores programáticos de seguimiento a contactos de tuberculosis, entre los cuales se encuentran:
- % de captación de sintomáticos respiratorios.
- % de sintomáticos respiratorios con acceso a pruebas diagnósticas.
- % de positividad entre contactos (Protocolo de vigilancia de la tuberculosis, INS).
- % de cumplimiento en las visitas epidemiológicas de contactos (Plan de Monitoreo y Evaluación del Programa Nacional de Tuberculosis).
2.3 Búsqueda activa de poblaciones en riesgo de tuberculosis a nivel comunitario
La búsqueda activa comunitaria de sintomáticos respiratorios es una actividad programática que debe concentrarse especialmente en zonas con difícil acceso a servicios de salud y en las poblaciones vulnerables a la infección, descritas en la tabla 4.
Las direcciones territoriales de salud que realicen búsqueda activa comunitaria de sintomáticos respiratorios en el marco del Plan de Salud Pública de Intervenciones Colectivas (PIC) y que hayan contratado estas acciones con las ESE o IPS públicas y privadas, deben monitorear el cumplimiento de esta meta de captación de manera independiente a la de la búsqueda activa institucional.
Las instituciones de protección social tales como (albergues, hogares de atención a niños, niñas, hogares de atención a indígenas, habitante de calle, adulto mayor, entre otros), son de interés especial para el Programa Nacional de Tuberculosis; por lo tanto, deberán realizar programación de captación de sintomáticos respiratorios tomando como meta indicativa un 10% de la población total atendida durante el año inmediatamente anterior. Las entidades territoriales deberán evaluar las particularidades epidemiológicas y de frecuencia de uso de los servicios, durante al menos un año de implementación, para así definir la necesidad de ajustar este porcentaje para contribuir adecuadamente al logro de las metas del programa.
En las búsquedas activas comunitarias realizadas en grupos étnicos, la programación de sintomáticos respiratorias se realizará con base en el 10% de la población registrada en el censo o listados censales de cada comunidad indígena, pueblo Rrom, Población Negra, Afrocolombiana, Raizal y Palenquera. Esta meta de captación, aunque sea realizada por las Instituciones Prestadoras de Servicios de Salud, e IPSI (instituciones prestadoras de servicios de salud indígenas), será diferente a la meta de captación mediante búsqueda activa institucional, por consiguiente, debe monitorearse de manera independiente. [27]
En zonas portuarias, la entidad territorial debe definir estrategias específicas para la identificación de sintomáticos respiratorios que cumplan con el criterio, en las puertas de entrada de migrantes y en los sitios de concentración de población extranjera en condiciones de vulnerabilidad social y económica.
Igualmente, debido a la alta carga de tuberculosis que aporta la población privada de la libertad - PPL para el país, se debe realizar búsqueda sistemática de sintomáticos respiratorios, al 100% de los reclusos en el marco del examen de ingreso, durante los traslados, durante la visita epidemiológica de campo y de manera rutinaria durante la atención médica y en jornadas de búsqueda activa realizada por personal de salud, guardias o por personas de la misma comunidad privada de la libertad.
Así mismo, se debe realizar la programación de captación de sintomáticos respiratorios por el prestador de salud intramural con base en el 10% del censo de cada establecimiento, incluyendo a quienes estén afiliados a los diferentes regímenes de aseguramiento y EAPB, con quienes se deben coordinar las acciones para la correcta canalización de los casos y contactos. [28]
A continuación, se presentan ejemplos de la programación de captación de sintomáticos respiratorios en el entorno comunitario dirigida a centros de protección de habitantes de calle, personas privadas de la libertad, grupos étnicos (indígenas, pueblo Rrom, Población Negra, Afrocolombiana, Raizal, Palenquera), migrantes, refugiados y de zonas portuarias (Tabla 5).
Tabla 5. Ejemplo de programación de sintomáticos respiratorios a nivel comunitario
| Grupo de riesgo | Censo o listado | Sintomáticos respiratorios a captar | ||||
| censal del año anterior (A) | Meta(B) | Captar en el año(C) | Captar en el trimestre D=(C/4) | Captar en el mes E=(D/3) | Captar en el día F= (E/30) | |
| Habitante de calle | 15.000 | 10% | 1.500 | 375 | 125* | 4* |
| PPL | 7.000 | 10% | 700 | 175 | 58* | 2* |
| Grupos étnicos | 2.320 | 10% | 232 | 58 | 20* | 1* |
| Albergue | 300 | 10% | 30 | 8* | 2* | 1** |
| Migrantes, refugiados | Se deberán definir estrategias de búsqueda de sintomáticos respiratorios dependiendo de la vulnerabilidad social y económica. | |||||
| Zonas portuarias | ||||||
Nota: Solo se captarán sintomáticos respiratorios que cumplan con la definición prevista en el lineamiento nacional, sin que exista detrimento de esta definición por el cumplimiento de meta. *Los valores decimales se aproximan al número entero; esta es la cifra que se distribuye en el personal de salud de la institución. **en este caso es quincenal.
2.4 Búsqueda activa institucional
Para las Instituciones Prestadoras de Servicios de Salud (IPS públicas y privadas), la meta anual de captación de sintomáticos respiratorios será del 2,5% de su población atendida
15 años por primera vez en consulta externa por cualquier causa, derivada del año inmediatamente anterior. Esta cifra debe entenderse como indicativa y de ser necesario, después de un año de evaluación, puede ajustarse por parte de la entidad territorial en un porcentaje superior o inferior, de acuerdo con las características de la población atendida, la frecuencia de uso de los servicios e información histórica del indicador de captación; así mismo, cada profesional y técnico de la IPS debe conocer la meta diaria de captación que le sea asignada, con el fin de contribuir a la búsqueda activa institucional y al control de infecciones.
A continuación, se presenta un ejemplo de programación de sintomáticos respiratorios a nivel de las IPS (Tabla 6).
Tabla 6. Ejemplo Dara programación de sintomáticos respiratorios en las IPS
| Consulta de personas mayores de 15 años en servicios | Sintomáticos respiratorios a captar | Sintomáticos Respiratorios a captar | |||
| de consulta externa del año anterior | Meta | Captar en el año | Captar en el trimestre | Captar en el mes | Captar en el día |
| (A) | (B) | (C) | D=(C/4) | E=(D/3) | F= (E/30) |
| 15.000 | 2,5% | 375 | 93* | 31* | 1* |
*Los valores decimales se aproximan al número entero; esta es la cifra que se distribuye en el personal de salud de la institución.
Aunque para efectos de definir la meta se emplee la población de la consulta externa descrita en el recuadro anterior, la búsqueda también debe incluir personas de otros servicios de salud, especialmente con las condiciones enunciadas en la tabla 4 (hospitalización, UCI, trabajadores de la salud); así mismo, no se debe desatender la búsqueda de casos de tuberculosis en población menor de 15 años, especialmente en los que son contactos de personas afectadas por tuberculosis.
Las EAPB garantizarán el monitoreo y evaluación trimestral del cumplimiento de las metas establecidas en su red de prestadores de servicios de salud con énfasis en los prestadores de salud del nivel de atención básico, generando las acciones de mejora en los casos que sea necesario. Los gestores de salud o equipos que desarrollen acciones extramurales de las EAPB deben contribuir al cumplimiento de las metas de captación de la red prestadora.
Para la evaluación de la meta programática de captación de sintomáticos respiratorios, se tendrá como parámetro de referencia el cumplimiento mayor o igual al 90% de captación de los sintomáticos respiratorios programados, tanto en los entornos comunitarios como en los institucionales.
A los sintomáticos respiratorios identificados se les debe garantizar el algoritmo diagnóstico establecido, de acuerdo con el grupo poblacional al que pertenezcan.
El esfuerzo por dar cumplimiento a la meta de captación de sintomáticos respiratorios no debe ir en detrimento del cumplimiento de las definiciones programáticas de sintomático respiratorio, ni de la calidad de las muestras de esputo recolectadas.
Las EAPB remitirán a la entidad territorial municipal o distrital de manera trimestral el resultado de la evaluación y monitoreo de las metas de captación de sintomáticos respiratorios de su red prestadora discriminada por IPS del nivel básico y complementario.
Las entidades territoriales de orden departamental, distrital y municipal deberán registrar estos datos en el sistema de información del Programa Nacional de Tuberculosis acorde con el Plan Nacional de Monitoreo y Evaluación. La dirección territorial de salud departamental y distrital, deberá consolidar las actividades de captación y búsqueda de sintomáticos respiratorios, a partir de los resultados de la búsqueda activa en los entornos comunitarios e institucionales de su jurisdicción e informar trimestralmente al nivel nacional.
2.5 Responsabilidades de los agentes del sistema de salud frente al cumplimiento de los algoritmos diagnósticos
Para la detección oportuna de los sintomáticos respiratorios y el diagnóstico de casos se requiere el compromiso efectivo de los diferentes integrantes del sistema de salud, quienes tendrán las siguientes obligaciones, enmarcadas en sus roles y competencias de ley.
Prestadores de Servicios de Salud públicos y privados.
- Los trabajadores de las instituciones prestadoras de servicios de salud deberán conocer las definiciones operativas de cada grupo poblacional y las metas de captación a ser alcanzadas en la atención en salud. [29]
- El personal de laboratorio y personal de salud debe contar con entrenamiento para evaluar la calidad de las muestras y participar en la evaluación interna y externa del desempeño, acorde con lo solicitado por el Laboratorio de salud pública departamental o distrital.
- Cuando la red prestadora identifique sintomáticos respiratorios en el área de influencia de una EAPB con la cual no tenga contrato o afiliados, debe gestionar las atenciones necesarias de acuerdo a los algoritmos definidos en el presente lineamiento, coordinando de manera previa estas intervenciones con las EAPB de su jurisdicción.
- En los laboratorios de las IPS no existirán horarios o restricciones para la recepción de muestras de esputo.
- La contratación de las pruebas moleculares y el cultivo líquido para el diagnóstico rápido de la tuberculosis sensible y farmacorresistente deben ser las sujetas a control por el INS y avaladas por la OMS, que permitan la detección del complejo Mycobacterium tuberculosis y determinar la sensibilidad a fármacos de primera y segunda línea.
- La IPS deberá mantener un registro nominal de las personas sintomáticas respiratorias captadas y hacer seguimiento a los resultados, de acuerdo con lo establecido en el Plan de Monitoreo y Evaluación del Programa Nacional de Tuberculosis y remitirlo mensualmente a la dirección local de salud.
- Contar con protocolos para la toma y procesamiento de muestras de esputo, cultivos y pruebas moleculares, así como con protocolos para trasporte de muestras, conservando las medidas de bioseguridad requeridas y definidas por el INS.
- Proveer los frascos para la recolección de muestras de esputo y garantizar un sitio ventilado e iluminado para su recolección.
- Garantizar las medidas de bioseguridad y los elementos de protección respiratoria en la recolección o procesamiento de muestras de esputo en los trabajadores de la salud.
- Los laboratorios de las IPS deben diseñar un sistema de alerta crítico para reporte de casos positivos al profesional médico tratante, con el fin de establecer el inicio del tratamiento antes de las 24 horas de confirmación del caso.
- Los laboratorios de las IPS deben llevar el registro de procesamiento de pruebas diagnósticas de baciloscopia, cultivo líquido, pruebas moleculares, en los formatos dispuestos por el PNT y el LNR del INS y reportar los resultados dentro de las primeras 48 horas. Esta información deberá estar disponible para las EAPB y las direcciones territoriales de salud con fines de auditoría y asistencia técnica respectivamente.
- En caso de que sean muestras procedentes de zonas diferentes a su jurisdicción, el laboratorio centralizado deberá garantizar un sistema de referencia y contrarreferencia de resultados antes de 48 horas al prestador solicitante.
- Realizar reporte de información de pruebas moleculares con resistencia a fármacos, de manera mensual al laboratorio de salud pública de la entidad territorial de su jurisdicción, así como el envío de muestras detectadas con resistencia a fármacos para vigilancia por parte del LNR del INS.
- Generar estrategias de información y educación a las personas sintomáticas respiratorias para garantizar la correcta recolección y buena calidad de las muestras de esputo recolectadas.
- La baciloscopia, el cultivo líquido, la prueba molecular y la PSF, no requieren autorización previa por el asegurador para su realización, y pueden ser prescritas por un profesional de la salud o por un trabajador de la salud (médico, enfermero, bacteriólogo, agente comunitario de salud, otros) capacitado y entrenado por la Dirección Territorial de Salud, para la identificación de personas que cumplan con el criterio operativo de sintomático respiratorio, sin omitir la correcta canalización a la IPS primaria de atención en salud.
Las instituciones prestadoras de servicios de salud deberán definir un procedimiento para recibir las muestras o personas sintomáticas respiratorias, derivadas de la búsqueda activa comunitaria, sin que se presente fragmentación y barreras de acceso a la atención.
Entidades Administradoras de Planes de Beneficios (incluyendo regímenes especiales y de excepción)
- Garantizar el acceso a todas las tecnologías de diagnóstico previstas en el Plan de Beneficios, según los algoritmos nacionales, sin ninguna barrera y sin costos económicos directos para su afiliado o grupo familiar acorde al aseguramiento.
- Concertar con su red de prestadores, en el marco de la contratación, lo pertinente a las condiciones de realización de los medios diagnósticos (baciloscopia, cultivo en medio líquido, pruebas moleculares de identificación y sensibilidad a fármacos), sus tarifas, pagos, entre otros requisitos.
- Generar mecanismos para que cualquier prestador de servicios de salud de su red contratada, pueda realizar solicitud de métodos diagnósticos como baciloscopia, cultivo líquido, pruebas moleculares y pruebas de sensibilidad a fármacos de primera y segunda línea, sin mediar autorizaciones o restricciones por el sitio de asignación de IPS primaria al afiliado.
- Generar mecanismos para que los usuarios captados, sintomáticos respiratorios, por equipos de salud pública o agentes comunitarios, sean examinados de manera efectiva por su red prestadora de servicios contratada, sin que implique para el usuario demoras o autorizaciones para el procesamiento de exámenes diagnósticos. Esta actividad deberá ser coordinada y concertada entre la EAPB y la IPS y monitoreada por la Dirección Territorial de Salud.
- Coordinar con el prestador de servicios de salud y los equipos del Plan de Salud Pública de Intervenciones Colectivas de su jurisdicción, para asegurar que las muestras sean recolectadas en el momento de la visita de contactos, sean procesadas de acuerdo con los algoritmos descritos en el presente lineamiento.
- Garantizar la contratación del cultivo de muestras de esputo en medio líquido, las pruebas moleculares, las pruebas de identificación y de sensibilidad a fármacos, la radiografía de tórax, entre otras tecnologías, para el diagnóstico de la tuberculosis acorde al presente lineamiento, teniendo en cuenta que son procedimientos incluidos en el Plan de Beneficios en Salud con cargo a la UPC. En caso de no contar con la infraestructura para hacerlo en su red prestadora de servicios, deberá garantizar una ruta de envío y transporte de las muestras, mediante una contratación de estos servicios en red no propia, de manera permanente.
- Estructurar la red de prestación de servicios básica y complementaria de manera que todos sus afiliados tengan acceso a las tecnologías y procedimientos diagnósticos definidos en este lineamiento.
- Garantizar que la red prestadora de servicios de salud que procese pruebas de baciloscopia, cultivo, prueba molecular y sensibilidad a fármacos, tenga un reporte máximo al clínico dentro de las 48 horas de envío al laboratorio.
- Contratación de actividades de búsqueda y seguimiento de casos a nivel extramural en su población afiliada en zonas de difícil acceso de alta incidencia de tuberculosis, en alta ruralidad o en entornos rurales dispersos, o donde existan poblaciones de alto riesgo de tuberculosis, tales como población indígena, afrodescendiente, PPL entre otras, como parte de las acciones de gestión integral del riesgo.
- Monitorear y evaluar el cumplimiento de las metas de captación de sintomáticos respiratorios en su red de prestadores de servicios de salud, con especial énfasis en las de atención básica generando mecanismos de incentivos por resultados.
- Garantizar las atenciones requeridas derivadas del estudio de contactos de casos de tuberculosis en la población afiliada y su núcleo familiar.
- Garantizar gue la información generada por su red prestadora sea oportuna, de calidad y completa y se realice un reporte de manera trimestral a la entidad territorial, acorde a los instrumentos, periodicidad y flujos de información definidos en el Plan de Monitoreo y Evaluación del Programa Nacional de Tuberculosis.
- La EAPB debe garantizar en su red prestadora de servicios de salud la recolección de muestras de esputo, asumiendo el traslado de aquellas que no puedan ser procesadas en esa institución, sin que represente trámites adicionales para el usuario. En caso de que se requiera trasladar a la persona, la EAPB lo asumirá sin mediar recobros.
- En el ámbito rural y rural disperso, las EAPB deben disponer del acceso a la detección de la enfermedad con los prestadores de salud disponibles en la zona y velará para que el personal de la IPS que preste servicios extramurales a su población, esté debidamente capacitado; asi mismo, asegurará que los equipos móviles de salud estén dotados con recursos necesarios para el diagnóstico, incluyendo elementos de bioseguridad, propendiendo por disminuir los tiempos de entrega de los resultados y los desplazamientos de las personas que están siendo estudiadas.
Direcciones departamentales de salud
- Asistencia técnica a los municipios para la programación de metas de captación de sintomáticos respiratorios a ser realizada por los prestadores de servicios de salud de su jurisdicción, en los entornos institucionales y comunitarios.
- Garantía del acceso a baciloscopia, cultivo en medio líquido, pruebas moleculares de identificación y sensibilidad a fármacos, a la población pobre no asegurada identificada como sintomática respiratoria de su jurisdicción, en el caso de que el municipio de origen no esté certificado en salud.
- Validación de la información de sintomáticos respiratorios que reportan los municipios, consolidación de los datos y remisión de la información requerida por el Ministerio de Salud y Protección Social de manera oportuna, acorde con lo establecido en el Plan de Monitoreo y Evaluación del Programa Nacional de Tuberculosis.
- Identificación de la red de prestación de servicios que realiza baciloscopia, cultivo líquido, pruebas moleculares, pruebas de identificación y de sensibilidad a fármacos en el departamento. En el caso de que se evidencien poblaciones sin acceso a estas tecnologías, establecer ruta de procesamiento y seguimiento con las EAPB para la mejora respectiva.
- Garantizar la búsqueda activa de personas sintomáticas respiratorias en grupos poblacionales de riesgo, con énfasis en los contactos de pacientes bacilíferos en los entornos de vida cotidiana, en el marco de ejecución del PIC o de la ejecución de las transferencias nacionales utilizadas en concurrencia a los municipios, en los entornos tales como:
- Entorno institucional: albergues, centros de protección de población adulta mayor, niños y niñas, establecimientos penitenciarios y carcelarios, centros de atención a habitantes de calle, entre otros.
- Entorno hogar: familias en condiciones de vulnerabilidad social, económica, con hacinamiento crítico, pobre acceso a servicios de salud, pertenecientes a grupos étnicos, migrantes y con casos presuntivos de tuberculosis.
- Brindar asistencia técnica a las EAPB y a la red prestadora de servicios de salud, frente a la implementación de los algoritmos para el diagnóstico y seguimiento de la tuberculosis, definidos en el presente lineamiento.
- Fortalecimiento de las capacidades en el talento humano de salud y agentes comunitarios para la búsqueda activa de sintomáticos respiratorios en los ámbitos comunitario e institucional.
Direcciones distritales de salud
- Asistencia técnica a la red prestadora de servicios de salud públicos y privados para la programación de metas de captación de sintomáticos respiratorios en su jurisdicción, en los entornos institucionales y comunitarios.
- Garantía del acceso a baciloscopia, cultivo en medio liquido, pruebas moleculares de identificación y sensibilidad a fármacos, a la población pobre no asegurada identificada como sintomática respiratoria de su jurisdicción.
- Validación de la información de sintomáticos respiratorios que reportan los prestadores y las EAPB, consolidación de los datos y remisión de la información requerida por el Ministerio de Salud y Protección Social de manera oportuna, acorde con lo establecido en el Plan de Monitoreo y Evaluación del Programa Nacional de Tuberculosis.
- Identificación de la red de prestación de servicios que realiza baciloscopia, cultivo líquido, pruebas moleculares, pruebas de identificación y de sensibilidad a fármacos en el departamento. En el caso de que se evidencien poblaciones sin acceso a estas tecnologías, establecer ruta de procesamiento y seguimiento con las EAPB para la mejora respectiva.
- Garantizar la búsqueda activa de personas sintomáticas respiratorias en grupos poblacionales de riesgo, con énfasis en los contactos de pacientes bacilíferos en los entornos de vida cotidiana, en el marco de ejecución del PIC o de la ejecución de las transferencias nacionales utilizadas en concurrencia, en los entornos tales como:
- Entorno institucional: albergues, centros de protección de población adulta mayor, niños y niñas, establecimientos penitenciarios y carcelarios, centros de atención a habitantes de calle, entre otros.
- Entorno hogar: familias en condiciones de vulnerabilidad social, económica, con hacinamiento crítico, pobre acceso a servicios de salud, pertenecientes a grupos étnicos, migrantes y con casos presuntivos de tuberculosis.
- Brindar asistencia técnica a las EAPB y a la red prestadora de servicios de salud, frente a la implementación de los algoritmos para el diagnóstico y seguimiento de la tuberculosis, definidos en el presente lineamiento.
- Fortalecimiento de las capacidades en el talento humano de salud y agentes comunitarios para la búsqueda activa de sintomáticos respiratorios en los ámbitos comunitario e institucional.
Direcciones municipales de salud
- Asistencia técnica a la red prestadora de servicios de salud para la programación de metas de captación de sintomáticos respiratorios a ser realizada en su jurisdicción, en los entornos institucionales y comunitarios.
- Garantía del acceso a baciloscopia, cultivo en medio líquido, pruebas moleculares de identificación y sensibilidad a fármacos, a la población pobre no asegurada identificada como sintomática respiratoria, siempre y cuando el municipio esté certificado en salud, de lo contrario lo debe realizar el departamento.
- Validación de la información de sintomáticos respiratorios que reportan los prestadores de servicios, consolidación de los datos y remisión al nivel departamental de manera oportuna, acorde con lo establecido en el Plan de Monitoreo y Evaluación del Programa Nacional de Tuberculosis.
- Identificación de la red de prestación de servicios que realiza baciloscopia, cultivo líquido, pruebas moleculares, pruebas de identificación y de sensibilidad a fármacos. En el caso de que se evidencien poblaciones sin acceso a estas tecnologías, establecer seguimiento con las EAPB para la mejora respectiva.
- Garantizar la búsqueda activa de personas sintomáticas respiratorias en grupos poblacionales de riesgo, con énfasis en los contactos de pacientes bacilíferos en los entornos de vida cotidiana en el marco de ejecución del PIC, tales como:
- Entorno institucional: albergues, centros de protección de población adulta mayor, niños y niñas, establecimientos penitenciarios y carcelarios, centros de atención a habitantes de calle, entre otros.
- Entorno hogar: familias en condiciones de vulnerabilidad social, económica, con hacinamiento crítico, pobre acceso a servicios públicos, pertenecientes a grupos étnicos, migrantes y con casos confirmados de tuberculosis.
- Brindar asistencia técnica a las ESE e IPS públicas y privadas frente a la implementación de los algoritmos para el diagnóstico y seguimiento de la tuberculosis definidos en el presente lineamiento.
Fortalecimiento de las capacidades en el talento humano de salud y agentes comunitarios para la búsqueda activa de sintomáticos respiratorios en los ámbitos comunitario e institucional.
2.6 Búsqueda activa de sintomáticos respiratorios en personas que viven con VIH (PVV)
En las PW el riesgo de reactivación de infección latente por Mycobacteríum tuberculosis es del 5- 10%anual y sus manifestaciones son ampliamente variables de acuerdo con el nivel de inmunosupresión [30]. Por ello, en este grupo de personas no aplica la definición tradicional de sintomático respiratorio, por lo que se recomienda el tamizaje clínico para tuberculosis en cada consulta basado en los siguientes síntomas: tos, fiebre, pérdida de peso y sudoración nocturna de cualquier duración [31].
La ausencia de estos cuatro síntomas tiene un valor predictivo negativo de tuberculosis del 97,7% [32] que incluso ha mostrado valores más altos en estudios posteriores en personas que se encuentran bajo tratamiento antirretroviral [33], y una sensibilidad del 93% que, al adicionar la radiografía de tórax, se incrementa al 97%. En caso de presentarse uno o más de estos síntomas, se debe descartar la tuberculosis activa u otras posibles causas de enfermedad. Este tamizaje debe registrarse en la historia clínica en cada consulta a la cual asista la PVV.
2.7 Búsqueda activa de casos de tuberculosis en personas privadas de la libertad (PPL)
La búsqueda de sintomáticos respiratorios debe intensificarse y realizarse por estrategias acordes con la dinámica de este entorno institucional. El servicio de salud del centro penitenciario debe buscar de manera activa sintomáticos respiratorios en los siguientes momentos:
| - Al ingreso al centro penitenciario. El examen médico de ingreso [34] debe incluir la evaluación de síntomas presuntivos de tuberculosis, antecedentes de la enfermedad, contacto cercano con personas afectadas por tuberculosis y factores de riesgo de infección con VIH. - De manera activa y diaria, mediante la búsqueda de sintomáticos respiratorios por parte del personal de salud, el personal de guardia o las mismas personas privadas de la libertad, capacitadas y entrenadas para su identificación y canalización al servicio de salud. - Durante la consulta espontánea por cualquier motivo, al servicio de salud intramural o a la IPS asignada para los afiliados a los regímenes de salud contributivo, subsidiado, especial o de excepción. - Al momento del egreso. Antes del traslado de un recluso a otro centro penitenciario o a modalidad domiciliaria, o en caso de excarcelación, se debe indagar sobre la presencia de síntomas sugestivos y en tal caso derivarlo al servicio de salud del nuevo centro penitenciario o informar a la respectiva entidad territorial de residencia si es una liberación o terminación de condena [35]. - A partir de fuentes secundarias. Realizando el respectivo estudio de contactos de casos confirmados de tuberculosis, mediante acciones de búsqueda activa institucional en historias clínicas, informes de la visita epidemiológica de campo en las personas con detención domiciliaria. - Mediante capacitación y entrenamiento a personal de guardia, promotores de salud de patios, búsqueda activa con apoyo de la población reclusa. |
El prestador de servicios de salud intramural en los Establecimientos de Reclusión del Orden Nacional (ERON), en cárceles distritales o municipales, deberá realizar de manera continua, sistemática y organizada la tamización de personas con síntomas de tos y expectoración de más de 15 días, realizando los registros respectivos normados por el Programa Nacional de Tuberculosis y asegurando la toma y transporte, para el procesamiento de las muestras definidas en los algoritmos, en términos de calidad, accesibilidad y oportunidad, de manera coordinada con las EAPB que tienen personas privadas de la libertad en su establecimiento, cuando esto aplique.
La EAPB deberán coordinar la contratación de los servicios de salud con los prestadores de servicios de salud intramurales existentes en los Establecimientos de Reclusión, de manera que se asegure continuidad en la atención de la población privada de la libertad y se disminuyan las barreras de acceso a los servicios.
En caso de que los sintomáticos respiratorios sean contactos de personas bacilíferas, la definición de sintomático a aplicar es la de tos y expectoración de cualquier tiempo de duración. La tabla 7 resume los elementos básicos a considerar para la búsqueda activa de sintomáticos respiratorios, a niveles comunitario e institucional.
Tabla 7. Elementos básicos para la búsqueda activa de sintomáticos respiratorios
| Búsqueda activa comunitaria | Búsqueda activa institucional | |
| ¿Quién la hace? | DTS, ESE e IPS en el marco del PIC, agentes comunitarios y gestores EAPB entrenados | Profesionales y auxiliares de salud de las IPS y prestadores de salud en general. En albergues y sitios de congregación: PIC |
| ¿Dónde? | Zonas de difícil acceso y poblaciones vulnerables: Comunidades indígenas, habitantes de calle, PPL, zonas portuarias (puertas de entrada y albergues), donde se han notificado casos | IPS consultorios médicos, centros penitenciarios o carcelarios, albergues e instituciones de protección social, entre otras. |
| ¿Cómo? | Casa a casa, en sitios de congregación, visita epidemiológica de campo (contactos tuberculosis sensible y tuberculosis FR) | IPS: consulta externa, salas de espera, hospitalización, asignación de metas a los trabajadores de la salud. PPL: ingreso, egreso, traslado, consultas médicas, estudio de contactos, diariamente. Albergues: mediante el PIC |
| Base para la programación | Listados censales: Grupos étnicos 10% (Indicativo) En situación de habitabilidad en calle 10% (Indicativo) y en puertos (sin meta) | IPS: Mínimo 2,5% de la consulta externa de 1a. vez >15 años por todas las causas, del año anterior.PPL 10% Albergues, hogares infantiles (sin meta) |
| Metas de captación | 90% de lo programado | 90% de lo programado |
Según lo establecido en el Plan Nacional de Monitoreo y Evaluación del PNT.
CAPÍTULO 3. DIAGNÓSTICO DE LA TUBERCULOSIS
La sospecha diagnóstica de la tuberculosis pulmonar se basa en las manifestaciones clínicas y en los estudios radiológicos. La confirmación del diagnóstico se realiza mediante la demostración de la micobacteria, por diferentes métodos bacteriológicos o microbiológicos, fenotípicos o genotípicos.
En el caso de la tuberculosis extrapulmonar, la sospecha se basa en las manifestaciones clínicas y los estudios imagenológicos, y la confirmación se realiza mediante estudios microbiológicos, moleculares e histopatológicos.
El diagnóstico fundamentado únicamente en aspectos clínicos e imagenológicos (diagnóstico clínico) es aceptable, solo si se han agotado todos los esfuerzos por realizar la confirmación bacteriológica y no hay un diagnóstico alternativo más probable. La falta de accesibilidad a los exámenes de confirmación diagnóstica en presencia de un cuadro clínico muy sugestivo, especialmente si la persona está en una condición grave o se está deteriorando, es una justificación válida para el inicio de tratamiento; en todo caso, se deberán realizar los ajustes en el sistema de información del Programa y el SIVIGILA en caso de que se reclasifique a la persona afectada por la enfermedad con algún hallazgo microbiológico.
A todo sintomático respiratorio se le deben realizar pruebas microbiológicas y un estudio radiológico de conformidad con los algoritmos diagnósticos que se presentan en el Anexo 1 de este lineamiento. Todos los procedimientos para el diagnóstico de la tuberculosis presentados en este lineamiento, exceptuando el ensayo de liberación de interferón gamma (IGRA), son financiados dentro del Plan de Beneficios en Salud con cargo a la UPC y están incorporados en la Clasificación Única de Procedimientos en Salud (CUPS), con sus respectivos códigos, los cuales se presentan en el Anexo 9.
Se señala que, las consultas por las diferentes especialidades y los exámenes para el diagnóstico y seguimiento de la tuberculosis están exentos de cuotas moderadoras y copagos y bajo ninguna circunstancia serán cobrados al usuario[36].
3.1 Criterio microbiológico
El estudio microbiológico se realiza cultivo en medio líquido y/o pruebas de biología molecular [37]. En el caso de la tuberculosis pulmonar, el examen microbiológico se realiza a partir del esputo. Si la persona no expectora se puede realizar una inducción del esputo (esputo inducido) o una broncoscopia para toma de muestras bronquiales y alveolares (lavado bronquial y bronco alveolar)[38]. La confirmación microbiológica es fundamental para el tratamiento y para el ingreso del caso al Programa Nacional de Tuberculosis. No se debe iniciar el tratamiento sin haber realizado una evaluación microbiológica de la enfermedad; el médico tratante determinará la pertinencia de iniciar el tratamiento, aunque los resultados microbiológicos sean negativos o cuyos resultados no se conozcan, soportado en la clínica, el nexo epidemiológico y los hallazgos radiológicos.
Prueba de sensibilidad fenotípica: se realiza en medios de cultivo líquido, para detectar si los medicamentos antituberculosos afectan o no el crecimiento del M. tuberculosis ante la inhibición del crecimiento en presencia de los fármacos antituberculosos[37].
Prueba de sensibilidad genotípica: es la prueba que se realiza a través de métodos moleculares para la detección de ADN del M. tuberculosis e identificar mutaciones que identifican la resistencia a medicamentos antituberculosos por ejemplo PCR y LIPA.
- Baciloscopia seriada de esputo.
La baciloscopia seriada de esputo es una técnica fundamentada en la propiedad de ácido- resistencia de las micobacterias de unir a su pared celular la fucsina, a pesar de la acción de decolorantes basados en ácido y alcohol. Consiste en la recolección de muestras de esputo (expectoración o flema) de tipo mucopurulentas espesas y mucoides, provenientes del árbol traqueo bronquial de la persona sintomática respiratoria; esta deberá ser procesada antes de 24 horas en el laboratorio [39],[40] Se destaca que para que una baciloscopia sea positiva la muestra deberá contener como mínimo, entre 5.000 a 10.000 bacilos por mm3 y su sensibilidad para la detección de casos dependerá en gran medida de la calidad en la muestra y la inmunidad de la persona. [41]
La recolección de muestras para el diagnóstico de la tuberculosis será así:
- Primera muestra: en el momento de detección del sintomático respiratorio (detecta el 80% de casos positivos).
- Segunda muestra: el día siguiente, el primer esputo del mañana tomado en casa (detecta el 15% de casos positivos).
- Tercera muestra: en el momento de la entrega de la segunda muestra (detecta el 5%) [42]
La recolección de muestra de esputo para control en el tratamiento en casos de tuberculosis pulmonar se realizará con una sola muestra. Se deberá realizar control con baciloscopia en tuberculosis pulmonar al finalizar la fase intensiva, al cuarto mes y al finalizar el tratamiento. Se deberán tener en cuenta las siguientes recomendaciones:
| - Se debe cultivar en medio líquido cualquier muestra de baciloscopia que resulte positiva. Si las tres son negativas cultivar preferiblemente la muestra tomada de mejor calidad. - Si por alguna razón excepcional se realiza la toma de una sola muestra de esputo, se deberá realizar la prueba molecular y el cultivo en medio líquido en esta cuando aplique. - Se debe garantizar una buena calidad de la muestra entre 3 a 5ml3, promoviendo el esputo inducido cuando el usuario tenga dificultades para expectorar. - El frasco recolector deberá ser suministrado por la IPS, el cual deberá tener capacidad de 30 a 50ml y cierre hermético de tapa rosca; en las intervenciones colectivas, la DTS podrá suministrarlos, en el marco del PIC. - A las personas que viven en áreas de difícil acceso tales como: zonas rurales, rurales dispersas, o cuando la persona manifieste dificultades económicas para acudir a los servicios de salud, las muestras seriadas se pueden recoger el mismo día, con intervalo de al menos una hora. - En el laboratorio no debe haber horario de recepción para estas muestras; deben | |
| recibirse a cualquier hora [43] y procesarse, a más tardar, al día hábil siguiente, garantizando una conservación adecuada de las muestras, de conformidad con los lineamientos del Laboratorio de Micobacterias del INS. - Si la primera muestra es positiva a la baciloscopia, no es necesario procesar las otras y con este criterio debe iniciarse el tratamiento; sin embargo, se deberán procesar las demás muestras cuando la calidad de la primera no sea lo suficientemente buena. - La baciloscopia es la técnica de elección para el control del tratamiento de la tuberculosis pulmonar, a menos que el diagnóstico se haya hecho por cultivo. - No se deberán rechazar las muestras de escasa cantidad de esputo, adicionalmente siempre se deberá brindar educación al paciente de cómo obtener una buena muestra. |
En los entornos institucionales la recolección de las muestras debe realizarse en un lugar con buena iluminación, ventilación y preferiblemente al aire libre ofertando privacidad a la persona. En caso de que la IPS no cuente con un lugar adecuado para la toma de la muestra, la IPS deberá definir una estrategia para recoger la muestra y evitar la pérdida de la oportunidad en la captación del usuario; puede ser, ubicando un área en la zona del parqueadero que cumpla con las condiciones arriba mencionadas. En caso de no contar con un lugar adecuado, debe garantizar la gestión para la toma de la muestra en el domicilio del paciente, realizando seguimiento especial para evitar pérdidas en la oportunidad de la captación. [44]
No se debe solicitar baciloscopia de esputo como requisito de ingreso a una institución educativa o laboral, pues este examen solo está indicado para los sintomáticos respiratorios. [45]
- Inducción de esputo
En caso de dificultad para expectorar o ausencia de expectoración en adultos, se debe considerar la posibilidad de implementar la técnica de inducción de esputo, la cual consiste en fluidificar las secreciones mediante nebulización con solución hipertónica 3-5% por 15 minutos y facilitar su drenaje postural o acostando la persona boca abajo con la almohada debajo del tórax y la cabeza fuera de la camilla, realizando técnicas fisioterapéuticas. En el caso de los niños o las niñas, se realiza nebulización hipertónica 3-5% previa administración de broncodilatador de acción rápida, con dosis medida mediante inhalo cámara realizando técnicas fisioterapéuticas; en niños menores podrá realizarse aspirado nasofaríngeo o en el niño o niña más grande y adulto se puede pedir que expectore espontáneamente. Este procedimiento deberá ser realizado por profesionales de terapia respiratoria o de enfermería experimentados de acuerdo a disponibilidad, e implica el uso de mascarillas de protección respiratoria N-95 por parte del trabajador de la salud quien lo realiza[39].
- Lavado gástrico
Se utiliza para detectar bacilos en el esputo ingerido especialmente en los niños o en adultos que no son capaces de expectorar. La baciloscopia de lavado gástrico presenta limitantes por contar con poca cantidad de bacilos, por tanto, siempre se deberá realizar cultivo líquido y prueba molecular. La obtención de la muestra debe ser realizada por profesionales de enfermería experimentados y en servicios de salud complementarios. Se recolectan 3 muestras en ayunas, sin que el ayuno sea demasiado prolongado y no debe existir estímulo alimenticio que aumente la acidez en el estómago en niños, siempre antes de que el niño o niña despierte. Se pasa sonda nasogástrica y una vez este en el estómago se aspira contenido gástrico (3-5ml), antes de que despierte el niño. En caso de obtener una succión escasa se irriga con 10 a 15ml de agua destilada o solución fisiológica estéril y se succiona el contenido gástrico. Para neutralizar la acidez del contenido gástrico en la muestra, se debe adicionar solución de bicarbonato de sodio al 8% y remitir inmediatamente al laboratorio para su cultivo líquido y prueba molecular para su procesamiento antes de 24 horas.[39]
| - En niños o niñas mayores de 7 años y que sean capaces de expectorar, las muestras para los estudios microbiológicos deben obtenerse a partir del esputo obtenido por expectoración espontánea. - En niños o niñas menores de 7 años y en los demás que no sean capaces de expectorar, las muestras deben obtenerse a partir de esputo inducido o aspirado gástrico, o aspirado y lavado gástrico, procurando como mínimo dos especímenes diferentes. Se debe priorizar la prueba molecular como técnica de diagnóstico en niños dada su mayor sensibilidad. La prueba molecular y el cultivo líquido deberán ser realizados de cada uno los especímenes tomados. - Los siguientes atributos se brindan para mejorar el rendimiento del diagnóstico de la tuberculosis infantil: - Variedad: en niños o niñas obtener más de un espécimen, por ejemplo, aspirado gástrico más el esputo espontáneo o inducido. - Calidad: propender por una calidad de la muestra adecuada, por ejemplo; considerar esputo versus saliva, dado a que esto tendrá un impacto en la sensibilidad de la detección de la prueba. - Debe preferirse el aspirado gástrico (muestra pura) sobre el lavado gástrico. - Cantidad de la muestra: obtener más de 5ml de muestra tiene mayor rendimiento que una de menor volumen en niños. - En lactantes la cantidad de muestras deberá ser mínimo 3 mililitros. - Número de muestras: si es de un mismo espécimen por ejemplo aspirado gástrico, tomar tres muestras. Si es de más de un espécimen, tomar dos muestras de cada uno por ejemplo aspirado gástrico y esputo inducido. |
Adaptado: Especímenes respiratorios para el diagnóstico microbiológico de las infecciones pulmonares en niños. Roya- Pabón C. Neumología Pediátrica Año 2016. Disponible en https://pneumonia. Biometcentral.com/articles/10.1186. /S41479-016-0023-9.
- Pruebas de detección molecular
Son pruebas basadas en la detección de componentes específicos del ADN del complejo M. tuberculosis por reacción en cadena de la polimerasa (PCR) en tiempo real, con resultados obtenidos en 2 horas; permiten detectar, de manera simultánea, mutaciones genéticas que confieren resistencia a medicamentos antituberculosos con una sensibilidad de detección entre el 68 y 88% y especificidad del 98%. Para la detección de la tuberculosis resistente a rifampicina tienen una sensibilidad del 95% y una especificidad del 98%.[46] Son técnicas implementadas en la red de laboratorios del país, que corresponden al componente del cuidado primario y se encuentran contempladas en el Plan de Beneficios en Salud con cargo a la unidad de pago por capitación (UPC), adicionalmente no requieren medidas de bioseguridad adicionales a las habitualmente utilizadas para hacer una baciloscopia.
La prueba molecular de elección, debe permitir detectar la identificación del complejo M. tuberculosis y determinar su sensibilidad a fármacos, por lo cual se debe utilizar como prueba diagnóstica de elección, particularmente en casos especiales como personas previamente tratadas, personas con VIH o inmunosupresión, niños o niñas menores de 15 años, poblaciones vulnerables o grupos de riesgo.
Se deberán realizar las pruebas moleculares avaladas por la Organización Mundial de la Salud (OMS) y con control de calidad por parte del Laboratorio Nacional de Referencia del Instituto Nacional de Salud, con un tiempo de respuesta al clínico de máximo 48 horas. [47],[48],[49],[50],[51],[52],[53]
| - Las pruebas moleculares por POR, detectan las secuencias del ADN especificas del complejo M. tuberculosis, al igual que las mutaciones que permiten identificar el perfil de resistencia a la rifampicina y, dependiendo de la tecnología, también permiten identificar resistencia a la isoniacida e inclusive a otros fármacos. - La prueba que incluye la detección del complejo y sensibilidad a fármacos, deberá ser la prueba de elección para el diagnóstico de la tuberculosis en Colombia. - Las mutaciones más frecuentes que determinan la resistencia a la rifampicina corresponden al gen rpoB, el cual es buen marcador de tuberculosis MDR. |
De igual manera, dentro de la categoría de pruebas moleculares se encuentran los LiPA, por las siglas del nombre en inglés (Une probe assay) o sistema de amplificación de ácidos nucleicos e hibridación con sondas inmovilizadas y dispuestas en línea sobre tiras. A partir de muestras directas la sensibilidad es del 95,7% a rifampicina, 95,8% para isoniacida y 95,3% para tuberculosis MDR; realizado a partir de cultivo tiene una sensibilidad del 100% en rifampicina, 97,5% para ¡soniacida y 96,9% para tuberculosis TBMDR.[42]
Existe LiPA para fármacos de primera línea, que identifica simultáneamente el complejo M. tuberculosis y la resistencia a rifampicina en el gen rpoB y para la isoniacida el katG y en el inhA e incluso puede identificar resistencia a medicamentos de segunda línea en el gen gyrA, gyrB compatible para fluoroquinolonas con sensibilidad cercana al 80% a partir de muestra directa y cultivos positivos. [54]
Es importante señalar que preferiblemente deberán ser utilizadas técnicas moleculares que tengan una alta sensibilidad para la detección del M. tuberculosis a partir de esputos positivos o negativos; es decir, aquellas que logren detectar (entre 16 a 130 unidades formadoras de colonias- UFC de MTB / mi) y que adicionalmente permitan conocer el perfil de resistencia a fármacos como rifampicina e isoniacida. En todo caso, en las muestras de esputo con resultado de baciloscopia negativa, solo se recomienda realizar pruebas moleculares capaces de detectar material genético en muestras con menos de 130UFC/ml.
- Cultivo para Mycobacterium tuberculosis
El cultivo líquido para el diagnóstico de tuberculosis es un método del laboratorio que permite identificar entre 10 a 100 bacilos/mm3 en una muestra de esputo, con una sensibilidad entre el 90% y el 96% en un tiempo de detección entre 2 a 3 semanas. Esta técnica permite obtener una rápida evaluación microbiológica especialmente en pacientes inmunocomprometidos, niños, personas con VIH, poblaciones vulnerables entre otras, dada su mayor sensibilidad y especificidad comparado con la baciloscopia. Mediante el cultivo líquido es posible incrementar el diagnóstico de la tuberculosis del 15 al 20% del total de casos y en un 20 a 30% los casos de tuberculosis pulmonar; así mismo, permite identificar micobacterias no tuberculosas mediante la realización posterior de pruebas de identificación. [55]
A todo cultivo positivo para M. tuberculosis se le deberá realizar inmediatamente una prueba molecular para determinar la sensibilidad a fármacos de primera línea; en caso de detectarse resistencia a ellos, deberá ser realizada una prueba de sensibilidad a medicamentos de segunda línea. Si la capacidad tecnológica lo permite y acorde con la disponibilidad, debe evaluarse también la resistencia a la isoniacida antes de iniciar el tratamiento.
A las personas que ya han recibido esquemas con medicamentos de primera línea y fracasan o tienen una recaída temprana (antes de cumplir dos años después de la curación) y que ya han estado expuestos a medicamentos de segunda línea, o que son contacto de personas con tuberculosis MDR o tuberculosis XDR conocida, se les deben realizar cultivos líquidos de control y pruebas de sensibilidad a medicamentos de segunda línea, de acuerdo con los métodos de referencia recomendados [56] y la disponibilidad en el país. [57]
3.2 Criterio clínico
Los signos y síntomas sugestivos de tuberculosis dependen del o de los órganos afectados. Ante la presencia de síntomas respiratorios se debe sospechar una tuberculosis pulmonar. Las formas extrapulmonares pueden suponer entre el 10 al 20% del total de casos de tuberculosis en enfermos inmunocompetentes y hasta un 60% en personas con VIH/SIDA severamente inmunosuprimidas. [58] La tuberculosis extrapulmonar debe sospecharse frente a signos y síntomas de alteración de otros órganos como: hematuria, diarrea persistente, úlcera crónica en piel, signos meníngeos, cambios en el comportamiento, esterilidad, mal de Pott, artritis crónica, adenopatías, hepatoesplenomegalia, etc.
El criterio clínico podrá estar soportado de los siguientes aspectos:
3.2.1 Radiografía de tórax y otros estudios imagenológicos
La radiografía simple de tórax es una técnica sencilla de fácil acceso y rápido resultado, considerada como una herramienta esencial para el tamizaje de la tuberculosis pulmonar[59]; para hacerla, se deben tomar las proyecciones postero-anterior (PA) y lateral. En los individuos tamizados por sus síntomas clínicos e identificados como sintomáticos respiratorios, la radiografía de tórax aumenta la probabilidad diagnóstica[60] y complementa las pruebas microbiológicas [61] las cuales se deben realizar para confirmar el diagnóstico. (Ver algoritmos en el Anexo 1).
La correlación clínico-radiográfica es de gran valor diagnóstica y define los estudios complementarios para cada caso, mediante un análisis clínico, epidemiológico y microbiológico. Igualmente, es una ayuda diagnóstica valiosa cuando la tuberculosis no puede ser confirmada por las pruebas del laboratorio. [62]
Por otra parte, se señala la relevancia diagnóstica que puede proporcionar la tomografía de alta resolución de tórax en personas con patologías o tratamientos inmunosupresores tales como VIH/SIDA, personas con trasplantes, en terapia biológica, niños, entre otros, considerando que el uso de la radiografía de tórax en estas poblaciones puede tener un rendimiento subóptimo.
En los casos en los cuales se sospecha tuberculosis extrapulmonar, el estudio imagenológicos (radiográfico, ultrasónico o de resonancia magnética) se puede realizar de manera simultánea o previa al estudio bacteriológico, según indicación del profesional médico tratante.
3.2.2 Nexo epidemiológico
Estar expuesto o ser contacto de un caso confirmado de tuberculosis bacilífera hace positivo este criterio (signo de Combe positivo). [63]
3.2.3 Estudio histopatológico
La presencia de granulomas con necrosis de caseificación y Ziehl-Neelsen positivo, en la biopsia de cualquier tejido, es un criterio diagnóstico de tuberculosis, excepto en casos de adenitis postvacunal con BCG. Cuando no se pueda demostrar histopatológica ni microbiológicamente la tuberculosis, se debe acudir a métodos diagnósticos complementarios de acuerdo con la evaluación clínica de cada caso.
Es de anotar que, en el caso de las PVV con profunda depleción en el recuento de CD4, personas enfermas con neoplasia avanzada y quienes reciben de manera crónica terapia biológica a base de antagonistas de factor de necrosis tumoral, puede presentarse ausencia o alteración en la formación de granulomas y/o necrosis de caseificación, a pesar de cursar con enfermedad tuberculosa activa. Por otro lado, debido a la baja sensibilidad del Ziehl Neelsen en las muestras (25% en tejido extrapulmonar), la negatividad de dicha prueba no permite descartar enfermedad tuberculosa, por consiguiente, se recomienda que las muestras de tejido para histopatología con diagnóstico diferencial de infección por micobacterias, sean procesadas mediante cultivo liquido de micobacterias y pruebas moleculares (PCR para identificación de micobacterias tuberculosas y/o no tuberculosas, según la sospecha clínica). [64] Es necesario señalar que las pruebas moleculares a partir de muestras de tejidos para confirmar la presencia de M. tuberculosis están estandarizadas solamente para muestras de_tejido óseo, ganglios, biopsias pulmonares, biopsia pleural, materia fecal, LCR, orina y otros líquidos.
Cuando la tuberculosis no se pueda demostrar microbiológica ni histopatológicamente, se puede acudir a pruebas complementarias de acuerdo con la evaluación clínica de cada caso. El diagnóstico fundamentado únicamente en aspectos clínicos, imagenológicos y estudios complementarios (diagnóstico clínico) es aceptable solo si se han agotado esfuerzos por realizar la confirmación bacteriológica y no hay un diagnóstico alternativo más probable.
3.2.4 Prueba de tuberculina
La tuberculina es un derivado proteico purificado (PPD), sintetizado a partir de una proteína del bacilo M. tuberculosis, que permite la identificación de la infección tuberculosa latente, aplicando la técnica de Mantoux; la tuberculina se aplica intradérmica 0.1ml, en el tercio medio superior de la cara externa del antebrazo con su correspondiente lectura a las 48-72 horas, mediante la medición del diámetro de la induración (no del eritema) con una regla en milímetros. [65]
No es una prueba de diagnóstico de la enfermedad tuberculosa activa, aunque puede apoyar el diagnóstico clínico y debe ser utilizada especialmente en poblaciones de alto riesgo de contraer tuberculosis. Esta deberá ser aplicada por profesionales de enfermería entrenados y ser garantizada por las EAPB en la contratación con la red prestadora de servicios de salud sin restricción o barrera para aplicación y lectura. Se deberán seguir las recomendaciones previstas para su aplicación, lectura y conservación acorde con lo establecido en el lineamiento del Programa Nacional de Tuberculosis. [66] Los puntos de corte para evaluar la positividad de la prueba de tuberculina se presentan en la tabla 8.
Tabla 8. Puntos de corte e interpretación de la prueba de tuberculina según tipo de población
| Resultado | Poblaciones | Interpretación |
| Induración menor a 5mm | Cualquier grupo. | Negativa* |
| Induración mayor o igual a 5mm | - Conversión de PPD previamente negativa - Niños y niñas contactos. - En niños o niñas con desnutrición severa, marasmo o Kwashorkor. - Personas que vivencon VIH. - Persona con contacto reciente con un caso de tuberculosis. - Personas con alteraciones radiológicas sugestivas. - Personas con patologías o tratamientos inmunosupresores. | Positiva* |
| Induración igual o mayor a 10mm | Niños y niñas que no pertenezcan a los grupos anteriores. | Positiva* |
| - Personas inmunocompetentes. - Trabajadores de la salud. | ||
Fuente: Tomado de National Centerfor HIV/AIDS, Viral Hepatitis, STD, and TB Prevention, abril de 2012.
Si es población viviendo con VIH o inmunosuprimidos se recomienda repetir aplicación de la prueba a la 3a semana después de la primera para generar un efecto booster (efecto de empuje).
*Se deberá realizar siempre medición de la induración y reportar los resultados en milímetros.
3.2.5 Ensayo de liberación de interferón
Es una prueba realizada en sangre, que permite identificar con mayor sensibilidad la infección tuberculosa latente; se diferencian el IGRAS y el TB SPOT. Se requiere una sola visita por parte del usuario y sus resultados pueden estar disponibles entre 24-48 horas; no genera falsos positivos asociados ala vacunación con BCG; no obstante, su uso en nuestro medio no remplaza la prueba de tuberculina. [67]
3.2.6 Adenosina deaminasa (ADA)
La determinación de la ADA es útil como ayuda diagnóstica de la tuberculosis en liquido pleural, meníngeo y de otras serosas; debe estar acompañada siempre de un cultivo en medio líquido del tejido afectado, obtenido a partir de biopsia. Los valores de referencia de ADA son:
- Líquido pleural: mayor de 32 u/l a 37oC, compatible con tuberculosis pleural.
- Líquido cefalorraquídeo: mayor de 5 u/l a 37oC, compatible con tuberculosis meníngea.
En lo referente a las pruebas diagnósticas anteriormente descritas, se deben verificar sus códigos únicos de procedimientos en salud (CUPS) [68] en el Plan de Beneficios en Salud con cargo a la UPC (Anexo 9). En caso de que el procedimiento o tecnología no se encuentre incluido en el plan de beneficios, el médico tratante deberá realizar la solicitud de acuerdo con los procedimientos normativos establecidos.
3.3 Algoritmos diagnósticos de tuberculosis activa pulmonar
Para abordar el diagnóstico de la tuberculosis activa pulmonar en el país, el Ministerio de Salud y Protección Social adopta algoritmos diagnósticos para la población general, para grupos vulnerables o de alto riesgo, para personas con VIH/SIDA o inmunosuprimidas y para niños y niñas menores de 15 años, considerando las recomendaciones internacionales actuales y del Comité Nacional Asesor de Tuberculosis; lo anterior, teniendo en cuenta la capacidad de diagnóstico a nivel nacional, y la necesidad de avanzar progresivamente en la utilización de las pruebas moleculares, pruebas de sensibilidad a fármacos y en el uso de medios de cultivo Iíquidos[69]. (Ver algoritmos en el Anexo 1).
El uso de las técnicas moleculares y cultivo líquido en tuberculosis constituyen los métodos de elección a nivel microbiológico por su sensibilidad, especificidad y rapidez; con su uso, se espera un incremento en el diagnóstico y tratamiento de casos no detectados en el país. Las diferentes entidades territoriales, EAPB y redes de prestación de servicios, deberán garantizar el acceso de la población a estas tecnologías en todo el territorio nacional y en los diferentes regímenes de aseguramiento, en cumplimiento del Plan de Beneficios en Salud con cargo a la UPC.
En el caso en que la red de prestación de servicios de salud y las EAPB no cuenten con cobertura de acceso geográfico a tecnologías para la realización de pruebas moleculares y los cultivos en medio líquido a la población, deberán contratar estos servicios con un laboratorio que las oferte y participe en los programas de control de calidad del Laboratorio de Salud Pública de la jurisdicción.
Para todos los casos se deben tener en cuenta las siguientes recomendaciones:
- Es necesario que, desde el inicio del diagnóstico de la tuberculosis, se cuente con una prueba de sensibilidad a fármacos molecular, como mínimo para rifampicina o para isoniacida y rifampicina, en el 100% de pacientes previamente tratados y con factores de riesgo de farmacorresistencia.
- Las personas que obtengan como resultado prueba molecular no detectada o no interpretable y presunción de tuberculosis deberán tener cultivo en medio líquido.
- Todo cultivo positivo para micobacterias de cualquier muestra con sospecha o presunción de tuberculosis debe tener una prueba de identificación de especie que evidencie la presencia de complejo M. tuberculosis. En caso de confirmarse este complejo se deberá garantizar la realización de pruebas de sensibilidad a fármacos.
3.3.1 Criterios diagnósticos de tuberculosis activa pulmonar en población general sin compromiso del estado inmunológico.
A todo sintomático respiratorio que cumpla con la definición de tos y expectoración de más de 15 días, que no presente compromiso de su estado inmunológico, se le deberán realizar baciloscopia seriada de esputo y radiografía de tórax. En caso de que la prueba de esputo sea positiva, se deberá realizar una prueba molecular con identificación y pruebas de sensibilidad a fármacos. Cuando la baciloscopia sea negativa y persista presunción de la tuberculosis, se debe realizar siempre cultivo en medio líquido y pruebas moleculares con pruebas de sensibilidad a fármacos a rifampicina e isoniacida desde el inicio.
Si las pruebas son negativas y la sospecha clínica es alta, es importante que el equipo clínico y de laboratorio evalúen conjuntamente la calidad de las muestras procesadas y considere solicitar nuevas muestras; igualmente, se deben tener en cuenta otros diagnósticos.
El criterio clínico definirá la necesidad de evaluaciones complementarias o diagnósticos diferenciales. Si se confirma otro diagnóstico o los síntomas desaparecen se descarta la tuberculosis, de lo contrario, frente a la persistencia de los síntomas el criterio clínico determinará si se instaura un esquema de tratamiento antituberculoso, el cual deberá cumplir con los tiempos y seguimiento de los esquemas recomendados por el Programa Nacional de Tuberculosis.
3.3.2 Criterios diagnósticos de tuberculosis activa pulmonar en poblaciones vulnerables o de riesgo
Las personas privadas de la libertad (PPL) se consideran un grupo poblacional de riesgo para tuberculosis dada la coexistencia de factores que comprometen el estado inmune, tales como coinfección con VIH, consumo de sustancias psicoactivas, alcoholismo y malnutrición, a lo cual se suman deficiencias sanitarias y hacinamiento carcelario[70], [71]. Dado lo anterior, se evaluarán las personas privadas de la libertad que presenten tos con expectoración de más de 15 días y aquellas con tos y expectoración de 1 día o más de evolución que sean contactos de pacientes con tuberculosis; en estas dos situaciones se deberán garantizar las siguientes pruebas diagnósticas,
a saber: prueba molecular con cultivo en medio líquido y radiografía de tórax; en caso de que el cultivo sea positivo debe tener identificación de especie y prueba de sensibilidad a fármacos tales como rifampicina e isoniacida. Se deberán establecer acciones por parte del INPEC, USPEC y demás actores involucrados en la atención de la PPL para identificar los establecimientos carcelarios de alta incidencia de tuberculosis, para priorizar en ellas el acceso rápido a estas tecnologías.
En población étnica en asentamientos de difícil acceso geográfico o en condiciones de desplazamiento. En aras de garantizar oportunidad en el diagnóstico de la tuberculosis, se realizarán las pruebas diagnósticas ante la presencia de tos y expectoración de duración mayor o igual a 15 días y de un día para el caso de los contactos sintomáticos respiratorios de personas con diagnóstico de tuberculosis, priorizando las pruebas moleculares, el cultivo en medio líquido y la radiografía de tórax; en caso de que el cultivo sea positivo, se debe realizar la identificación de la especie y la prueba de sensibilidad a fármacos antituberculosos.
En habitantes de calle. Por las condiciones de acceso y oportunidad de la atención en salud, en estas personas se realizarán las pruebas diagnósticas de tuberculosis frente a la presencia de tos y expectoración de más de 15 días, priorizando una prueba molecular con cultivo en medio líquido y la radiografía de tórax; en caso de que el cultivo sea positivo, se debe realizar identificación de especie y pruebas de sensibilidad a fármacos tales como rifampicina e isoniacida.
En personas previamente tratadas, personas que provengan de zonas de alta prevalencia de tuberculosis farmacorresistente [72] y personas que sean contactos de casos de tuberculosis pulmonar bacilífera con patrón de resistencia a fármacos. Se deberá evaluar desde el inicio la posibilidad de resistencia a la rifampicina y a isoniacida, por lo tanto, frente a la presencia de tos y expectoración de más de 15 días de evolución o incluso menos, se debe realizar una prueba molecular con cultivo en medio líquido y una radiografía de tórax; en caso de que el cultivo sea positivo se debe realizar identificación de especie y prueba de sensibilidad a fármacos tales como rifampicina e isoniacida.
En personas pertenecientes a otros grupos poblacionales de alto riesgo y vulnerabilidad [73]. A toda persona sintomática respiratoria (tos y expectoración de más de 15 días de evolución) que pertenezca a población afrodescendiente, habite en zonas portuarias, sea migrante de países de alta carga de tuberculosis, esté en situación de desplazamiento, en condición de discapacidad, esté recluida en centros psiquiátricos o sea trabajador de la salud, se le debe realizar una prueba molecular con cultivo en medio líquido para micobacterias y una radiografía de tórax; en caso de que el cultivo sea positivo, se debe tener identificación de especie y prueba de sensibilidad a fármacos. En población migrante extranjera que presente situaciones de vulnerabilidad social y económica, se deberá contar como mínimo con acceso a baciloscopia, radiografía de tórax y cultivo en medio líquido.
3.3.3 Criterios diagnósticos de tuberculosis activa pulmonar en personas con enfermedades o tratamientos inmunosupresores
Para el diagnóstico de enfermedad tuberculosa activa pulmonar, se debe garantizar la realización de una prueba molecular, cultivo en medio líquido con identificación de especie, pruebas de sensibilidad a fármacos antituberculosos y radiografía de tórax a todas las personas inmunocomprometidas o inmunosuprimidas (personas viviendo con el VIH, con diagnóstico de cáncer, diabetes, insuficiencia renal, desnutrición o con tratamiento inmunosupresor). El seguimiento del tratamiento antituberculoso de este grupo de personas se realiza con baciloscopia y cultivo en medio liquido siguiendo los lineamientos presentados en el capítulo 7.
A toda PVV que presente uno o más de los cuatro síntomas (fiebre, tos, pérdida de peso, sudoración nocturna de cualquier duración) se le debe descartar tuberculosis activa u otros posibles diagnósticos con las pruebas correspondientes a la presentación clínica. En presencia de tos de cualquier tiempo de evolución, se debe realizar una prueba molecular, de acuerdo con las recomendaciones de la OMS, la cual será complementada con cultivo en medio líquido y radiografía de tórax [74].
En personas que viven con VIH (adultos, adolescentes o niños) en el contexto hospitalario, se podrá utilizar la prueba rápida LAM (Lipoarabinomanano) en orina como apoyo en el diagnóstico de tuberculosis pulmonar y extrapulmonar, teniendo en cuenta que en el consolidado de estudios clínicos en este contexto se ha demostrado una sensibilidad del 52% y una especificidad del 87% en personas que viven con VIH sintomáticas para tuberculosis y una sensibilidad del 62% y una especificidad del 84% en este grupo de pacientes independiente de su sintomatología[75]. Esta prueba se puede prescribir bajo el código CUPS 906303 (antígenos bacterianos, manual o automatizado), cubierta por el Plan de Beneficios en Salud.¥
Es de anotar que en algunos casos será necesario iniciar el tratamiento antituberculoso basado en criterios clínicos, a pesar del resultado negativo de las pruebas diagnósticas, teniendo en cuenta la sospecha clínica y el alto riesgo de mortalidad por tuberculosis en las PVV.[76]___________________________
3.3.4 Criterios para el diagnóstico de tuberculosis en menores de 15 años
Los niños, niñas y adolescentes son considerados un grupo poblacional vulnerable por las condiciones inmunológicas y fisiopatológicas propias de las edades pediátricas, especialmente en los menores de 5 años, en quienes el paso de la infección tuberculosa a la enfermedad puede ser muy rápido y las formas extrapulmonares mucho más frecuentas o severas, la enfermedad es paucibacilar y las muestras suelen ser difíciles de obtener o son poco eficientes.[77]
En los niños, las niñas y adolescentes pueden además coexistir otros factores de riesgo como ser contacto domiciliario o frecuente de persona bacilífera, tener infección por VIH, presentar desnutrición grave, pertenecer a una comunidad vulnerable o ser habitante de calle. En los niños y las niñas las manifestaciones clínicas clásicas de la tuberculosis son poco frecuentes y los signos radiológicos de la enfermedad son raros o comparten manifestaciones sugestivas de otras afecciones frecuentes en pediatría. Estas condiciones llevan al retraso en el diagnóstico e inicio del tratamiento, para lo cual se deberán realizar los esfuerzos necesarios por parte de los equipos de salud pública, los prestadores de servicios de salud y las EAPB, para garantizar el acceso a las tecnologías diagnósticas requeridas.[78]
Para el Programa Nacional de Tuberculosis, los parámetros clínicos para iniciar estudio diagnóstico de tuberculosis en menores de 15 años son: tos con o sin expectoración mayor o igual a 15 días, fiebre mayor a 8 días, disminución del nivel de actividad o juego, pérdida o no ganancia de peso en los tres meses precedentes, antecedentes de contacto con una persona con tuberculosis.[79], [80].
A las diferentes muestras o especímenes obtenidos (espontáneo y aspirado gástrico o aspirado-lavado gástrico) de niños, niñas y adolescentes se les realizará prueba molecular y cultivo en medio líquido y radiografía de tórax; en caso de que este cultivo sea positivo, deben garantizarse la identificación de especie y las pruebas de sensibilidad a fármacos. Se deberá incluir la prueba de tuberculina PPD, como criterio de apoyo para evaluar el contacto con la enfermedad.
En todos los niños, niñas y adolescentes la EAPB deberá garantizar a través de su red prestadora la valoración integral por las diferentes disciplinas incluyendo medicina, enfermería, nutrición, trabajo social, psicología, así como su atención en los programas de vacunación, crecimiento y desarrollo, nutrición, entre otros, como parte de las acciones individuales previstas en la Ruta de Promoción y Mantenimiento de la Salud.
Siempre que se realice el diagnóstico de tuberculosis, se deberá ofrecer la prueba voluntaria de VIH, previa información a la persona afectada y su cuidador o representante legal.
3.4 Recomendaciones según los resultados de las pruebas diagnósticas y su correlación
Según los resultados de las pruebas diagnósticas mencionadas se pueden presentar las diferentes situaciones que se describen en las tablas 9,10 y 11.
Tabla 9. Recomendaciones según los resultados de las pruebas diagnósticas en personas sin antecedentes de enfermedades o tratamientos inmuno supresores
| Cultivo en medio liquido para micobacterias e identificación | Prueba molecular rápida. | Baciloscopia | Radiografía de tórax compatible con tuberculosis | Recomendación |
| En procesamiento | + | +/- | +/- | Iniciar tratamiento según el Anexo 4 del presente lineamiento y correlacionar con el resultado del cultivo y respuesta al tratamiento. |
| En procesamiento | - | + | +/- | Iniciar tratamiento, según el Anexo 4 y correlacionar con el resultado del cultivo y respuesta al tratamiento, descartando simultáneamente micobacteria no tuberculosa. |
| En procesamiento | - | - | + | Considerar exámenes complementarios, descartar diagnósticos diferenciales y considerar inicio de tratamiento (criterio clínico). |
| Cultivo en medio liquido para micobacterias e identificación | Prueba molecular rápida. | Baciloscopia | Radiografía de tórax compatible con tuberculosis | Recomendación |
| En procesamiento | - | - | - | Considerar diagnósticos diferenciales y el criterio clínico. |
| Resultado positivo | +/- | +/- | +/- | Continuar o iniciar el tratamiento según el Anexo 4. |
| Resultado negativo | + | +/- | +/- | Verificar las condiciones técnicas de las pruebas y, según la evolución clínica, continuar el tratamiento según el Anexo 4. |
| Resultado negativo | - | + | +/- | Verificar las condiciones técnicas de las pruebas y según la evolución clínica, continuar el tratamiento según el Anexo 4. Descartarla existencia de una micobacteria no tuberculosa.¥ |
| Resultado negativo | - | - | + | Considerar diagnósticos diferenciales y estudios complementarios acordes con ellos. Se recomienda valoración por especialista en neumologia. Si inició tratamiento, evaluar su continuidad según evolución clínica o reconsiderar diagnósticos diferenciales. |
| Resultado negativo | - | - | - | Considerar diagnósticos diferenciales. |
¥ En caso de que el resultado del cultivo indique la presencia de una micobacteria no tuberculosa, realizar un nuevo cultivo líquido; si se confirma la presencia de la misma micobacteria no tuberculosa, no suspender el tratamiento y remitir para evaluación por especialista.
Notas:
Una prueba molecular positiva indica la presencia de Complejo M. tuberculosis. El profesional de medicina podrá iniciar o mantener el tratamiento soportado en los criterios clínicos.
Ante un cultivo o prueba molecular negativa y una baciloscopia positiva, se debe evaluar la calidad de la muestra y su procesamiento, al igual que la presencia de una micobacteria no tuberculosa. En los casos de prueba molecular, baciloscopia o cultivo positivo se deberá realizar siempre PSF.
Tabla 10. Recomendaciones según los resultados de las pruebas diagnósticas en personas con enfermedades o tratamientos inmunosuoresores o en condiciones de vulnerabilidad
| Cultivo para micobacterias en medio liquido e identificación | Prueba molecular rápida | Radiografía de tórax compatible con tuberculosis | Recomendación |
| En procesamiento | + | +/- | Tratamiento según Anexo 4. |
| En procesamiento | - | + | Considerar inicio de tratamiento según el criterio clínico de neumología o infectología y evaluar posteriormente según resultados del cultivo y respuesta al tratamiento. |
| En procesamiento | - | - | Insistir en definir el diagnóstico; evaluar la necesidad de repetir las pruebas; evaluar la necesidad de exámenes complementarios; considerar diagnósticos diferenciales o necesidad de remitir a un nivel de atención de mayor complejidad.* |
| Resultado positivo | +/- | +/- | Continuar (si ya inició) o iniciar tratamiento según Anexo 4.¥ |
| Resultado negativo | + | +/- | Verificar las condiciones técnicas de las pruebas y, según la evolución clínica, continuar el tratamiento según el Anexo 4. |
| Resultado negativo | - | + | Si presentó mejoría clínica continuar el tratamiento. Si no mejoró, evaluar otros diagnósticos. |
| Resultado negativo | - | - | Considerar diagnósticos diferenciales. |
* Considerar iniciar el tratamiento y reevaluar su continuidad según el resultado del cultivo.
¥ En caso de que el resultado del cultivo indique la presencia de una micobacteria no tuberculosa, realizar un nuevo cultivo; si se confirma la presencia de la misma micobacteria no tuberculosa, no suspender el tratamiento y remitir para evaluación por especialista. En los casos de prueba molecular, baciloscopia o cultivo positivo se deberá evaluar siempre PSF.
Nota: El profesional de medicina podrá iniciar o mantener el tratamiento soportado en los criterios clínicos.
La recomendación para los menores de edad se describe en el algoritmo del Anexo 1d. No obstante, en la tabla 11 se incorporan las recomendaciones frente a los casos en los cuales se cuente además con baciloscopia.
Tabla 11. Recomendaciones según los resultados de las pruebas diagnósticas en los menores de 15 años
| Cultivo en medio líquido para micobacterias e identificación | Prueba molecular rápida | Baciloscopia | Radiografía de tórax compatible con tuberculosis | Recomendación |
| En procesamiento | + | +/- | +1- | Tratamiento según el Anexo 4. |
| En procesamiento | - | + | + | Iniciar tratamiento según Anexo 4* y evaluar según resultados de cultivo y evolución clínica. |
| En procesamiento | - | + | - | Iniciar tratamiento según Anexo 4* y evaluar según resultados de cultivo y evolución clínica |
| En procesamiento | - | - | + | Considerar diagnósticos diferenciales y estudios complementarios acordes con ellos. Se recomienda valoración por especialista en neumologia. Descartar diagnósticos diferenciales e iniciar tratamiento según el Anexo 4*. |
| En procesamiento | - | - | - | Verificar las condiciones técnicas de las pruebas. Evaluar la necesidad de exámenes complementarios y considerar diagnósticos diferenciales*. |
| Resultado positivo | +/- | +/- | +/- | Continuar o iniciar el tratamiento según elAnexo 4.¥ |
| Resultado negativo | + | +/- | +/- | Verificar las condiciones técnicas de las pruebas y, según la evolución clínica, continuar el tratamiento según el Anexo 4. |
| Resultado negativo | - | + | + | Verificar las condiciones técnicas de las pruebas y, según la evolución clínica, continuar el tratamiento según el Anexo 4. |
| Resultado negativo | - | + | - | Evaluar la continuidad del tratamiento según la evolución clínica. |
| Resultado negativo | - | - | + | Continuar el tratamiento según la evolución clínica. |
| Resultado negativo | - | - | - | Considerar diagnósticos diferenciales. Si se inició tratamiento, evaluar su continuidad según la evolución clínica o |
| Cultivo en medio líquido para micobacterias e identificación | Prueba molecular rápida | Baciloscopia | Radiografía de tórax compatible con tuberculosis | Recomendación |
| descartar tuberculosis. | ||||
* Considerar iniciar el tratamiento y reevaluar su continuidad según el resultado del cultivo.
¥ En caso de que el resultado del cultivo indique la presencia de una micobacteria no tuberculosa, realizar un nuevo cultivo; si se confirma la presencia de la misma micobacteria no tuberculosa, no suspender el tratamiento y remitir para evaluación por especialista.
- En los casos de prueba molecular, baciloscopia o cultivo positivo se deberá evaluar siempre PSF.
Nota: El profesional de medicina podrá iniciar o mantener el tratamiento soportado en los criterios clínicos.
3.5 Diagnóstico de tuberculosis extrapulmonar
La tuberculosis extrapulmonar tiene manifestaciones diferentes a nivel sistémico y se presentan dependiendo del estado inmunitario del individuo, tales como malestar general, astenia, fiebre, pérdida de apetito, pérdida de peso y sudoración nocturna. No obstante, las manifestaciones clínicas dependen del órgano afectado (pleura, ganglios, genitourinarios, meninges, hueso, laringe, entre otros) y del estado de avance de la enfermedad. Por lo tanto, las pruebas diagnósticas son guiadas por la evaluación clínica; en todos los casos se debe realizar la búsqueda de sintomatología pulmonar.
En las muestras de tejido o líquido, según el órgano afectado, se debe realizar cultivo en medio líquido con identificación de especie y pruebas de sensibilidad a fármacos en caso de ser un M. tuberculosis. Toda muestra extrapulmonar obtenida a partir de biopsia para cultivo y demás estudios microbiológicos, deberá ser conservada en solución salina fisiológica, y para estudio histopatológico en formol.
En cuanto a las pruebas moleculares, estas serán las recomendadas por la OMS[81] y bajo control de calidad por el LNR del INS; se podrán utilizar criterios de apoyo como la radiología, histopatología y test de ADA.[82]
CAPÍTULO 4. DIRECTRICES Y RECOMENDACIONES PARA EL TRATAMIENTO DE LA ENFERMEDAD TUBERCULOSA ACTIVA
Toda persona con tuberculosis confirmada por clinica o microbiologia debe recibir tratamiento y atención integral, lo cual incluye la prescripción, suministro, supervisión y seguimiento del caso y sus contactos. Cada proceso lleva implícitas actividades administrativas y operativas para el personal de salud y actividades de educación hacia la persona afectada por tuberculosis, su familia y su contexto comunitario. La supervisión del tratamiento es absolutamente necesaria, pero no significa la asistencia obligatoria diaria de la persona afectada por tuberculosis a la institución de salud, lo cual, en muchos casos no sólo no es posible, sino que es una barrera para completar el tratamiento.
El Programa Nacional de Tuberculosis, con el fin de mejorar los resultados en el tratamiento y seguimiento a las personas afectadas por tuberculosis, establece diferentes modalidades de Tratamiento Directamente Observado (TDO) a nivel de la IPS, comunitario, domiciliario y virtual, que deben establecerse, a partir de la concertación y análisis de las necesidades de la persona afectada, garantizando la toma estricta de medicamentos con registro y supervisión por parte de los trabajadores de la salud o agentes comunitarios.
Toda persona con diagnóstico de tuberculosis activa debe ser valorada por un profesional de la medicina quien debe realizar, la formulación del tratamiento según el peso de la persona y quien deberá solicitar los exámenes paraclinicos e interconsultas de control requeridas como parte de su atención integral. La prescripción médica deberá contener la identificación completa y clara de la persona y del profesional de la medicina tratante, la dosis en miligramos de cada medicamento, su presentación, via de administración, cantidad de tabletas a administrar y el número de dosis totales previstas de forma legible. Asi mismo, deberá brindar educación a la persona frente al cese de transmisión de la enfermedad, la mejoría clínica y la importancia de su adherencia al tratamiento, entre otros aspectos. (Véase Capítulo No10 responsabilidades de los trabajadores de la salud.)
Los profesionales de enfermería deberán realizar consulta a la persona antes del inicio de tratamiento y mensualmente, estableciendo un plan de cuidado que mejore la adherencia al tratamiento de la enfermedad, generando un diálogo de saberes, que permita reforzar en la persona afectada los conocimientos, actitudes y cuidados frente a la enfermedad. También realizará apertura de la ficha individual de tratamiento y concertará con el usuario, la estrategia de supervisión del TDO más apropiada. El profesional de enfermería deberá evaluar el riesgo de pérdida en el seguimiento al tratamiento y realizar articulación con otros profesionales del equipo de salud, con el fin de generar, una estrategia de seguimiento y atención integral de cada usuario.[83]
El equipo de salud deberá establecer el mecanismo de supervisión para el suministro de los medicamentos en la persona afectada, acorde con la evaluación individual de cada caso, que permita facilitar la adherencia y la seguridad en la administración de fármacos[84]. Se deberá registrar la dosis administrada en la tarjeta individual de tratamiento, de manera oportuna y completa. Así mismo, se deberá garantizar la valoración integral de la persona afectada por tuberculosis por disciplinas como nutrición, psicología, trabajo social, entre otras, acorde a la periodicidad de seguimientos establecido por estos lineamientos (Véase Tabla 19 del Capítulo No7).
Una vez diligenciada la tarjeta individual de tratamiento de la persona con tuberculosis, la IPS debe registrarla en la base nominal del sistema de información del Programa Nacional de Tuberculosis y verificar su notificación al SIVIGILA.
Desde el inicio del tratamiento, se debe evaluar el riesgo de abandono al tratamiento o aquellos factores que limiten la adherencia, de manera que se establezca un plan de seguimiento integral en cada persona; se recomienda utilizar el instrumento adjunto al presente lineamiento el cual fue validado en el marco de una investigación operativa. (Véase el Anexo No5).
Todos los prestadores de servicios de salud públicos y privados de los niveles básicos o complementarios de salud en todo el territorio nacional, deberán realizar la supervisión del tratamiento directamente observado sin barreras de acceso, independientemente de las condiciones de aseguramiento del usuario y deberán reportar la información en la tarjeta individual de tratamiento, dado el impacto que genera la tuberculosis en la salud pública nacional e internacional.
Las EAPB, en coordinación con las entidades territoriales de salud, deberán garantizar las estrategias más adecuadas para asegurar que el tratamiento de la tuberculosis se haga de manera supervisada, incluso en los entornos rurales y rurales dispersos, privilegiando aquellas que permitan la administración de los medicamentos cerca de la vivienda o trabajo del usuario, siempre brindando educación al grupo familiar.
En el caso de que la persona tenga dificultades de asistencia a la IPS, el equipo de salud deberá evaluar la posibilidad de utilizar herramientas de supervisión y soporte en la administración del tratamiento con apoyo en las tecnologías de la información y comunicaciones (TIC), para lo cual la EAPB y su red prestadora deberá contar con la disponibilidad de la tecnología y el conocimiento para su uso, tanto por el personal de salud, como por la persona afectada y su familia.[85]
En cuanto a la gestión de los medicamentos, el Ministerio de Salud y Protección Social garantiza la compra centralizada de los medicamentos para los esquemas de tratamiento de los casos de tuberculosis sensible (medicamentos de primera línea) y para los esquemas estandarizados de tuberculosis farmacorresistente (medicamentos de segunda línea), previstos en los presentes lineamientos. Así mismo, realizará su distribución a través de las entidades territoriales y estas a su vez, a la red prestadora de servicios de salud, siempre y cuando los esquemas formulados estén acordes con estipulado en los presentes lineamientos del Programa Nacional de Tuberculosis. Los fármacos para el tratamiento de la tuberculosis en Colombia, son de carácter gratuito, controlados y objeto de seguimiento por parte de las entidades territoriales, para lo cual, no deberá existir ningún tipo de barrera administrativa o cobro del tratamiento, al usuario; se deberá garantizar su administración ininterrumpida independientemente las condiciones de su aseguramiento.
Le corresponde a la dirección territorial de salud (departamental o distrital) realizar la gestión pertinente y oportuna ante el Ministerio de Salud y Protección Social frente a la solicitud de los medicamentos acorde al comportamiento epidemiológico de casos, garantizando su recepción técnica, almacenamiento, conservación y distribución a la red prestadora para lo cual, se deberá tener actualizado el kárdex de ingresos y egresos de medicamentos, control de fechas de vencimiento, inventarios y generar reportes mensuales al Ministerio de Salud y Protección Social sobre las existencias de tratamientos, los 5 primeros días hábiles de cada mes.
El esquema terapéutico será establecido por el profesional de la medicina quien realiza el diagnóstico y evaluará las particularidades de cada persona, tales como sus antecedentes médicos o alérgicos, el consumo de otros medicamentos, comorbilidades, situación nutricional, psicosocial, entre otras. A toda persona con diagnóstico de tuberculosis, se le deberá garantizar una prueba voluntaria para VIH (previa información sobre la prueba), glicemia en ayunas, pruebas de función renal y hepática y hemograma (Ver Tabla No19 Capitulo No7). De otro lado, cuando se presenten situaciones de interacciones medicamentosas, reacciones adversas al tratamiento, o la existencia de comorbilidades crónicas que impliquen ajuste al tratamiento, se deberá garantizar por parte de la EAPB y red prestadora de manera prioritaria la interconsulta con profesionales de medicina interna, neumología o infectología, entre otros según corresponda.
En los casos de personas con tuberculosis que requieran tratamientos individualizados de tuberculosis, sensible o farmacorresistente diferentes a los esquemas contemplados en este lineamiento y aquellos no disponibles por el Programa Nacional de Tuberculosis, previa solicitud del especialista tratante expresando la necesidad especifica de cada caso, la respectiva EAPB deberá garantizar la adquisición y entrega completa, oportuna e ininterrumpida de los fármacos que componen el esquema, teniendo en cuenta el riesgo de morbimortalidad y transmisión de la enfermedad que puede generar su no disponibilidad y administración.
En todos los casos de tuberculosis sensible y farmacorresistente, se deberá hacer un seguimiento y manejo estricto de las reacciones adversas a fármacos para el tratamiento de la tuberculosis y reportarse al Programa Nacional de Farmacovigilancia en la plataforma del INVIMA u otro que disponga el Programa Nacional de Tuberculosis.[86]
Las directrices generales y las recomendaciones programáticas para el tratamiento de las personas con tuberculosis, tanto adultos como niños o niñas, con enfermedad tuberculosa activa sensible, farmacorresistente o con coinfección TB-VIH se describen en el Anexo No4 de este lineamiento.
4.1 Directrices y recomendaciones para el tratamiento de la tuberculosis en adultos con enfermedad tuberculosa activa sensible:
El tratamiento de la persona con tuberculosis debe hacerse de manera ambulatoria en el nivel de atención básica; la hospitalización se realiza sólo en casos requeridos y justificados por el médico tratante considerando los parámetros clínicos, sociales y de la red de apoyo familiar.
Previo al inicio del tratamiento, toda persona debe ser evaluada por el médico quien debe diligenciar la ficha de notificación del SIVIGILA, incluyendo la prescripción del esquema de tratamiento. La administración del tratamiento debe ser supervisado por una persona entrenada, por ejemplo, médico, enfermera, auxiliar, promotores y agentes comunitarios capacitados; quien administre el tratamiento supervisado se hace responsable del diligenciamiento de la tarjeta individual de tratamiento en medio físico o en el sistema de información que disponga el Programa Nacional de Tuberculosis.
| Recuerde: - Verificar en cada control el peso de la persona y ajustar las dosis del medicamento acorde a resultado. - Realizar estricta vigilancia de reacciones adversas de manera diaria, realizando registro en la tarjeta individual de tratamiento y notificando en el Programa de Farmacovigilancia. - Canalizar a la persona afectada a las consultas por medicina, enfermería, nutrición, trabajo social o psicología y a la toma de exámenes de control que correspondan, de manera oportuna. - Los controlesy valoraciones de la persona afectada por tuberculosis están libres de copagos y cuotas moderadoras. - Las EAPB deberán desarrollar mecanismos que permitan obtener demanda inducida de las citas de control sin que implique para el usuario trámites de autorización, o gestión de solicitud de citas, esto con el fin de mejorar la oportunidad de acceso a la atención en salud. |
En el Anexo 4 se exponen los medicamentos, dosis recomendadas, esquemas terapéuticos y periodicidad para el tratamiento de la tuberculosis activa sensible en adultos.
El tratamiento quirúrgico de la tuberculosis estará restringido a casos particulares en los cuales a juicio del especialista tratante esta sea complemento a la terapéutica médica. En situaciones complejas tales como lesiones fibrocavitarias localizadas con bacilos persistentemente positivos en el esputo o casos de TB con hemoptisis o lesiones extensas, la cirugía puede tener algún valor terapéutico. Antes de llevar a la persona a cirugía debe garantizarse un tratamiento farmacológico eficaz, con el fin de evitar complicaciones como las fístulas broncopleurales. El mayor valor de la cirugía en tuberculosis será en el manejo de las secuelas.
4.2 Manejo de reacciones adversas a fármacos antituberculosos
Los medicamentos antituberculosos son seguros en la mayoría de los casos y no representan mayor incidencia de reacciones adversas a fármacos; no obstante, el uso de pirazinamida, isoniacida y rifampicina, en su orden, son considerados medicamentos asociados con toxicidad hepática. La prevalencia de su toxicidad varía del 2 al 28%. Por tanto, la elevación de las transaminasas o las bilirrubinas obligan a suspender el tratamiento y a realizar su reintroducción escalonada.[87]
Los criterios que deben ser considerados para evaluar la suspensión de los medicamentos son los siguientes:
- AST: aspartato aminotransferasa, elevación tres veces por arriba de su valor normal en presencia de síntomas o,
- ALT: alanino aminotransferasa, elevación de cinco veces su valor normal sin síntomas, o,
- Valores de bilirrubina total superior a 2 mg /dl o,
- Reacciones dermatológicas severas.
Los hallazgos mencionados obligan a la suspensión de los fármacos con perfil de hepatotoxicidad; no obstante, deberá tenerse en cuenta que se estima que un tercio de las personas afectadas por tuberculosis al inicio del tratamiento, pueden presentar una elevación leve y transitoria de las transaminasas que corresponden al proceso de adaptación hepática y no requieren suspensión de la terapia antituberculosa.[88]
La hepatotoxicidad ocurre con mayor frecuencia en los primeros dos meses de inicio del tratamiento antituberculoso; sin embargo, es aceptado que puede ocurrir en cualquier momento del tratamiento, para lo cual se deberán siempre evaluar los síntomas acompañantes los cuales en su mayoría corresponden a dolor abdominal, náuseas, vómito y marcada astenia.[88]
Existen factores de riesgo claramente asociados con la presencia de toxicidad hepática, tales como: edad, en donde puede incrementarse la incidencia de reacciones adversas en personas mayores de 60 años, desnutrición, alcoholismo, coinfección con VIH, hepatitis B y C, uso de otros medicamentos hepatotóxicos. La presencia de alguno de estos factores de riesgo implica necesario realizar un seguimiento estricto de la función hepática.[89]
El médico tratante, en caso de identificar reacciones adversas asociadas a toxicidad medicamentosa, deberá considerar la utilización de un tratamiento alterno transitorio desprovisto de hepatotoxicidad en casos en que la suspensión del tratamiento comprometa la vida de la persona, como es el caso de meningitis tuberculosa, tuberculosis miliar o falla respiratoria asociada a tuberculosis; de lo contrario se recomienda la suspensión y el inicio escalonado del tratamiento como se muestra en la tabla 12.
Tabla 12. Inicio escalonado de tratamiento tras suspensión por hepatotoxicidad
| DIA | Medicamento 2 | Dosis/mg | Medicamento3 | Dosis/mg | Medicamento 4 | Dosis/mg |
| 1 | Rifampicina | 150 | ||||
| 2 | Rifampicina | 150 | ||||
| 3 | Rifampicina | 300 | ||||
| 4 | Rifampicina | 600 | ||||
| 5 | Rifampicina | 600 | Isoniacida | 100 | ||
| 6 | Rifampicina | 600 | Isoniacida | 100 | ||
| 7 | Rifampicina | 600 | Isoniacida | 200 | ||
| 8 | Rifampicina | 600 | Isoniacida | 300 | ||
| 9 | Rifampicina | 600 | Isoniacida | 300 | Pirazinamida | 400 |
| 10 | Rifampicina | 600 | Isoniacida | 300 | Pirazinamida | 400 |
| 11 | Rifampicina | 600 | Isoniacida | 300 | Pirazinamida | 800 |
| 12 | Rifampicina | 600 | Isoniacida | 300 | Pirazinamida | 800 |
| 13 | Rifampicina | 600 | Isoniacida | 300 | Pirazinamida | 1200 |
| 14 | Rifampicina | 600* | Isoniacida | 300* | Pirazinamida | 1200* |
Notas:
*La dosis total a alcanzar es la calculada por peso para cada medicamento.
- En cuanto al aumento progresivo de dosis, puede hacerse de esta manera; o se puede empezar de una vez con la dosis total de cada medicamento (medicamento 2 el día 1, medicamento 3, el día 5; medicamento 4, el día 9.
- El etambutol (medicamento 1) que no es hepatotóxicos, se inicia a dosis total desde el día 1 con el medicamento 2.
- Según el grado de lesión hepática, el grupo tratante podría definir la no reintroducción de pirazinamida.
La reintroducción del esquema antituberculoso se puede hacer una vez las transaminasas se encuentren menos de 2 veces el valor normal. Se requiere control de perfil hepático dos veces a la semana durante la reintroducción y un seguimiento estricto por parte del equipo de salud.
El reinicio del tratamiento de la tuberculosis en personas que no tiene factores de riesgo de base para hepatotoxicidad, el grupo tratante podría decidir la reintroducción con el esquema antituberculoso de manera no escalonada. Los tratamientos alternos que pueden utilizarse en la primera fase, con bajo potencial de toxicidad y de seguridad comprobada en el tratamiento antituberculoso son: moxifloxacina o levofloxacina, etambutol, inyectables (amikacina, kanamicina, capreomicina) y linezolid.[90]
Entendiendo que la mayor toxicidad hepática se deriva del uso de pirazinamida, no deberá indicarse en aquellas personas con toxicidad hepática severa (elevación de ALT mayor de 10 veces su valor normal) o enfermedad hepática de base, en tanto su reinicio en casos adicionales deberá estar supeditado al criterio del especialista.
En caso de que la persona afectada requiera ajustes especiales de medicamentos para tuberculosis sensible, la EAPB deberá asumir la gestión de administración de manera oportuna e ininterrumpida de los medicamentos y priorizar las valoraciones y atenciones requeridas en la red prestadora de servicios de salud.
- Toxicodermias asociadas al tratamiento antituberculoso
Alrededor del 5% de las personas en tratamiento para la tuberculosis, pueden cursar con toxicidad dermatológica, la gran mayoría de las veces puede derivar en patrones clínicos leves, la presentación más frecuente es la lesión exantemática, acompañada de prurito que aparece posterior a las 2 o 3 horas de la ingestión del tratamiento y que generalmente requieren del uso de anti- histamínicos para su mejoría; este tipo de reacción no obliga a la suspensión del tratamiento antituberculoso, pero sí a un seguimiento estricto.[91]
Es muy importante identificar los escenarios graves de toxicidad dermatológica; entre las características que indican la evolución a una forma severa están la aparición de eosinofilia, fiebre, exantema extenso y compromiso multiorgánico (hepatitis, nefritis, neumonitis, pancreatitis, miocarditis) que configuran el denominado síndrome DRESS.[91]
La aparición del síndrome de Steven Johnson y la necrólisis epidérmica tóxica, ambas consideradas patologías del mismo espectro (según el compromiso de la superficie corporal del 10% y más del 30% respectivamente) se caracterizan por la aparición de fiebre, malestar general, exantema que evoluciona rápidamente a desprendimiento epidérmico y mucositis.[91]
las EAPB y la red prestadora de servicios de salud deberán gestionar el seguimiento de reacciones adversas a fármacos de manera que la persona conozcan dónde y cuándo acceder de manera prioritaria a valoración médica sin restricciones.
4.3 Directrices y recomendaciones para el tratamiento de niños, niñas y adolescentes con enfermedad tuberculosa activa sensible
Los niños, niñas y adolescentes deben tener una valoración integral y se debe ajustar el esquema de tratamiento de acuerdo con el peso. Los niños o las niñas de 3 meses de edad o menos, con tuberculosis pulmonar o linfadenitis tuberculosa periférica presunta o confirmada, deben tratarse con prontitud con los regímenes de tratamiento descritos. El tratamiento puede requerir ajuste de dosis para mediar el efecto de la edad y la posible toxicidad en lactantes. La decisión de ajustar la dosis debe tomarse por un médico con experiencia en el manejo de la tuberculosis pediátrica, utilizando preferiblemente los esquemas con presentaciones de medicamentos dispersares.[92]
En todos los casos se deberá hacer un seguimiento y manejo estricto a las reacciones adversas a fármacos para el tratamiento de la tuberculosis y reportarse al Programa Nacional de Farmacovigilancia en la plataforma del Invima u otra que se disponga en el nivel nacional.
En el Anexo 4 de este lineamiento se exponen, los medicamentos, dosis recomendadas, esquemas terapéuticos y frecuencia de administración para el tratamiento de la tuberculosis activa sensible en niños.
4.4 Directrices y recomendaciones para el tratamiento de la tuberculosis en personas que viven con el VIH (PVV)
4.4.1 Tratamiento de la tuberculosis activa en PVV
En las PW coinfectadas con tuberculosis (TB/VIH) se aplicarán los esquemas de tratamiento antituberculoso indicados en el Anexo 4, siguiendo los principios de la estrategia TDO y el proceso de seguimiento que se implementa con las personas sin VIH.
4.4.2 Tratamiento del VIH en personas con tuberculosis
Todas las personas con coinfección TB/VIH deben recibir tratamiento de manera simultánea para ambas condiciones patológicas. No hacerlo se relaciona con mayor mortalidad y peor resultado del tratamiento derivado de la tuberculosis.
Si la persona con coinfección TB/VIH ya recibía tratamiento antirretroviral al momento del diagnóstico de tuberculosis, este se continuará sin interrupciones, a menos que se presenten interacciones medicamentosas con el tratamiento antituberculoso. En dicho caso, el infectólogo o médico experto en VIH deberá hacer los cambios en los medicamentos antirretrovirales que sean necesarios, pero garantizando que la persona continúe recibiendo tratamiento para ambas patologías.
Si la persona con coinfección TB/VIH aún no había iniciado tratamiento antirretroviral, el inicio del tratamiento antituberculoso será siempre la prioridad, seguido del inicio de la terapia antirretroviral, tan pronto como ha tolerado el tratamiento antituberculoso. Los antirretrovirales deberán iniciarse en el lapso de 2 a 8 semanas después de iniciado el tratamiento antituberculoso. Esto aplica para todaslas personas coinfectadas incluyendo niños, niñas, adolescentes, personas con tuberculosis farmacorresistente como tuberculosis MDR o tuberculosis XDR y mujeres embarazadas coinfectadas con VIH.[93], [94], [95]
Cuando se cuenta con resultados de CD4 que demuestran severa inmunosupresión (CD4 menor de 50 células/mm3), se debe iniciar tratamiento antirretroviral en las primeras 2 semanas después del inicio del tratamiento antituberculoso para reducir el riesgo de mortalidad.[96], [97], [98]
Cuando el recuento de CD4 es mayor o igual a 50 células/mm3, se debe iniciar el tratamiento ARV, lo más pronto posible dentro de las 2 a 8 semanas del inicio del tratamiento antituberculoso, una vez se haya logrado la tolerancia apropiada a los antituberculosos y se haya trabajado de manera integral la adherencia al tratamiento en ambas patologías.
La única excepción son las personas afectadas por tuberculosis de tipo meníngea y VIH, en quienes el inicio temprano de la terapia antirretroviral se ha asociado a eventos adversos severos. En consecuencia, deberá tenerse en cuenta la evolución clínica de estas personas para el inicio del tratamiento antirretroviral y considerar su inicio posterior a la 8a semana.[99]
A pesar de que el inicio temprano del tratamiento antirretroviral incrementa también la posibilidad de desarrollar el síndrome inflamatorio de reconstitución inmune (SIRI o IRIS en inglés), este riesgo no supera el riesgo de mortalidad cuando se retrasa el inicio de la terapia antirretroviral.[100]
El esquema de tratamiento antirretroviral más adecuado deberá ser seleccionado por un médico experto en VIH, teniendo presente que la rifampicina es el mejor medicamento antituberculoso con el que se cuenta y, por tanto, se debe preservar en el esquema de tratamiento antituberculoso tanto como sea posible, ajustando el tratamiento antirretroviral de acuerdo con las posibles interacciones medicamentosas descritas en la literatura. En la tabla 13, se presenta la tabla de medicamentos antirretrovirales de elección para el tratamiento del VIH en personas con diagnóstico de tuberculosis.
| El no contar con resultados de CD4 no será un impedimento para el inicio de la terapia antirretroviral en las primeras ocho semanas de iniciado el tratamiento antituberculoso[101]._ |
Se señala que se deberá realizar seguimiento en la adherencia al tratamiento antirretroviral en las PW acorde con los aspectos descritos en la literatura.[102], [103]
Así mismo, debe indicarse que el tratamiento antirretroviral debe ser garantizado por la EAPB de forma completa e ininterrumpida, sin ninguna barrera administrativa derivada del aseguramiento. En el caso de la población pobre no asegurada, la gestión del tratamiento ARV deberá ser garantizado por las entidades territoriales de salud.
Tabla 13. Medicamentos antirretrovirales para tratamiento del VIH en pacientes con tuberculosis
| Medicamentos | Inhibidores nucleósidos | Tercer Fármaco | Observaciones |
| Opción preferida | Tenofovir disoproxil fumarato300mg/Emtricitabina200mg/día | Efavirenz 600mg/día | Esquema preferido, solo en casos en que sea imposible su uso por contraindicación clínica o resistencia se considerarán los esquemas alternativos. |
| Alternativa 1 | Tenofovir disoproxil fumarato300mg/Emtricitab¡na 200mg/día o, | Raltegravir 800mg cada 12 horas o, | Usar la doble dosis hasta 2 semanas luego de suspender la rifampicina |
| Alternativa 2 | Abacavir 600mg/ lamivudina 300mg/día | Raltegravir 400mg cada 12 horas o, | Puede considerarse solo en pacientes con carga viral menor de 100mil copias/ml |
| Alternativa 3 | Dolutegravir50mgcada 12 horas | Usar la doble dosis hasta 2 semanas luego de suspender la rifampicina | |
| Alternativa 4 | Inhibidor de la proteasa (IP) | Solo considerar esta opción cuando por razones del perfil de resistencia del virus sea indispensable utilizar IP e implica tener disponible rifabutina en vez de rifampicina y disponibilidad de medicamentos antituberculosos en presentación individual, los cuales tendrán que ser provistos por la EAPB. | |
| Alternativa 5 | Inhibidor de la proteasa | Cambio de rifampicina por levofloxacina o moxifloxacina. Esta es una opción solo cuando sea necesario el uso de IP y sea imposible cambiar la rifampicina por rifabutina, e implica prolongar el tratamiento antituberculoso al menos a un año. | |
Tomado: Recomendación Asociación Colombiana de Infectología año 2019
Notas: El esquema de tratamiento antirretroviral se construirá siempre tomando dos inhibidores de nucleósidos y adicionando un tercer medicamento. Cuando no pueda usarse la opción preferida, debe individualizarse cada caso por parte del médico infectólogo del grupo de atención integral para VIH para tomar la decisión más apropiada.
Escoger el tercer fármaco con orden de preferencia descendente iniciando por la opción preferida hasta la alternativa cinco.
4.4.3 Profilaxis con Trimetoprim/sulfametoxazol (Cotrimoxazol) en personas con coinfección TB/VIH
Toda persona con TB/VIH deberá recibir profilaxis con trimetoprim sulfametoxazol a una dosis de 160/800 mg diarios. En caso de no conocerse su conteo de CD4 o cuando este se encuentre por debajo de 350 CD4/mm3[104], la profilaxis deberá iniciarse desde el programa de tuberculosis tan pronto se conozca el diagnóstico de coinfección y su continuidad será definida en la IPS de atención integral de VIH.
4.4.4 Tratamiento de la tuberculosis en niños, niñas y adolescentes con coinfección TB/VIH
Los niños, niñas y adolescentes con tuberculosis e infección por VIH confirmada serán tratados con el esquema de administración diaria de tratamiento, tanto en primera como en segunda fase, según lo indicado en el Anexo 4.
4.5 Manejo terapéutico de la tuberculosis activa sensible en otras situaciones clínicas particulares
Los casos especiales de personas con tuberculosis y otras comorbilidades deberán ser evaluados con el médico especialista para definir el esquema terapéutico y atención integral apropiada.
Algunas de estas situaciones son las siguientes:
4.5.1 Embarazo
Los riesgos de la tuberculosis durante el embarazo son tuberculosis congénita, incremento de la morbilidad materna, parto prematuro, bajo peso al nacer, transmisión perinatal y postnatal y un riesgo hasta seis veces mayor de mortalidad perinatal.[105], [106]
Antes de iniciar un tratamiento a una mujer se debe saber si está embarazada. No obstante, se debe indicar la necesidad de aconsejar la anticoncepción en las mujeres en edad fértil durante el tratamiento antituberculoso, y en aquellas en embarazo realizar un seguimiento multidisciplinario con especialistas en obstetricia según corresponda.
El diagnóstico de tuberculosis en una embarazada no indica la terminación del embarazo y tampoco contraindica amamantar al recién nacido[107]. Antes de iniciar el tratamiento se debe evaluar el estado de embarazo y posibles comorbilidades; la mujer embarazada debe ser considerada como de alto riesgo obstétrico y ser valorada inmediatamente por profesional de obstetricia.
Los fármacos antituberculosos de primera linea pueden ser empleados durante el embarazo debido a su seguridad y la disminución de las principales complicaciones obstétricas, maternas y fetales[108]. Debe realizarse un estricto control de la función hepática mediante la medición de las transaminasas por el riesgo de hepatitis en la gestación y el postparto.
La estreptomicina y los aminoglucósidos están contraindicados por sus efectos nocivos sobre el nervio acústico del feto[109]. Aunque se utiliza la pirazinamida en los esquemas estandarizados, se recomienda tener precaución dado a que es escasa la información sobre sus efectos en el feto[110]; este medicamento se ha administrado a un número grande de mujeres embarazadas sin evidencia de anormalidades por lo que este lineamiento lo mantiene como parte de esquema en la mujer embarazada.
El tratamiento de la tuberculosis resistente en la mujer embarazada debe instaurarse tan pronto se conozca el diagnóstico y requiere de una atención multidisciplinaria que incorpore obstetricia, infectologia (o profesional de la medicina experimentado en el manejo de la tuberculosis), neumologia o neumologia pediátrica y neonatologia, para lo cual la EAPB y su red prestadora de servicios de salud deberá priorizar la atención de las mujeres con esta condición.
Se deberá informar a la mujer embarazada sobre el VIH y su relación con la tuberculosis previo a la realización de la prueba y descartar la coinfección TB/VIH lo antes posible. Esto porque, a pesar de que es poco frecuente la coinfección TB/VIH en mujeres embarazadas, el riesgo de mortalidad es extremadamente alto, tanto durante el embarazo (18%) como después de este (24%)[111]. De igual manera, se duplica el riesgo de transmisión materno infantil del VIH en gestantes con coinfección TB/VIH.[112]
4.5.2 Enfermedad hepática
Siempre se deben realizar controles de la función hepática antes de iniciar el tratamiento, aunque no existan antecedentes de enfermedad hepática. Si se identifica alteración hepática se debe garantizar el seguimiento clínico y ajustes terapéuticos por médico experto o medicina especializada.[113]
En personas con enfermedad hepática, la modificación en la terapia se debe direccionar por la función hepática, medida de manera indirecta por escala Child Pugh, acorde con la puntuación obtenida.[114]
En pacientes con antecedentes de enfermedad hepática, aumenta la incidencia de toxicidad con el tratamiento antituberculoso, la severidad de la lesión suele ser mayor y la probabilidad de recuperación disminuye. Las alteraciones evidenciadas en la bioquímica hepática pueden ser secundarias a la enfermedad hepática de base o al tratamiento antituberculoso.
Las opciones de intervención en estos casos son principalmente dos:
- Hacer ajustes del esquema antituberculoso disminuyendo el número de fármacos hepatotóxicos de acuerdo con el grado de enfermedad hepática.
- Hacer un monitoreo más estrecho de alteraciones que se generen al momento de iniciado el tratamiento.
La tabla 14 presenta los criterios para el ajuste de la terapia antituberculosa en personas con enfermedad hepática de base, la cual requerirá la evaluación de médico experto y paraclínicos de control para el cálculo de la severidad de la enfermedad hepática.[115]
Tabla 14. Criterios de evaluación de la severidad de la enfermedad hepática
| Parámetros | Puntaje 1 | Puntaje 2 | Puntaje 3 |
| Ascitis | Ausente | Leve | moderado-severo |
| Bilirrubina total (mq/dL) | <2 | 2-3 | >3 |
| Albúmina (q/dL) | >3,5 | 2,8-3,5 | <2,8 |
| INR | <1,7 | 1.7-2.3 | >2,3 |
| Encefalopatía | No | grado 1-2 medio o moderado | grado 3-4 severo |
| Clasificación | Clase A | Clase B | Clase C |
| Total de puntos | 5-6 | 7-9 | 10-15 |
| 1 año de sobrevida | 100% | 80% | 45% |
Fuente: tomado de Child -Pugh score.
Acorde con los resultados obtenidos, se deberá realizar la clasificación del estadio de la enfermedad hepática parámetro que deberá ser tomado en cuenta para el ajuste del tratamiento de la tuberculosis. (Ver tabla 15)
Tabla 15. Manejo medicamentoso en personas con enfermedad hepática v tuberculosis
| Clasificación | Número de hepatotóxicos recomendados | Medicamentos preferidos a incluir | Observaciones |
| Child A | 2 | Rifampicina, isoniacida y etambutol | La pirazinamida es el fármaco más hepatotóxico, no se recomienda sl uso. Este esquema implica la extensión del tratamiento de la tuberculosis al menos a 9 meses. |
| Child B | Rifampicina, levofloxacina y etambutol | Cuando solo se pueda iniciar un hepatotóxico, se prefiere que sea rifampicina, porque este es el fármaco más efectivo. Se debe considerar extender e tratamiento hasta completar un año. | |
| Child C | Ninguno | Etambutol, levofloxacina, moxifloxacina, amikacina, kanamicina, cicloserina. | Duración del tratamiento al menos 18 meses. |
Tomado: Radha K.et al. 2012
Toda persona que requiera ajustes de tratamiento antituberculoso por antecedente de enfermedad hepática debe ser valorada por neumología o infectologia.
4.5.3 Insuficiencia renal
En pacientes con alteración de la función renal, no se requiere considerar ajuste de dosis de isoniacida y rifampicina, pero sí de etambutol y pirazinamida. En el caso de estos dos últimos, el tratamiento se debe dar a la misma dosis por kg / día, pero no cada 24 sino cada 48 horas (entiéndase solo 3 veces a la semana) cuando la depuración de creatinina es menor de 30 ml/min[116]. Se debe hacer vigilancia clínica de la posible toxicidad por el etambutol[117] En la tabla 16 se presentan las recomendaciones para el manejo de la tuberculosis en personas con tuberculosis y falla renal.
Tabla 16. Esquema de manejo de la tuberculosis en pacientes con insuficiencia renal, de acuerdo con los niveles de depuración de creatinina
| Fase de tratamiento/ Días | Depuración creatinina < 30 ml / min | Depuración creatinina >30 ml / min | ||
| de tratamiento. | Fase intensiva | Fase de continuación | Fase intensiva | Fase de continuación |
| Lunes, miércoles, viernes | RHZE(150/75/400/275)mg), dosis calculada por peso ** | Rifampicina e isoniacida dosis usual sin ajustes | Se da la dosis usual calculada por peso, no se requiere ajuste de dosis de medicamentos | |
| Martes, jueves y sábado | RH 150/75mg dosis calculada por peso*** | |||
Fuente: adaptado de Treatment of Tuberculosis guidelines fourth edition 2010 y Drug-Resistant Tuberculosis: A Survival Guide for Clinicians, Second Edition.
* En pacientes con enfermedad renal se debe hacer seguimiento clínico y de azoados por el grupo tratante para hacer ajustes en caso de cambios significativos de función renal. En caso de depuración de creatinina cercana a 30 mi / min se recomienda hacer depuración de creatinina en orina de 24 h para precisar función renal.
** Tratamiento con lastabletas de tetra conjugado (RHZE 150/75/400/275mg), dosis usual por peso sin ajustes.
*** Biconjugado rifampicina 150 / isoniacida 75 cálculo por peso sin ajustes. De esta forma que se lograra aumentar intervalo de dosis de pirazinamida y etambutol a cada 48 horas
En las personas en hemodiálisis, los medicamentos deben suministrarse después de las sesiones de diálisis.
No se recomienda la administración de estreptomicina o cualquier otro aminoglucósido cuando la función renal este alterada.
Se recomienda administrar piridoxina 100 mg diarios a personas con patologías renales que este en terapia de diálisis.
4.5.4 Diabetes
Acorde con las recomendaciones internacionales, se debe realizar a toda persona afectada por tuberculosis pruebas para descartar diabetes y a toda persona con diabetes pruebas para descartar tuberculosis[118]
Antes de iniciar el tratamiento para tuberculosis en todas las personas se debe evaluar, la presencia de diabetes y realizar una medición de la glicemia basal y repetirla según la condición clínica y antecedentes de la persona. En el caso de que la persona reciba hipoglicemiantes orales que tengan posible interacción farmacológica con la rifampicina, se deberá realizar valoración del caso por médico especialista, que defina la pertinencia de ajuste del tratamiento de la diabetes.
En los casos de comorbilidad tuberculosis-diabetes, se debe realizar un control más estricto de la diabetes por posibles descompensaciones de la glicemia para lo cual se recomienda la hospitalización al menos durante las primeras dos semanas de tratamiento, en caso de descompensación de la diabetes, caso en el cual será necesario el uso de insulina[119], [120].
Los controles bacteriológicos durante el tratamiento se deberán realizar por baciloscopia y realizar cultivo al finalizar el tratamiento. Así mismo, se deberá recomienda realizar seguimiento radiológico al antes y al finalizar el tratamiento. En las personas con diabetes el manejo terapéutico de la tuberculosis es el mismo que para las personas sin diabetes, excepto porque se deberá agregar piridoxina 100mg diarios al tratamiento para prevenir la neuritis periférica.
4.6 Directrices y recomendaciones para el tratamiento de la enfermedad tuberculosa activa farmacorresistente
Todo caso de tuberculosis farmacorresistente debe ser clasificado, de acuerdo con los resultados de las pruebas de sensibilidad a fármacos (PSF), con el fin de elegir el esquema terapéutico adecuado y definir la periodicidad de los controles. Estos casos deben ser evaluados por un equipo médico multidisciplinario a cargo de la EAPB y su red prestadora de servicios y deberán ser presentados en el CERCET de la regional respectiva para el seguimiento a compromisos.
Los casos de tuberculosis farmacorresistente deben ser valorados clínica y microbiológicamente, con baciloscopia y cultivo mensual, hasta obtener conversión bacteriológica y continuar con cultivo bimensual hasta su egreso o antes si la condición clínica así lo amerita. El acompañamiento psicosocial de las personas afectadas por tuberculosis farmacorresistente y la capacitación del equipo de salud es esencial para el éxito del tratamiento.
Los esquemas terapéuticos para los casos de tuberculosis con monorresistencia y polirresistencia a isoniacida, tuberculosis MDR y tuberculosis XDR, se presentan en el Anexo 4; no obstante, estos se actualizarán según la evidencia científica y la disponibilidad de los medicamentos en el país para asegurar tratamientos efectivos y oportunos, teniendo en cuenta el balance entre beneficios/riesgos, que permitan la mejor adherencia y calidad de vida de las personas afectadas por la enfermedad.
En los siguientes ítems se abordan los aspectos relevantes de obligatorio seguimiento por parte de los diferentes agentes del sistema de salud en la atención integral de las personas afectadas por tuberculosis farmacorresistente.
4.6.1 Tratamiento de casos de tuberculosis resistente a la isoniacida con sensibilidad conocida a la rifampicina
En esta categoría se incluyen los casos de monorresistencia a isoniacida o polirresistencia a isoniacida asociada con etambutol o pirazinamida, pero que tienen sensibilidad a la rifampicina.
Se deberá contar con pruebas de susceptibilidad que permitan determinar el perfil de resistencia a estos medicamentos, el seguimiento de la condición clínica de la persona afectada y el resultado de la baciloscopia de control. Si la baciloscopia persiste positiva debe valorarse nuevamente el perfil de sensibilidad a los medicamentos para reclasificar el caso y ajustar el tratamiento. Los diferentes escenarios se presentan en el Anexo 4.
Todos los casos de tuberculosis resistente a isoniacida deberán ser incluidos en los registros de tuberculosis farmacorresistente y deben ser evaluados en una cohorte independiente, de acuerdo con el Plan de Monitoreo y Evaluación del Programa Nacional de Tuberculosis.
4.6.2 Tratamiento de casos de tuberculosis MDR/RR
Para el tratamiento de la tuberculosis MDR o RR se deben seguir las siguientes recomendaciones:
- Si se diagnostica la resistencia a rifampicina, se trata como un caso de tuberculosis MDR, sin importar si es resistente o no a la isoniacida.
- Tener en cuenta la reagrupación de medicamentos realizada por la OMS (ver Anexo 4) para el diseño de regímenes convencionales de tratamiento de tuberculosis MDR/RR.
- Se deben preferir esquemas estandarizados, de acuerdo con la evidencia sobre su eficacia y seguridad, no obstante, siempre se deberá realizar análisis individual de casos para los ajustes de tratamiento a que haya lugar.
- Adaptar el esquema terapéutico a cada caso, procurando realizar el seguimiento por profesional de la medicina experto en tuberculosis o especializado en neumología o infectología, y presentarlos en un Comité Regional de Evaluación de Casos Especiales de Tuberculosis (CERCET).
- Realizar evaluación clínica y microbiológica mensual con baciloscopia y cultivo en medio líquido hasta la conversión bacteriológica[121] y continuar cada dos meses hasta finalizar el tratamiento con baciloscopia y cultivo líquido, con el fin de evaluar la reversión bacteriológica.
- Solicitar las pruebas de sensibilidad a medicamentos de segunda línea cuando se detecta tuberculosis MDR, tuberculosis RR. Para su uso e interpretación se deben considerar las características técnicas de cada prueba.
- En el caso de reporte del LipA con medicamentos de primera línea, una mutación únicamente en el gen inhA que resulta en un bajo nivel de resistencia a isoniacida (0,2 mg/L), hace que la cepa sea sensible a dosis altas de isoniacida lo cual indica que este medicamento puede ser adicionado sin ser contado en el esquema-
- Si se evidencian mutaciones en los genes inhA y en el katG juntos, este último resulta en un alto nivel de resistencia a isoniacida (mayor de 1 mg/L), en este último caso no sería efectivo administrar las dosis altas de isoniacida y se considera un caso de resistencia total a isoniacida.[122]
- Cuando el diagnóstico de la resistencia a la rifampicina se realizó por prueba molecular, se debe remitir una muestra directa del esputo para evaluar el perfil de resistencia tanto a los otros medicamentos de primera como a los de segunda línea; igualmente, se debe realizar un cultivo en medio líquido para la vigilancia de la resistencia a fármacos.
- Antes de iniciar esquemas de tratamiento de segunda línea, se deben realizar pruebas de sensibilidad genotípicas para quinolonas e inyectables de segunda línea. Si la cepa es sensible a los fármacos de segunda línea o el resultado no es interpretable, se deben realizar, a partir del cultivo, lo más rápido posible, pruebas de sensibilidad a quinolonas e inyectables de segunda línea; esto se debe a que la sensibilidad de las pruebas genotípicas no es tan alta como las fenotípicas, aunque permiten realizar un primer tamizaje del perfil de resistencia para la toma de decisiones clínicas.
- Tener presente que la claritromicina y otros macrólidos no se incluyen entre los medicamentos para el tratamiento de la tuberculosis multidrogorresistente.
- Deben preferirse los esquemas de tratamiento con medicamentos orales. Si se opta por administrar carbapenémicos, se debe intensificar la vigilancia de la resistencia a estos antibióticos.[123]
- Garantizar el seguimiento y manejo estricto de las reacciones adversas a fármacos para el tratamiento de tuberculosis con el respectivo reporte al Programa Nacional de Farmacovigilancia en la plataforma del Invima u otra que defina el nivel nacional.
- Evaluar los esquemas individualizados en un Comité Regional de Evaluación de Casos Especiales de Tuberculosis, antes o después de la formulación del médico tratante.
- La presentación de casos de tuberculosis farmacorresistente en el CERCET busca generar acciones de monitoreo y evaluación de la correcta indicación de los esquemas, para así evitar la amplificación de la resistencia, sin que sea un condicionante para el inicio del tratamiento.
- Facilitar la incorporación de estrategias de apoyo social y comunitario para mejorar la adherencia al tratamiento, lo que favorece el éxito de este y evita la amplificación de la resistencia.
- Se deberá realizar baciloscopia y cultivo en medio líquido para el control de tratamiento de forma mensual hasta lograr la conversión bacteriológica y seguir con cultivo en medio líquido bimensual, hasta finalizar el esquema terapéutico.
- Las entidades territoriales, desde el programa distrital o departamental, deberán coordinar la presentación de casos en los CERCET con el fin de garantizar el seguimiento de las personas con tratamiento para tuberculosis MDR, tuberculosis RR y en particular, para aquellos que reciban medicamentos inyectables.
- Lo anterior implica, la participación de la IPS básica y complementaria que atiende a la persona afectada, la EAPB, los equipos de salud públicas de las entidades territoriales, así como de otros sectores a nivel social disponibles en la entidad territorial de acuerdo con las características de la persona afectada, con el fin de realizar estricto seguimiento a los casos, lo cual incluye el obligatorio reporte de reacciones adversas a medicamentos.
- En el CERCET se debe hacer seguimiento, a casos especiales de tuberculosis farmacorresistente, que por sus características clínicas o sociales tengan riesgo de pérdida en el seguimiento al tratamiento.
- Las EAPB y sus prestadores, deberán garantizar de manera obligatoria la atención en IPS integral y realizar contratación para administrar el TDO domiciliario u hospitalario en las personas con tuberculosis farmacorresistente y baja red de apoyo familiar o social, y vincular a la persona afectada a programas de protección social, alimentación, alojamiento, en coordinación con la entidad territorial, de manera que este logre superar aspectos del contexto social que puedan generar pérdida de adherencia al esquema de tratamiento.
- Los programas departamentales y distritales deberán analizar las cohortes separando las personas con esquemas acortados para tuberculosis TBMDR/RR, y TBXDR.
- Una vez finalizado el tratamiento de las personas con tuberculosis farmacorresistente se realizará seguimiento por parte de la EAPB y red prestadora por lo menos cada 6 meses hasta completar un año de finalizado el tratamiento.
- Se debe realizar de manera estricta el estudio de contactos a todas las personas afectadas por tuberculosis resistente de manera trimestral mediante seguimiento domiciliario a cargo de la entidad territorial, hasta completar el tratamiento y posteriormente con periodicidad semestral hasta completar dos años después de terminado el tratamiento.
- La información de los contactos de tuberculosis farmacorresistente debe ingresarse en los formatos establecidos, acorde con lo definido en el Plan de Monitoreo y Evaluación del Programa Nacional de Tuberculosis y derivar a la persona para evaluación y tratamiento según el resultado del estudio
4.6.3 Tratamiento de casos de tuberculosis resistente a cualquier fluoroquinolona o al menos un medicamento inyectable de segunda línea y casos de tuberculosis XDR
Todos estos casos deben ser presentados en un Comité Regional de Evaluación de Casos Especiales de Tuberculosis (CERCET). Es importante no superar un tiempo mayor de 15 días para definir el esquema de tratamiento, el cual siempre será responsabilidad del equipo médico tratante del caso y de la EAPB. El estudio de contactos debe ser muy riguroso y, al igual que para los casos de tuberculosis TBMDR, los contactos se deben evaluar de manera trimestral hasta completar el tratamiento y posteriormente con periodicidad semestral hasta completar dos años después de terminado el tratamiento del caso índice. Las EAPB y su red prestadora de servicios de salud deberán garantizar la atención integral de las personas afectadas por tuberculosis farmacorresistente MDR, RR y XDR, acorde con las indicaciones brindadas por el especialista tratante o sugeridas en los CERCET facilitado en IPS de atención integral, y administración del TDO en la IPS mas cercana o la modalidad que facilite la mejor adherencia al usuario.
CAPÍTULO 5. DIRECTRICES Y RECOMENDACIONES PARA EL DIAGNÓSTICO Y TRATAMIENTO DE LA INFECCIÓN TUBERCULOSA LATENTE
5.1 Grupos prioritarios para la búsqueda de infección tuberculosa latente
Teniendo en cuenta las recomendaciones de la OMS[124]. Los grupos prioritarios para búsqueda de la infección tuberculosa latente en Colombia son:
- Personas que viven con VIH.
- Niños o niñas menores de 5 años, en contacto con personas afectadas por tuberculosis pulmonar.
- Personas que vayan a comenzar tratamientos con terapia biológica para enfermedades autoinmunes.
- Personas con insuficiencia renal crónica sometidos a diálisis.
- Personas que se preparan para recibir trasplantes de órganos o hemáticos.
- Personas con silicosis.
- Trebajadores de la salud.
Puede considerarse necesario evaluar la presencia de infección tuberculosa latente en situaciones excepcionales, a juicio clínico del equipo médico tratante. No se recomienda la búsqueda sistemática de tuberculosis latente en personas con diabetes, consumo abusivo de alcohol, fumadores o con bajo peso, a no ser que hagan parte de los grupos priorizados.[125]
En zonas de alta prevalencia de tuberculosis se sugiere evaluar la pertinencia de instaurar una terapia preventiva con isoniacida en las mujeres gestantes en las cuales se identifique un alto riesgo de adquirir la infección tuberculosa o que la han adquirido recientemente, independientemente del momento de la gestación. En el caso contrario, se deberá esperar hasta después del parto para iniciar la terapia profiláctica por el riesgo de hepatitis asociado a la isoniacida, el cual aumenta con el uso concomitante de acetaminofén.
Durante la lactancia, el tratamiento con isoniacida debe acompañarse de piridoxina, a dosis de 25 a 50 mg por día[126]
En niños y niñas que reciban terapia preventiva con isoniacida la dosis recomendada de piridoxina es de 25 a 50 mg por día.
En las situaciones de trasplantes de órganos o hemáticos, además de descartar la enfermedad activa en el receptor y de tratar la infección tuberculosa latente, cuando esté indicado, se deben indagar los antecedentes de tuberculosis en el donante y descartarle enfermedad activa.
En los trabajadores de la salud se deberá realizar búsqueda de la infección latente acorde al perfil de riesgo (véase Capítulo No8).
5.2 Diagnóstico de la infección tuberculosa latente
El primer paso en el proceso diagnóstico de la tuberculosis latente es descartar la tuberculosis activa en los grupos priorizados mediante una rigurosa evaluación clínica, indagando sobre la presencia de síntomas de tuberculosis tales como: tos, fiebre, sudores nocturnos, pérdida de peso o no ganancia de peso (niños o niñas).[127]
En caso de presentar síntomas de tuberculosis se deben realizar los estudios para descartar tuberculosis activa.
En caso de no presentar síntomas de tuberculosis se procederá a solicitar la prueba cutánea de derivado proteinico purificado (PPD).
Una prueba de tuberculina positiva por sí sola no distingue entre la infección tuberculosa latente y la enfermedad tuberculosa activa. En personas viviendo con VIH, niños, personas con desnutrición, con patologías inmunosupresoras severas, cáncer o con tuberculosis miliar, la prueba de tuberculina puede incluso ser negativa, aunque tengan la enfermedad tuberculosa activa, por lo cual se recomienda aplicar nuevamente una prueba de PPD a la tercera semana para evaluar el efecto booster.[128]
Si la PPD es positiva se recomienda realizar una radiografía de tórax y, si no presenta lesiones sugestivas de la enfermedad tuberculosa, iniciar el tratamiento para la infección tuberculosa latente. (Véase el algoritmo de diagnóstico de TB latente en el Anexo 2a.)
Ante la sospecha de un falso negativo de la PPD, se recomienda repetir la prueba a la tercera semana después de la primera PPD, para evaluar el efecto booster[129], [130]. Si este segundo resultado es positivo se procederá a diferenciar entre tuberculosis activa y tuberculosis latente. Si este segundo resultado es negativo, se considera que la persona no ha estado expuesta a la infección por tuberculosis. Se deberán seguir las recomendaciones de la Guía del Ministerio de Salud y Protección Social para una correcta aplicación y lectura de la prueba de PPD.[131]
Los niños y las niñas menores de 5 años que han tenido contacto con personas con tuberculosis pulmonar en el entorno familiar, institucional o comunitario, se realizara tamizaje clínico para descartar tuberculosis activa. (Véase el Anexo 2b).
En niños, niñas y adolescentes mayores de 5 años a 17 años contactos de casos de tuberculosis en adultos, se deberá realizar tamizaje clínico; en caso de presentar síntomas siempre se deberá descartar la tuberculosis activa. (Véase el anexo 1d) En caso de ausencia de síntomas se aplicará PPD; en caso de tener PPD positiva se realizará radiografía de tórax para descarte de TB activa y se evaluará la indicación de quimioprofilaxis. Siempre se deberá seguir conducta acorde a resultados de la PPD obtenidos. (Véase el Anexo 2b).
5.3 Diagnóstico de la infección tuberculosa latente en PVV
El tamizaje clínico de rutina para tuberculosis en personas que viven con VIH incluye la evaluación de fiebre, tos, pérdida de peso y sudoración nocturna de cualquier duración, indagados en cada consulta. La ausencia de estos cuatro síntomas tiene un valor predictivo negativo de tuberculosis del 97,7%[132] y una sensibilidad del 93%; al adicionar la radiografía de tórax la sensibilidad se incrementa al 97%[133]. En caso de presentarse uno o más de estos síntomas se debe descartar siempre una tuberculosis activa. Si la persona no presenta síntomas o se ha descartado la enfermedad tuberculosa activa, se seguirá el algoritmo diagnóstico para la infección tuberculosa latente. (Véase Anexo 2a).
Si la persona no presenta síntomas o se ha descartado la enfermedad tuberculosa activa, se procede a la aplicación de la tuberculina, el resultado de esta prueba se considerará positiva cuando en la lectura entre las 48 a 72 horas post aplicación, se obtenga una induración con un diámetro igual o mayor a 5 mm en PVV[134]. La PPD se encuentra contemplada dentro del Plan de Beneficios en Salud con cargo a la UPC, y deberá ser garantizada por parte de las EAPB a través de su red prestadora de servicios, y se deberá aplicar siguiendo las recomendaciones de la Guía del Ministerio de Salud y Protección Social. Si el médico tratante lo considera pertinente, acorde a la condición de inmunosupresión del paciente, podrá solicitar estudios de liberación de Interferón[135].
Si la PPD es positiva se realizará una radiografía de tórax y, si no presenta lesiones sugestivas de enfermedad tuberculosa, se podrá iniciar el tratamiento para la infección tuberculosa latente.
Si la PPD es negativa, se recomienda aplicar una segunda prueba de PPD a la tercera semana de la primera para evaluar el efecto booster.[136], [137], [138].
Si la prueba booster o segundo resultado de PPD es positivo, se procederá a diferenciar entre tuberculosis activa y tuberculosis latente realizando la radiografía de tórax para descartar lesiones sugestivas de la enfermedad tuberculosa. Si no se encuentran lesiones en la radiografía se procederá a iniciar el tratamiento para tuberculosis latente.
Si la prueba booster o segundo resultado de PPD es negativo, se considera que la persona no ha estado expuesta a la infección por tuberculosis y se repetirá la prueba anualmente para identificar oportunamente viraje tuberculínico. (Ver algoritmo diagnóstico en el Anexo 2a).
Las EAPB, a través de su red prestadora, deberán garantizar la disponibilidad de las pruebas y tecnologías requeridas para el diagnóstico de la infección tuberculosa latente y el descarte de tuberculosis activa; el abordaje programático para la tuberculosis latente en PW se presenta en la Tabla 17.
Tabla 17. Abordaje programático de la tuberculosis latente en personas que viven con VIH en Colombia
| Tipo de contacto | Tamizaje clínico y radiológico | Estudio de tuberculina | Conducta |
| Persona con VIH contacto estrecho mayor o igual a 6 horas /día con caso de tuberculosis confirmado. ¥ | Asintomático y radiografía de tórax sin alteración | Aplicar si está disponible. | Iniciar tratamiento para infección tuberculosa latente. |
| Persona con VIH sin contacto cercano de caso de tuberculosis | Asintomático y radiografía de tórax sin alteración | Si: criterio positivo de | Iniciar tratamiento para infección tuberculosa latente. |
| Persona con VIH sin contacto cercano de caso de tuberculosis | Asintomático y radiografía de tórax sin alteración. | Si: criterio negativo de < 5mm de induración a las 48-72 horas y con repetición de PPD a las 3 semanas para evaluar efecto booster y este resulte neqativo. | No tratar para infección latente. Repetir tuberculina anualmente para evidenciar si hay viraje tuberculínico. |
| Persona con VIH sin contacto cercano de caso de tuberculosis | Asintomático y radiografía de tórax sin alteración | Si: criterio negativo de < 5mm de induración a las 48-72 horas y con repetición de PPD a las 3 semanas para evaluar efecto booster y este resulte | Iniciar tratamiento para infección tuberculosa latente. |
¥ Conviviente de más de 6 horas día con el enfermo de tuberculosis en actividades de estudio o trabajo de manera recurrente en el mismo espacio con el enfermo de tuberculosis.
En los menores de 5 años que viven con VIH, que son contactos de personas afectadas por tuberculosis bacilíferas, se debe instaurar el tratamiento para tuberculosis latente descartando la enfermedad activa.
En niños o niñas que viven con VIH, menores de 12 meses de edad, se administrará el tratamiento profiláctico para tuberculosis latente, solo si tienen contacto con un caso confirmado de tuberculosis, descartando previamente la enfermedad tuberculosa activa y (véase el Algoritmo 2b).[139]
5.4 Directrices y recomendaciones para el tratamiento de la infección tuberculosa latente (quimioprofilaxis)
El Ministerio de Salud y Protección Social suministrará los medicamentos para el tratamiento de la infección tuberculosa latente para los grupos de riesgo priorizados por el Programa Nacional de Tuberculosis, tales como: personas con VIH/SIDA, personas que requieren tratamiento profiláctico por exposición a anti factor de necrosis tumoral (anti TNF), personas con insuficiencia renal crónica sometidos a diálisis, personas que vayan a recibir trasplantes de órganos, personas con silicosis y trabajadores de la salud, de manera que se garantice acceso oportuno a los medicamentos, según esquemas recomendados en el (Ver Anexo 4).
No obstante, la responsabilidad de la formulación, solicitud, administración, supervisión, seguimiento y registro de este tratamiento es responsabilidad de la EAPB a través de su red prestadora de servicios de salud, para lo cual todos los casos en tratamiento de infección latente, deberán ser reportados por parte de las IPS a las entidades territoriales de salud y, estas a su vez, al Ministerio de Salud y Protección Social para contar con las estimaciones de medicamentos necesarias para su compra.
En las PVV el tratamiento profiláctico con isoniacida podrá ser entregado desde la IPS en la cual esté siendo atendida la persona para el VIH, con el fin de garantizar un adecuado seguimiento del esquemay favorecer la adherencia al tratamiento. En el caso de administrarse la profilaxis con isoniacida-rifapentina que requiere toma supervisada semanal, la IPS/EAPB podrá acordar con la persona la estrategia de TDO que sea más conveniente para la adherencia al tratamiento. Será responsabilidad de la IPS hacer la gestión ante la dirección territorial de salud para la solicitud del medicamento anexando los soportes respectivos.
Las EAPB, a través de su red prestadora, deberán garantizar la disponibilidad de las pruebas y tecnologías requeridas para el diagnóstico de la infección tuberculosa latente como la PPD, acorde a lo establecido en los lineamientos del programa nacional y sin que implique para el usuario, barreras administrativas, geográficas o de acceso que impidan su aplicación y posterior lectura.
En personas de alto riesgo, por ejemplo, niños, niñas, adolescentes, personas que reciben tratamiento inmunosupresor y personas con VIH, si existe noción de contacto intradomiciliario con una persona afectada por tuberculosis farmacorresistente, se deberá consultar a profesionales expertos para definir la necesidad de adaptar un esquema de profilaxis apropiado. En estos casos, el tratamiento preventivo debe individualizarse después de realizar una evaluación cuidadosa de la intensidad de la exposición, la certidumbre del caso fuente, información fidedigna sobre el tipo de farmacorresistencia del caso indice y los posibles eventos adversos.
En todo caso, las EAPB, a través de su red prestadora de servicios de salud, deberán garantizar los esquemas de tratamiento profilácticos individualizados que sean requeridos por el usuario de manera completa e ininterrumpida.
Se deberá tener un seguimiento a la administración del esquema profiláctico con isoniacida de manera mensual por parte de profesional de enfermería y mediante valoración médica. El tratamiento de la tuberculosis latente será auto administrado por el usuario y se orientará a la persona de cuando consulta en el caso de aparición de síntomas como anorexia, náuseas, vómitos, dolor abdominal, fatiga o ictericia. En el caso de esquemas cortos con isoniacida y rifapentina para el tratamiento de la infección tuberculosa latente, la dosis semanal deberá ser estrictamente supervisada.
La información de las personas con tuberculosis latente debe ser ingresada al sistema de información nominal, acorde a lo establecido en el Plan de Monitoreo y Evaluación del Programa Nacional de Tuberculosis; la ficha de control para el tratamiento de la infección tuberculosa latente debe ser diligenciada por el profesional de enfermería de la IPS o por quien esté directamente encargado de la atención y seguimiento de la persona.
Al finalizar el tiempo estipulado del tratamiento de la infección latente, se deberá evaluar la condición de egreso de cada caso y actualizar este dato en el sistema de información que disponga el Programa Nacional de Tuberculosis de manera oportuna.
CAPÍTULO 6. ACTIVIDADES COLABORATIVAS TB/VIH
Las acciones inter programáticas para la reducción de la incidencia de la tuberculosis en las PVV, la prevención del VIH en personas con tuberculosis y la reducción de la mortalidad en las personas con coinfección TB/VIH, requieren la coordinación y desarrollo de actividades por parte de los diferentes integrantes del sistema de salud en Colombia, tal y como se describen a continuación:
6.1 Coordinación de las actividades colaborativas TB/VIH
Todas las entidades territoriales deberán contar con una mesa colaborativa TB/VIH o una instancia de coordinación de las actividades colaborativas, en las que deben participar los referentes de tuberculosis, salud sexual y reproductiva o VIH, vigilancia epidemiológica, representantes de las EAPB y de las instituciones prestadoras de servicios de salud, particularmente aquellas que oferten la atención integral del VIH y representantes de la sociedad civil.
Esta mesa colaborativa o instancia de coordinación TB/VIH deberá hacer seguimiento a las acciones colaborativas planteadas en el Plan Nacional de Respuesta ante las ITS/VIH, coinfección TB/VIH, hepatitis B y C, 2018-2021[140] y aquellos que se desarrollen posteriormente y a aquellas incluidas en el Plan Estratégico hacia el Fin de la Tuberculosis en Colombia 2016-2025[141] y posteriores. En esta mesa se buscará planear de manera conjunta, la optimización de los recursos y enfocar las acciones en la prevención de la coinfección TB/VIH y la atención integral de las personas con coinfección TB/VIH, en consonancia con la política de la OMS sobre actividades de colaboración TB/VIH, 2012.[142]
De igual manera, será en esta instancia en donde se realice el seguimiento al acceso a las pruebas diagnósticas, notificación a SIVIGILA, profilaxis con trimetoprim sulfametoxazol y tratamiento antirretroviral, en todas las personas con coinfección TB/VIH. Así mismo, deberá hacerse la evaluación de los indicadores específicos tales como: porcentaje de acceso de prueba voluntaria para VIH en personas con tuberculosis, porcentaje de acceso a TARV y trimetoprim sulfa en casos de coinfección, acceso a terapia preventiva con isoniacida en casos de VIH, entre otros, acorde con lo contemplado en el sistema de información del Programa Nacional de Tuberculosis.
6.2 . Actividades para la reducción de la carga de tuberculosis en PVV
Se deberán seguir las indicaciones dadas en los capítulos 1,2, 3, 4 y 5 de este lineamiento.
6.2.1 Búsqueda activa de la tuberculosis en las personas que viven con VIH (PVV), diagnóstico y tratamiento de la tuberculosis activa
Se deberá instaurar en la atención integral para VIH, el tamizaje clínico, su evaluación y registro en cada consulta de las PVV, evaluando la presencia de tos, fiebre, pérdida de peso y sudoración nocturna de cualquier duración, acorde con los capítulos 3 y 4 del presente lineamiento.
6.2.2 Diagnóstico y tratamiento de la infección tuberculosa latente en PVV
Las personas que viven con VIH deberán ser evaluadas mediante tamizaje clínico. En caso de existir síntomas se deberá descartar tuberculosis activa. En caso de no tener síntomas deberá aplicarse la PPD. Si esta es positiva, deberá tener una radiografía de tórax. Si no se encuentran alteraciones en la radiografía, deberá iniciar profilaxis. Corresponderá a las EAPB y su red prestadora de servicios, garantizar el seguimiento médico y de enfermería durante la administración de la terapia quimio profiláctica. (Ver las indicaciones dadas al respecto en el capítulo 5 de este lineamiento).
6.2.3 Control de infecciones
Todas las instituciones que oferten atención a personas que viven con VIH o atiendan personas con tuberculosis deberán contar con un plan de control de infecciones para prevención en tuberculosis, a cargo de las áreas de epidemiología y el comité de control de infecciones. (Véase indicaciones en el Capítulo 8).
6.3 Actividades para la reducción de la carga de VIH en personas con tuberculosis
6.3.1. Diagnóstico de infección por VIH en personas con tuberculosis
El diagnóstico del VIH en personas con tuberculosis se realiza, tanto para niños y niñas como para adolescentes y adultos, en la población general y en poblaciones claves, siguiendo los algoritmos de diagnóstico establecidos en las guías de práctica clínica establecidas por el Ministerio de Salud y Protección Social.
Es fundamental que antes de la realización de la prueba se brinde información sobre el VIH y su relación con la tuberculosis y que la prueba se lleve a cabo al momento del diagnóstico de tuberculosis en la misma institución donde la persona está siendo atendida para la tuberculosis, utilizando pruebas rápidas para VIH. Ante un resultado reactivo de VIH se debe explicar las implicaciones del resultado y realizar inmediatamente la toma de la muestra para la prueba confirmatoria con el fin de reducir los tiempos de diagnóstico.
Confirmado el diagnóstico de VIH, el personal médico de la IPS primaria deberá ordenar los paraclínicos requeridos para el ingreso al programa de VIH (ver tabla 18) y coordinar con la EAPB una cita prioritaria para valoración por el equipo interdisciplinario de atención integral del VIH en un tiempo no mayor a 5 días hábiles.
Tabla 18. Exámenes de ingreso al programa de VIH
| Exámenes por solicitar a las personas que viven con VIH | |
| - ALT (TGP) - AST (TGO) - Bilirrubinas - Fosfatasa alcalina - ARN cuantitativo del VIH (carga viral) - Conteo deLT CD4 y porcentaje de CD4 - Creatinina sérica, depuración de creatinina estimada (aMDRD o Cockcroft Gault) y uroanálisis - Cuadro hemático completo (leucocitos, hemoglobina, hematocrito, plaquetas) - Perfil lipídico (colesterol total, LDL, HDL y triqlicéridos) | - Glucemia - Antígeno de superficie (HBsAg) - Anticuerpos anti-HBs - Anticuerpos anticore total - Anticuerpos contra hepatitis C (Ac VHC) - Evaluación de riesgo cardiovascular (Framingham) - Serología para sífilis no treponémica (VDRL o RPR) o prueba treponémica rápida - Detección de TSH sérica |
Fuente: Guía de práctica clínica deVIH en Colombia.
Dado que muchas de estas pruebas se realizan también previo al tratamiento de tuberculosis, se evitará de esta manera duplicidad en la realización de paraclínicos.
6.3.2 Prevención del VIH en personas con tuberculosis
Toda persona con tuberculosis, independiente de su estado serológico frente al VIH, debe recibir por lo menos una vez por mes, educación en la prevención del VIH y preservativos para su protección ante las ITS/VIH durante su tratamiento para la tuberculosis[143]. Los preservativos deberán entregarse en las cantidades establecidas en la Ruta de Promoción y Mantenimiento de la Salud[144].
6.3.3 Profilaxis con trimetoprim sulfa
Toda persona con TB/VIH deberá recibir profilaxis para infecciones con trimetoprim-sulfametoxazol 160/800 mg/diarios, en caso de no conocerse su conteo de CD4, o si está por debajo de 350 CD4 /mm3. Esta profilaxis deberá iniciarse tan pronto se conozca el diagnóstico de coinfección desde el programa de tuberculosis; el equipo clínico de la atención en VIH definirá su continuidad.[145]
6.3.4 Ingreso al programa de atención integral en la coinfección TB y VIH
Tan pronto se conozca el diagnóstico de la coinfección TB/VIH, la EAPB y su red prestadora de servicios de salud, deben disponer de una ruta de atención prioritaria para que la persona acceda a la atención integral de VIH en un tiempo no mayor a 5 días hábiles. Los exámenes necesarios para el inicio de la atención en VIH serán solicitados desde la IPS primaria para lograr mayor oportunidad en la definición de la conducta terapéutica desde el programa de VIH. Las EAPB y su red prestadora de servicios deberán disponer de los mecanismos que garanticen la realización de estas pruebas iniciales desde las IPS primarias de atención.
El seguimiento clínico de los dos eventos en las personas con coinfección TB/VIH, deberá integrarse en una misma institución, mediante el seguimiento por parte de un mismo equipo interdisciplinario de salud. En cuanto a la administración supervisada del tratamiento de la tuberculosis, se deberá realizar en la IPS más cercana al domicilio o trabajo del paciente o bajo cualquiera de las modalidades de TDO establecidas en este lineamiento, según concertación con el usuario. Así mismo, deberá realizarse la atención integral e implementar las estrategias de seguimiento especialmente en personas con TB/VIH en condiciones de vulnerabilidad social y económica, mediante la canalización a programas de protección social, el abordaje de enfoques diferenciales entre otros, para fortalecer la adherencia al tratamiento. (Véase los Capítulos No7 y No8).
6.3.5 Tratamiento antirretroviral en personas con tuberculosis y VIH
Todas las personas con coinfección TB/VIH deben recibir tratamiento de manera simultánea para la TB y el VIH. El tratamiento para VIH deberá ser garantizado por la EAPB y su red prestadora de servicios de salud sin ningún tipo de interrupción y bajo los estándares de seguridad y continuidad en la atención en salud, dado a que no hacerlo se relaciona con riesgo de resistencia, morbilidad y mortalidad. Se deberán seguir las recomendaciones mencionadas en el capítulo 4 literal 4.4.
El éxito terapéutico en el tratamiento antirretroviral y antituberculoso en las personas con coinfección TB/VIH está determinado por la oportunidad en la atención, la adherencia y el seguimiento integral de ambas patologías; por tal motivo, los referentes de tuberculosis y VIH de las entidades territoriales deberán verificar que las EAPB respectivas y su red prestadora de servicios de salud, garanticen a las personas con coinfección TB/VIH las intervenciones y tecnologías dispuestas en el presente lineamiento y aquellas establecidas en las guías de práctica clínica vigentes para el VIH en Colombia.
CAPITULO 7. ESTRATEGIAS DE SEGUIMIENTO A LAS PERSONAS EN TRATAMIENTO PARA TUBERCULOSIS SENSIBLE Y FARMACORRESISTENTE
Es indispensable que las EAPB y sus redes prestadoras de servicios de salud garanticen el acceso a las actividades, valoraciones y tecnologías para la atención integral de las personas afectadas por la tuberculosis, acorde a lo dispuesto en el presente lineamiento. Corresponde a la EAPB y sus redes de prestadores de servicios básicos y complementarios de salud, o según corresponda, realizar la gestión integral del riesgo y las atenciones requeridas para la recuperación del estado de salud de las personas afectadas por tuberculosis sensible, resistente, y con sus respectivas comorbilidades.
En la tabla 19 se resumen las actividades de obligatorio cumplimiento y seguimiento que deben garantizarse por parte de las EAPB y sus redes prestadoras como parte de la gestión individual del riesgo en las personas afectadas por tuberculosis sensible y resistente.
Tabla 19. Seguimiento de personas afectadas por tuberculosis sensible y farmacorresistente
| Actividad | Tuberculosis sensible | Tuberculosis farmacorresistente |
| Consulta por medicina general | En el momento del diagnóstico y cada dos meses hasta finalizar el tratamiento. Realizar control a los seis meses de finalización del tratamiento. | En el momento del diagnóstico y mensual hasta finalizar el tratamiento. Realizar control a los seis meses de finalización del tratamiento y al año. |
| Consulta por medicina especializada | En caso de que la condición clínica lo requiera. | Trimestral durante el tratamiento y al finalizar. |
| Consulta por profesional de enfermería. | En el momento del diagnóstico y mensual hasta finalizar el tratamiento. | En el momento del diagnóstico y mensual hasta finalizar el tratamiento. |
| Consulta por profesional de nutrición. | Al inicio del tratamiento y posteriormente según condición clínica. | Trimestral e incluye la suplementación nutricional en caso de requerirse. |
| Seguimiento del TDO por auxiliar de enfermería. | Diaria, acorde a la estrategia de TDO utilizada. | Diaria acorde a la estrategia de TDO utilizada. |
| Control bacteriológico. | Baciloscopia, al menos cada dos meses hasta finalización del tratamiento. Si el diagnóstico se realizó mediante cultivo, los controles deben ser con cultivo. | Baciloscopia y cultivo* mensual hasta en la fase intensiva* y continuar con cultivo bimensual hasta finalizar el tratamiento. |
| Valoración por parte del Comité de Evaluación de Casos Especiales de Tuberculosis (CERCET) | No requiere. * | Se requiere. |
| Modalidades de Administración del Tratamiento Directamente Observado (TDO) | a) TDO en la IPS: esta actividad implica la asistencia diaria de la persona a la IPS más cercana a su domicilio o trabajo, para recibir el tratamiento supervisado en boca. Se podrá realizar en cualquier institución básica o complementaria del país sin restricciones por tipo de aseguramiento. La administración estará a cargo del personal capacitado, (ejemplo: médico, enfermero profesional, auxiliar de enfermería). Se llevará registro de dosis en la ficha individual de tratamiento y adecuada vigilancia de reacciones adversas acorde a lo dispuesto por el Programa Nacional de Tuberculosis. | |
| b) TDO domiciliario: la respectiva EAPB. acorde a indicación de médico tratante, deberá autorizar la atención domiciliaria para la administración del TDO, en personas que por su condición clínica, social y económica, no les sea posible acudir a la IPS más cercana, por ejemplo, en el caso de personas con enfermedades crónicas y degenerativas, con limitaciones visuales o motoras, drogodependientes, oxigenorrequirientes, con enfermedades mentales, adultos mayores con ausencia de red familiar de apoyo, usuarios que requieren aplicación de inyectables, entre otros. | ||
| Las EAPB deberán generar la atención requerida durante el tiempo que dure el tratamiento de manera ininterrumpida. Las IPS de atención domiciliaria llevarán el registro correspondiente de dosis administradas en la ficha individual de tratamiento dispuesto por el PNT. | ||
| Actividad | Tuberculosis sensible | Tuberculosis farmacorresistente |
| c) TDO comunitario: la entidad territorial deberá generar capacidades en lideres comunitarios, docentes, profesionales de otras instituciones del Estado, organizaciones religiosas, centros de protección adulto mayor, centros de cuidado habitante de calle entre otros, para el desarrollo de actividades de apoyo a la supervisión y administración del tratamiento supervisado, coordinado con las IPS y EAPB. Las entidades territoriales, en el marco de los procesos de caracterización social propios de la gestión de la salud pública y del fortalecimiento de capacidades, deberán realizar mapeo de los actores, agentes comunitarios y sociales, presentes en su territorio. El gestor o líder comunitario será debidamente entrenado para llevar el registro de dosis administradas, en la ficha individual de tratamiento dispuesta por el Programa Nacional de Tuberculosis, con el acompañamiento del equipo de salud. d) TDO Virtual: las EAPB, a través de sus prestadores de servicios de salud, en articulación con la entidad territorial, deberán evaluar la pertinencia de inclusión de herramientas tecnologías de supervisión del tratamiento tales como videoconferencia, videollamadas o registro en video diario de tratamientos. La administración del TDO virtual será acompañada por mensajes de texto y seguimiento telefónico que recuerde la toma de la medicación, previa concertación individual con la persona afectada o su cuidador. Esta modalidad deberá contar con la firma de consentimiento informado donde se expliquen las pautas de administración y registro del TDO y ser aplicadas según el contexto social y de acceso a las tecnologías disponibles en cada usuario.[146] e) TDO hospitalario: esta modalidad se aplica en personas con diaanóstico de tuberculosis, TB/VIH, tuberculosis farmacorresistente, que, por su situación clínica, social, o a juicio del médico tratante, requieran hospitalización temporal, para el monitoreo de reacciones adversas graves, o el seguimiento ante comorbilidades crónicas del tipo renal, hepático o metabólico, que puedan derivar en complicaciones. En el caso de personas en situación de habitante de calle que hayan sido hospitalizadas, las IPS deberán, previo al egreso hospitalario, realizar articulación con centros de autocuidado y protección de habitante de calle para asegurar la continuidad del tratamiento supervisado. Las IPS, ET, y las EAPB deberán analizar las diferentes modalidades de TDO, ajustadas a las necesidades de las personas afectadas y a su contexto social, cultural y familiar para fortalecer la adherencia al tratamiento. | ||
| Consulta por psicología | Control por psicología al inicio de tratamiento. Acorde a la condición particular, evaluar síntomas psicológicos mediante tamizaje con un instrumento validado ASSIST, AUDIT, SRQ, RQC, según corresponda. Para identificar el riesgo de no adherencia al tratamiento, se realizará la aplicación del instrumento presente en este lineamiento (Ver Anexo 5). | Control por psicología cada tres meses durante el tratamiento. Acorde a la condición particular, evaluar síntomas psicológicos mediante tamizaje con un instrumento validado ASSIST, AUDIT, SRQ, RQC, según corresponda. Para identificar el riesgo de no adherencia al tratamiento, se realizará la aplicación del instrumento presente en este lineamiento (Ver Anexo 5). |
| Valoración por trabajo social. | En la valoración por trabajo social, en caso de identificar vulnerabilidad social y económica, realizar canalización de la persona a los programas de protección existentes en el territorio y evaluar funcionalidad familiar mediante test de APGAR. | En caso de identificar vulnerabilidad social y económica, realizar canalización de la persona a los programas de protección existentes en el territorio y evaluar funcionalidad familiar mediante test de APGAR. |
| Farmaco vigilancia activa | Se deberá realizar monitoreo y seguimiento a las reacciones adversas a fármacos durante el tratamiento de la tuberculosis sensible y resistente y reportarse en la tarjeta individual de tratamiento del Programa Nacional de Tuberculosis y reporte de Farmacovigilancia en la plataforma del Invima[147] u otra que se disponga desde el nivel nacional. | |
| Prueba para VIH | Informar sobre el VIH y su relación con la | Informar sobre el VIH y su relación con la |
| Actividad | Tuberculosis sensible | Tuberculosis farmacorresistente |
| tuberculosis y realizar la prueba rápida, voluntaria para VIH, en el momento de detección del caso y antes de los dos primeros meses. | tuberculosis y realizar la prueba rápida, voluntaria para VIH, en el momento de detección del caso y antes de los dos primeros meses. | |
| Cuadro hemático | Antes de iniciar el tratamiento. | Antes de iniciar el tratamiento y mensual. |
| Pruebas de función renal | BUN, creatinina, antes de iniciar el tratamiento. | BUN, creatinina, antes de iniciar el tratamiento v mensual. |
| Pruebas de función hepática | AST, ALT, fosfatasa Alcalina, bilirrubinas, antes de iniciar el tratamiento. | AST, ALT, fosfatasa Alcalina, bilirrubinas, antes de iniciar el tratamiento y mensualmente. |
| Glicemia en ayunas | Antes de iniciar el tratamiento y repetir de acuerdo con la condición clínica de la persona e incluir una hemoglobina glicosilada dependiendo los resultados. | Antes de iniciar el tratamiento y mensualmente e incluir una hemoglobina glicosilada dependiendo los resultados. |
| TSH | Según evaluación médica. | Antes de iniciar el tratamiento v trimestral. |
| Evaluación auditiva mediante audiometría | No requiere | Realizar pruebas de función auditiva si se utiliza amikacina o cualquieraminoglucósido antes de iniciar tratamiento y trimestral. |
| Evaluación oftalmológica | Según evaluación médica. | Antes de iniciar el tratamiento y trimestral. |
| Electrocardiograma | No requiere | Antes de iniciar el tratamiento y trimestral. Cuando el esquema incluya medicamentos como bedaquilina, delamanid, clofazimina y fluoroquinolonas, especialmente si se usa moxifloxacina, es imperativo un mayor número de controles electrocardiográficos (basal y semanas 2,12 y 24, y mensual).[148] |
| Radiografía de tórax y otros estudios radiológicos | Al inicio y según evolución clínica. | Se recomienda antes de iniciar el tratamiento, a los seis meses y al finalizar el tratamiento. |
| Prueba de embarazo | Antes de iniciar el tratamiento si es mujer en edad fértil. | Antes de iniciar el tratamiento si es mujer en edad fértil. Se brindará asesoría de anticoncepción durante el tiempo de tratamiento. |
| Ácido Úrico | Durante el seguimiento al tratamiento según evaluación médica. | Al inicio y trimestral. |
| Otras pruebas de laboratorio: albúmina, electrolitos (sodio, potasio, calcio y magnesio), amilasa sérica, urea, prueba de acido láctico u otros) | Según evaluación médica. | Antes de iniciar el tratamiento y repetir de acuerdo con la condición clínica. Si se usa bedaquilina medir la amilasa mensual, dado el riesgo de incremento de pancreatitis. |
| Tamizaje para evaluar riesgo de abandono al tratamiento. | Se debe aplicar en la IPS primaria o por equipos de salud pública, a personas que presenten abandonos previos al tratamiento, consumo de sustancias psicoactivas, entre otros. (Ver Anexo 5) En caso de existir vulnerabilidades sociales y económicas en la persona, canalizar a programas de protección social existentes en la entidad territorial. | Se debe aplicar en la IPS primaria o equipos de salud pública a todas las personas que presenten TBfarmacorresistente. (VerAnexo 5) En caso de existir vulnerabilidades sociales y económicas en la persona canalizar a programas de protección social existentes en la entidad territorial. Se deberá evaluar mensualmente la adherencia definiendo seguimiento por parte de equipo interdisciplinario. |
*No se recomienda hacer el control del tratamiento con pruebas moleculares, a menos que se sospeche resistencia a medicamentos.
La conversión negativa del cultivo se considera cuando dos cultivos consecutivos, tomados al menos con intervalo de 30 días, se encuentran negativos.
Adicionalmente, en personas viviendo con VIH, se deberán incluir todos los seguimientos acordes a la guía de práctica clínica vigente para VIH, establecida por el MSPS.
7.1 Apoyo Social
De acuerdo con el Modelo de Acción Integral Territorial y las Rutas Integrales de Atención en Salud, las entidades territoriales del orden departamental, distrital y municipal deberán identificar la oferta de servicios de apoyo social disponibles en su jurisdicción e implementar rutas de atención integral para personas con diagnóstico de tuberculosis y necesidades a nivel alimentario, vivienda, empleo, educación, entre otros, como estrategia para el fortalecimiento a la adherencia al tratamiento. Las entidades territoriales del orden departamental, distrital y municipal deberán coordinar el ingreso de las personas afectadas a los programas de protección social que ofertan el Estado, las ONG y otras instituciones del sector privado y su registro en la base de seguimiento a pacientes acorde al Plan de Monitoreo y Evaluación del Programa Nacional de Tuberculosis.
7.2 Investigación epidemiológica de campo
La dirección territorial local de salud, en el marco de sus competencias de vigilancia y gestión de la salud pública, deberá disponer de los recursos técnicos, humanos y financieros para realizar las visitas epidemiológicas de campo requeridas para la identificación y seguimiento de casos y contactos.[149] Esta se realizará en los primeros ocho (8) días después de captado el caso, a los seis (6) meses y a los doce (12) meses. Para los casos de tuberculosis farmacorresistente, la visita de campo deberá repetirse cada tres (3) meses hasta terminar el tratamiento y continuar cada seis (6) meses hasta completar dos (2) años posteriores a la finalización del tratamiento.
El estudio de contactos de casos de mortalidad por tuberculosis será responsabilidad de las áreas de vigilancia en salud pública de las entidades territoriales, teniendo en cuenta un plazo máximo de 60 días para su realización; durante este estudio deberán canalizarse los contactos menores de 5 años, las personas inmunosuprimidas, entre otros a los servicios de salud para la realización de las pruebas diagnósticas y los tratamientos que se requieran.
Las direcciones locales de salud deberán diligenciar y mantener actualizada la base de identificación y seguimiento de contactos de casos de tuberculosis, realizando reporte a las IPS y EAPB así como el seguimiento a contactos sintomáticos respiratorios para su atención. Así mismo, las respectivas EAPB deberán priorizar la atención médica a los contactos sintomáticos, antes de las 48 horas, para la realización de cultivos en medio líquidos, pruebas moleculares, radiografía de tórax, tuberculina u otras que se requieran, de acuerdo con los algoritmos anexos al presente lineamiento. (Véase Anexo 1)
En los ámbitos, rural y rural disperso, se recomienda que la dirección local de salud coordine con las EAPB y sus redes de prestadores, para que durante la visita epidemiológica de campo se garantice la recolección de muestras de los contactos que son sintomáticos respiratorios en el mismo momento de la identificación del contacto, y se brinden las atenciones que se puedan desarrollar en campo según la ruta establecida.
Cuando se identifique un contacto que pertenezca a población pobre no asegurada, en condiciones de desplazamiento forzado, la dirección local de salud debe asegurar su atención inicial con cargo a los recursos de oferta, al mismo tiempo que gestiona su afiliación al SGSSS para la atención integral como estrategia de protección de la persona y de su núcleo familiar. En el caso de inmigrantes irregulares, se debe consultar el aparte especifico de este lineamiento. (Véase Capítulo No8)
7.3. Consideraciones para el seguimiento del tratamiento de tuberculosis sensible en adultos
Independientemente de que la confirmación bacteriológica haya sido por prueba molecular, el seguimiento o controles se deben hacer por baciloscopia. Para el seguimiento del tratamiento de la tuberculosis sensible se deberán tener en cuenta las siguientes recomendaciones (Ver algoritmo en Anexo 3):
- Si durante el seguimiento la persona afectada presenta baciloscopia o cultivo positivo en alguno de sus controles, se deberá realizar prueba molecular con sensibilidad a fármacos y mantener o reiniciar la fase intensiva, hasta obtener el resultado de la prueba de sensibilidad a fármacos.
- En el grupo de personas con antecedentes de enfermedades o tratamientos inmunosupresores, el seguimiento se realiza igualmente con baciloscopia, a pesar de no contar con una baciloscopia inicial al momento del diagnóstico.
- En las personas que tengan baciloscopia positiva al final de la primera fase de tratamiento, se deberán verificar los resultados del cultivo inicial del diagnóstico en cuanto a la identificación de la micobacteria y al perfil de resistencia a fármacos de primera línea; adicionalmente, se deberá solicitar una nueva prueba molecular y un nuevo cultivo en medio líquido. Se continuará con los medicamentos de primera fase (fase intensiva) hasta obtener los resultados del perfil de resistencia.
- Corresponde a la EAPB garantizar las tecnologías necesarias o los mecanismos de referencia y contrarreferencia de muestras pertinentes para la atención oportuna y obtención de los resultados en un tiempo máximo de 48 horas. Cabe resaltar que todo caso con diagnóstico bacteriológico de ingreso debió ser sometido a pruebas de identificación y PSF desde el inicio preferiblemente.
- Si la baciloscopia es positiva al segundo mes, pero el cultivo es negativo, puede deberse a la presencia de bacilos muertos o a dificultades técnicas de laboratorio, por lo cual se debe continuar con el tratamiento y pasar a la siguiente fase; es necesario siempre realizar una prueba molecular para descartar resistencia a los medicamentos y tener en cuenta que prima la condición clínica de la persona, en este caso si hay mejoría podrá hacerse el cambio de fase.
En los casos en los cuales se identifiquen fallas técnicas se recomienda que a través del laboratorio de salud pública se brinde asistencia técnica.
- En los casos diagnosticados con tuberculosis pulmonar se deberá contar con el control bacteriológico al finalizar la fase intensiva, de manera oportuna y sin barreras de acceso, que limite la prolongación innecesaria de tratamiento con la fase intensiva.
- En los casos diagnosticados con tuberculosis extrapulmonar, el cambio de la fase intensiva a la fase de continuación se realizará con base a la valoración clínica del caso y la disminución de los síntomas asociados.
- Si el cultivo de seguimiento es positivo para complejo M. tuberculosis, se debe realizar PSF molecular rápida.
- Si el diagnóstico se realizó a partir de un cultivo de esputo positivo, el seguimiento o control se debe realizar únicamente con cultivos de esputo.
- Si el cultivo es negativo o es positivo, pero con susceptibilidad a los medicamentos, se pasa a segunda fase de tratamiento y se continúa el seguimiento con cultivos. Si el siguiente cultivo de control es positivo, se debe evaluar la adherencia al tratamiento, realizar una prueba molecular para identificar resistencia y ajustar el esquema terapéutico de ser requerido. El cultivo debe ser en medio líquido.
- Si la prueba de sensibilidad demuestra resistencia, la persona afectada debe ser evaluada por el especialista y se debe instaurar un esquema de acuerdo con los parámetros del Programa Nacional de Tuberculosis. (Véase anexo No4).
7.4 Comités regionales de evaluación de casos especiales de tuberculosis (CERCET)
Los casos especiales de tuberculosis son "aquellos que presentan situaciones que se apartan de lo típico o habitual y requieren la orientación por parte de personal con mayor experiencia para su manejo integral apropiado.”[150], [151] Estos pueden corresponder a situaciones clínicas y no clínicas, (ver tabla No20)
Tabla 20. Clasificación resumida de casos especiales de tuberculosis
| Situaciones clínicas | |
| a) Relacionadas con resistencia a fármacos. - Casos confirmados de mono resistencia H, tuberculosis MDR/RR y tuberculosis XDR. - Casos sospechosos de resistencia a fármacos antituberculosos. b) Relacionados con tuberculosis y enfermedades concomitantes (VIH, silicosis, insuficiencia renal, enfermedad hepática, cáncer) o casos con condiciones que dificulten o interfieran con el manejo antituberculoso. c) Personas que requieren tratamiento quirúrgico para tuberculosis. | |
| Situaciones no clínicas | |
| a) Personas afectadas por tuberculosis con abandonos recurrentes, mala adherencia o renuencia al tratamiento. b) Situaciones del entorno, económicas, logísticas o administrativas que interfieran con el tratamiento. |
Fuente: Ministerio de Salud y Protección Social - Organización Panamericana de la Salud: Manual Operativo. Subcomité Asesor Nacional de Tuberculosis- Comités Regionales de Evaluación de Casos Especiales de Tuberculosis. Convenio de cooperación técnica No 485/10. Disponible: https://www.minsalud.gov.co/sites/rid/Paginas/buscar.aspxx
Para la operación de los comités de evaluación de casos especiales de tuberculosis se deberán tener en cuenta las siguientes consideraciones por parte de las entidades territoriales que coordinan la operatividad de los CERCET regionales:
- Contar con la participación de un médico especialista experto en el manejo de tuberculosis sensible y resistente, personal de enfermería que realiza seguimiento al tratamiento de la IPS o equipos de salud pública, bacteriólogo del laboratorio de salud pública departamental o distrital y del equipo psicosocial.
- Garantizar la participación de al menos un representante de la EAPB, así como la red primaria y complementaria de seguimiento según el caso a evaluar.
- Realizar un cronograma de reuniones mensual el cual deberá ser socializado a las entidades territoriales bajo su influencia de forma periódica.
- Se deberá constituir un acta de cada sesión del CERCET a cargo de la entidad territorial que coordina la regional, en la cual se exponga de manera individual los aspectos clínicos más relevantes de diagnóstico y tratamiento del caso, la generación de acuerdos y compromisos objeto de seguimiento y fechas de cumplimiento por los agentes del sistema de salud.
- La EAPB deberá garantizar la atención integral de los usuarios en términos de la administración de tratamientos domiciliarios e intrahospitalarios indicados en el CERCET o por el médico especialista, según las condiciones clínicas y sociales de la persona afectada por la enfermedad.
- Es de resaltar que los CERCET son una instancia de orientación clínica, técnica y programática, por tanto, es responsabilidad del médico tratante y su red prestadora la toma de las decisiones diagnósticas y terapéuticas de cada caso.
- Corresponderá a la entidad territorial de salud verificar el cumplimiento de los compromisos que se suscriban en el CERCET en términos de la atención integral a las personas afectadas por tuberculosis.
Para la evaluación y seguimiento de los casos especiales de tuberculosis, en la tabla 21 se refiere las entidades territoriales encargadas de la operatividad de los CERCET y su región de influencia.
Tabla 21. Contacto de los Comités de Evaluación Regionales de Casos Especiales de Tuberculosis
| Región | Coordinación del Programa de Tuberculosis de las siguientes entidades |
| Costa Atlántica | Secretaría de Salud del Atlántico |
| Noroccidente | Secretaría Seccional de Salud y Protección Social de Antioquia |
| Nororiente | Secretaría de Salud de Santander |
| Eje cafetero | Secretaría de Salud del Quindío |
| Sur occidente | Secretaría de Salud del Valle del Cauca |
| Centro | Secretaría de Salud de Bogotá |
El contacto para cada uno de estos comités será el coordinador o referente del Programa de Tuberculosis del departamento o del distrito. El área de influencia de cada uno de estos comités se puede observar en la tabla 22.
Tabla 22. Área de influencia de los comités de evaluación de casos especiales de tuberculosis
| Región | Departamentos y Distritos de influencia |
| Costa Atlántica | Atlántico, Barranquilla, Bolívar, Cartagena, Cesar, La Guajira, Magdalena, Santa Marta, Sucre, Archipiélago de San Andrés, Providencia y Santa Catalina |
| Noroccidente | Antioquia, Chocó y Córdoba |
| Nororiente | Arauca, Norte de Santander y Santander |
| Eje cafetero | Caldas, Quindío y Risaralda |
| Sur occidente | Cauca, Nariño, Putumayo, Buenaventura y Valle del Cauca |
| Centro | Amazonas, Bogotá, Boyacá, Caquetá, Casanare, Cundinamarca, Guainía, Guaviare, Huila, Meta, Tolima, Vaupés y Vichada |
7.5 Seguimiento de personas afectadas por tuberculosis en centros penitenciarios
En los establecimientos de reclusión se recomienda el aislamiento bajo indicación médica de los casos de tuberculosis pulmonar con transmisibilidad potencial para lo cual se deberán adaptar las medidas administrativas, ambientales y de protección personal dispuestos para el control de infecciones.[152]
La suspensión del aislamiento para casos de tuberculosis pulmonar en privados de la libertad corresponderá a personas con más de un mes de tratamiento, que presenten mejoría clínica y control negativo en la baciloscopia seriada de esputo. Se deberán mantener adecuadas condiciones higiénico-sanitarias en las celdas de aislamiento maximizando la ventilación e iluminación natural y el confort térmico, para favorecer la recuperación de la persona afectada y su dignidad humana.
Las medidas de protección respiratoria para el personal de salud, guardia y visitantes que tengan contacto con caso de tuberculosis pulmonar bacilífero será el uso de los respiradores N-95. (Véase ítem control de infecciones). Se deberán utilizar respiradores de alta eficiencia (N-95) durante el contacto con personas afectadas por tuberculosis pulmonar o laríngea sin tratamiento y durante la recolección de las muestras de esputo y la manipulación de estas. Es responsabilidad del empleador del personal de salud y de la guardia la compra y distribución de la mascarilla N-95.[153]
La persona por tuberculosis en criterio de aislamiento, debe mantenerse dentro del sitio del aislamiento hasta que se cumplan las condiciones de mejoría clínica y se demuestre la negativización bacteriológica. No se deben ubicar sintomáticos respiratorios, o personas afectadas con tuberculosis pulmonar bacilíferos junto con personas con patologías inmunosupresoras como el VIH.[154] Se recomienda el uso permanente de mascarilla quirúrgica desechable para el recluso con tuberculosis activa mientras dure el aislamiento, esta mascarilla deberá ser cambiada diariamente o cuando esté deteriorada.
Durante el periodo de aislamiento se deberán restringir las visitas de personas con enfermedades inmunosupresoras, adultos mayores de 60 años, mujeres embarazadas y niños o niñas menores de 5 años. Durante el tratamiento, la alimentación de las personas afectadas por tuberculosis deberá ser rica en proteínas para asegurar la recuperación del peso adecuado para su talla, se deberá realizar abordaje psicosocial e intervención en salud metal que permita la recuperación del estado de salud de la persona de manera integral.
Corresponde al INPEC y al USPEC en los establecimientos de reclusión del orden nacional (ERON), y en las cárceles municipales a las alcaldías locales, garantizar condiciones de infraestructura física que favorezcan el control de infecciones en la tuberculosis evitando el hacinamiento crítico.
De otro lado, la investigación epidemiológica de contactos de PPL afectados por tuberculosis, se debe realizar por parte de la entidad distrital o municipal de salud a nivel intramural en coordinación con el parte del prestador de servicios de salud
Igualmente, se hará la visita epidemiológica de campo a los contactos extramurales (familiares, visitantes, etc.) por parte de la entidad territorial, quien en caso de tuberculosis sensible, debe coordinar las visitas a la semana, a los 6 y 12 meses y en caso de tuberculosis farmacorresistente, de manera trimestral, hasta terminar el tratamiento, y posteriormente de manera semestral hasta completar 2 años; estas visitas deben coordinarse con las EAPB y las IPS para asegurar la efectiva canalización de los contactos sintomáticos respiratorios.
| Se deben tener en cuenta las siguientes definiciones para el seguimiento de casos de tuberculosis en la PPL: - Alerta de tuberculosis: es la presencia de un caso de tuberculosis bacilífera o tuberculosis farmacorresistente en un establecimiento de reclusión. - Conglomerado de tuberculosis: es el aumento, real o aparente, de casos nuevos o previamente tratados de tuberculosis, que están agrupados en tiempo y espacio, en diferentes patios, celdas o pabellones. - Brote de tuberculosis: es el aumento inusual en el número de casos relacionados epidemiológicamente, de aparición súbita y diseminación localizada en un espacio específico a partir de un mismo caso índice. Para que se cumpla este criterio los aislamientos de Mycobacterium tuberculosis obtenidos de las muestras de los casos deben tener la misma huella genética.[155]. |
En la población privada de la libertad, en caso de un traslado de establecimiento penitenciario o carcelario, se debe realizar un proceso de referencia y contrarreferencia, informando a las entidades territoriales de salud correspondientes y enviando la tarjeta individual de tratamiento actualizada, un resumen de historia clínica, la fórmula médica y los medicamentos para la continuidad del tratamiento.
CAPÍTULO 8. ENFOQUES Y ESTRATEGIAS TRANSVERSALES DEL PROGRAMA DE TUBERCULOSIS
En el marco del Modelo de Acción Integral Territorial, los integrantes del SGSSS y demás entidades que tengan a su cargo acciones en salud, deben coordinar y complementar sus intervenciones y funciones de acuerdo con sus competencias, mediante una articulación intersectorial, que garantice la integralidad, oportunidad, continuidad y calidad en la atención en salud de las personas afectadas por tuberculosis y sus familias, bajo un enfoque diferencial y poblacional.
Colombia está comprometida con la implementación de las estrategias internacionales para el control de la tuberculosis como el Tratamiento Directamente Observado[156] y la Estrategia Fin a la TB[157], las cuales fueron adoptadas por el país, mediante el Plan Estratégico Hacia el Fin de la Tuberculosis en Colombia, 2016-2025, y sus pilares de atención integral centrada en las personas, políticas audaces y sistemas de soporte social y la investigación e innovación,[158] para el logro de las metas de disminución de la incidencia, mortalidad y costos catastróficos a razón de la tuberculosis. Es responsabilidad de los diferentes agentes del sistema de salud, fortalecer la captación institucional y comunitaria de sintomáticos respiratorios y el seguimiento riguroso de las personas afectadas por la enfermedad, acorde a lo contemplado en los lineamientos del Programa Nacional de Tuberculosis.
Las entidades territoriales del orden departamental, distrital y municipal en la formulación y ejecución de sus Planes de Desarrollo Territorial, los Planes Territoriales de Salud y los Planes de Salud Pública de Intervenciones Colectivas (PIC), deben apuntar a intervenir de manera positiva los determinantes sociales de la tuberculosis en sus territorios, mediante la disposición de recursos técnicos, financieros y humanos, así como la participación del sector salud en los concejos de gobierno local, entre otras instancias, para el posicionamiento y abogacía del control de la tuberculosis, especialmente en zonas de alta incidencia. De igual manera, es fundamental la participación y movilización de la comunidad y de las personas afectadas mediante estrategias de base comunitaria tales como el Engage TB, para la planificación, vigilancia y control de la tuberculosis, con miras a su eliminación.
Por su parte, la implementación de la gestión integral del riesgo por parte de las EAPB, y su red prestadora de servicios de salud debe ser articulada con las acciones colectivas a cargo de las entidades territoriales de salud, para dar una respuesta coordinada y efectiva, para el autocuidado, la promoción de la salud y prevención de la enfermedad de las personas afectadas por tuberculosis, en los diferentes entornos de la vida cotidiana, a saber, en el hogar, el espacio comunitario, el trabajo, el contexto educativo e institucional, priorizando las poblaciones vulnerables de relevancia para el Programa Nacional de Tuberculosis.
En el marco de la gestión individual del riesgo, las EAPB deben garantizar, a través de su red prestadora, y partir de la caracterización de su población afiliada, el acceso al diagnóstico, tratamiento, y actividades de seguimiento de las personas con tuberculosis, de manera oportuna, periódica y completa, sin fragmentación de las atenciones y en articulación con la entidad territorial.
8.1 Enfoques en el Programa Nacional de Tuberculosis
8.1.1 Enfoque diferencial
El cual hace referencia a la atención de las poblaciones vulnerables, la adecuación de los servicios de salud y acciones por parte de la institucionalidad, reconociendo las particularidades sociales, religiosas, culturales, económicas, de discapacidad de las personas afectadas, entre otras, para garantizar los derechos fundamentales de los afectados y sus familias, fomentando la promoción de la salud e incentivando las prácticas protectoras[159]. En el caso de identificar personas con discapacidad, se deberá seleccionar la modalidad de TDO que más se asuste a su condición; de igual forma, se deberá fomentar su inscripción en el Registro para la Localización y Caracterización de Personas con Discapacidad.
8.1.2 Enfoque étnico
El enfoque étnico diferencial para el Programa Nacional de Tuberculosis, parte del reconocimiento de la diferencia cultural y social (cosmogonía, cosmovisión, organización social, afectaciones en salud, situaciones de discriminación, exclusión y fragilidad social) que presenta la población.
En Colombia, la diversidad étnica está representada en grupos de comunidades negras o afrocolombianas, raizales y palanqueras (NARP), pueblos indígenas y el pueblo Rrom o gitano. Esto implica para los agentes del sistema de salud, la planificación de las acciones en salud pública con un enfoque diferencial que permita el goce y la garantía de los derechos en salud, que promueva sus prácticas protectoras en salud ancestrales.[160]
El reconocimiento de los derechos de los grupos étnicos en Colombia se fundamenta en el Convenio 169 de 1989 de la OIT[161], adoptado a nivel interno mediante la Ley 21 de 1991[162]. y en la Constitución Política de 1991[163]. En salud, el marco normativo a partir del cual se sustenta el enfoque diferencial étnico como parte de la Política de Atención Integral de la Salud, inicia desde la Ley 100 de 1993[164], continúa con las Leyes 691 de 2001[165] y 1438 de 2011[166] y se fortalece con la Ley Estatutaria de Salud 1751 de 2015[167] y las Resoluciones 1841 de 2013[168], 518 de 2015[169] y 2626 de 2019, esta última a través de la línea de enfoque diferencial.
Acorde con este sustento normativo, las EAPB, las direcciones territoriales de salud y las redes prestadoras de servicios de salud, deberán reconocer la diversidad étnica y cultural que tienen en sus territorios para una adecuada planeación de las intervenciones en salud, respetuosas de la cosmovisión, usos y costumbres de estos grupos poblacionales.
Las adecuaciones técnicas y socioculturales de la prestación de servicios de salud para estas poblaciones, se deberán materializar en rutas de abordaje intercultural, que son una herramienta para la implementación de las intervenciones individuales y colectivas, que combina elementos y atenciones de las dos medicinas (occidental y alopática), para mejorar los resultados en salud.[170]
Las adecuaciones técnicas se refieren a los ajustes que se deben realizar en los procesos, procedimientos, guías, protocolos, instrumentos, herramientas y estrategias institucionales, de manera que, desde la institucionalidad, se permita dar respuesta a las necesidades de salud de las poblaciones étnicas afectadas por la tuberculosis, respetando su cultura y los sistemas médicos tradicionales o ancestrales, según el contexto geográfico, demográfico y social en que habitan los grupos étnicos.
Por su parte, la adecuación sociocultural del Programa de Tuberculosis se define como "un proceso participativo, sistemático de armonización entre la oferta institucional actual de servicios individuales y colectivos de salud, cumpliendo estándares mínimos de adecuación cultural y técnica que pueden ser ajustados según las expectativas de los usuarios, Líderes, Lideresas y Autoridades Tradicionales de los grupos étnicos y que es susceptible de mejoramiento; de igual forma, está orientado a promover cambios en los servicios, en los procesos institucionales, en el personal de salud y en los estilos de vida de las personas, las familias y la comunidad, siempre considerando las expectativas de los usuarios en aspectos relacionados con la cultura, el idioma, la tradición y los conocimientos ancestrales”.[171]
Las adecuaciones socioculturales deben ser realizadas en conjunto con la comunidad, mediante un procedimiento participativo y sistemático, para la armonización entre la oferta institucional de servicios e intervenciones de salud y las expectativas, saberes, tradiciones, lenguas y formas organizativas de las poblaciones étnicas[172]. Frente a este aspecto, debe señalarse que el artículo 9o de la Ley 1381 de 2010 garantiza el derecho de los pueblos a utilizar su propia lengua y el deber de las autoridades de disponer lo necesario para la asistencia con intérpretes bilingües.
Con este enfoque, el Ministerio de Salud y Protección Social ha logrado avanzar en la construcción e implementación del Sistema Indígena de Salud Propia e Intercultural (SISPI), de acuerdo con lo establecido en el Decreto Ley 1953 de 2014[173] y a través de la Circular 11 de 2018[174], en la cual se imparten directrices a gobernadores, alcaldes, secretarios de salud, EAPB, Empresas Sociales del Estado e IPS para garantizar la implementación del enfoque diferencial étnico para las comunidades indígenas, en el marco de los Planes Territoriales de Salud de los departamentos, distritos y municipios que tienen población indígena.
Las direcciones territoriales de salud, las EAPB e IPS cuentan con materiales de apoyo y consulta, tales como:
- La adecuación sociocultural y técnica de los programas de salud pública. Ministerio de la Protección Social. Dirección de Promoción y Prevención, 2011.
- Documento con orientaciones y recomendaciones para la inclusión del enfoque diferencial étnico en la atención integral en salud, con pertinencia cultural[175].
- Caja de herramientas de consulta y concertación para la adecuación técnica y la pertinencia cultural de los programas y servicios de salud pública con los pueblos indígenas, afrocolombianos y Rrom [176].
- Lineamientos para la incorporación del enfoque intercultural en los procesos de formación del talento humano en salud, para el cuidado de la salud de pueblos indígenas en Colombia[177]
Igualmente, el Ministerio de Salud y Protección Social está desarrollando y actualizando otros documentos de apoyo que se dispondrán en el Repositorio Institucional Digital https://www.minsalud.gov.co/sites/rid/Paginas/buscar.aspx [178].
8.1.3 Enfoque diferencial para el abordaje de poblaciones indígenas en Colombia
La tuberculosis constituye un evento priorizado, de intervención en las poblaciones indígenas de Colombia, teniendo en cuenta su alta incidencia y morbilidad.[179] En el país en los últimos años, se ha evidenciado una importante carga de tuberculosis en poblaciones indígenas oscilando entre el 5,4% y el 6,0% del total de casos de tuberculosis ingresados al Programa Nacional de Tuberculosis. Así mismo, se observa una tasa de incidencia de tuberculosis en indígenas entre 52 a 55 casos por cada 100 mil habitantes en los últimos tres años, lo cual indica una incidencia superior a la reportada en la población general.[180]
Acorde a lo anterior y basados en la experiencia de más de 15 años de trabajo con la línea de tuberculosis en pueblos indígenas y en consonancia con las políticas de salud y etnicidad de la OPS/OMS y de los lineamientos regionales para el abordaje de la tuberculosis en pueblos indígenas de las Américas[181], [182], el país incorpora el enfoque intercultural de la tuberculosis en poblaciones indígenas, como una línea de acción del Programa Nacional de Tuberculosis, que debe ser gestionada por los diferentes agentes del sistema de salud; esta línea propenderá por la construcción de las cosmovisiones de cada pueblo indígena y el establecimiento de rutas interculturales para el acceso al diagnóstico y tratamiento oportuno de personas afectadas. (Ver rutas interculturales en referencias anexas).[183], [184].
A continuación, se presentan las actividades mínimas que deben ser realizadas por los diferentes agentes del sistema de salud, acorde al contexto cultural, y adaptadas según las particularidades de los pueblos indígenas para el control de la tuberculosis.
| - Análisis del comportamiento de la tuberculosis en las poblaciones indígenas mediante el ASIS (Análisis de Situación de Salud) de las comunidades que incluya indicadores de incidencia, mortalidad, éxito terapéutico, vacunación, comorbilidades, identificación de redes de servicios de salud (ancestral y alopática), redes y rutas de laboratorio de diagnóstico molecular, equipamientos sociales, dispuestos para la población indígena en el territorio. Esta actividad estará a cargo de la entidad territorial de la jurisdicción y aseguradoras que tengan población indígena afiliada. - Identificación de conocimientos, actitudes y prácticas sobre la tuberculosis y elaboración de rutas de atención intercultural en pueblos indígenas. Mediante la concertación de espacios y acercamiento con líderes de las comunidades indígenas y médicos tradicionales, chamanes, mamos, abuelos espirituales, jaibanás, parteras, u otros, según la denominación dada en cada pueblo, para identificar el sistema de creencias, mitos, representaciones simbólicas, prácticas conocimientos y significados en torno al proceso salud- enfermedad- tuberculosis. - Así mismo, se debe contemplar el desarrollo de diálogo de saberes para la construcción colectiva de cosmovisiones y rutas (ancestral y alopática), integrando la realización de rituales de armonización y sanación individual y colectiva acorde a las particularidades y autonomía de las comunidades abordadas, actividad a cargo de la entidad territorial en el marco de la gestión de la salud pública de las intervenciones colectivas. | |
| A) Atención integral a la persona afectada por tuberculosis, con pertenencia étnica: - Implementar por parte de la entidad territorial, estrategias de información y educación para la salud, mediante diálogo de saberes con la comunidad, previa concertación con las autoridades ancestrales y espirituales del territorio para el reconocimiento del problema de la tuberculosis y de cómo transformar las desarmonías uniendo las dos medicinas (occidental y alopática). - Definir una ruta para el procesamiento de muestras mediante pruebas moleculares, cultivo líquido, así como la garantía del acceso a la radiografía de tórax y transporte de muestras, por parte de la EAPB y su red de prestación de servicios y equipos extramurales. - Realizar búsqueda activa de sintomáticos respiratorios a nivel extramural, concertada con las comunidades y médicos ancestrales, especialmente priorizando contactos de casos de tuberculosis pulmonar, niños o niñas menores de 15 años, mayores de 60 años y personas con factores de riesgo para tuberculosis, tales como desnutrición, EPOC, tabaquismo, entre otros, coordinando acciones entre la entidad territorial, las EAPB y los prestadores de servicios. - Garantizar un abordaje integral de las personas con diagnóstico de tuberculosis sensible y farmacorresistente, mediante una ruta intercultural que contemple su sanación física, espiritual, emocional con la participación de la medicina ancestral, que permita según la cultura y saberes de cada pueblo, el uso de plantas medicinales, la danza, música, los rituales de armonización y demás que se requieran, para facilitar la adherencia al tratamiento de la enfermedad, con apoyo familiar y comunitario a cargo de la entidad territorial, EAPB y el prestador de servicios de salud. - Atención integral de las personas con tuberculosis, con comorbilidades como TB/VIH, desnutrición, EPOC, diabetes, entre otras; así mismo integrar acciones para la prevención de la tuberculosis infantil mediante: vacunación con BCG en población de niños y niñas, quimioprofilaxis, seguridad alimentaria, fomento de las buenas prácticas de crianza y vínculos familiares y prácticas AIEPI con adecuación cultural, a cargo de las EAPB, las entidades territoriales y los prestadores de servicios de salud. | |
| B) Políticas audaces y sistemas de apoyo social: - Disponer recursos de transferencias nacionales, del Sistema General de Participaciones (gestión) o de otras fuentes, para la vinculación de talento humano con experiencia en el abordaje intercultural de la tuberculosis, que idealmente pertenezcan a las comunidades abordadas, así como para la formación de personal de salud de la comunidad, que facilite el diálogo de saberes y los procesos de adecuación e implementación de las rutas interculturales. - Desarrollar piezas comunicacionales acordes a la lengua, cultura y simbología de cada uno de los pueblos indígenas del territorio, que permitan advertir, prevenir y controlar la tuberculosis, integrando mensajes claves desde la medicina (ancestral y alopática) por parte de las EAPB, prestadores de servicios de salud y entidades territoriales. Estas piezas deberán ser construidas con participación de la comunidad, respetando las cosmovisiones y la propiedad intelectual de las comunidades indígenas. - Promover la participación de las comunidades indígenas y personas afectadas por la tuberculosis en rituales de armonización física, espiritual, círculos de la palabra, diálogos de saberes ancestrales, rituales de sanación, individual y del territorio, entre otros, acorde a sus particularidades culturales; estas actividades estarán a cargo de las entidades territoriales, prestadores y EAPB. - Fortalecer el registro sistemático y el análisis rutinario de la variable étnica en los diferentes sistemas de información definidos por el Programa Nacional de Tuberculosis, así como el monitoreo de su uso por parte de la entidad territorial, los prestadores de servicios de salud y las EAPB. | |
| - Desarrollar actividades de educación y prácticas saludables relacionadas con hábitos higiénico-sanitarios en las viviendas, control de infecciones en centros comunitarios, casas de pensamiento, u otros lugares de congregación, por parte de los prestadores de servicios de salud, las entidades territoriales y de las EAPB que tengan población indígena afiliada. - Identificar programas de protección social existentes a nivel nacional, departamental, distrital y/o municipal, así como la oferta de servicios por parte de ONG e instituciones privadas, promoviendo la inclusión de las personas afectadas con tuberculosis y sus familias; estos programas incluyen aquellos que ofertan estrategias de seguridad alimentaria y nutricional, protección del medio ambiente, subsidios de transporte u otros. | |
| C) Innovación e investigación operativa - Fomentar el desarrollo de investigaciones operativas en la línea de tuberculosis en pueblos indígenas y afrocolombianos, para identificar el sistema de creencias, prácticas, significados, saberes ancestrales, involucrando a los representantes de la medicina ancestral, afectados por tuberculosis, salvaguardando los criterios éticos y de propiedad intelectual en el uso de la información, siempre y cuando se realicen con el fin de obtener información para el mejoramiento de la situación de salud de estos pueblos. - Abordar prioridades de investigación en tuberculosis en pueblos indígenas para promover su gobernabilidad, identidad cultural, integralidad, respeto, reciprocidad y para garantizar continuidad y calidad en los procesos de atención en salud. |
8.1.4.Enfoque de género en el Programa Nacional de Tuberculosis.
Se entiende por género el conjunto de características sociales, culturales, políticas, jurídicas y económicas atribuidas por la sociedad, en función del sexo de nacimiento. La categoría de género permite evidenciar que los roles y valores que son atribuidos a hombres y mujeres son internalizados mediante los procesos de socialización, como una construcción histórica y cultural, es decir, pueden variar de una sociedad a otra y de una época a otra[185].
Algunos estudios indican que el diagnóstico y el tratamiento de la tuberculosis se ven afectados por factores económicos, laborales y sociales en hombres y mujeres de manera diferenciada.[186] También se ha documentado que las mujeres pueden presentar dificultades para acceder a los servicios de salud, debido a factores sociales, económicos o limitantes asociadas al rol que desempeñan en el hogar, como cuidadoras del grupo familiar.[187], [188] En nuestro país, el Plan Decenal de Salud Pública PDSP, 2012-2021, incorpora los enfoques de género y ciclo de vida de manera transversal en las intervenciones en salud pública.
De este modo, operativizar el enfoque de género en el Programa de Tuberculosis, implica gestionar una atención incluyente, que empieza por identificar las necesidades, situaciones sociales desfavorables, brechas en la atención, comportamientos, actitudes y prácticas específicas en mujeres y hombres, así como intervenciones diferenciales en población LGTBI, dado su vulnerabilidad social y de atención en salud.
La información del Programa Nacional de Tuberculosis evidencia que los hombres presentan mayor frecuencia de tuberculosis con un 65.8% de los casos, frente a un 34.2% en mujeres. La mayor afectación en hombres por la tuberculosis es explicada en parte, por diferencias en cuanto a exposición, riesgo de infección y progresión desde el estadio de infección al de enfermedad. No obstante, se observa una tendencia creciente al incremento de los casos de tuberculosis en las mujeres, mujeres trans y hombres que tienen sexo con hombres, explicada posiblemente por el aumento en la exposición a condiciones de hacinamiento, el VIH/SIDA, el trabajo informal y barreras culturales de acceso a servicios, entre otros factores sociales y económicos[189], [190].
Algunos estudios indican que las mujeres pueden presentar mayores tasas de letalidad y de progresión de la infección a la enfermedad al entrar en la edad reproductiva. De otro lado, en hombres se observan menor índice de adherencia al tratamiento y curación que mujeres, lo cual requiere ser analizado.[191]
Es importante tener en cuenta que el género se articula con otras categorías como la edad, etnia, orientación sexual, discapacidad y situaciones como por ejemplo el desplazamiento forzado, el conflicto armado o la situación migratoria, entre otras.
El análisis de los obstáculos relacionados con el género en los servicios de salud de una comunidad determinada y la recopilación sistemática de datos desglosados por sexo sobre la incidencia, la prevalencia, pueden servir como base para llevar a cabo iniciativas incluyentes sin discriminación por razones de sexo, identidad y orientación sexual.
Para la aplicación de este enfoque por parte de los diferentes actores del sistema de salud se hacen las siguientes recomendaciones:
| - Caracterizar las poblaciones afectadas por tuberculosis según sexo, orientación sexual y de género para permitir identificar inequidades de acceso al diagnóstico, tratamiento y atención integral en salud. - Inclusión de la población LGBTI como población priorizada para el desarrollo de las acciones integradas de tuberculosis, VIH e ITS por parte de las EAPB e IPS. - Promover la participación de las mujeres, población LGBTI en las actividades de movilización social y comunitaria para la prevención de la tuberculosis por parte de las Entidades Territoriales (ET). - Sensibilizar y gestionar una atención incluyente por parte de las IPS, EAPB y las entidades territoriales, acorde a las necesidades de la población con todas las expresiones de diversidad basadas en género. - Abordar aspectos psicosociales en mujeres víctimas de la violencia sexual, mujeres en ejercicio de la prostitución, afectadas por tuberculosis sensible y farmacorresistente y TB-VIH a cargo de IPS y EAPB. - Gestionar la atención diferencial a la población transgénero en contextos de vulnerabilidad, PPL, habitante de calle, victimas del conflicto armado, personas en | |
| situación de discapacidad y migrantes por parte de las EAPB, IPS y ET. - Actividades de eliminación del estigma, discriminación y maltrato de las personas afectadas por TB y TB/VIH, en la atención en salud de las personas LGBTI, especialmente mujeres transgénero, a cargo de las IPS y ET. - Adaptación de abordajes diferenciales en la atención en salud para incentivar la oferta de la prueba para VIH y el uso del preservativo en contextos comunitarios en población LGBTI, a cargo de las IPS, EAPB y ET. - Abordaje diferencial del Programa de Tuberculosis en mujeres en contextos de privación de la libertad, habitantes de calle e indígenas. - Otras acciones afirmativas, que promuevan el abordaje diferencial de género y el acceso a los servicios de salud. |
8.1.5.Participación social, movilización social y empoderamiento de las personas afectadas por tuberculosis
La participación social en salud es un derecho fundamental que tienen las personas de incidir en las decisiones que van en pro de su salud y bienestar; implica tomar parte en la planeación y concertación de las políticas públicas y en el control y veeduría social para garantizar una gestión pública eficiente de los recursos asignados para responder a las problemáticas de salud sentidas por la población[192].
En el marco de las Leyes 134 de 1994, 1438 de 2011 y 1751 de 2015, mediante la Resolución 2063 de 2017[193] el país adoptó la Política de Participación Social en Salud, como un instrumento para cualificar los procesos de participación de los agentes del sistema de salud y las partes interesadas, para mejorar la calidad de vida de la población.
Es responsabilidad de todos los agentes del sistema de salud, en el marco de sus competencias, desarrollar herramientas, capacidades en el talento humano y estrategias operativas de educación, comunicación y gestión, a nivel nacional y territorial, para la implementación de la Política de Participación Social en Salud y empoderamiento de las personas afectadas por la tuberculosis y sus familias en la toma de decisiones en salud.
El Programa Nacional de Tuberculosis adopta las siguientes acciones de obligatorio cumplimiento por parte de los agentes del sistema de salud, para promover la participación y movilización social de la comunidad y de las personas afectadas:
| - Identificación de agentes sociales con los cuales ha venido trabajando el Programa de tuberculosis en el territorio, actores de la sociedad civil, instituciones públicas y privadas y todas las fuerzas vivas, que han participado en el desarrollo de las estrategias operativas a cargo de la ET. - Promoción de la participación de los afectados en instancias decisoras de salud a cargo de las EAPB, IPS y ET. - Promoción de estrategias intersectoriales para el abordaje de la tuberculosis y sus determinantes, como un problema que afecta la salud y calidad de vida de los ciudadanos en los concejos de gobierno municipal, asambleas, a cargo de la ET. - Abogacía en los tomadores de decisiones para posicionar el control de la tuberculosis y otros temas de salud relacionados, en zonas de alta incidencia de la enfermedad, a cargo | |
| de la ET departamental, distrital o municipal. - Conformación y fortalecimiento de redes comunitarias, las cuales son responsabilidad de las entidades territoriales de salud, en el marco de la Ruta de Promoción y Mantenimiento de la Salud, por medio de intervenciones colectivas en los diferentes entornos: hogar, educativo, comunitario, institucional y laboral a cargo de la ET. - Promoción de veedurías por parte de los comités de usuarios, asociaciones de personas afectadas por TB y TB/VIH a cargo de las EAPB, IPS, ET departamentales, distritales y municipales de salud. - Participación de representantes de las personas afectadas por tuberculosis en el Comité Nacional Asesor de Tuberculosis. - Participación de la Liga Antituberculosa Colombiana- LAC en el Comité Nacional Asesor de Tuberculosis. - Integración de las actividades de la Liga Antituberculosa Colombiana- LAC en sus diferentes seccionales con las actividades de los programas departamentales, distritales o municipales. - Fortalecimiento de las asociaciones de personas afectadas por tuberculosis y TB/VIH. |
Se destaca que la movilización social en tuberculosis y el empoderamiento comunitario promueve las relaciones, interacciones, capacidades, diálogos de saberes y lazos de cooperación en respuesta a los determinantes identificados, participando en los diferentes escenarios de planeación, apoyando la detección temprana y el seguimiento de las personas afectadas por la tuberculosis, ejerciendo control social y veeduría ciudadana de los recursos destinados por la nación en los Programas Departamentales y Distritales de tuberculosis.
8.2 Integración de actividades comunitarias de lucha contra la tuberculosis- Engage TB.
La estrategia Engage TB es un enfoque propuesto por la OMS desde el año 2012, que orienta el fortalecimiento y la integración de las actividades de base comunitarias para la prevención, diagnóstico, tratamiento y seguimiento a las personas afectadas por tuberculosis, con la participación de actores claves como Organizaciones No gubernamentales (ONG), personas afectadas por la tuberculosis y sus familias, Organizaciones de la Sociedad Civil, activistas, entre otros; con esta estrategia se pretende crear una coalición que ejerza abogacía y veeduría para el cumplimiento de los derechos y deberes de las personas afectadas por la tuberculosis.
El Engage TB permite crear una alianza entre la institucionalidad y la comunidad para el control de la enfermedad[194], partiendo de principios como el respeto mutuo, la consideración del contexto social, y el monitoreo y evaluación de las actividades propuestas. Este enfoque responde a procesos de análisis de situación de salud en una comunidad, que se implementa con los siguientes pasos: la conformación de un entorno propicio, el desarrollo de herramientas de base comunitaria, tales como la creación del formato registro de canalización de personas afectadas por tuberculosis, su acompañamiento, seguimiento y evaluación.[195]
Colombia se encuentra comprometida con el desarrollo de estrategias de base comunitaria, como el Engage TB, para el control y eliminación de la tuberculosis y, por ende, promueve el reconocimiento de los derechos de las personas afectadas y sus necesidades, su participación, movilización social y corresponsabilidad para el goce efectivo de sus derechos en salud.
El país adopta y adapta las siguientes actividades de la estrategia Engage TB de obligatorio cumplimiento por parte de los agentes del sistema de salud:
| - Identificación de las zonas, ciudades, municipios, barrios con mayores tasas de incidencia de tuberculosis, a cargo de las ET. - Realizar mapeo epidemiológico de casos y de actores sociales y de salud disponibles, actualizado anualmente, a cargo de las ET. - Conformación de un directorio de actores sociales y comunitarios en las zonas o barrios de alta incidencia, a cargo de las ET departamentales, distritales y municipales. - Incluir a las personas afectadas por tuberculosis que deseen apoyar esta iniciativa como parte de las actividades de prevención y control de la tuberculosis de base comunitaria acargo de las ET, EAPB e IPS. - Socialización de la problemática de la tuberculosis en espacios de participación comunitaria, tales como juntas de acción comunal, asambleas, entre otras, a cargo de la entidad territorial, y en las asociaciones de usuarios a cargo de las ET, EAPB e IPS según competencias. - Diseño, desarrollo y evaluación de estrategias de información y educación para la salud, dirigidas al cambio de comportamientos relacionados con la tuberculosis y el VIH en la comunidad, a cargo de la ET, EAPB y red prestadora. - Formación de líderes comunitarios para la identificación y búsqueda de sintomáticos respiratorios y establecimiento de ruta de acceso a la atención en salud, a cargo de la ET, EAPB y red prestadora. - Canalización de personas con síntomas presuntivos de tuberculosis a la atención en salud, acorde a formatos de referencia y contra referencia dispuestos por el Programa Nacional de Tuberculosis y de VIH. (Ver en caja de herramientas).[196] - Apoyo en la supervisión diaria del TDO en modalidad comunitaria en zonas de acceso limitado a los servicios de salud, por actores sociales debidamente entrenados y capacitados priorizando población infantil, poblaciones vulnerables, migrantes entre otros acargo de la ET, EAPB e IPS. - Conformación de redes de usuarios afectados por tuberculosis sensible y farmacorresistente a cargo de las ET, EAPB e IPS[197]. - Incluir a las personas afectadas por tuberculosis, en contextos de vulnerabilidad, a programas de protección social que oferte el Estado, a nivel de transporte, educación, asistencia social, emprendimiento laboral, entre otros acargo de la ET. - Participación de las personas en las actividades de toma de decisiones a nivel de los programas locales, departamentales y el nivel nacional. - Desarrollo de estrategia de abordaje psicosocial y de pares de forma transversal para la reducción del estigma y la discriminación en el entorno hogar, institucional, laboral, educativo y comunitario. - Fortalecimiento de las redes de personas afectadas y de las Organizaciones de la Sociedad Civil, tales como la Liga Antituberculosa Colombiana, en sus diferentes seccionales y de otras asociaciones para ejercer la movilización social. - Generación de alianzas estratégicas público-público y público- privadas, para la inclusión social de personas afectadas por tuberculosis, en contextos de vulnerabilidad, a cargo de la entidad territorial. - Establecer un sistema de monitoreo y evaluación de actividades comunitarias en temas como: sensibilización y educación, detección de personas sintomáticas respiratorias, |
personas con TDO comunitarios, canalización de personas a programas de protección social, entre otros, a cargo de la entidad territorial, con envío mensual/trimestral al nivel nacional.
Fuente: Adaptado del documento de OMS Engage TB año 2012.
Los diferentes agentes del SGSSS deben incorporar en la planificación y gestión los recursos técnicos, humanos y financieros, para el logro de las actividades comunitarias para el control de la tuberculosis, que promuevan la participación social en el Programa, de acuerdo con la Política de Participación Social en Salud (Resolución 2063 de 2017).
8.3 Información, educación y comunicación para la salud
La información y comunicación para la salud constituye un proceso de construcción del conocimiento y aprendizaje que requiere de espacios de formación y diálogo de saberes, para modificar conocimientos, actitudes y prácticas de riesgo y fomentar las protectoras, teniendo como punto de partida la socialización de los derechos y deberes de las personas afectadas por la tuberculosis.
En el marco de la Resolución 3280 de 2018 (modificada por la Resolución 276 de 2019) que adoptó los lineamientos técnicos y operativos específicos de la Ruta de Promoción y Mantenimiento de la Salud, los Programas de Tuberculosis deben fortalecer las acciones de información, educación y comunicación para la salud, a través de las intervenciones colectivas por parte ET, y de gestión individual por parte de las EAPB y sus prestadores de servicios bajo un enfoque diferencial. Estas intervenciones deben adecuarse a las características propias de la población a atender, tales como pertenencia a grupos étnicos, privados de la libertad, población LGBTI, habitantes de calle, personas en condición de discapacidad o víctimas de violencia, personas privadas de la libertad, consumidores de sustancias psicoactivas y desplazados, entre otros.
Las EAPB de los regímenes contributivo, subsidiado y especial, deberán anualmente diseñar estrategias educativas encaminadas a informar a su población afiliada frente a la identificación oportuna de síntomas presuntivos de tuberculosis mediante infografías, banners, mensajes de texto, videos en salas de espera en la red prestadora, entre otros.
Las acciones de información para la salud requieren de la construcción de mensajes informativos sencillos, comprensibles y actualizados reconociendo los comportamientos, actitudes, sentimientos, creencias, saberes y prácticas de las personas, las familias y las comunidades. De igual manera, para su divulgación se necesita contemplar enfoque de derechos y deberes, el material informativo debe ser didáctico, coherente con la cosmovisión, usos, cultura y lengua de la población objeto.[198]
Las siguientes acciones materializan la participación social y son de obligatorio cumplimiento por parte de las ET, EAPB y su red prestadora de servicios de salud según sus competencias:
| - Realizar divulgación de mensajes informativos a su población afiliada de manera permanente para advertir, prevenir y controlar la TB, mediante el diseño de estrategias de comunicación a cargo de la EAPB y su red prestadora. - Todos los 24 de marzo de cada año, en el marco de la conmemoración del Día Mundial de Lucha Contra la Tuberculosis, se deben promover mensajes o campañas alusivas, a cargo de la ET, EAPB y red prestadora - Socialización de los derechos y deberes de las personas afectadas por tuberculosis, en los | |
| consultorios de atención de las personas afectadas (Ver la declaración de personas afectadas por TB y recomendaciones para el hogar Anexos 7 y 8), a cargo de la ET, EAPB y red prestadora. - Diseñar, financiar y evaluar las estrategias de comunicación más efectivas en la población afiliada (mensajes de texto, material impreso, banners, infografias, entre otras estrategias lúdico-pedagógicas) a cargo de la EAPB. - Diseñar piezas comunicativas claras, sencillas sobre la enfermedad, en las cuales se incluyan mensajes claves sobre la tuberculosis, con respecto a: - Signos y síntomas de la enfermedad. - Medidas de prevención e higiene de tos. - No automedicación de la tos. - Cómo se transmite y cómo no se transmite la tuberculosis. - Curación con el tratamiento. - Tuberculosis farmacorresistente como prevenirla - Diagnóstico y tratamiento de la TB/VIH - Importancia de la familia y redes de apoyo durante el tratamiento. - Rol de la comunidad para apoyo a las personas con tuberculosis. - Adherencia al tratamiento y riesgos frente a un abandono. - Control de infecciones en el hogar y la comunidad. - Estudios de contactos, medidas de cuidado en niños y profilaxis. |
Cada agente del sistema de salud debe promover acciones informativas, buscando los mejores recursos disponibles, humanos, técnicos y logísticos. Se harán de preferencia sesiones educativas de información a los grupos de usuarios en los servicios de consulta externa, salas de espera, a nivel institucional, entre otros.
Debe promocionarse la identificación de sintomáticos respiratorios aprovechando todas las oportunidades, lo que implica desarrollar acciones de búsqueda activa y pasiva, implementando acuerdos de voluntades, en el marco de las Redes Integrales de Prestadores de Servicios de Salud. Las EAPB, en el marco de la gestión del riesgo en salud, deberán desarrollar estrategias de información a la población afectada por tuberculosis y su núcleo familiar relacionadas con adherencia al tratamiento y prevención del estigma y la discriminación.
Las entidades territoriales podrán utilizar y adaptar el material educativo de apoyo para la formación de agentes comunitarios de salud y voluntarios comunitarios, para realizar procesos de educación en salud para el control de la tuberculosis en los diferentes entornos de vida, así como también se dispone de la caja de herramientas comunitarias sobre tuberculosis y VIH u otras que disponga el Ministerio de Salud y Protección Social.[199], [200]
Toda persona afectada por la tuberculosis sensible o farmacorresistente debe recibir, como mínimo, el primer día de su tratamiento, material educativo donde se especifique los exámenes de seguimiento, los controles y agendamiento de citas, la gratuidad de los exámenes de diagnóstico y tratamiento, las medidas de prevención de transmisión en el hogar, los signos de alarma, la importancia de la adherencia al tratamiento entre otras. (Véase Anexos 6, 7 y 8).
Todo el personal de salud está en la obligación de impartir educación en tuberculosis. La educación debe programarse dentro de las actividades normales de cada funcionario. Las actividades educativas en tuberculosis deben adaptarse a cada entorno (escolar, institucional, laboral, hogar y comunitario) y están dirigidas al personal de salud, a la persona afectada por la enfermedad, la familia y la comunidad, haciendo énfasis en el concepto de sintomático respiratorio, su captación oportuna, los exámenes de detección, la adherencia al tratamiento y la curación de la enfermedad con el tratamiento.
8.4 Acciones colaborativas tuberculosis y exposición al tabaco
En el marco de las estrategias de información y educación para la salud, se encuentran aquellas destinadas a abordar factores de riesgo como la exposición al tabaco. Se han documentado asociaciones entre el consumo de tabaco y la presencia de tuberculosis; la OMS estimó que el 23% de los casos de tuberculosis en 22 países de alta carga de tuberculosis podrían ser atribuibles al tabaquismo activo. Los principales riesgos asociados son:[201]
- Riesgos a corto plazo: Los fumadores con tuberculosis tienen más probabilidades de tener tos, disnea y exacerbación de los síntomas respiratorios.
- Riesgos a largo plazo: mayor riesgo de recaída de tuberculosis, muertes relacionadas con tuberculosis, ataques cardíacos y accidentes cerebrovasculares, cáncer de pulmón y otros tipos de cáncer, otras enfermedades pulmonares, osteoporosis y discapacidad a largo plazo.
- Riesgos ambientales: mayor riesgo de infección por tuberculosis en el fumador y en sus contactos cercanos.
Por lo tanto, como parte de la atención integral a la persona afectada por tuberculosis, se debe promover que aquellas personas que fuman dejen de fumar y aquellas que no fuman eviten la exposición al tabaco. Dado el contacto rutinario de las personas afectadas por tuberculosis con los servicios de salud, en el marco de la estrategia TDO, se podrían abordar fumadores implementando las siguientes acciones:
Las 5As para dejar de fumar y evitar la exposición (preguntar, asesorar, evaluar, asistir, organizar)
- Preguntar: identifique sistemáticamente a todos los usuarios y expuestos al tabaco.
- Asesorar: persuada a todas las personas afectadas por tuberculosis y que sean consumidores de tabaco para que dejen de fumar y eviten la exposición.
- Evaluar: determine la disposición para hacer un intento de dejar de fumar y evitar la exposición.
- Asistir: ayude a la persona con un plan para dejar de fumar y estar en espacios libres de humo.
- Organizar: programe seguimiento o refiera para asistencia especializada.______________________
Las 5Rs para aumentar la motivación para dejar de fumar (relevancia, riesgos, recompensas, obstáculos y repetición):
- Relevancia: indique a la persona afectada la importancia de dejar de fumar.
- Riesgos: promueva la identificación de posibles consecuencias negativas del consumo
| de tabaco en una persona afectada por tuberculosis.- Recompensas: pídale a la persona fumadora que identifique los posibles beneficios de dejar de consumir tabaco.- Obstáculos: pídale a la persona que identifique las barreras o impedimentos para dejar de fumar, si se requiere, canalícela hacia otras especialidades.- Repetición: repita la evaluación de la disposición para dejar de fumar. |
8.5 Atención a migrantes afectados por tuberculosis
La migración contribuye en gran medida a la expansión de la tuberculosis a nivel mundial, regional y nacional. Para el Programa Nacional de Tuberculosis la población migrante en contextos de vulnerabilidad social y económica, representan una prioridad en su intervención, para lo cual, los diferentes agentes del sistema de salud deberán propender por su adecuada orientación y atención en salud. Teniendo en cuenta que los migrantes presentan vulnerabilidades y necesidades básicas insatisfechas a nivel alimentario, de alojamiento y acceso a los servicios de salud, [202] se deben realizar las siguientes acciones desde el Programa de Tuberculosis desde los diferentes agentes del sistema de salud:
| - La población migrante extranjera (incluyendo su grupo familiar) en contextos de vulnerabilidad social y económica, deberá ser identificada y caracterizada en el marco de las actividades individuales y colectivas a cargo de las EAPB, IPS y la ET.- La población migrante regular (con documento válido de afiliación al SGSSS, incluido el permiso especial de permanencia), debe ser afiliada al Sistema para el acceso a todas las tecnologías diagnósticas y de seguimiento existentes en el plan de Beneficios en Salud con cargo a la UPC.- La población migrante irregular, la población en tránsito (con Tarjeta de Movilidad Fronteriza) y toda la población migrante que al momento no haya regulado su situación migratoria, ante síntomas presuntivos de la enfermedad, contactos de casos de tuberculosis, deberán recibir la atención en los servicios de urgencias, con cargo a los recursos de la entidad territorial y/o complementados con los recursos que se definan desde el nivel nacional y local.- Identificación de personas sintomáticas respiratorias (tos y expectoración de más de 15 días) en albergues de refugiados o migrantes, y su canalización a la atención en salud, a cargo de equipos de vigilancia y salud pública.- Favorecer el control de infecciones en albergues, refugios, casas de paso, que permitan disminuir el hacinamiento, e incentivar la ventilación e iluminación natural, por parte de los equipos de vigilancia y salud pública.- Gestionar la articulación con ONG u otras entidades para fortalecer el diagnóstico y control de la tuberculosis en la población migrante.- Conformar equipos para abordaje integral y la atención resolutiva a la población migrante con tuberculosis.[203] Es esencial que se incorpore el componente de abordaje psicosocial en esta población con enfoque diferencial por curso de vida.- Reorganización de la red de prestación de servicios, a partir del análisis de las necesidades, incorporando modalidades como telesalud y telemedicina, articuladas al desarrollo de atenciones en salud y abordaje psicosocial para población migrante, retornada y receptora. |
- Seguimiento de casos de TB y VIH sin suministro de medicamentos.[204]
- Garantizar el acceso gratuito e ininterrumpido de los medicamentos para el tratamiento de la tuberculosis sensible y resistente, asi como estrategias de TDO, acorde a las directrices emitidas por el Ministerio de Salud y Protección Social.
- Generar procesos de referencia y contrarreferencia de casos de tuberculosis para favorecer la continuidad de los esquemas de tratamiento instaurados, utilizando la ficha individual de tratamiento actualizada y demás documentación de soporte, enviada a través del Centro Nacional de Enlace del Ministerio de Salud y Protección Social.
Teniendo en cuenta el peso porcentual nacional que representa la tuberculosis en población migrante en condiciones de vulnerabilidad, la cual fue del 2,7% en el 2018 (383 casos), el Ministerio de Salud y Protección Social, a través del Programa Nacional de Tuberculosis, garantiza la totalidad del tratamiento para todas las personas migrantes afectadas por esta enfermedad. No obstante, las intervenciones individuales iniciales requeridas para el diagnóstico de la enfermedad y las subsecuentes valoraciones y acciones necesarias para el seguimiento a la adherencia y respuesta al tratamiento de estas personas, serán responsabilidad de las EAPB respectivas, de acuerdo con las condiciones formales de la afiliación al SGSSS.
En los casos de migración irregular o en tránsito, se debe enfatizar en estrategias de información y educación para la salud que fortalezcan la identificación activa de sintomáticos respiratorios y derivación a la definición del estatus migratorio, con el fin de garantizar las atenciones de salud para la tuberculosis por medio de la Empresa Social del Estado del municipio o distrito de residencia, con cargo a los recursos de oferta u otros que se definan y acorde a lo dispuesto en el Decreto 064 del 20 de enero de 2020.
8.6 Atención a población en condición o situación de habitabilidad en calle.
Acorde a la política pública de atención para la población habitante de calle en Colombia, dispuesta por la Ley 1641 de 2013[205] para garantizar, la promoción de la salud, proteger y restablecer los derechos en esta población, los diferentes agentes del sistema de salud y actores intersectoriales, deberán implementar acciones tendientes a la prevención y control de la tuberculosis bajo una atención integral y diferencial.
Se destaca que, a nivel nacional, según el reporte de información del Programa Nacional de Tuberculosis, la población habitante de calle en los últimos tres años, aportó cerca del 3,3% del total de casos de tuberculosis del pais y presenta un éxito terapéutico inferior al 40%, lo cual implica necesario, fortalecer las actividades de detección, diagnóstico, tratamiento, rehabilitación y atención integral en salud.
A continuación, se presentan las actividades de obligatorio cumplimiento por parte de los diferentes actores del SGSSS, en torno a la prevención y control de la tuberculosis en la población en situación o condición de habitabilidad en calle:
- Identificar la población habitante de calle afectada por tuberculosis, en los ámbitos urbanos y cabeceras municipales principalmente, asi como también los servicios de protección social existentes, en el marco de la caracterización social y en salud a cargo de la ET.
- Las EAPB deberán efectuar la identificación de su población habitante de calle afiliada, a fin de generar modelos de atención integral con intervenciones
| diferenciales.- Inclusión de la población habitante de calle como población priorizada para el desarrollo de las acciones integradas de tuberculosis, prevención del VIH e ITS, salud mental, nutrición, por parte de las EAPB e IPS.- Búsqueda de personas habitantes de calle sintomáticas respiratorias en los entornos institucional y comunitario, garantizando el acceso a tecnologías de diagnóstico molecular, sensibilidad a fármacos, cultivo líquido y radiología a cargo de la EAPB y sus redes de prestadores de servicios de salud sin restricciones por lugar de atención.- Fomentar la inclusión y la participación social de las personas habitantes de calle, en las actividades de educación y comunicación que realizan las entidades territoriales en los entornos institucional y comunitario del PIC.- Búsqueda de sintomáticos respiratorios en albergues, centros de autocuidado, refugios día/noche, de población habitante de calle y su canalización a la atención a cargo de la ET.- Incluir a la población habitante de calle con TB, TB/VIH, TB farmacorresistente, en programas de salud mental, nutrición, prevención y mitigación del consumo de alcohol y de otras sustancias psicoactivas, que permita disminuir el riesgo de abandono al tratamiento, a cargo de las EAPB y de su red prestadora de servicios de salud.- Realizar abordaje diferencial de población habitante de calle LGBTI, en contextos de vulnerabilidad, situación de discapacidad, con enfoque social y familiar, por parte de las EAPB, IPS y ET.- Desarrollar actividades de eliminación del estigma y discriminación de las personas habitantes de calle afectadas por TB y TB/VIH, en la atención en salud a cargo de las EAPB, ET, e IPS.- Brindar el TDO a nivel comunitario con articulación en los servicios sociales, albergues o centros de protección de la población habitante de calle a cargo de la ET, o el TDO a nivel hospitalario o domiciliario, a cargo de la EAPB, y redes de prestadores de servicios según competencia.- Implementar medidas de control de infecciones en instituciones, albergues o centros de cuidado de población habitante de calle.- Garantizar la administración de medicamentos en las personas con TB que tengan VIH u otras comorbilidades, sin interrupciones y restricciones a cargo de las EAPB y red prestadora de servicios.- Otras acciones afirmativas, que promuevan la inclusión de la población habitante de calle y su acceso a los servicios de salud. |
8.7 Control de infecciones en tuberculosis
Las medidas para el control de infecciones en tuberculosis, corresponden a directrices y estándares emitidos por organismos internacionales, que orientan actividades y herramientas para reducir, mitigar y controlar el riesgo de exposición a la tuberculosis en el personal de salud, pacientes y visitantes en las IPS, pero que también, pueden ser aplicadas y adaptadas en sitios de congregación de personas, centros de protección institucional o comunitario como cárceles, centros de cuidado de habitante de calle, centros de cuidado para personas mayores, batallones militares, entre otros.[206]
Las instituciones prestadoras de servicios de salud de orden público o privado tienen la responsabilidad de velar por el cumplimiento de las directrices de control de infecciones. Así mismo, las EAPB y las entidades territoriales deberán velar por brindar acompañamiento y asistencia técnica a la red prestadora, acorde con la dinámica institucional y del perfil epidemiológico de reporte de casos.
El Programa Nacional de Tuberculosis adopta las siguientes estrategias y actividades que fomenten el control de infecciones y la reducción de la exposición laboral a la enfermedad en el personal de salud:
8.7.1. Etiqueta de tos
Se deberá implementar la "etiqueta de la tos y la higiene respiratoria", entre el personal de salud, pacientes y visitantes de los diferentes establecimientos de salud básicos y complementarios. Esta estrategia consiste en educar a las personas para que cubran su boca y nariz, antes de toser y estornudar, con el antebrazo o un pañuelo desechable o de tela, con el fin de minimizar el número de aerosoles arrojados al ambiente. Esta estrategia deberá ser incentivada por el personal de salud de las IPS, particularmente en las salas de espera, urgencias, consulta externa, entre otros.[207]
8.7.2. Higiene de manos
Las instituciones prestadoras de servicios de salud pública y privada y centros de cuidado o protección social, deberán implementar de manera transversal la higiene de manos siguiendo la estrategia multimodal de la OMS, adoptada por el Ministerio de Salud y Protección Social, para la prevención de enfermedades de tipo respiratorio y por contacto en los ámbitos institucional y comunitario.[208]
8.7.3. Aislamiento
El aislamiento respiratorio por aerosoles es una medida de precaución estándar que debe ser utilizada específicamente en las instituciones que cuenten con servicios de internación, con el fin de limitar la exposición del personal de salud, pacientes y visitantes, ante la existencia de un caso presuntivo o confirmado de tuberculosis pulmonar.
El criterio de aislamiento respiratorio será definido por el personal médico o de enfermería, cuando exista una sospecha de la enfermedad o exista un caso de tuberculosis pulmonar sin inicio de tratamiento, o ante la persistencia de una baciloscopia positiva en los controles.
| El criterio de interrupción del aislamiento para casos de tuberculosis pulmonar sensible será dado posterior a los 15 días de iniciado el tratamiento, teniendo en cuenta los siguientes aspectos:- Control bacteriológico negativo en tres días diferentes (una muestra obtenida del esputo de la primera hora de la mañana).- Mejoría clínica (disminución de la tos y expectoración).- Estar recibiendo tratamiento directamente observado.El criterio de interrupción del aislamiento para casos de tuberculosis farmacorresistente será dado posterior a los 30 días de inicio de tratamiento, evaluando los criterios ya mencionados. |
Es responsabilidad de todas las instituciones prestadoras de servicios de salud públicas y privadas que oferten servicios de hospitalización, observación de urgencias, unidades de cuidados intensivos o intermedios, disponer de una habitación individual para el aislamiento respiratorio para casos confirmados de tuberculosis sensible y farmacorresistente.
En zonas de alta incidencia de tuberculosis sensible y resistente, así como en aquellas instituciones que hayan reportado casos de tuberculosis en el personal de salud, las IPS deben disponer de salas individuales para el aislamiento respiratorio, que garanticen presión negativa mediante inyección y eyección de aire, para reducir la exposición a la tuberculosis en el personal de salud, cuartos que deberán cumplir con el recambio de aire controlado y su desgerminación, utilizando filtros de alta eficiencia de partículas (HEPA), donde sea posible.
En condiciones de limitada infraestructura física y en los prestadores de servicios de salud básicos, deberán siempre utilizar el criterio de aislamiento por cohorte. Este consiste en separar o aislar pacientes con características similares; por ejemplo, todas las personas afectadas por tuberculosis con baciloscopia positiva y cepas sensibles deben ubicarse separadas físicamente de casos de tuberculosis resistente o de tuberculosis y VIH/SIDA. Para casos de pacientes con tuberculosis resistente, se deberá garantizar su aislamiento acorde con los resultados del perfil de susceptibilidad o resistencia a fármacos.[209]
Se destaca que las áreas de aislamiento deben contar con las condiciones de infraestructura física, iluminación, ventilación y confort ambiental para favorecer la recuperación de las personas afectadas por tuberculosis. De otro lado, las instituciones prestadoras de servicios de salud deberán diseñar material educativo, dirigido al personal de salud, personas afectadas y visitantes, para advertir, prevenir y controlar la transmisión de la tuberculosis antes de ingresar a la zona de aislamiento y su señalización acorde a lo definido en el Manual de Medidas Básicas para el Control de Infecciones en las IPS”[209].
En cuanto a los casos de tuberculosis extrapulmonares sin compromiso respiratorio, no existe indicación de aislamiento, dado que el riesgo de transmisión de la enfermedad es nulo; por tanto, los prestadores de servicios de salud y las EAPB deberán generar medidas de información y educación para la salud, para reducir el estigma y la discriminación de las personas afectadas y sus familias durante los procesos de atención en salud.
8.7.4 Minimizar tiempos en servicios de salud
Se deberá priorizar por parte de las IPS, la atención de las personas con diagnóstico de tuberculosis o con síntomas presuntivos, en la atención en los servicios de urgencias, consulta externa, o en aquellos servicios donde acuden a recibir el tratamiento diariamente. Se destaca que las instituciones de los niveles básicos y complementarios deberán diseñar estrategias para la identificación activa de sintomáticos respiratorios en las salas de espera, consulta externa, hospitalización, salas de urgencia, ofertando el uso de la mascarilla quirúrgica y la higiene de tos a las personas con síntomas de tos y expectoración de más de 15 días.
A continuación, se mencionan las actividades específicas de obligatorio cumplimiento, que deberán adoptar y adaptar las instituciones prestadoras de servicios de salud a nivel administrativo, ambiental y de protección respiratoria, objeto de seguimiento por parte de las entidades territoriales y las EAPB:
8.7.5 Medidas de control administrativo y gerencial
Las medidas de tipo administrativo y gerencial se relacionan con la implementación de procedimientos, que permitan reducir la exposición del personal de salud, estudiantes del área de la salud, visitantes y pacientes en los establecimientos de salud, e incluyen las siguientes actividades minimas de cumplimiento:[210]
| - Contar con una persona o equipo responsable para la implementación de las medidas de control de infecciones en la institución y que incluya actividades específicas para el control de infecciones en tuberculosis.- Definir en protocolos o guias de manejos la priorización de atención de sintomáticos respiratorios o de personas afectadas por tuberculosis en los servicios de urgencias, consulta externa, salas de espera, entre otros.- Realizar como mínimo una jornada anual de capacitación al personal de salud, sobre las medidas de control de infecciones en tuberculosis y uso de los elementos de protección respiratoria, a cargo de las áreas de talento humano, vigilancia epidemiológica, control de infecciones o seguridad y salud en el trabajo. | |
| del Instituto Nacional para la Seguridad y Salud Ocupacional (NIOSH), o Estándar Europeo de Seguridad y Salud en el trabajo (OSHAS).- El personal de salud deberá ser instruido para el adecuado uso de estos elementos en jornadas de inducción y reinducción.- Efectuar reporte de casos de tuberculosis existentes en los trabajadores de la salud al Sivigila, en el registro del Programa de Tuberculosis y realizar su debido reporte a la ARL. |
Se deberá brindar instrucción básica a todo personal que ingrese nuevo en el proceso de inducción o reinducción en la institución.
Todas las instituciones del país que atiendan personas con síntomas presuntivos o casos de tuberculosis pulmonar deberán priorizar la disposición de recursos técnicos, humanos y financieros para mitigar la exposición laboral a la tuberculosis. Se deberá utilizar la clasificación del riesgo en los trabajadores de la salud de acuerdo con la siguiente tabla:[211].
Tabla 23. Clasificación del riesgo de exposición de los trabajadores de la salud a la tuberculosis
| Parámetros | Bajo riesgo | Mediano riesgo | Alto Riesgo |
| <200 camas hospitalización. | Atenciónde < 3 pacientes con tuberculosis/año | Atención de más de | Lugares donde haya atención de casos de TB pulmonar y que se hayan |
| Atención de <6 pacientes con tuberculosis/año | Atención de más de | reportado casos de transmisión al personal de salud. | |
| Consulta externa | Atención de <3 pacientes con tuberculosis /año | Atención de más de | |
| Tratamiento de pacientes con tuberculosis. | Contacto con personas en tratamiento para infección latente o activa.Contacto con personas asintomáticas.Permanencia en lugares donde no se realicen procedimientos de inducción de esputo. | Contacto con personas con tuberculosis presuntiva o confirmada sin tratamiento. | |
| Laboratorios de tuberculosis. | Lugares donde no se procesen muestras de esputo o se realice su toma. | Personal de laboratorios que procesen muestras de M. tuberculosis. | |
Fuente: Adaptado CDC Atlanta año 2005.
8.7.6 Medidas de control ambiental
Las medidas de tipo ambiental se relacionan con la implementación de métodos activos para disminuir la concentración de bacilos infecciosos en el ambiente de trabajo, utilizando iluminación y ventilación natural o ventilación mecánica y luz artificial Ultravioleta o UV, teniendo en cuenta las características y recursos disponibles[212].
Las instituciones prestadoras de servicios de salud desde las áreas de vigilancia epidemiológica, salud y seguridad en el trabajo y el Comité de Control de Infecciones, deberán realizar una evaluación soportada en parámetros epidemiológicos, técnicos y de ingeniería disponibles, frente a la identificación de zonas de riesgo de transmisión potencial de la tuberculosis y disponer los controles ambientales requeridos.[212] Se deberán tener en cuenta las siguientes recomendaciones mínimas para su implementación en los prestadores de servicios de salud que atiendan personas con síntomas presuntivos o con casos confirmados de tuberculosis pulmonar:
| - Maximizar la ventilación e iluminación natural en unidades de atención primaria y complementaria, siempre y cuando la temperatura ambiental lo permita, brindando confort térmico a la persona afectada.- Disponer de un lugar ventilado e iluminado, preferiblemente al aire libre, para la recolección de esputos, siempre ofertando privacidad al usuario.- No realizar la técnica de esputo inducido en cuartos cerrados, baños o consultorios por el riesgo de generación de aerosoles con partículas infecciosas en el ambiente. - Verificar el movimiento de los flujos de aire con una pajilla de incienso encendida observando la direccionalidad del flujo del humo; si se observa turbulencia de aire y su recirculación, realizar reubicación de escritorios, mesas, sillas para facilitar el ingreso y salida del flujo de aire natural. (Ver Figura No2).- En unidades complementarias donde exista internación de pacientes y un alto flujo de diagnósticos de tuberculosis, disponer como mínimo de una sala de aislamiento con sistema de ventilación mecánica (inyección y extracción de aire controlado) en los diferentes servicios de internación acorde a la disponibilidad de recursos y con sistemas de filtración de aire HEPA en sus siglas en inglés (High efficiency particulate aír), en español filtro de aire de alta eficiencia.- Las salas de aislamiento con presión negativa deberán cumplir con mínimo seis a 12 recambios de aire hora (RAH) y eliminación del aire al exterior, y no al pasillo, salas o consultorios adyacentes.- Los cuartos con presión negativa deberán permanecer con la ventana y puerta cerradas, para evitar generar turbulencia del aire contaminado y salida hacia zonas limpias y al personal de salud o a otros pacientes.[213]- Se recomienda contar con un sistema de presión negativa en el cual pueda programarse los RAH por hora; entre mayor sea el RAH, menor tiempo será requerido para lograr una eficiencia en la limpieza; por ejemplo, para una eficiencia de limpieza del 99.9% con un RAH de 12 por hora se requerirá un total de 35 minutos. Ver en la tabla 24 las recomendaciones de la guía de CDC Atlanta.[214]- Se deberá realizar medición de los RAH en las rejillas de inyección y eyección de aire, utilizando anemómetro y cálculos de la tasa de flujo aire. (Ver tabla 24).[215]- Existen métodos efectivos de inactivación del bacilo de la tuberculosis como el uso de la luz ultravioleta, la cual podrá emplearse en salas de hospitalización de pacientes con tuberculosis farmacorresistente o en el laboratorio, siempre y cuando estos operen de manera correcta y no exista sobrexposición del paciente ni del personal de salud. El límite de exposición de luz UV es de 6000 micro joule en 8 horas de exposición; no deberá existir exposición directa de los ojos o la piel del personal de salud o pacientes.- Las instituciones de servicios de salud podrán disponer de sistemas complementarios como ventiladores axiales o filtros de alta eficiencia HEPA en áreas donde no se logre contar con sistemas de ventilación natural o de presión negativa.- En instituciones con recursos limitados se deberán disponer medidas de control de | |
| infecciones básicas, como disposición de flujos de aire en consultorios reubicando mesas, sillas, para obtener un flujo de aire que evite su circulación directa al personal de salud, tal como se ilustra en la figura 2. |
Tabla 24. Recomendaciones de recambio de aire
| Recambios de aire por hora (RAH) | Minutos requeridos | |
| Eficiencia 99% | Eficiencia 99.9% | |
| 2 | 138 | 207 |
| 4 | 69 | 104 |
| 6 | 46 | 69 |
| 12 | 23 | 35 |
| 15 | 18 | 28 |
| 20 | 14 | 21 |
| 50 | 6 | 8 |
| 400 | <1 | |
Fuente: Adaptado CDC Atlanta 2005.
Figura 2. Dirección de la ventilación y ubicación del puesto de trabajo en las áreas de atención de personas con diagnóstico de tuberculosis

Fuente. WHO, CDC. Implementing íhe Policy on TB Infection Control in Health-Care Facilities, Congrégate Settings and Households. 2009. Disponible en: http://www.stoptb.org/wg/tb_hiv/assets/documents/tbicimplementationframework1288971813.pdf.
Cada institución prestadora de servicios de salud, en el marco del Programa de Control de infecciones y de la evaluación del Sistema de Gestión de Seguridad y Salud en el Trabajo, deberá implementar y evaluar las medidas de control ambiental en cada uno de los servicios para reducir el riesgo de transmisión de la enfermedad al personal de salud.
8.7.7 Medidas de protección personal
Las medidas de protección personal son las últimas que se deben establecer luego de revisar las medidas administrativas y ambientales. El control con medidas de protección personal corresponde al uso de las mascarillas quirúrgicas para la persona con sintomatologia respiratoria y el uso de respirador N-95 en el personal de salud, asegurando su uso correcto y prueba de ajuste.[213], [214], [215], [216].
- Mascarilla quirúrgica.
Son mascarillas desechables las cuales deberán ser utilizadas por todas las personas que presenten tos de más de 15 días, para evitar disminuir la propagación de gotas o aerosoles al toser o estornudar. Siempre deberán ser utilizadas por los sintomáticos respiratorios durante su estadía en salas de urgencia, consulta externa u otras; su uso también está indicado en los primeros 15 días de tratamiento de la persona afectada por tuberculosis pulmonar cuando se realicen traslados de pacientes y siempre deberán estar disponibles para su uso en todos los servicios de la institución.
La mascarilla quirúrgica no confiere protección al personal de salud frente a la exposición a la tuberculosis, dado a que su diámetro de poro es mayor a 10 mieras y el tamaño de las partículas infecciosas de tuberculosis es igual o menor a 5 mieras. [213], [214], [215], [216]
- Respirador de alta eficiencia N-95
El respirador N-95 es el elemento de protección personal que está indicado para el personal de salud y permite la filtración de partículas infecciosas menores o iguales a 5 mieras en los ambientes de trabajo. Su uso es obligatorio por el personal de salud que realice procedimientos que involucren la generación de aerosoles tales como: la recolección de esputo inducido, intubación endotraqueal, realización de nebulizaciones, administración de tratamientos por vía inhalatoria, terapia respiratoria, entre otros. La adquisición y disponibilidad del respirador N-95 es responsabilidad del empleador, quien debe asegurar la compra de diferentes tallas de estos respiradores para el personal de salud y capacitarlo sobre su correcto uso.[217]
Se deberán implementar las siguientes recomendaciones como mínimo en las instituciones prestadoras de servicios de salud, básicas y complementarias:
| - El respirador N-95 es de uso individual e intransferible por los trabajadores de la salud. - Se recomienda que al colocar el N-95, se verifique que este siempre cubra boca y nariz, de manera que exista una adecuada sujeción a la cara del trabajador. - Sera obligatorio el uso del N-95 por el personal médico, paramédico, de enfermería, estudiantes, personal de logística o de servicios generales que ingresen a un cuarto de aislamiento respiratorio. - El personal de laboratorio clínico que procese muestras de esputo y cultivos, así como aquellos que realicen transporte de pacientes con tuberculosis en ambulancias terrestres o áreas deberán utilizar el respirador de alta eficiencia. - El respirador N-95, se debe conservar en una bolsa protegido del polvo, grasa y humedad en caso de ser reutilizado. - Se deberá realizar su cambio siempre que se evidencie húmedo o deteriorado o cuando este haya sido utilizado en la realización de procedimientos de alto riesgo; se deberán tener en cuenta las especificaciones técnicas del fabricante. - Para el retiro del N-95 se deberá tomar con los dedos los sujetadores elásticos, sin tocarlo directamente con la mano y ser desechado en bolsa roja. - Se debe realizar prueba de ajuste de la mascarilla N-95 de la siguiente manera: a)Cubrir con ambas manos el respirador cuidando de no cambiar la posición del respirador. b)Seguidamente, inhalar y exhalar fuerte verificando que no exista fuga de aire en los bordes del respirador. c)Si existe fuga del aire ajuste la reglilla metálica sobre el tabique nasal, ajuste los bordes a la cara y realice nuevamente la prueba de sellado. d)Si persiste la fuga de aire en los bordes cambie de respirador N-95 por otro de menor tamaño.[218] |
e) Si cuenta con kit para la realización de prueba de ajuste coloque la capucha observando la cara del trabajador.
f) Aplicar 10 atomizaciones de olor amargo manteniendo el respirador N-95 colocado correctamente sobre la boca y nariz del trabajador.
g) Si el trabajador manifiesta sentir sabor u olor, deberá remplazar la mascarilla N-95 o verificar su postura.
h) Los hombres trabajadores de la salud deberán mantener la barba corta o rasurada para evitar fugas de ingreso de aire con el uso del respirador N-95.
8.8 Monitoreo de tuberculosis latente y tuberculosis activa en trabajadores de la salud.
En Colombia, en el año 2018, se reportaron más de 320 casos de tuberculosis en trabajadores de la salud con una tendencia creciente a lo largo de los últimos años, por lo cual es prioritario que las instituciones prestadoras de servicios de salud, cumplan con las medidas de control de infecciones ya mencionadas, asi como también, establezcan sistemas de vigilancia epidemiológicos ocupacionales en el marco de los Sistemas de Seguridad y Salud en el Trabajo, para la prevención, diagnóstico, tratamiento y seguimiento oportuno de esta enfermedad en los trabajadores de la salud.
Es de entenderse como trabajadores de la salud, no solamente a médicos, personal paramédico, enfermeros, personal auxiliar, que brinda atención directa al paciente, sino también estudiantes de las disciplinas de la salud, personal de logística y de servicios generales, entre otros, que desarrollan actividades laborales dentro de una institución de salud acorde a la definición de la OMS del año 2006.[219] La valoración de riesgos bajo, medio o alto de transmisión potencial de la tuberculosis en los trabajadores de la salud orientará el tipo y frecuencia de seguimiento o de búsqueda de infección tuberculosa latente y activa que debe instaurarse en la institución, en el marco de las actividades de seguridad y salud en el trabajo[208] (Ver tablas No23 y 25).
Tabla 25. Recomendaciones para aplicación de PPD, según criterio de riesgo en trabajadores de la salud
| Criterio de riesgo | Bajo riesgo | Mediano riesgo | Alto riesgo |
| Aplicación de la PPD. | No se aplica PPD en trabajadores clasificados con bajo riesgo. | Aplicación de PPD al ingreso. * Si el resultado es negativo repetir anualmente** | Aplicación de PPD al ingreso. * Si el resultado es negativo repetir anualmente. ** Buscar síntomas presuntivos de tuberculosis en trabajadores de la salud tales como (tos y expectoración de más de 15 días). |
Fuente: adaptado CDC Atlanta año 2005. *Si existe una PPD positiva al inicio no se requerirá repetirla prueba.
**Si a partir de una PPD inicial negativa, seobtieneun resultado posterior positivo entre las 12 semanas a dos años de la prueba inicial o de la última prueba realizada, se considera un viraje tubercullnico reciente, para lo cual se deberá descartar tuberculosis activa y en dado caso iniciar tratamiento quimio profiláctico.
En los trabajadores de la salud, se recomienda realizar una PPD al ingreso; si esta prueba inicial es negativa repetir a las 3 semanas, esta última para evaluar el efecto booster. Con esta información se deberá tener una línea de base para identificar la exposición ocupacional a la tuberculosis, evaluando conversión tuberculínica anualmente y orientará el manejo individual de los casos.[220]. Se considerará el criterio de viraje tuberculínico reciente, a trabajadores que tengan una PPD negativa y que cambien a positiva durante las primeras 12 semanas a 2 años de aplicación de la primera tuberculina o de la prueba más reciente; ante esta situación, se deberá descartar tuberculosis activa e iniciar quimioprofilaxis si efectivamente es descartada.[221]
En todas las instituciones de salud se recomienda desarrollar estrategias de identificación sistemática de sintomas presuntivos de tuberculosis en los trabajadores de la salud; (Ver Anexo No1b), si se identifica un caso de tuberculosis activa se deberá garantizar la administración del tratamiento antituberculoso de manera supervisada, facilitado por el programa institucional de control de infecciones o manejado por las áreas de salud y seguridad en el trabajo de la institución. Se deberán incluir acciones de prevención y control de la TB en la matriz de peligros de la institución, y el establecimiento de controles en la fuente, en el medio y en el trabajador en el marco del Sistema de Seguridad y Salud en el Trabajo.
8.9 Vacuna antituberculosa (BCG)
La vacuna de BCG, por sus siglas Bacillus Camette y Guérín, es un aislamiento derivado purificado del Mycobacteríum bovis, que se utiliza para prevenir formas graves de tuberculosis extrapulmonar (meníngea y diseminada), en la población infantil.[222]
La BCG es una vacuna viva atenuada bacteriana, replicativa, cuyo contenido es la suspensión de bacilos vivos (Calmette-Guerin), que corresponden a una cepa de Mycobacterium bovis, la cual se aplica intradérmica en el cuadrante superior externo de la zona supra escapular del brazo izquierdo.[223]
Posterior a la aplicación de la vacuna se puede generar una pápula roja, sensible e indurada, que generalmente deja una cicatriz superficial de un tamaño entre 5 a 9 mm; es importante resaltar, que se deberá evaluar la existencia de la cicatriz de la BCG en el estudio de contactos de casos de tuberculosis; la ausencia de la cicatriz no indica la ausencia de protección de la vacunación. Ni la ausencia de cicatriz, ni una reacción PPD negativa son indicativos de que el niño o la niña no esté protegido por la vacuna[224]. No hay evidencias de beneficios adicionales contra la enfermedad si se repite la BCG, por lo tanto, no se recomienda la revacunación, aunque la PPD o la IGRA sean negativas.[225]
De acuerdo con los lineamientos del Programa Ampliado de Inmunizaciones- PAI de Colombia, la aplicación de la BCG se indica al momento del nacimiento, antes del egreso hospitalario del recién nacido para evitar la infección a nivel comunitario. Se deberá tener en cuenta para aplicarla, que el peso del recién nacido debe ser superior a los 2000gr, para lo cual se aplica en dosis única hasta los 11 meses y 29 dias del nacimiento. En niños o niñas pertenecientes a pueblos indígenas, víctimas del conflicto armado, en condiciones de desplazamiento o provenientes de comunidades de áreas rurales dispersas se podrá aplicar hasta los cinco años.[226]
Diferentes estudios de investigación reportan la eficacia de la vacunación con BCG para la prevención de la tuberculosis miliar y meníngea en niños; sin embargo, no existe una prueba disponible para determinar la duración de la inmunidad la cual podría perderse entre los 10 a 20 años después de la vacunación.[227]
Frente a las contraindicaciones de la vacunación con BCG se encuentran: lactantes con diagnóstico confirmado de VIH, lactantes con estado de infección por VIH desconocido y cuyas madres presenten infección por VIH, niños menores de 1 año con tratamiento inmunosupresor o en niños con patologías inmunológicas[228]. En lactantes con peso menor a 2000 gramos y en hijos de madres con estado de infección por VIH positivo, deberá evaluarse por especialista la indicación de la vacunación y en dado caso, podrá retrasarse la aplicación de la dosis, hasta tanto se obtenga una indicación prescrita por el especialista tratante.
En Colombia, la vacuna de BCG es gratuita y está autorizada también para la aplicación a convivientes de pacientes con enfermedad de Hansen (personas que residen intra domiciliariamente con el caso, durante un período mínimo de seis meses, incluye a niños menores de seis meses).
8.10 Gestión de medicamentos
Corresponde a las entidades Departamentales y Distritales de Salud asegurar la recepción técnica, la conservación y distribución de medicamentos a la red prestadora de servicios de salud pública y privada. Se destaca que en todos los niveles se deberán asegurar las condiciones de almacenamiento, seguridad y transporte de medicamentos garantizando el monitoreo de las condiciones de temperatura y humedad relativa, los controles de fechas de vencimiento y de baja de medicamentos vencidos, acorde con las políticas nacionales de conservación y eliminación (Decreto 2200 de 2005 y Resolución 1403 de 2007).
Los medicamentos deberán ser conservados a una temperatura entre 18 a 20o centígrados y una humedad relativa entre 60 y 70%. En climas cálidos los medicamentos deberán ser conservados en cuartos con ventana y puerta cerradas, con aire acondicionado, que permita garantizar los parámetros de temperatura y humedad mencionados, estos valores deberán ser monitoreados con termo higrómetro calibrado y registro diario en hoja de registro de temperatura y humedad.
Con el fin de evitar el desabastecimiento de medicamentos de primera y segunda línea, es necesario que las entidades territoriales, de manera mensual, reporten al Ministerio el stock de medicamentos disponible en sus lotes, cantidades y presentaciones, al menos durante los (5 primeros días hábiles del mes vencido), en los formatos establecidos por el Programa Nacional de Tuberculosis. De igual forma, dado que la estimación de la compra y distribución contempla adicionalmente, el comportamiento de la notificación histórica de los casos de tuberculosis por el SIVIGILA y por el Programa en los meses precedentes, ambas fuentes de información deben ser actualizadas periódicamente y mantener una concordancia superior al 95%.
En el caso de esquemas de tratamiento o manejos individualizados de casos de tuberculosis farmacorresistente, la entidad territorial deberá informar la novedad al Programa Nacional de Tuberculosis, actualizando el formato de solicitud de medicamento dispuesto para tal fin y enviado de manera oportuna con la proyección trimestral de medicamentos requerida.
En todo caso, las direcciones territoriales de salud deben implementar o fortalecer su sistema de alertas por desabastecimiento o vencimiento de medicamento y deberán realizar la gestión necesaria para favorecer la rotación de los medicamentos próximos a vencer entre las diferentes entidades territoriales bajo la orientación del nivel nacional. Es importante mencionar que el Ministerio realiza la compra centralizada de medicamentos para el tratamiento de casos de tuberculosis sensible, farmacorresistente y latente, sólo en esquemas estandarizados (los recomendados en este lineamiento); por lo tanto, en caso de requerirse esquemas individualizados u otros se deberá realizar la solicitud a través del aseguramiento, previa evaluación del paciente por el especialista tratante o por el Comité de Evaluación de Casos Especiales de tuberculosis.
CAPÍTULO 9. SISTEMA DE INFORMACIÓN DEL PROGRAMA NACIONAL DE TUBERCULOSIS
El Programa Nacional de Tuberculosis realiza la captura, consolidación y análisis de la información generada en los diferentes momentos, durante las atenciones relacionadas con la promoción, prevención, manejo y control de la tuberculosis, de manera rutinaria y sistemática, con el fin de:
- Orientar políticas de salud pública en concordancia con las metas propuestas para la eliminación de la enfermedad.
- Planificar la gestión centralizada de compra de los medicamentos antituberculosos.
- Monitorear y evaluar las intervenciones individuales y colectivas.
- Hacer seguimiento al cumplimiento de las metas de prevención, control y eliminación de la tuberculosis.
- Optimizar la gestión de los recursos de la nación y su uso en las direcciones territoriales de salud, mediante transferencias nacionales.
- Contribuir al conocimiento sobre el estado de la tuberculosis en Colombia y a la identificación de necesidades de investigación e innovación operativa.
Para el logro de los objetivos del Programa Nacional de Tuberculosis y el seguimiento establecido en su Plan de Monitoreo y Evaluación, se establece un sistema de información, para lo cual los prestadores de servicios de salud deberán velar por su oportunidad y calidad, esta última, entendida como una cadena de condiciones que deben cumplirse desde el momento de la captura del dato hasta el momento final de la toma de decisiones.
La información debe ser remitida de manera nominal en la estructura y único formato definido por el Ministerio de Salud y Protección Social entendiendo que, por contener datos personales, el sistema de información se armoniza con los principios de la Política de Privacidad y Confidencialidad del Ministerio de Salud y Protección Social[229], a la luz de los cuales se deberán realizar el tratamiento, transferencia y transmisión de datos, acorde con la Ley Estatutaria de Habeas Data, Ley 1581 de 2012 (art. 4o ib.), a saber:
- Principio de legalidad
- Principio de finalidad
- Principio de libertad
- Principio de veracidad o calidad
- Principio de transparencia
- Principio de acceso y circulación restringida
- Principio de seguridad
- Principio de confidencialidad
Para salvaguardar la confidencialidad en el manejo de datos de personas afectadas por tuberculosis, el Programa Nacional define dos estrategias: 1). Firma de formato de confidencialidad en el uso de datos por parte del personal que consolide y tenga acceso a los datos de identificación derivados del libro nominal y 2). Uso de la plataforma segura de uso compartido de datos FTP. Las entidades territoriales deberán velar por el adecuado uso de la información de datos nominales acorde a los principios ya establecidos.
9.1 Insumos del sistema de información para la gestión del Programa Nacional de Tuberculosis
La gestión del Programa requiere de una serie de entradas de información que se originan en los procesos y fuentes que se describen en la Figura 3. Los parámetros de la información asi generada, se desarrollan y actualizan de acuerdo con la dinámica propia del Programa y sus necesidades de monitoreo y evaluación de indicadores, en los términos descritos en el Plan Nacional de Monitoreo y Evaluación del Programa Nacional de Tuberculosis:
Fuente: Elaboración propia - PNT, Subdirección de Enfermedades Transmisibles.
Figura 3. Insumos de información para la gestión del Programa Nacional de Tuberculosis

9.2 Información de seguimiento a personas afectadas por tuberculosis y sus contactos
El sistema de información del Programa Nacional de Tuberculosis se entiende como el conjunto de procedimientos relacionados con la captura, consolidación, depuración reporte y análisis de información programática frente a la atención de las personas afectadas por tuberculosis y sus contactos; esta deberá funcionar acorde con la Política de Seguridad de la Información del Ministerio de Salud y Protección Social. Por lo tanto, cada vez que se requiera hacer un envío de datos personales de las personas afectadas o sus contactos a este Ministerio, la información deberá fluir por el FTPS (File Transfer Protocol Secure) o el canal seguro de comunicación que el Ministerio de Salud y Protección Social defina para sustituirlo.
La operación del sistema de información, las acciones de seguimiento, los instrumentos de captura de datos, los tiempos y flujos de información y otros aspectos, se operativizarán acorde con las instrucciones contenidas en el Plan de Monitoreo y Evaluación del Programa Nacional de Tuberculosis, que se dispondrá en el repositorio digital institucional del Ministerio. El Ministerio de Salud y Protección Social socializará oportunamente a los agentes del SGSSS las actualizaciones a que hubiere lugar en lo referente al sistema de información.
Es responsabilidad de cada IPS, como fuente primaria del dato, mantener actualizada la información de la persona afectada por tuberculosis durante el diagnóstico y seguimiento; asi mismo, es responsabilidad de las EAPB y entidades territoriales, garantizar que la información cumpla con la veracidad, calidad, consistencia entre fuentes y oportunidad requerida, así como los demás atributos establecidos en el Plan Nacional de Monitoreo y Evaluación del Programa Nacional de Tuberculosis.
El componente del sistema de información de seguimiento a personas afectadas por tuberculosis consta de una serie de variables o campos tales como:
- Identificación de la persona afectada por tuberculosis
- Variables de caracterización sociodemográfica
- Datos geográficos de diagnóstico y tratamiento
- Laboratorios diagnósticos
- Controles médicos y de enfermería
- Controles bacteriológicos
- Datos de egreso al tratamiento
- Riesgo de abandono
- Comorbilidades
- Acciones colaborativas TB/VIH
- Estrategias de seguimiento TDO
- Acceso a programas de protección social
Igualmente, en lo referente a los contactos incorpora las siguientes variables:
- Identificación del contacto
- Variables de caracterización sociodemográfica
- Datos geográficos de ubicación residencial y laboral
- Secuencia de las visitas domiciliarias
- Factores de riesgo
- Actividades programáticas desarrolladas
Todas las personas diagnosticadas con tuberculosis deben ser registradas en el sistema de información del Programa Nacional de Tuberculosis por la IPS que diagnostica (sin excepción), independientemente de si inician o no tratamiento (incluye fallecidos).
En caso de traslados de personas afectadas por la enfermedad, entre instituciones o entre territorios, deberá surtirse el proceso de referencia y contrarreferencia de la información entre los referentes programáticos de las direcciones territoriales de salud, con el fin de garantizar el adecuado seguimiento a la adherencia al tratamiento y el egreso del caso.
Las entidades territoriales departamentales y distritales de salud, en coordinación con las EAPB y demás agentes del sistema involucrados, deberán realizar un análisis integral de la información del Programa de Tuberculosis, acorde a lo establecido en el Plan de Monitoreo y Evaluación del Programa Nacional de Tuberculosis. El objetivo de este análisis es permitir la toma de decisiones y la focalización de intervenciones del orden sectorial y transectorial, visibilizadas en la planeación territorial e institucional.
Los formatos e instructivos se encuentran disponibles en el repositorio digital de la página Web del Ministerio de Salud y Protección Social y serán actualizados según la necesidad del Programa Nacional de Tuberculosis.
9.2.1 Vigilancia en salud pública
La vigilancia en salud pública de las personas afectadas por tuberculosis y sus contactos y la información que este proceso genere, se desarrollará conforme a los lineamientos emitidos por la Dirección de Epidemiología y Demografía del Ministerio de Salud y Protección Social y el Instituto Nacional de Salud. Al respecto, el Instituto Nacional de Salud cuenta con lineamientos para la vigilancia, protocolo y ficha de notificación para tuberculosis los cuales se encuentran disponibles en la página web[230].
9.2.2 Vigilancia por laboratorio
La información de la vigilancia en salud pública de la tuberculosis se desarrollará conforme a los lineamientos emitidos por la Red Nacional de Laboratorios y su correspondiente registro en el módulo SIVIGILA que defina el Instituto Nacional de Salud.
9.2.3 Farmacovigilancia
Dado el tipo de medicamentos utilizados, la combinación de los mismos y la duración de los tratamientos para tuberculosis, en especial en los esquemas terapéuticos para la tuberculosis farmacorresistente, cobra especial relevancia fortalecer la farmacovigilancia, activa cuyo programa es liderado por el INVIMA; las IPS realizarán seguimiento activo a los eventos adversos atribuibles a los medicamentos antituberculosos y su notificación en el formato FOREAM[231] o a través del sistema que se defina para tales efectos.
El seguimiento oportuno de las reacciones adversas contribuye también a garantizar la adherencia al tratamiento, por tanto, los programas de farmacovigilancia y de tuberculosis, requieren del insumo generado por los prestadores de servicios de salud, en el marco de la vigilancia de las reacciones adversas a los medicamentos, para tomar decisiones programáticas relacionadas con los esquemas terapéuticos.
9.3 Gestión de transferencias nacionales
El Ministerio de Salud y Protección Social elaborará anualmente la resolución de Transferencias Nacionales para el Programa Nacional de Tuberculosis, con sus respectivos lineamientos de ejecución técnica y financiera; el monitoreo del uso de las transferencias se realizará trimestralmente mediante informes técnicos y financieros enviados por las direcciones territoriales de salud, en los instrumentos estandarizados en el lineamiento de la respectiva vigencia. Así mismo, cada entidad territorial departamental o distrital deberá actualizar mensualmente la información en la herramienta que disponga el MSPS, así como garantizar la ejecución del 100% de los recursos asignados y complementarlos con los que se disponen en el Sistema General de Participaciones y recursos propios.
9.4 Participación comunitaria
El Plan de Monitoreo y Evaluación contiene los indicadores de gestión requeridos para realizar el seguimiento a los avances de la gestión territorial para garantizar la participación social, en consonancia la Política de Participación Social en Salud (Resolución 2063 de 2017)
9.5 Gestión de medicamentos
Para la estimación de compra centralizada de medicamentos para los esquemas terapéuticos de tuberculosis sensible y farmacorresistente, el Ministerio de Salud y Protección Social utiliza diversas herramientas para realizar las estimaciones, acorde al comportamiento histórico de la enfermedad, la veracidad y actualización permanente de la información relacionada con el monitoreo de las reservas de medicamentos en los territorios, el historial de consumo, la información epidemiológica histórica del evento (Programa de Tuberculosis y SIVIGILA) y la identificación de contingencias.
El despacho de medicamentos a los territorios se realizará periódicamente en función de las existencias reportadas por las entidades territoriales (según formato definido por el Ministerio de Salud y Protección Social), el histórico de consumo y el histórico en número de casos. En caso de contingencias el envío de medicamentos se realizará de acuerdo con el análisis de la vigilancia del evento o la solicitud expresa de la entidad territorial, verificada por el Programa Nacional de Tuberculosis.
9.6 Programas de asistencia y protección social
Como parte de las acciones programáticas y en consonancia con las metas del Plan Estratégico Hacia el Fin de la Tuberculosis, se debe gestionar y garantizar, por parte de las entidades territoriales de salud, las EAPB y la red prestadora, el acceso de las personas afectadas por tuberculosis a los programas de asistencia y protección social ofertados por el Estado y que impacten en la mejora en la adherencia al tratamiento de las personas afectadas por tuberculosis.
Las entidades territoriales de salud deberán reportar la información nominal de los casos de tuberculosis, que accedan a programas de protección social del Estado, las ONG, organizaciones civiles y privadas; esta información se monitoreará a través del SISPRO y otras entidades oficiales del orden nacional, con el fin de evaluar el avance en el goce efectivo de estos beneficios.
9.7 Investigación e innovación
En el marco del pilar 3 del Plan Estratégico: Hacia el Fin de la Tuberculosis, partiendo del análisis de los indicadores contenidos en el Plan Nacional de Monitoreo y Evaluación y con el apoyo de la Red de Gestión del Conocimiento, Investigación e Innovación en Tuberculosis (Red TB Colombia), se promoverá la investigación operativa como herramienta para la toma de decisiones programáticas basadas en la evidencia, que redunden en el mejoramiento de los indicadores.
Los diferentes agentes del SGSSS deberán fomentar la realización de investigaciones operativas acorde a las prioridades establecidas por el nivel nacional. En este componente, se incluyen las acciones intersectoriales encaminadas a reducir los costos catastróficos asociados a la atención de la tuberculosis en Colombia, entre otras.
9.8 Información de costos catastróficos
El Ministerio de Salud y Protección Social desarrollará el instrumento para determinar la línea de base de costos económicos directos e indirectos en que incurren las personas afectadas por tuberculosis y sus familias, durante el proceso de atención de la tuberculosis; así mismo, determinará los lineamientos para el seguimiento de este indicador.
9.9 Generación de capacidades
A través de la información recolectada y enviada trimestralmente en los informes técnicos de ejecución de Transferencias Nacionales, por parte de las direcciones territoriales de salud, el Ministerio de Salud y Protección Social realizará el seguimiento de la gestión y de los indicadores contemplados en el Plan Nacional de Monitoreo y Evaluación, relacionados con la asistencia técnica y la capacitación que realicen las entidades territoriales a los diferentes agentes del Sistema General de Seguridad Social en Salud y las otras entidades que prestan servicios de salud, en su área de influencia.
9.10 Carácter confidencial de la información
La información de las personas que se obtiene durante el proceso de diagnóstico y tratamiento de la tuberculosis o en el proceso de seguimiento a los contactos, es de carácter confidencial y será utilizada exclusivamente por parte de las autoridades sanitarias para las labores de su competencia, por las instituciones de salud que la requieran para garantizar la atención integral de las personas afectadas y por las autoridades judiciales en caso de requerirla oficialmente y en los términos previstos en la jurisprudencia de la Corte Constitucional, como parte integral de la historia clínica[232].
9.11 Obligatoriedad del reporte de información
Todos los agentes del SGSSS, Organizaciones Civiles, ONG y demás instituciones que presten servicios de salud, sin ningún tipo de excepción, que diagnostiquen y/o suministren tratamiento a personas afectadas por tuberculosis o que recolecten información de sus contactos, deberán realizar el reporte completo, veraz y oportuno de la información en los formatos o medios que el Ministerio disponga para la recolección de esta, siguiendo los lineamientos que se emitan para tal fin.
9.12 Complementariedad de las fuentes
Cada entidad territorial del orden departamental o distrital, las EAPB y prestadores, deberán coordinar el trabajo de revisión de la información consignada en las herramientas programáticas, con las demás fuentes de información, de manera permanente según los tiempos definidos por los lineamientos de Vigilancia y el Plan de Monitoreo y Evaluación del Programa Nacional de Tuberculosis. Las fuentes de información son: Bases de datos y formatos de registro del Programa Nacional de Tuberculosis, Sivigila, Registros Individuales de Prestación de Servicios de Salud (RIPS), cuenta de alto costo, registro de estadísticas vitales, registro de actividades de Protección Específica y Detección Temprana, entre otras. Así mismo, deberá realizar las acciones necesarias tendientes aquela fuente de los datos y los agentes involucrados realicen los ajustes pertinentes, producto de la revisión conjunta.
De otro lado, las IPS y EAPB deberán garantizar el flujo de la información necesaria para lograr la atención integral de la persona afectada o sus contactos, así como el egreso del mismo. Las entidades territoriales deberán realizar la evaluación de indicadores una vez al año antes de iniciar la planeación de la siguiente vigencia administrativa, dado que el resultado de estos debe orientar las acciones programáticas a seguir e incorporar en el Plan Territorial de Salud y el Plan de Acción en Salud (PAS).
CAPÍTULO 10. RESPONSABILIDADES DE LOS TRABAJADORES DE LA SALUD FRENTE AL PROGRAMA DE TUBERCULOSIS
Responsabilidades del profesional de medicina en la IPS
a) Capacitarse en el manejo clínico y programático para la atención de las personas afectadas por tuberculosis, específicamente en el contenido del lineamiento del Programa Nacional de Tuberculosis.
b) Realizar la búsqueda activa institucional de acuerdo con las definiciones de sintomático respiratorio y asegurar la prescripción de los exámenes diagnósticos requeridos, de las personas que cumplan los criterios, acorde al presente lineamiento.
c) Realizar educación a las personas afectadas por tuberculosis, acerca de su enfermedad, las características del tratamiento, las necesidades de seguimiento por diferentes especialidades, y concertar la modalidad y orientar frente a la administración del TDO al usuario.
d) Realizar las interconsultas con las diferentes disciplinas y especialidades médicas, acorde a las condiciones clínicas y particularidades de cada usuario y conforme a las disposiciones del presente lineamiento.
e) Realizar remisión a otras disciplinas requeridas en la atención integral tales como enfermería, nutrición, psicología, trabajo social, entre otras.
f) Prescribir los paraclínicos de diagnóstico, control y egreso de las personas afectadas por tuberculosis sensible, farmacorresistente, TB/VIH, tuberculosis latente, de acuerdo con el presente lineamiento.
g) Realizar la prescripción del tratamiento a los pacientes con tuberculosis sensible y resistente, especificando dosis de cada medicamento según el peso, forma farmacéutica, frecuencia y número total de dosis, de manera legible, y de conformidad con los esquemas de tratamiento vigentes e indicaciones de los especialistas cuando aplique.
h) Realizar la prescripción de paraclínicos requeridos para el diagnóstico de la infección tuberculosa latente (PPD, radiografía de tórax) y del medicamento para su tratamiento en las personas elegibles.
i) Diligenciar la ficha de notificación del evento en el SIVIGILA, el reporte en los RIPS, de acuerdo con el tipo de tuberculosis y el certificado de defunción, según corresponda.
j) Verificar el inicio del tratamiento en un tiempo inferior a 24 horas de confirmado el diagnóstico.
k) Monitorear y realizar el manejo de reacciones adversas a fármacos antituberculosos, de acuerdo con las recomendaciones dadas en el presente lineamiento o prescritas por el médico especialista; notificar las reacciones adversas al Programa Nacional de Farmacovigilancia del Invima, en el formato FOREAM o al sistema de información que sea establecido por dicha entidad.
l) Ajustar las dosis de tratamiento de los pacientes con tuberculosis, de acuerdo con el peso en los diferentes controles, para evitar subdosificación o sobredosificación.
m) Realizar interconsultas a especialistas mediante estrategias de telemedicina, que permitan fortalecer la oportunidad en la atención integral de las personas afectadas.
n) Ofrecer información sobre el VIH y su relación con la tuberculosis, así como la prueba rápida para VIH y realizar las prescripciones requeridas para la atención integral de las personas afectadas por tuberculosis, incluyendo los paraclínicos adicionales requeridos en casos de coinfección TB/VIH, conforme a los lineamientos vigentes de ambos programas.
o) Explicar al paciente y sus familiares, sobre la importancia de la higiene de tos y el uso de mascarilla quirúrgica durante los primeros 15 días de tratamiento, la importancia del tratamiento y las medidas de tratamiento y seguimiento.
p) Utilizar elementos de protección personal como respiradores N-95, cuando se realicen procedimientos de alto riesgo de transmisión de tuberculosis descritos en el presente lineamiento y durante la atención de personas con TB bacilíferos sin tratamiento, salvaguardando el respeto por la persona afectada por la enfermedad y su familia.
q) Participación en las unidades de análisis de mortalidad o de manejo de casos especiales que sean convocadas por la entidad territorial, así como en el desarrollo de los Comités de Control de Infecciones de la IPS.
r) Dar orientaciones a los usuarios para una adecuada toma de muestras de esputo.
s) Fomentar la implementación de las medidas de control de infecciones en tuberculosis en los diferentes servicios de la IPS.
t) Demás actividades de competencia médica que sean requeridos para la atención integral del usuario.
Responsabilidades del profesional de enfermería en la IPS
a) Ingresar al paciente en el Programa de Tuberculosis de la IPS, mediante la apertura de la tarjeta individual de tratamiento, verificar la notificación del caso en el SIVIGILA y registrar los casos en las bases de datos o libros nominales del Programa Nacional de Tuberculosis.
b) Realizar consulta de enfermería donde se identifiquen los conocimientos, imaginarios, actitudes y prácticas de la persona afectada con relación a la tuberculosis, su transmisión, prevención, tratamiento, seguimiento y donde se refuercen medidas de autocuidado y prácticas protectoras identificadas.
c) El profesional de enfermería deberá realizar un plan de cuidado y de seguimiento mensual en la consulta, para fortalecer la adherencia al tratamiento y socializar los anexos 7 y 8 del presente lineamiento con abordaje individual y familiar.
d) Realizar verificación de la prescripción médica del tratamiento y exámenes paraclínicos, tomar peso, talla del usuario, alistar los medicamentos según la fase de tratamiento indicada, verificando completitud, integridad y fechas de vencimiento y separándolos para cada usuario en un lugar específico del consultorio.
e) Realizar el cálculo de la dosificación, dilución y la administración de los medicamentos de tuberculosis, acorde con la prescripción médica.
f) Administración supervisada de los medicamentos en boca siguiendo los parámetros de la administración segura de los medicamentos (los "diez correctos”) a nivel hospitalario o ambulatorio.
g) Concertación de la modalidad de supervisión del tratamiento, conforme a las particularidades de cada usuario (TDO en IPS, TDO virtual, TDO comunitario).
h) Aplicación del instrumento para valoración de riesgo de abandono al tratamiento de la tuberculosis en casos de TB sensible y farmacorresistente; en caso de identificar riesgo medio u alto, remitir para valoración prioritaria por profesional de psicología y trabajo social.
i) Realización de la prueba voluntaria de VIH o direccionamiento a la persona al servicio pertinente y seguimiento para la atención integral de usuarios con coinfección TB/VIH, conforme a los lineamientos vigentes de ambos programas.
j) Explicar al paciente y sus familiares, sobre la importancia de la higiene de la tos y el uso de mascarilla quirúrgica durante los primeros 15 días de tratamiento, medidas de autocuidado, higiene de la tos y control de infecciones en el hogar.
k) Fomentar la implementación de las medidas de control de infecciones en tuberculosis en los diferentes servicios de la IPS y articular con otros programas disponibles vacunación, AIEPI, promoción y prevención entre otros requeridos.
l) Elaborar y notificar a la dirección territorial de salud las cohortes de seguimiento al tratamiento de los pacientes afectados de manera oportuna.
m) Implementar estrategias para la localización y reingreso al programa de las personas que no asistan al tratamiento durante dos días consecutivos, en conjunto con el equipo de salud y para el cierre de todos los casos de las cohortes bajo su seguimiento coordinado con la ET y la EAPB.
n) Realizar seguimiento a los contactos de pacientes con tuberculosis para garantizar los seguimientos periódicos requeridos, según el tipo de tuberculosis del caso índice.
o) Consolidar el libro de registro de sintomáticos respiratorios y reportarlo a la entidad territorial con periodicidad mensual, llevando el control sobre su seguimiento efectivo.
p) Aplicación y lectura de la PPD, conforme a los lineamientos del Programa Nacional de Tuberculosis.
q) Valorar la existencia de síntomas relacionados a reacciones adversas a fármacos antituberculosos y derivar a la atención prioritaria por profesional de medicina.
r) Realizar el registro y la administración de la quimioprofilaxis según prescripción médica, y su seguimiento acorde a lo dispuesto en este lineamiento.
s) Realizar la programación, asignación de metas diarias y mensuales al personal de salud de identificación de los sintomáticos respiratorios en los diferentes servicios de la IPS (hospitalización, urgencias, unidad de cuidado intensivo, consulta externa, entre otros) y en las poblaciones vulnerables que le sean contratadas a las IPS, en el marco del PIC, así como la evaluación y retroalimentación de su cumplimiento.
t) Realizar en coordinación con trabajo social la referencia y contrarreferencia de usuarios para la continuidad del tratamiento
u) Participar en las unidades de análisis de mortalidad o de manejo de casos especiales que sean convocadas por la entidad territorial, así como en el desarrollo de los Comités de Control de Infecciones de la IPS.
v) Utilizar elementos de protección personal como respiradores N-95, cuando se realicen procedimientos de alto riesgo de transmisión de tuberculosis descritos en el presente lineamiento y durante la atención de personas con TB bacilíferos sin tratamiento, salvaguardando el respeto por la persona afectada por la enfermedad y su familia.
w) Dar orientaciones a los usuarios para una adecuada toma de muestras de esputo.
x) Recolectar las muestras de esputo inducido y lavado gástrico para estudio de tuberculosis.
y) Demás actividades de competencia que sean requeridos para la atención integral del usuario.
Responsabilidades del auxiliar de enfermería en la IPS
a) Apoyar la identificación de sintomáticos respiratorios en los diferentes servicios de la IPS, diligenciando la base de datos definida por el PNT.
b) Impartir información y educación relacionada con la prevención, diagnóstico, tratamiento y seguimiento de la tuberculosis en la IPS.
c) Apoyar la gestión del inventario de los medicamentos antituberculosos y demás actividades requeridas para su adecuado almacenamiento, conservación y dispensación.
d) Digitar las bases de datos de sintomáticos respiratorios, contactos de pacientes y organización de los registros clínicos de la atención de las personas afectadas en tratamiento.
e) Apoyar el desarrollo de los controles de talla y peso y demás requeridos, como parte del seguimiento de los pacientes con tuberculosis.
f) Apoyar las estrategias de supervisión diaria, en boca, del tratamiento directamente observado (TDO), en sus diferentes modalidades y realizar el registro diario de las dosis administradas.
g) Realizar las labores de apoyo administrativo requeridas en la gestión del Programa en la IPS, de acuerdo con las instrucciones del profesional de enfermería.
h) Informar al profesional de enfermería sobre la falta o inasistencia del usuario al tratamiento por dos o más días, para tomar las medidas pertinentes, al igual que la presencia de reacciones adversas a los medicamentos que se presenten.
i) Utilizar elementos de protección personal como respiradores N-95, cuando se realicen procedimientos de alto riesgo de transmisión de tuberculosis descritos en el presente lineamiento y durante la atención de personas con TB bacilíferos sin tratamiento, salvaguardando el respeto por la persona afectada por la enfermedad y su familia.
j) Dar orientaciones a los usuarios para una adecuada toma de muestras de esputo.
k) Asistir al profesional de enfermería o en la obtención de muestras de esputo inducido y lavado gástrico para estudio de tuberculosis.
l) Apoyar la implementación de las medidas de control de infecciones en tuberculosis en los diferentes servicios de la IPS acorde a las indicaciones de los profesionales de enfermería.
m) Apoyar la implementación de estrategias para el cierre de todos los casos de las cohortes bajo seguimiento de la IPS y demás actividades administrativas del programa.
Responsabilidades del profesional de bacteriología en la IPS
a) Dar orientaciones a los usuarios para una adecuada toma de muestras de esputo, recibir las muestras sin sujeción a horarios y evaluar la calidad de las mismas, definiendo a los usuarios la necesidad de recolectar o no nuevas muestras.
b) Diligenciar y mantener actualizado el libro de registro de laboratorio, de acuerdo con las directrices del Programa Nacional de Tuberculosis y la Red Nacional de Laboratorios, en cabeza del INS.
c) Desarrollar los procedimientos de diagnóstico por el laboratorio de manera estandarizada, de acuerdo con los protocolos institucionales y de la Red Nacional de Laboratorios.
d) Remitir las muestras que requieren procesamiento en mayor nivel de complejidad o con fines de control de calidad, de acuerdo con los estándares de bioseguridad definidos por el Instituto Nacional de Salud.
e) Procesar las muestras de esputo para diagnóstico con prueba molecular, y entregar los resultados en menos de 48 horas.
f) Participar en las evaluaciones directas e indirectas del desempeño en tuberculosis, realizadas por la Red Nacional de Laboratorios del INS.
g) Reportar la información requerida por el Laboratorio de Salud Pública de su jurisdicción, de manera oportuna y completa.
h) Realizar el reporte de pruebas positivas de diagnóstico de tuberculosis de manera inmediata al médico tratante, y al personal de enfermería, con el fin de que se garantice la notificación del caso en el SIVIGILA y el ingreso al Programa de Tuberculosis.
i) Implementar las medidas de control de infecciones por tuberculosis en el laboratorio clínico, con especial énfasis en los procesos de desinfección y uso de elementos de protección personal.
j) Realizar o gestionar el mantenimiento preventivo y correctivo de los equipos de laboratorio que lo requieran, de acuerdo con el plan de mantenimiento institucional y las recomendaciones de los fabricantes, con el fin de mantenerlos en estado apropiado de calibración.
k) Embalar o verificar el correcto embalaje de las muestras que se requiera remitir para efectos de control de calidad o de análisis en un nivel superior, asegurando las técnicas de embalaje apropiadas al nivel de riesgo y con base en los lineamientos vigentes emitidos por el Laboratorio Departamental o Distrital de Salud Pública y el INS.
Responsabilidades del auxiliar de laboratorio en la IPS
a) Dar orientaciones a los usuarios para una adecuada toma de muestras de esputo, recibir las muestras sin sujeción a horarios y evaluar la calidad de las mismas, definiendo a los usuarios la necesidad de recolectar o no nuevas muestras.
b) Registrar permanentemente las muestras recibidas en el libro de laboratorio.
c) Verificar el correcto rotulado de las muestras para que correspondan con el usuario.
d) Apoyar al bacteriólogo en el alistamiento de las muestras para el análisis de laboratorio que corresponda.
e) Preparar el material, colorantes y demás insumos de laboratorio para su uso en las técnicas microbiológicas que correspondan.
f) Apoyar el proceso de implementación de las medidas de control de infecciones en el laboratorio, que incluyen aspectos de desinfección, y uso de elementos de protección personal.
g) Apoyar al profesional de laboratorio para la alimentación de las bases de datos o registros de laboratorio.
h) Reportar al profesional del laboratorio y de enfermería sobre las novedades relacionadas con muestras, inasistencias de pacientes a los controles bacteriológicos, entre otras.
i) Embalar las muestras que se requiera remitir para efectos de control de calidad o de análisis en un nivel superior, asegurando las técnicas de embalaje apropiadas al nivel de riesgo y con base en los lineamientos vigentes emitidos por el Laboratorio Departamental o Distrital de Salud Pública y la Red Nacional de Laboratorios, en cabeza del INS.
Responsabilidades del profesional de psicología en la IPS
a) Realizar consulta de psicología para identificar afecciones mentales o psicosociales, su evaluación e intervención psicoterapéutica en las personas afectadas por tuberculosis sensible, farmacorresistente, TB/VIH, según lo dispuesto en el presente lineamiento.
b) Establecer el diagnóstico de aspectos psicosociales en la persona afectada por tuberculosis, realizando las interconsultas necesarias con profesionales de otras disciplinas como medicina, psiquiatría, según sea requerido.
c) Realizar tamizaje mediante instrumentos de valoración en salud mental tales como: SRQ, RQC, ASSIST, AUDIT, entre otros, según criterio del profesional de psicología, con el fin de evaluar síntomas, conductas o trastornos en salud mental que puedan interferir con la adherencia al tratamiento en las personas afectadas por la tuberculosis sensible, resistente o con confección TB/VIH.
d) Aplicar o revisar el instrumento para valoración de riesgo de abandono al tratamiento de la tuberculosis en casos de tuberculosis sensible, farmacorresistente o TB/VIH y liderar el equipo psicosocial que gestionará el acompañamiento del paciente para evitar el abandono del tratamiento.
e) Realizar una intervención breve o una entrevista motivacional a la persona afectada por la tuberculosis y/o su grupo familiar, para promover el cambio de comportamientos, hábitos, prácticas o actitudes que interfieran en el proceso de adherencia al tratamiento y recuperación.
f) Incentivar el desarrollo de grupos de apoyo de personas afectadas por la tuberculosis sensible, resistente o con TB/VIH o que comparten otras condiciones sociales y de vulnerabilidad, para facilitar el apoyo terapéutico de pares, según sea pertinente, desde el punto de vista emocional, conductual, familiar e intercambiar información recíproca para superar limitantes en la adherencia al tratamiento.
g) Participar en la implementación de estrategias para la localización y reingreso al programa de las personas que no asistan al tratamiento durante dos días consecutivos, en conjunto con el equipo de salud.
h) Realizar el registro en la respectiva historia clínica de la aplicación de tamizajes e intervenciones en salud mental realizadas a la persona afectada por tuberculosis y participación en los Comités de Evaluación de Casos Especiales de Tuberculosis o unidades de análisis que sean desarrollados en la IPS o convocados por las entidades territoriales.
i) Desarrollar las intervenciones psicosociales en el ámbito de su competencia bajo criterios de confidencialidad, calidad y oportunidad.
Responsabilidades del profesional de trabajo social en la IPS
a) Realizar entrevista para identificar las necesidades y problemáticas sociales y económicas que afectan a las personas afectadas por tuberculosis sensible, resistente y TB/VIH y que ponen en riesgo la adherencia al tratamiento, la curación del afectado y la salud de la familia o contactos.
b) Establecer estrategias de intervención diferencial en personas afectadas por tuberculosis, especialmente en contextos de vulnerabilidad social y económica, y efectuar la canalización a programas de protección social disponibles en coordinación con la entidad territorial para fortalecer la adherencia.
c) Promover la participación de las personas afectadas por tuberculosis en los diferentes escenarios familiar, laboral, educativo e institucional, bajo un enfoque diferencial y de derechos.
d) Promover la participación social y la conformación de las redes comunitarias en el ámbito de aplicación de las intervenciones individuales y colectivas.
e) Desarrollar estrategias que permitan disminuir el estigma y discriminación en la atención en salud de las personas afectadas por tuberculosis sensible, resistente, con coinfección TB/VIH en la IPS, a nivel familiar y/o social.
f) Participar en conjunto con el equipo de salud en el desarrollo de estrategias de abordaje diferencial en personas con pertenencia étnica, situación de discapacidad, en situación de habitabilidad en calle, PPL, o en condiciones de vulnerabilidad social.
g) Realizar aplicación de tamizajes para evaluar la funcionalidad familiar tales como el APGAR, y de las redes de apoyo primario de la persona afectada por tuberculosis, generando las intervenciones acordes a su competencia.
h) Desarrollar mecanismos que permitan a las personas afectadas por tuberculosis sensible, resistente y TB/VIH, el acceso con oportunidad, integralidad, continuidad, equidad, y solidaridad durante la atención en salud en la IPS primaria o la institución de otra índole para garantizar la finalización del tratamiento conforme al esquema terapéutico prescrito.
i) Facilitar procesos de referencia y contra referencia, así como procesos administrativos, para la adherencia de personas afectadas por tuberculosis, sin que se interrumpa el tratamiento antituberculoso.
j) Implementar estrategias para la localización y reingreso al programa de las personas que no asistan al tratamiento durante dos días consecutivos, en conjunto con el equipo de salud.
k) Apoyar las acciones de información y educación para la salud y aquellas relacionadas con la prevención, diagnóstico, tratamiento y seguimiento de la tuberculosis en la IPS.
l) Realizar socialización y velar por el cumplimiento de la carta de derechos y deberes de las personas afectadas por tuberculosis.
Responsabilidades del profesional de nutrición en la IPS
a) Realizar consulta de valoración nutricional que incluya peso, talla, indice de masa corporal, entre otros parámetros antropométricos en las personas afectadas por tuberculosis sensible, farmacorresistente y TB/VIH, acorde al presente lineamiento
b) Brindar educación a la persona afectada por tuberculosis y al núcleo familiar sobre recomendaciones alimentarias y nutricionales que se deben adoptar, según la situación particular de cada usuario.
c) Prescribir la formulación nutricional complementaria en los pacientes que la requieran.
d) Realizar interconsultas con otras disciplinas, de acuerdo con los requerimientos individuales de cada paciente.
ANEXO 1. AIGORITMOS DE DIAGNÓSTICO DE LA TUBERCULOSIS PULMONAR ACTIVA.
Notas utilizadas en los algoritmos de diagnóstico (Anexos 1a, 1b, 1c, 1d):
a. Muestra de esputo, la primera de la mañana.
b. Preferiblemente pruebas avaladas por la OMS y bajo control de calidad por el INS, con un tiempo de respuesta menor a 48 horas. Toda prueba molecular debe proporcionar un tamiz de resistencia a fármacos, mínimo a rifampicina y preferiblemente isoniacida y rifampicina. Se recomiendan pruebas con una alta sensibilidad para detección entre 16 a 130 Unidades Formadoras de Colonias-UFC/ml a partir de muestras de esputo positivas y/o negativas[233].
c. En caso de no conocer la sensibilidad a isoniacida por prueba molecular, debe obtenerse esa información realizando cultivo en medio líquido. En caso de que se detecte resistencia a isoniacida, pero sensible a rifampicina, debe darse tratamiento de acuerdo con la norma del PNT.[234], [235].
d. Cultivo en el medio líquido recomendado por la OMS.
e. Todos los cultivos líquidos de muestras con resistencia a cualquier medicamento se deben enviar al Laboratorio Nacional de Referencia del INS para vigilancia.
f. Radiografía de tórax PA y lateral.
Siglas utilizadas en los algoritmos:
LNR= Laboratorio Nacional de Referencia
INS= Instituto Nacional de Salud,
MTB= Mycobacterium tuberculosis
PNT= Programa Nacional de Tuberculosis
PPL= Persona privada de la libertad
PVV= Persona viviendo con VIH
RxTx= Radiografía de tórax PA
PA= Proyección posterior-anterior de la radiografía de tórax
TB= Tuberculosis
Fuente de los algoritmos de diagnóstico (Anexos 1a, 1b, 1c y 1d): Adaptados del Comité Nacional Asesor de Tuberculosis de Colombia (años 2018 y 2019)[236] y de Caminero 2017[237], con la colaboración del Laboratorio Supranacional de Chile durante la visita técnica a Colombia, en diciembre de 2017, OPS e INS.
ALGORITMO DE DIAGNÓSTICO DE LA TUBERCULOSIS PULMONAR ACTIVA EN MAYORES DE 15 AÑOS QUE NO PERTENECE A GRUPOS VULNERABLES NI DE ALTO RIESGO.

Nota: En población general la baciloscopia deberá ser remplazada de manera progresiva asegurando siempre una prueba molecular y cultivo líquido, dado la mayor sensibilidad y especificidad de estas últimas pruebas diagnósticas.
ALGORITMO DE DIAGNÓSTICO DE LA TUBERCULOSIS PULMONAR ACTIVA EN MAYORES DE 15 AÑOS QUE PERTENECEN A GRUPOS VULNERABLES O DE ALTO RIESGO.
Ilustración 1b. Algoritmo diagnóstico de tuberculosis en poblaciones vulnerables y de alto riesgo mayores de 15 años.
| Poblaciones vulnerables y de alto riesgo. | |
| Indague: tos y expectoración | |
| En caso de sospecha de tuberculosis realice: prueba molecular rápida, cultivo en medra liquido y radiografía de tórax. |

a. Muestra de esputo, la primera de la mañana.
b. Preferiblemente pruebas avaladas por la OMS y controladas por el INS, con un tiempo de respuesta manara 48 horas. Toda prueba molecular debe proporcionar un tamiz de resistencia a fármacos, mínimo a rifampicina y preferiblemente isoniacida y rifampicina. Se recomiendan pruebas con una alta sensibilidad para detección entre 16 a 130 Unidades Formadoras de Colonias- UFC/ml apartir de muestras de esputo positivas y/o negativas.
c. En caso de no conocer la sensibilidad a isoniacida por prueba molecular, debe obtenerse esa información realizando cultivo en medio líquido. En caso de que se detecte resistencia a isoniacida pero sensible a rifampicina tratamiento de acuerdo con la norma del PNT.
d. Cultivo en el medio liquido recomendado por la OMS.
e. Todos los cultivos de muestras con resistencia a cualquier medicamento se deben enviar al Laboratorio Nacional de Referencia del INS para vigilancia.
f. Radiografía de tórax PA y lateral.
ALGORITMO DE DIAGNÓSTICO DE LA TUBERCULOSIS PULMONAR ACTIVA EN PERSONAS VIVIENDO CON VIH O CON ANTECEDENTES DE ENFERMEDADES O TRATAMIENTOS INMUNOSUPRESORES.

ANEXO 1d. ALGORITMO DE DIAGNÓSTICO DE LA TUBERCULOSIS PULMONAR ACTIVA EN MENORES DE 15 AÑOS.

ALGORITMOS DE DIAGNÓSTICO DE LA TUBERCULOSIS LATENTE.
Notas para el algoritmo de diagnóstico de la tuberculosis latente en adultos (Anexo 2a):
a. Se debe realizar siempre lectura entre las 48 a 72 horas luego de su aplicación. Siempre se deberá medir y reportar en milímetros el diámetro de la induración.
b. Siempre implica haber descartado una tuberculosis activa y verificar que no haya recibido tratamiento para tuberculosis activa ni latente previamente.
c. El criterio de PPD positiva en trabajadores de la salud es
10mm, si existe inmunocompromiso
5mm.
d. En personas con VIH/SIDA que presenten inmunosupresión severa podrá solicitarse a consideración del clínico tratante estudio de liberación de interferón.
e. En el trabajador de la salud que tenga un viraje tuberculinico de negativo a positivo entre 12 semanas a 2 años, después de una PPD negativa, indicar inicio de quimioprofilaxis.
Fuente: Adaptado de Latent tuberculosis infection: updated and Consolidated guidelines for programmatic management. Geneva: World Health Organization; 2018. [http://apps.who.int/iris/bitstream/10665/260235/1/WHO-CDS-TB-2018.9-eng.pdf] y ajustado por el Comité Nacional Asesor de Tuberculosis. Colombia. 2 de mayo de 2018.
Notas para el algoritmo de diagnóstico de la tuberculosis latente en niños o niñas menores de 5 años (Anexo 2b):
a. Se debe realizar siempre lectura entre las 48 a 72 horas luego de su aplicación. Siempre se deberá medir y reportar los resultados en milímetros de la induración.
b. Siempre implica haber descartado una tuberculosis activa y verificar que no haya recibido tratamiento para tuberculosis activa ni latente previamente.
c. En caso de estar disponible y a consideración del clínico podrá solicitar estudio de liberación de interferón gamma.
d. Pérdida de peso y pobre ganancia de peso en niños se define como:
Reportada pérdida de peso o muy bajo peso: (peso para la edad menor que -3z) Bajo peso (peso para la edad menor que -2z).
Pérdida de peso confirmada (>5%) desde los últimos dos controles y ha evidencia de estancamiento o el niño no sube en el peso.
e. Solicite exámenes según ilustración 1d del algoritmo diagnóstico de tuberculosis pulmonar en niños y niñas menores de 15 años y en casos de tuberculosis extrapulmonar realice exámenes a las muestras obtenidas.
Abreviaturas:
IGRA= Interferón gamma release assay/ ensayo de liberación de interferón gamma
PPD= Prueba cutánea de derivado proteico purificado
PNT= Programa Nacional de Tuberculosis
PVV= Persona viviendo con VIH
RxTx= Radiografía de tórax
PA= Proyección posterior anterior de la radiografía de tórax
TB= Tuberculosis
ALGORITMO DE DIAGNÓSTICO DE LA TUBERCULOSIS LATENTE EN ADULTOS.
| Grupos prioritarios para la indentificación de la infección tuberculosa latente en adultos. | |
| Personas con VIH/SIDA, personasque requieren tratamiento anti factor de necrosis tumoral (anti TNF), personas con insuficiencia renal crónica sometidos a diálisis, personas que vayan a recibir trasplantes, personas con silicosis y trabajadores de la salud. |

Fuente: Adaptado de Latent tuberculosis infection: updated and Consolidated guidelines for programmatic management. Geneva:World Health Organization; 2018. [http://apps.who.int/iris/bitstream/10665/260235/1/WHO-CDS-TB-2018.9-eng.pdf]y ajustado por el Comité Nacional Asesor de Tuberculosis. Colombia. 2 de mayo de 2018.
ALGORITMO DE DIAGNÓSTICO DE LA TUBERCULOSIS LATENTE EN NIÑOS O NIÑAS MENORES DE 5 AÑOS, EN CONTACTO CON PERSONAS AFECTADAS POR TUBERCULOSIS.
| Niños y niñas menores de 5 años. | |
| Niños o niñas que sean contacto estrecho con un adultos que presente tuberculosis confirmada a nivel familiar, institucional o comunitario. |

ALGORITMO DE DECISIONES SEGÚN LOS RESULTADOS MICROBIOLÓGICOS DEL SEGUNDO MES EN EL SEGUIMIENTO DE LA TUBERCULOSIS PULMONAR BACTERIOLÓGICAMENTE CONFIRMADA.


ESQUEMAS TERAPÉUTICOS RECOMENDADOS PARA LA ENFERMEDAD TUBERCULOSA ACTIVA Y LA INFECCIÓN TUBERCULOSA LATENTE.
ESQUEMAS DE TRATAMIENTO DE LA ENFERMEDAD TUBERCULOSA ACTIVA SENSIBLE
a) Dosis recomendadas de medicamentos
Tabla 26. Dosis recomendadas de medicamentos para el tratamiento de la tuberculosis activa en adultos y niños o niñas con peso mayor o igual a 25 kg
| Medicamento | Dosis diaria (mg/kg) Rango entre paréntesis | Dosis 3/semana (mg/kg)Rango entre paréntesis | Dosis máxima/día* |
| Rifampicina(R) | 10 (8 a12) | 10 (8 a12) | Diaria:600mg |
| Isoniacida (H) | 5 (4 a 6) | 10 (8 a12) | Diaria:300mg |
| Pirazinamida(Z) | 25 (20 a 30) | 35 (30 a 40) | |
| Etambutol (E) | 15 (15 a20) | 30 (25 a 35) | |
Fuente: Treatment of tuberculosis Guidelines. Fourth edition. World Health Organization 2010. Disponible en: http://www.who.int/tb/publications/2010/9789241547833/en/
*Revisar las particularidades para farmacorresistencia en el siguiente ítem del presente anexo.
Tabla 27. Dosis recomendadas de medicamentos para uso diario en el tratamiento de la tuberculosis activa en niños o niñas con peso menor a 25kg
| Medicamento | Dosis diaria (mg/kg) Rango entre paréntesis | Dosis máxima |
| Rifampicina (R) | 15 mg/kg (10-20 mg/kg) | 600 mg /día |
| Isoniacida (H) | 10 mg/kg (7-15 mg/kg) | 300 mg /día* |
| Pirazinamida (Z) | 35 mg/kg (30 a 40 mg/kg) | |
| Etambutol (E) | 20 mg/kg (15 a 25 mg/kg) | |
Fuente: World Health Organization, 2014. [238]
* Revisar las particularidades farmacorresistencia en el siguiente ítem del presente anexo.
Una vez los niños o niñas alcancen un peso de 25 Kg, se utilizarán las dosis de medicamentos para adultos.
b) Esquemas terapéuticos usando dosis fija combinadas
Tabla 28. Esquema de tratamiento de la tuberculosis activa en adultos y niños o niñas con peso mayor a 25 kg, usando la dosis fija combinada de RHZE 150/75/400/275mg y RH 150/75mg
| Rango de | Número de tabletas | |
| peso en Kg | Fase intensiva (56 dosis) diaria, lunes a sábado | Fase de continuación (112 dosis) diaria, lunes a sábado |
| RHZE 150/75/400/275mg | RH [239] 150/75mg | |
| 25-39 | 2 | 2* |
| 40-54 | 3 | 3 |
| 55 Kg o más | 4 | 4 |
Fuente: Adaptado de Guidelines for treatment of drug-susceptible tuberculosis and patient care. 2017. Update. Switzerland. WHO; 2017. Disponible en [26 de abril de 2019]: http://www.who.int/tb/publications/2017/dstb guidance 2017/en/
*Para las personas con peso entre 30-39 kg puede utilizarse la presentación RH 150/75mg o RH 150/150mg de manera diaria en la fase de continuación, ya que no supera las dosis diarias máximas permitidas de isoniacida.
Tabla 29. Esquema de tratamiento de la tuberculosis activa en niños o niñas con peso menor a 25 kg, usando la dosis fija combinada (RHZ 75/50/150mg y RH 75/50mg). Presentaciones dispersables
| Rango de | Número de tabletas | ||
| peso en Kg | Fase intensiva (56 dosis) Diario (lunes a sábado) | Fase de continuación (112 dosis) Diario (lunes a sábado) | |
| RHZ 75/50/150mg | Etambutol tabletas 100 mg | RH 75/50mg | |
| 4-7 | 1 | 1 | 1 |
| 8-11 | 2 | 2 | 2 |
| 12-15 | 3 | 3 | 3 |
| 16-20 | 4 | 4 | 4 |
| 21-24 | 4 | 5 | 4 |
Fuente: Adaptado de "Newfixed-dose combinations for the treatment of TB in children” WHO. [homepage en Internet], [Consultado 6 de octubre de 2016], New fixed-dose combinations for the treatment of TB in children. Disponible en http://www.who.int/tb/areas-of-work/children/
ESQUEMA DE TRATAMIENTO DE LA TUBERCULOSIS SENSIBLE EN PERSONAS QUE VIVEN CON VIH (PVV)
El esquema de tratamiento para las PW con tuberculosis sensible es el mismo que para las personas sin VIH, es decir, lo indicado en las tablas 28 y 29.
La duración del tratamiento será de 56 dosis en la fase intensiva (aproximadamente 2 meses) y 112 dosis en la fase de continuación (aproximadamente 4 meses), siempre y cuando la persona afectada esté recibiendo tratamiento antirretroviral o se le haya iniciado según lo establecido en este lineamiento y esté respondiendo al mismo.
De lo contrario, deberá extenderse el tratamiento a 196 dosis en la fase de continuación, tanto en niños como adultos. Sin embargo, el llamado es a asegurar el inicio del tratamiento antirretroviral en las primeras dos semanas del tratamiento antituberculoso o su continuidad cuando ya se venía recibiendo.[240]
ESQUEMAS DE TRATAMIENTO DE LA ENFERMEDAD TUBERCULOSA ACTIVA EN OTRAS SITUACIONES CLINICAS PARTICULARES
Para definir los esquemas de tratamiento en situaciones clínicas particulares, se recomienda realizar interconsulta con especialista tratante y de ser posible presentación del caso en el CERCET correspondiente a cada entidad territorial, sin que esto sea un condicionante para iniciar el esquema normado. (Véase en detalle Capítulo 4).
Tuberculosis y embarazo
El esquema de tratamiento será el mismo de la mujer no embarazada[241] y con estricto seguimiento por obstetricia. Las mujeres embarazadas que tomen isoniacida deben tomar piridoxina. Algunas guías internacionales[242] recomiendan adicionar una dosis de 10 mg de vitamina k si la madre recibe tratamiento con rifampicina.
Tuberculosis y enfermedad hepática
Si hay antecedentes de hepatitis y la persona está asintomática, puede seleccionarse un esquema siguiendo la recomendación del United States Public Health Service (USPHS), con RHE por dos meses, seguido de RH por siete meses para un total de nueve meses ya descrito en apartados anteriores. [243] (Véase en el Capítulo 4)
Tuberculosis e insuficiencia renal
Se deberán realizar los ajustes acordes a la depuración de la creatinina acorde a lo señalado. (Véase en el Capítulo 4)
Tuberculosis y diabetes
El esquema recomendado es RHZE por dos meses seguido de RH diaria por cuatro meses. Siempre se deberá agregar al tratamiento, piridoxina 100mg diarios para prevenir la neuritis periférica. Antes de finalizar la segunda fase, el equipo tratante deberá evaluar la evolución clínica, microbiológica y radiológica para definir la necesidad de prolongar, o no, el tratamiento. [244]
Tuberculosis y cáncer.
Cuando exista tuberculosis en comorbilidad con cáncer se deberá garantizar siempre la atención integral de estas patologías asegurando un estricto seguimiento de reacciones adversas a fármacos o posibles interacciones farmacológicas que puedan surgir con la quimioterapia. La EAPB y la red prestadora deberán gestionar el acceso a las valoraciones por parte de las especialidades requeridas para la atención de estas patologías de manera prioritaria.
Tuberculosis ganglionar y otras extrapulmonares a excepción de (meníngea y ósea)
El esquema recomendado es RHZE por dos meses diario, seguido por HR por 4 meses de administración diaria.
Tuberculosis miliar, meníngea y ósea
Las personas afectadas por tuberculosis meníngea y ósea deben ser tratadas con un régimen de cuatro fármacos (RHZE) por 2 meses, seguido de un régimen de dos fármacos (RH) durante 10 meses; la duración total del tratamiento es de 12 meses, dado que estos pueden presentar tasas de recaídas mayores de 7%. [245], [246], [247].
En el tratamiento de la tuberculosis meníngea se recomienda incluir corticoides desde el inicio con una reducción gradual, para un total de 6 a 8 semanas. La dosificación por kg de peso/día es igual a la descrita para tuberculosis pulmonar en las tablas 11 y 12[248]. En la tuberculosis miliar, el tratamiento puede ser igual a la tuberculosis pulmonar activa (6meses), pero debe descartarse el compromiso meníngeo, caso en el cual será tratada con el esquema mencionado de 12 meses.
Tabla 30. Duración de la segunda fase en condiciones particulares de tuberculosis activa, sensible
| Condición particular | Número de dosis en la segunda fase del tratamiento |
| - Tuberculosis y embarazo - Tuberculosis y diabetes | 112 dosis en el esquema de dosis diarias |
| - Tuberculosis miliar - Tuberculosis y VIH CD4 | 112 dosis en el esquema de dosis diarias; no obstante, se debe verificar la ausencia de compromiso meníngeo, en tal caso se mantendrá el tratamiento como tuberculosis meníngea. |
| - Silicotuberculosis - Tuberculosis genitourinaria - Tuberculosis e insuficiencia renalcrónica - Tuberculosis y VIH CD4 | 196 dosis en el esquema de dosis diarias |
| - Tuberculosis meníngea - Tuberculosis ósea | 280 dosis en el esquema de dosis diarias |
Fuente. Programa Nacional de Tuberculosis. Colombia. Año; 2019.
ESQUEMAS DE TRATAMIENTO PARA LA ENFERMEDAD TUBERCULOSA ACTIVA FARMACORRESISTENTE[249], [250]
Todos los casos de tuberculosis farmacorresistente en mujeres gestantes o en periodo de lactancia deben ser evaluados por expertos clínicos y seguidos por los CERCET. Durante la gestación debe evitarse el uso de la estreptomicina por sus efectos nocivos sobre el nervio acústico del feto[251]; al igual que la kanamicina, amikacina, capreomicina y fluoroquinolonas por el riesgo renal y teratogénico[252]. Así mismo, en las mujeres en edad fértil que reciban estos medicamentos debe desaconsejarse el embarazo durante el tratamiento.
a. Tratamiento de casos de tuberculosis resistente a la isoniacida y sensibilidad confirmada a la rifampicina (mono H)
Tabla 31. Recomendaciones para el tratamiento de casos con monorresistencia o polirresistencia que incluya la isoniacida y sea sensible a la rifampicina*
| Patrón de resistencia | Régimen sugerido según el momento del diagnóstico del perfil de resistencia | Observaciones | ||
| Durante el 1er mes de la fase intensiva | Durante el 2do mes de la fase intensiva | Durante la fase de continuación | ||
| H | RHZE + Levofloxacina por 6 meses a partir del inicio de esta fluoroquinolona. | Continuar RHZE hasta completar 6 meses de tratamiento dependiendo de la evolución clínica y bacteriológica. | Si al tercer mes se identifica la resistencia a isoniacida se recomienda reiniciar RHZE por 6 a 9 meses efectuando evolución clínica y bacteriológica [253] | Se recomienda utilizar la fluoroquinolona únicamente si se conoce la resistencia a isoniacida, antes de iniciar el tratamiento, o si lleva menos de un mes con los medicamentos de primera línea (RHZE). La inadecuada indicación de la fluoroquinolona pone en riesgo de amplificación y |
| H yZ | puede generar casos de resistencia más complejos, por lo tanto, se deberá | |||
| Hy E | realizar un análisis individualizado del caso y bajo orientación posible de un CERCET. | |||
Fuente: Adaptado de WHO Consolidated Guidelines on drug-resistant tuberculosis treatment. World Health Organization. Suiza. 2019. *Con sensibilidad confirmada a rifampicina y fluoroquinolonas.
La indicación de la quinolona deberá ser evaluada por médico experto y mediante manejo individualizado del caso soportado en la evaluación clínica y radiológica. En caso de indicarse el uso de la quinolona la duración del esquema RHZE deberá ser de 6 meses contados a partir del inicio de la quinolona.
b. Identificación temprana de la resistencia a la isoniacida
Cuando existe resistencia a la isoniacida, pero sensibilidad a la rifampicina, identificada antes del inicio del tratamiento o durante el primer mes, generalmente por una prueba molecular, se recomienda comenzar un esquema terapéutico con una fluoroquinolona, en adición a la terapia normada para la tuberculosis sensible (RHZE), durante seis (6) meses a partir del momento de iniciar la fluoroquinolona. La levofloxacina se propone como la fluoroquinolona de primera elección, la cual se debe administrar en dosis altas 750-1000mg/dia[254] en el régimen de tratamiento de tuberculosis resistente a isoniacida, con excepción de las siguientes situaciones:
- Cuando no se puede excluir la resistencia a la rifampicina;
- Si se conoce o sospecha resistencia a la levofloxacina;
- En casos de intolerancia conocida a las fluoroquinolonas;
- Si existe un riesgo conocido o sospechado de intervalo QTc prolongado; y
- Durante el embarazo y lactancia.
La razón de mantener la isoniacida, además de la facilidad operativa de administrar la terapia combinada, se sustenta en estudios que demuestran la conveniencia de incorporar la isoniacida en este esquema, aunque exista resistencia a este medicamento[255]. Se recomienda utilizar la presentación de RHZE en dosis fija combinada para acoger esta recomendación y mejorar la adherencia al limitar el número de tabletas a tomar por dosis.
La prolongación del tratamiento más allá de los 6 meses puede considerarse para personas con enfermedad cavitaria o en personas sin conversión de la baciloscopia o el cultivo. Siempre se debe descartar resistencia adicional a la rifampicina, así como la resistencia a las fluoroquinolonas y pirazinamida, si es posible.
c. Identificación de la resistencia a la isoniacida después del primer mes de iniciado el tratamiento
- En adultos, adolescentes y niños o niñas, cuando la resistencia a la isoniacida se conoce después del primer mes y antes de terminar la fase intensiva, se debe continuar el RHZE en administración diaria, hasta completar los seis meses del tratamiento.
- Si se conoce en el segundo mes la resistencia a isoniacida y el paciente se encuentra aún en la primera fase de tratamiento, debe continuar en fase intensiva RHZE en administración diaria. La indicación de la quinolona siempre debe ser evaluada por médico experto en tuberculosis resistente o en un Comité de Evaluación de Casos Especiales (CERCET), y mediante manejo individualizado del caso soportado en la evaluación clínica, radiológica y de susceptibilidad a fármacos.
- No se recomienda la adición de la quinolona si se conoce la resistencia a partir del segundo mes y el paciente va bien clínicamente y con baciloscopia negativa[256].
- Si el paciente no va bien clínica o bacteriológicamente, la recomendación debe ser la realización de nuevas pruebas de sensibilidad que incluyan sensibilidad a rifampicina y a quinolonas al menos, para así definir un esquema individualizado según el patrón de resistencia. [257].
- En el caso en que se identifique resistencia a la isoniacida y sensibilidad a la rifampicina a partir del 3a mes, se debe realizar una evaluación clínica, radiológica y bacteriológica. Así mismo, se debe solicitar una nueva prueba de sensibilidad a fármacos que permita descartar la resistencia a rifampicina.
- En todos los casos de resistencia a isoniacida con sensibilidad a la rifampicina, aún frente a una evolución favorable, a la muestra de esputo del segundo mes se le debe realizar una prueba molecular para evaluar la amplificación de resistencia a rifampicina. Si esto ha ocurrido, se debe prescribir un esquema para tuberculosis TBMDR. Igualmente, se deben realizar las pruebas de sensibilidad fenotípicas convencionales[258].
Adicionalmente, debe tenerse presente en las personas con insuficiencia renal la necesidad de ajustar la dosis de pirazinamida según el estado de la función renal (depuración de la creatinina); en estas personas no se recomienda el etambutol.
Los casos con resistencia a isoniacida (no tuberculosis MDR/RR) con condiciones y situaciones no incluidas en las indicaciones de este lineamiento, deben ser evaluados por el equipo médico especializado y presentados en los comités regionales de evaluación de casos especiales de tuberculosis CERCET, con el fin de orientar la conducta terapéutica más apropiada.
d. Generalidades sobre el tratamiento de casos de tuberculosis MDR/RR con esquemas cortos y largos
Para el tratamiento de la tuberculosis MDR/RR existen esquemas cortos de 9 a 12 meses de duración y esquemas largos de 18 a 20 meses de duración. El esquema seleccionado debe estar adaptado a las particularidades de cada caso y ser evaluado y seguido por profesional médico experto en tuberculosis o especializado en neumología o infectología y seguidos en el CERCET.
Tanto en niños, adolescentes y en adultos la recomendación es evitar los medicamentos inyectables de segunda línea. En caso de usarlos se debe preferir un esquema corto y contar previamente con el resultado de una prueba de sensibilidad que confirme la susceptibilidad de la micobacteria al fármaco.
En todos los casos, antes de iniciar el tratamiento para tuberculosis MDR, el profesional de medicina debe explicar a la persona afectada claramente los requerimientos de cada esquema, sus beneficios e inconvenientes para observar las implicaciones frente a la adherencia al tratamiento según el esquema terapéutico que se adopte.
Los esquemas adoptan las recientes recomendaciones de la Organización Mundial de la Salud (OMS), por los perfiles de seguridad y eficacia. El monitoreo de la respuesta y de eventos adversos debe intensificarse para las personas que reciban estos medicamentos.
Actualmente, Colombia está realizando los procedimientos administrativos pertinentes para la adquisición centralizada de los medicamentos de segunda línea, necesarios para estos esquemas terapéuticos, conforme con las nuevas recomendaciones internacionales y en consonancia con los tiempos administrativos que implica el proceso de adquisición de medicamentos a nivel internacional.
Dado que los nuevos medicamentos de estos esquemas no han sido utilizados de forma rutinaria por el país, y que por lo tanto no se cuenta con históricos de consumo, se deberán realizar los reportes por parte de las entidades territoriales de los inventarios disponibles de uso y existencias. En caso de tratamientos individualizados no contemplados en estos lineamientos las aseguradoras deberá garantizar los medicamentos de esquemas de acuerdo con la disponibilidad de fármacos previstos en la tabla 32, para casos tuberculosis TBMDR y TBRR, prescritos por el especialista tratante que podrá estar soportada en el concepto de un CERCET.
En personas que viven con VIH se debe garantizar la correcta administración del tratamiento antirretroviral y de la TB farmacorresistente de manera integral.
e. Medicamentos para el esquema largo (estandarizado) para tuberculosis MDR/RR
La nueva recomendación de la OMS agrupa los medicamentos utilizados para el tratamiento de la tuberculosis multidrogorresistente[259] y resistente a la rifampicina, con esquemas largos, de acuerdo con la prioridad para ser incorporados en los esquemas terapéuticos, tal como lo describe la clase en la tabla 32.
Tabla 32. Clasificación de los medicamentos utilizados en los esquemas de tratamiento largos para la tuberculosis multidrogorresistente y resistente a la rifampicina
| Clase | Medicamentos | Abreviaturas |
| A. Medicamentos para ser priorizados | Levofloxacina/ Moxifloxacina Bedaquilina Linezolid | Lfx / Mfx Bdq Lzd |
| B. Medicamentos para adicionar | Clofazimina Cicloserina/Terizodona | Cfz Cs/T rd |
| C. Medicamentos para completar los esquemas y cuando no se pueden usar medicamentos de los grupos A y B | Etambutol Delamanid Pirazinamida Imipenem-cilastatin/Meropenem Amikacina (/Estreptomicina) Etionamida/Protionamida Ácido Paraminosalicilico | E Dlm Z Ipm-CIn/Mpm Am (/S) Eto/Pto PAS |
Fuente: Adaptado de WHO. Consolidated guidelines on drug-resistant tuberculosis treatment. Geneva: World Health Organization; 2019. Licence: CC BY-NC-SA 3.0 IGO. [5 de abril de 2019], Disponible en: https://apps.who.int/iris/bitstream/handle/10665/311389/9789241550529-eng.pdf
Notas:
- Imipenem-cilastatin están destinados para ser utilizados juntos.
- Capreomicina y Kanamicina no se recomiendan por el aumento del riesgo de fracaso del tratamiento y recaídas relacionadas con la duración de los esquemas.
Basados en esta nueva clasificación y soportados en la nueva evidencia científica de perfiles de seguridad y eficacia, la estructura de los nuevos esquemas terapéuticos recomendados combina al menos 4 medicamentos de la Tabla 18 (entre los cuales se deberán priorizar los 3 medicamentos de la Clase A). Si solo pueden ser utilizados 1 o 2 medicamentos de la Clase A, se deben incluir 2 medicamentos de la Clase B. Si no logran completarse 4 medicamentos con los de las Clases A y B, deben agregarse medicamentos de la Clase C para completarlo.
Para los nuevos esquemas se deben priorizar los medicamentos de administración oral e igualmente se debe tener en cuenta los medicamentos que fueron utilizados previamente en la persona afectada, el perfil de resistencia del lugar de procedencia y de residencia de la persona, los resultados de las PSF y las comorbilidades. Las dosis de los medicamentos de segunda linea se presentan en la tabla 33. (Ver página siguiente)
Tabla 33. Dosis diarias de medicamentos en los esquemas recomendados para el tratamiento de la tuberculosis multidrogorresistente y resistente a la rifampicina
| Medicamento | Grupo de peso | ||
| Menos de 30 Kg | De 30 a 50 kg | Mayor a 50Kg | |
| Levofloxacina | 15-20mo/kfl | 750mg | 1000mg |
| Moxifloxacina | 400 mg | 600 mg | 800 mg |
| Bedaquilina* | 400 mg diarios por las primeras 2 semanas luego 200 mg tres veces por semana hasta las 22 semanas. | ||
| Linezolid | 600 mg | ||
| Clofazimina | 50 mg | 100 mg | 100 mg |
| Cicloserina | 500 mg | 500 mg | 750 mg |
| Etambutol | 800 mg | 800 mg | 1200 mg |
| Delamanid | 100 mg | ||
| Pirazinamida | 1000 mg | 1400 mg | 2000 mg |
| Isoniacida en altas dosis | 300 mg | 400 mg | 600 mg |
| Etionamida | 250 mg | 500 mg | 750 mg |
| Amikacina ft | 15 - 20 mg por kilogramo de peso (máximo 1g) | ||
Fuente: Comité Nacional Asesorde Tuberculosis. Colombia. 2019 y adaptado de WHO Consolidated Guidelines on drug-resistant tuberculosis treatment. World Health Organization. Suiza. 2019.
*En mayores de 18 años, preferiblemente; no usar en menores de 6 años.
¥ En mayores de 15 años
En mayores de 3 años
En mayores de 18 años; control auditivo en todos los casos.
Se recomienda que los regímenes de tratamiento sean 100% orales. En el caso de la bedaquilina se debe suministrar solo por 6 meses.
La duración total del tratamiento largo para casos de tuberculosis MDR/RR será de 18 a 20 meses de tratamiento; sin embargo, podrá prolongarse hasta 15 o 17 meses después de la negativización del cultivo, según la evolución clínica de la enfermedad.
Teniendo en cuenta estas recomendaciones Colombia establece el siguiente esquema terapéutico largo para la tuberculosis MDR/RR para adultos y niños mayores de 6 años:
Esquema largo para tuberculosis MDR/RR para niños mayores de 6 años.
6 meses Lfx-Lzd-Bdq-Cfz –12 a14 meses Lfx-Lzd-Cfz
El delamanid solo puede ser utilizado en niños mayores de 3 años y la bedaquilina en mayores de 6 años. Por lo tanto, el anterior esquema puede ser utilizado solo en niños mayores de 6 años.
Esquema largo para tuberculosis MDR/RR para niños menores de 6 años
6 meses Lfx-Lzd-Cfz-Cs –12 a14 meses Lfx-Lzd-Cfz
Los medicamentos que se utilicen en esquemas para niños serán administrados preferiblemente en presentaciones dispersares según disponibilidad.
Las recomendaciones presentadas para la construcción de esquemas largos pueden ser extrapoladas de adultos a niños, considerando que los medicamentos del esquema han sido utilizados en pediatría con las precauciones propias de cada molécula. No obstante, teniendo en cuenta la escasa experiencia en el manejo de casos de tuberculosis farmacorresistente en niños y las limitaciones en el uso de los fármacos de segunda línea, por la edad y su toxicidad, cada caso debe ser evaluado por expertos clínicos en neumología o infectología pediátrica y ser seguidos en un CERCET.
f. Esquema corto para tuberculosis MDR/RR
El esquema corto solo está indicado en las personas afectadas por tuberculosis TBMDR o resistente a la rifampicina (TBRR) que no hayan sido tratados previamente con fármacos de segunda línea y en los cuales la resistencia a fluoroquinolonas y agentes inyectables de segunda línea se ha descartado. No estará indicado el esquema corto en las siguientes situaciones[260]:
- Resistencia confirmada o sospecha de ineficacia por lo menos a un medicamento del esquema acortado para TBMDR, excepto la resistencia a isoniacida.
- Exposición anterior de más de 1 (un) mes a un medicamento de segunda línea del régimen acortado para tuberculosis MDR (a menos que se confirme la sensibilidad a estos medicamentos).
- Se considera un criterio de exclusión para el esquema acortado, la exposición previa mayor de 1 (un) mes a una fluoroquinolona o un medicamento inyectable de segunda línea que no está en el esquema acortado pero que pueda generar resistencia cruzada. Sin embargo, si la resistencia a estos dos medicamentos ha sido excluida por una prueba de sensibilidad a fármacos (PSF) confiable, entonces el esquema acortado puede utilizarse.
- Intolerancia a uno o más medicamentos del esquema acortado para TBMDR o mayor riesgo de toxicidad (por ejemplo: interacciones medicamentosas y cardiotoxicidad).
- Embarazo.
- Enfermedad extrapulmonar en personas que viven con VIH.
- Tuberculosis diseminada, meníngea o del sistema nervioso central.
Otras consideraciones a tener en cuenta son [261], [262]
- Se debe descartar resistencia a las fluoroquinolonas y a los inyectables antes de comenzar a administrarlos.
- Se puede también considerar un criterio de exclusión, la resistencia a la pirazinamida en el inicio del tratamiento, cuando esta resistencia se determinó usando una PSF confiable.
- No se recomienda basar las decisiones de tratamiento en la PSF para etambutol o cualquier otro fármaco en el tratamiento, aparte de los mencionados, debido a la naturaleza no fiable de las pruebas.
- Se recomienda utilizar la moxifloxacina para todos los esquemas acortados de farmacorresistencia, en los que se indica agregar una fluoroquinolona.
Teniendo en cuenta estas recomendaciones Colombia establece el siguiente esquema terapéutico corto para la tuberculosis MDR/RR el cual sera modificado a partir de nuevas recomendaciones que emita la OMS:
Esquema corto para tuberculosis MDR/RR
4-6 meses Am-Mfxaltas dosis[263]-Eto-Cfz-Z-Haltas dosis-E– 5 meses Mfxaltas dosis-Cfz-Z-E
En los niños menores de 5 años, paucibacilares y con pocas lesiones, en caso de seleccionar el esquema corto para el tratamiento de una tuberculosis MDR/RR, la recomendación es excluir la amikacina de este esquema, particularmente por el impacto de los efectos nocivos de los inyectables de segunda línea sobre la audición, por lo tanto, en caso de utilizar este medicamento se debe garantizar la vigilancia de la función auditiva. Todos los niños o niñas con tuberculosis MDR/RR deben ser evaluados y su esquema terapéutico ajustado en un CERCET. [264]
- Consideraciones para la implementación de nuevos esquemas de tratamiento para TB MDR y TB RR con fármacos orales:
Acorde a las recomendaciones emitidas por la OMS, 2019, los pacientes con TBMDR o TBRR, se podrían beneficiar con esquemas eficaces de tratamiento ya sean acortados o largos orales, implementados en condiciones programáticas y con los fármacos que define este lineamiento. (Ver tabla No32).
En el caso de los pacientes con TBMDR o TBRR que nunca han recibido tratamiento de segunda línea (incluida la bedaquilina), que no muestran resistencia a las fluoroquinolonas y que no presentan tuberculosis diseminada ni tuberculosis extrapulmonar grave, la opción terapéutica que podría utilizarse es un esquema acortado oral que contenga bedaquilina, el cual deberá ser considerado a partir de las recomendaciones de la OMS 2020, para lo cual los casos deberán ser evaluados en un CERCET, velando por el desarrollo de condiciones de investigación operativa en aquellos esquemas diferentes a los contenidos en estos lineamientos. [265]
g. Tratamiento de casos de tuberculosis resistente a cualquier fluoroquinolona o a un medicamento inyectable de segunda línea y casos de tuberculosis XDR
La primera y más importante justificación para buscar un esquema estándar, está representada por el bajo éxito y las altas tasas de fracaso / muerte que se presentan actualmente en el tratamiento de los casos resistentes a cualquier fluoroquinolona o un medicamento inyectable de segunda línea y de los casos de TBXDR. Teniendo en cuenta las recomendaciones de la propuesta publicada en el European Respiratory Journal en el año 2017 y de la OMS del año 2019[266] se adapta el siguiente esquema; no obstante, se debe evaluar cada caso en el CERCET para una mejor e individualización de casos según cada situación.
Esquema estandarizado para tuberculosis resistente a cualquier fluoroquinolona o a un medicamento inyectable de segunda línea y tuberculosis XDR
6 meses Lzd-Bdq-Cfz-Cs – 12 meses Lzd-Cfz-Cs
Requisitos básicos del esquema estandarizado para tuberculosis resistente a cualquier fluoroquinolona o a un medicamento inyectable de segunda línea y tuberculosis XDR
Este esquema debe satisfacer cuatro requerimientos básicos comunes a todos los esquemas antituberculosos:
- "Deben estar presentes al menos cuatro medicamentos nuevos (nunca usados)” (Caminero, et al. 2017).
- "Dos de ellos deben ser medicamentos imprescindibles, uno con una buena actividad bactericida y otro con una buena actividad esterilizante. Idealmente, ambos (o por lo menos el medicamento esterilizante) deberían darse durante todo el tiempo del tratamiento” (Caminero, et al. 2017).
- Los otros dos medicamentos tienen la función de proteger la acción de los medicamentos imprescindibles (Caminero, et al. 2017).
- "El tratamiento debe ser administrado por el tiempo suficiente para curar a la persona afectada y prevenir las recaídas. Algunos de los medicamentos con mayor actividad esterilizante (rifampicina, pirazinamida y, probablemente, moxifloxacina, levofloxacina, Linezolid, bedaquilina y delamanid) son potencialmente útiles para reducir la duración del tratamiento, aunque algunos de ellos no serán elegibles para este esquema”. (Caminero, et al. 2017).
Composición del esquema y posibles alternativas (siempre y cuando estén disponibles en el país)
Para el esquema de tratamiento estandarizado que se propone y de acuerdo con la disponibilidad de medicamentos, los siguientes antibióticos son las opciones a tener en cuenta para incluir en el esquema:
- Linezolid (Lzd). Medicamento imprescindible para este esquema[267]
- Bedaquilina (Bdq). Medicamento potencialmente imprescindible[268]
- Clofazimina (Cfz). Medicamento imprescindible para este esquema[269]
- Carbapenémico: Meropenem (Mpm)[270], [271]. Debe ser administrado con amoxicilina/ácido clavulánico (Clav). Esta asociación requiere de dispositivos para aplicación parenteral. Se recomienda en su lugar adicionar Cicloserina (Cs) y pirazinamida (Z)[272]
- Además, es necesario reforzar y proteger los cuatro medicamentos mencionados con otros medicamentos[273].
- Una fluoroquinolona[274].
- Un inyectable de segunda línea diferente al utilizado antes en el tratamiento de tuberculosis MDR. [275].
- Altas dosis de isoniacida se podrían utilizar en los casos con resistencia de bajo nivel a este medicamento.
Duración del esquema propuesto
La duración total del esquema sería de mínimo 12 meses de tratamiento después de la conversión del cultivo. Si la baciloscopia y el cultivo siguen siendo positivos al final del sexto mes de tratamiento, se debe considerar fracaso del esquema y el caso debe ser reevaluado para someterse aun esquema individualizado. Es necesario que el equipo médico tratante y el CERCET determinen para cada caso la duración del tratamiento. En especial, si se considera una duración de la bedaquilina mayor a 6 meses.
Limitaciones y riesgos potenciales relacionados con el uso del esquema propuesto para los casos de tuberculosis con resistencia a cualquier fluoroquinolona o al menos un medicamento inyectable de segunda línea y tuberculosis XDR
"Lo ideal es prescribir el tratamiento basado en PSF (pruebas rápidas) para medicamentos de segunda línea. Sin embargo, este esquema tiene la característica de ser potencialmente eficaz en personas que están fallando en el esquema para tuberculosis MDR estandarizado o cuando se están esperando los resultados de las PSF de segunda línea. Como la eficacia potencial de este esquema se basa en fármacos como el Linezolid y la
bedaquilina, se debe garantizar la capacidad de monitorear su posible toxicidad (especialmente el intervalo QTc, el hemograma y la agudeza visual y auditiva). Por último, pero no menos importante, es imprescindible que todas las drogas que componen el esquema estén disponibles en el país, que se monitoree su seguridad y su apropiado manejo, así como, que haya modelos de atención y apoyo centrados en el paciente para asegurar un adecuado seguimiento y cuidado de los pacientes que están recibiendo tratamiento” (Caminero, etal. 2017).
h. Esquemas terapéuticos recomendados para la infección tuberculosa latente
Los esquemas terapéuticos para la infección tuberculosa latente en Colombia, en personas inmunocompetentes y con buena adherencia al tratamiento, será la isoniacida en monoterapia y para PW isoniacida asociado a la rifapentina. Las dosis recomendadas de estos esquemas se presentan en la tabla 34.
Tabla 34. Dosis de medicamentos recomendados para los esquemas de tratamiento para la tuberculosis latente
| Esquema | Duración | Dosis por Kg de peso | Frecuencia | Dosis máxima |
| Isoniacida en monoterapia | 6 meses | Niños Adultos: 5mg | Diaria(auto administrada con seguimiento mensual) | 300mg |
| Isoniacida más Rifapentina* | 3 meses | Isoniacida: Edad 2-11 años: 25 mg+ Edad >12años: 15mg | Semanal (Supervisada) | Isoniacida: 900 mg Rifapentina: |
| (12 dosis) | Rifapentina: según peso corporal: 10.0-14.0 kg = 300 mg 14.1-25.0 kg = 450 mg 25.1-32.0 kg = 600 mg 32.1-50.0 kg = 750 mg > 50 kg = 900 mg | 900 mg | ||
Fuente: Adaptado de WHO. Latent tuberculosis infection: updated and Consolidated guidelines for programmatic management.
Geneva: World Health Organization; 2018. Licence: CC BY-NC-SA 3. 0 IGO. [29 de noviembre de 2018]. Disponible en: https://apps.who.int/iris/bitstream/handle/10665/260233/9789241550239-eng.pdf?sequence=1&isAllowed=yy
* Colombia realiza la adquisición centralizada de la rifapentina con miras a que esta opción terapéutica esté disponible en el país. Inicialmente solo estará disponible para quimioprofilaxis en personas que viven con VIH.
¥ En niños con peso mayor de 30Kg, se utiliza dosis de adulto.
+ En niños que reciban tratamiento con isoniacida y que presenten desnutrición se recomienda la administración de piridoxina (vitamina B6) para evitar el riesgo de neuritis periférica.
La terapia preventiva con isoniacida no aumenta el riesgo de resistencia a la isoniacida, si se ha descartado tuberculosis activa; por lo tanto, esta consideración no debe constituirse en una barrera de acceso a la profilaxis.[276], [277], [278].
En las personas que viven con VIH, puede administrarse como profilaxis el esquema rifapentina e isoniacida en administración semanal durante 3 meses, de manera supervisada, teniendo precaución con las posibles interacciones medicamentosas que se pueden dar cuando los pacientes están en tratamiento antirretroviral. De tal manera, su administración en conjunto con esquemas de TAR basados en efavirenz no requiere ajuste de dosis de la TAR y en aquellos basados en raltegravir ha demostrado ser bien tolerada, pero NO debe administrarse de manera conjunta con inhibidores de proteasa o nevirapina y no se cuenta con evidencia para su administración conjunta con esquemas que contengan dolutegravir. [279].
En cada entrega del medicamento se debe verificar la adherencia a ambos tratamientos y ser manejados por la IPS del programa de VIH en conjunto con el Programa de Tuberculosis. [280]
En los niños y personas con inmunosupresión priorizadas para quimioprofilaxis, que sean contactos de una persona afectada por tuberculosis farmacorresistente, una vez descartada la enfermedad tuberculosa activa en ellos y, si la cepa del caso índice es sensible a las quinolonas, se recomienda dar profilaxis con levofloxacina por 6 meses, en las dosis y con el seguimiento indicado en los ítems superiores de este anexo[281].
INSTRUMENTO PSICOSOCIAL PARA LA IDENTIFICACIÓN DE FACTORES DE RIESGO DE NO ADHERENCIA AL TRATAMIENTO ANTITUBERCULOSO.
El siguiente instrumento contribuye a caracterizar a las personas afectadas por tuberculosis e identificar los factores sociales y psicosociales de riesgo de no adherencia al tratamiento antituberculoso. Fue desarrollado en cooperación con FONADE, OPS/OMS, Ministerio de Salud y Protección Social, el programa especial de TDR (Research and Training in Tropical Diseases) y la Universidad de los Andes, con el apoyo del Fondo Mundial de lucha contra el SIDA, la tuberculosis y la malaria. Se aplicará una vez la persona sea diagnosticada o al inicio del tratamiento y podrá ser usado por las IPS o equipos de salud pública en el seguimiento a casos.
Es importante que quien aplica el instrumento se tome el tiempo para recoger la información con la mayor calidad posible. En las preguntas cerradas, debe marcar con una equis (X) la respuesta dada por la persona afectada por tuberculosis; en las preguntas abiertas debe llenar el campo con la información dada por la persona afectada.


DERECHOS Y DEBERES DE LAS PERSONAS AFECTADAS POR LA TUBERCULOSIS.
A continuación, se presenta el articulado de la declaración sobre los derechos de las personas afectadas por la tuberculosis. [282]
Capítulo 1. Disposiciones generales
Artículo 1. Definiciones. Esta Declaración utiliza las siguientes definiciones[283]:
- Atención médica para la tuberculosis: se refiere a la atención integral, con todos los bienes y servicios de salud de mayor efectividad y de alta calidad, asociada con prevención, diagnóstico y tratamiento de la infección y la enfermedad tuberculosa, incluida la tuberculosis pulmonar, extrapulmonar, susceptible a fármacos y farmacorresistente, con los efectos secundarios menos perjudiciales, incluyendo, pero sin limitarse a, diagnósticos, medicamentos, terapia y otros servicios de apoyo psicosocial, hospitalización a largo plazo y atención continua por discapacidad parcial o permanente, cuando sea necesario, atención comunitaria, atención paliativa en estados terminales, monitoreo y control de sucesos adversos durante el tratamiento y otras intervenciones y dispositivos terapéuticos, incluida la atención de emergencia, durante todo el curso de la infección o enfermedad, y cubriendo toda la expectativa de vida de las personas que requieren cuidados permanentes; proporcionada por profesionales de la salud capacitados, y brindada de una manera respetuosa, digna, sensible a los aspectos culturales, no discriminatoria, sin coerción ni estigmatización.
- Persona afectada por la tuberculosis: se refiere a cualquier persona con tuberculosis o que haya tenido tuberculosis previamente, así como a sus cuidadores y familiares inmediatos, y miembros de las poblaciones clave y vulnerables a la tuberculosis, tales como niños, niñas, profesionales de la salud, pueblos indígenas, personas que viven con VIH, personas que consumen drogas, presos, mineros, poblaciones móviles y migrantes, mujeres, y poblaciones pobres de las zonas urbanas y rurales.
- Tuberculosis: se refiere a todas las formas de enfermedad tuberculosa, incluida la tuberculosis pulmonar y extrapulmonar, la tuberculosis sensible a los fármacos y todos los tipos tuberculosis resistente a los fármacos.
Capitulo 2. Derechos de las personas afectadas por la tuberculosis.
Artículo 2. Derecho a la vida. Toda persona afectada por la tuberculosis tiene el derecho inherente a la vida.
Artículo 3. Derecho a la dignidad. Toda persona afectada por la tuberculosis tiene derecho a ser tratada con dignidad y respeto.
Artículo 4. Derecho al máximo nivel alcanzable de salud física y mental (derecho a la salud). Toda persona afectada por la tuberculosis tiene derecho a disfrutar del máximo nivel alcanzable de salud física y mental.
Artículo 5. Derecho a la protección contra la tortura y otros tratos o penas crueles, inhumanas o degradantes. Toda persona afectada por la tuberculosis tiene derecho a no ser torturado y sujeto a otros tratos o penas o castigos crueles, inhumanos o degradantes.
Artículo 6. Derecho a la igualdad y a no ser objeto de discriminación. Toda persona afectada por la tuberculosis es igual ante la ley y tiene derecho, sin discriminación alguna, a igual protección de la ley y a no ser objeto de cualquier tipo de discriminación por ningún motivo, tales como edad, nacimiento, color, cultura, condición de ciudadanía, discapacidad, origen étnico, situación económica, identidad de género, idioma, condición jurídica, opinión política o de cualquier otra índole, presencia de otras enfermedades, origen nacional o social, raza, religión, sexo, orientación sexual o cualquier otra condición.
Artículo 7. Derecho a la libertad y seguridad de la persona. Toda persona afectada por la tuberculosis tiene derecho a la libertad y la seguridad. Ninguna persona con tuberculosis será privada de su libertad, salvo por los motivos previstos en y de conformidad con el procedimiento establecido por la ley. Toda persona afectada por la tuberculosis privada de su libertad debe ser tratada humanamente y con el debido respeto a su dignidad inherente.
Artículo 8. Libertad de movimiento. Toda persona afectada por la tuberculosis que esté legalmente dentro del territorio de un Estado tiene derecho a libertad de movimiento y a libertad de elegir su residencia. Toda persona afectada por la tuberculosis tiene la libertad de salir de cualquier país, incluido el suyo. Los derechos mencionados anteriormente no pueden estar sujetos a ninguna restricción, excepto aquellas que están previstas en la ley, y sean necesarias para proteger la seguridad nacional, el orden público, la salud pública o la moral o los derechos y libertades de los demás, y sean consistentes con los derechos reconocidos en tratados internacionales de derechos humanos, incluyendo el derecho a la libertad y seguridad de la persona establecido en el artículo 7 de esta Declaración.
Artículo 9. Derecho a la privacidad y a la vida familiar. Toda persona afectada por la tuberculosis tiene derecho a no estar sujeta a intromisiones arbitrarias o ilegales en su vida privada, familia, domicilio o correspondencia, ni a ataques ilegales contra su honor y reputación. Toda persona afectada por la tuberculosis tiene derecho a la protección de la ley contra tales intromisiones o ataques.
Artículo 10. Derecho de confidencialidad. Toda persona afectada por la tuberculosis tiene derecho a la confidencialidad en su información y datos personales de salud.
Artículo 11. Derecho de información. Toda persona afectada por la tuberculosis tiene derecho a buscar, recibir y aportar información.
Artículo 12. Derecho al consentimiento informado. Toda persona afectada por la tuberculosis tiene derecho al consentimiento informado.
Artículo 13. Derecho a la educación. Toda persona afectada por la tuberculosis tiene derecho a la educación.
Artículo 14. Derecho al trabajo. Toda persona afectada por la tuberculosis tiene derecho a trabajar, y ninguna persona con tuberculosis debe ser sometida a esclavitud o servidumbre, ni sometida a trabajo forzoso u obligatorio.
Artículo 15. Derecho a una alimentación adecuada. Toda persona afectada por la tuberculosis tiene derecho a una alimentación adecuada y a no padecer hambre y desnutrición.
Artículo 16. Derecho a la vivienda. Toda persona afectada por la tuberculosis tiene derecho a una vivienda adecuada.
Artículo 17. Derecho al agua y al saneamiento. Toda persona afectada por la tuberculosis tiene derecho al agua y al saneamiento.
Artículo 18. Derecho a la seguridad social. Toda persona afectada por la tuberculosis tiene derecho a seguridad social y a seguro social, hasta en caso de desempleo, discapacidad, vejez u otra circunstancia de pérdida de medios de subsistencia por razones fuera de su control.
Artículo 19. Derecho a la libertad de expresión. Toda persona afectada por la tuberculosis tiene derecho a la libertad de expresión.
Artículo 20. Derecho a la libertad de reunión y asociación. Toda persona afectada por la tuberculosis tiene derecho a libertad de reunión y asociación pacífica y con otras personas.
Artículo 21. Derecho de participación. Toda persona afectada por la tuberculosis tiene derecho a participar en los asuntos públicos, directamente o a través de sus organizaciones y/o representantes elegidos libremente.
Artículo 22. Derecho a la justicia y al debido proceso. Toda persona afectada por la tuberculosis acusada de un delito administrativo o penal tiene derecho a una audiencia pública y justa, sin demoras injustificadas, por un tribunal competente, independiente e imparcial establecido conforme a la ley, y a un recurso efectivo y oportuno cuando se violen sus derechos.
Artículo 23. Derecho a disfrutar de los beneficios del avance científico (derecho a la ciencia). Toda persona afectada por la tuberculosis tiene derecho a disfrutar de los beneficios del avance científico y su aplicación.
Capítulo 3. Obligaciones y responsabilidades.
Artículo 24. Obligaciones del Estado en virtud de las normas internacionales y regionales de derechos humanos. Los estados tienen obligaciones legales establecidas en las normas internacionales y regionales de derechos humanos para respetar, proteger y cumplir los derechos humanos de las personas afectadas por la tuberculosis, incluyendo los derechos consagrados en esta Declaración.
Artículo 25. Responsabilidades de los agentes no estatales según las normas internacionales y regionales de derechos humanos. Los agentes no estatales, incluyendo todo tipo de empresas comerciales, tales como los proveedores de atención médica privados, las compañías privadas de seguros médicos, las compañías farmacéuticas y de diagnóstico, y otros, tienen la responsabilidad de respetar los derechos humanos de las personas afectadas por la tuberculosis, inclusive los derechos consagrados en esta Declaración. Estos agentes no estatales deben evitar infringir los derechos humanos de las personas afectadas por la tuberculosis y deben atender cualquier impacto adverso sobre derechos humanos que perjudique a las personas afectadas por la tuberculosis con la que estén involucrados.
Deberes de las personas afectadas por tuberculosis y de sus familias
La prevención y el control efectivo de la tuberculosis requieren de la participación de las personas afectadas por esta enfermedad[284], mediante el cumplimiento de los siguientes deberes con ellos mismos y su comunidad.
1. Intercambiar información
- La responsabilidad de proporcionar a su proveedor del cuidado de salud, tanta información como sea posible acerca de su estado de salud actual, las enfermedades pasadas, alergias y otros detalles pertinentes
- La responsabilidad de proporcionar información acerca de los contactos con su familia inmediata, amigos u otros que quizás sean vulnerables a la tuberculosis que puedan haber sido infectados por contacto estrecho.
2. Seguir el tratamiento
- La responsabilidad de seguir el plan de tratamiento prescrito y acortado, y a cumplir a conciencia con las instrucciones recibidas para proteger la salud del individuo y de las otras personas.
- La responsabilidad de informar a su proveedor del cuidado de la salud de cualquier dificultad o problemas en la continuidad del tratamiento, o si cualquier parte del tratamiento no se comprende claramente.
- La responsabilidad de la familia de brindar soporte emocional, psicológico y social para mejorar la condición física, mental y espiritual de la persona afectada por tuberculosis, que permita fortalecer la adherencia al tratamiento.
3. Contribuir a la salud comunitaria
- La responsabilidad de contribuir al bienestar de la comunidad a alentar a otros a buscar asistencia médica si presentan los síntomas de la tuberculosis.
- La responsabilidad de mostrar consideración por los derechos de otras personas afectadas por la enfermedad y de proveedores de servicios de salud y la comprensión de la problemática de la tuberculosis aportando a la comunidad su control.
4. Solidaridad
- La responsabilidad moral de mostrar solidaridad con otras personas afectadas por la enfermedad, marchandojuntos a la curación.
- La responsabilidad moral de compartir información y los conocimientos obtenidos durante el tratamiento y de compartir esta experiencia con otros miembros de la comunidad haciendo la concientización y toma de poder por una problemática de interés común.
RECOMENDACIONES PARA EL HOGAR.
Para prevenir la propagación de la tuberculosis en el hogar, las personas afectadas deben tener en cuenta las siguientes recomendaciones[285]:
- No es necesario separar los cubiertos u otros utensilios personales, ya que la tuberculosis no se transmite por compartir alimentos o por la saliva. Es suficiente un adecuado lavado con agua y jabón.
- Se recomienda mantener limpias las superficies al interior de la vivienda, evitando toser o estornudar sin taparse la boca.
- Se deben restringir las visitas a personas menores de 5 años, personas que vivan con el VIH, diabéticos o que tengan otras inmunodepresiones, durante los primeros 15días de iniciado el tratamiento.
- El dormitorio en lo posible debe ser ventilado con acceso a la luz del sol, con ventanas amplias que permitan que el aire circule.
- Debe cubrirse la boca y la nariz con un pañuelo desechable o con el antebrazo al toser o estornudar.
- Puede toser sobre un papel desechable: papel higiénico, servilletas o pañuelos. El catarro que se produce al toser debe recogerse en el papel desechable y colocarse en una bolsa de plástico, cerrarla y eliminarla en la basura del hogar.
- Debe lavarse las manos después de toser o expectorar.
- Se recomienda el uso de mascarilla desechable que cubra la boca y nariz de la persona afectada por tuberculosis los primeros quince días si es una tuberculosis pulmonar.
- Se debe evitar fumar. El cigarrillo no causa tuberculosis, pero sí favorece el desarrollo de la enfermedad y puede complicarla.
- Se debe evitar el consumo de bebidas alcohólicas durante todo el tratamiento.
- La alimentación debe ser adecuada en horarios, cantidad y calidad.
- Los familiares, amigos y compañeros de trabajo deben apoyar el tratamiento y seguimiento para facilitar la adherencia al tratamiento.
RECOMENDACIONES PARA LA PERSONA AFECTADA.
- La tuberculosis es una enfermedad que tiene cura con antibióticos que le prescribirá su médico tratante, para lo cual debe tomar los medicamentos tal y como se lo ha indicado el personal de salud.
- El tratamiento de la tuberculosis disminuye significativamente el riesgo de transmisión de la enfermedad a sus contactos más cercanos tales como familiares, amigos, compañeros de trabajo.
- No deje de tomar ninguna dosis, si omitió alguna por algún motivo infórmelo al personal de salud.
- Los exámenes para el diagnóstico de la tuberculosis, las citas de control, y los medicamentos para el tratamiento de la tuberculosis sensible y resistente son gratuitos y no le pueden ser cobrados.
- En caso de que presente algún síntoma relacionado con la toma de los medicamentos tales como: molestias gástricas, rasquiña, vómito, coloración amarilla en la piel, infórmelo de inmediato al personal de salud. No deberá suspender el tratamiento hasta tanto el médico no evalúe su caso.
- Se espera que a partir del inicio de tratamiento disminuyan los síntomas de tos, fiebre, sudoración en las noches, no obstante, no deberá abandonar la medicación dado a que para curar la tuberculosis se requiere tratar la enfermedad entre 6 a 9 meses según indicación de su médico.
- Deberá tomar el tratamiento una hora después de comidas principales como el desayuno o almuerzo, siempre a una misma hora e ingeridas con abundante agua.
- Se recomienda mantener una alimentación rica en proteínas, frutas y verduras, evitar el consumo de grasas.
- Asistir a los controles médicos, de enfermería, psicología, nutrición u otros que hayan sido indicados por el personal de salud, hasta la finalización del tratamiento e incluso posterior si así es necesario.
- Si en su casa vive con niños menores de 15 años, adultos mayores o personas con alguna enfermedad que disminuya las defensas tales como VIH, cáncer, diabetes, solicite su valoración para descartarel riesgo de que hayan adquirido la infección.
- Nunca dude en preguntar cualquier novedad o situación al personal de salud.
CÓDIGOS CUPS.
| Código | DESCRIPCIÓN | COBERTURA |
| 86.0.2.05 | TUBERCULINA PRUEBA [DE MANTOUX] | UPC |
| 87.1.1.21 | RADIOGRAFÍA DE TÓRAX (P.A. O A.P. Y LATERAL, DECÚBITO LATERAL, OBLICUAS O LATERAL) | UPC |
| 90.1.0.07 | Mycobacterium PRUEBAS DE SENSIBILIDAD | UPC |
| 90.1.1.01 | BACILOSCOPIA COLORACIÓN ÁCIDO ALCOHOL-RESISTENTE [ZIEHL-NEELSEN] | UPC |
| 90.1.1.02 | COLORACIÓN ÁCIDO ALCOHOL RESISTENTE MODIFICADA Y LECTURA | UPC |
| 90.1.1.11 | BACILOSCOPIA COLORACIÓN ÁCIDO ALCOHOL RESISTENTE [ZIELH-NEELSEN] LECTURA SERIADA TRES MUESTRAS | UPC |
| 90.1.2.06 | COPROCULTIVO | UPC |
| 90.1.2.14 | CULTIVO PARA MICOBACTERIAS EN MÉDULA ÓSEA | UPC |
| 90.1.2.26 | HEMOCULTIVO LISIS CENTRIFUGACIÓN | UPC |
| 90.1.2.29 | MICOBACTERIAS NO TUBERCULOSAS CULTIVO | UPC |
| 90.1.2.30 | Mycobacterium tuberculosis CULTIVO | UPC |
| 90.1.3.13 | Mycobacterium IDENTIFICACIÓN | UPC |
| 90.3.4.01 | ADENOSIN DEAMINASA [ADA] | UPC |
| 90.6.0.32 | Mycobacteriumtuberculosis ANTICUERPOS SEMIAUTOMATIZADO O AUTOMATIZADO | MIPRES |
| 90.6.3.03 | ANTÍGENOS BACTERIANOS MANUAL O SEMIAUTOMATIZADO | UPC |
| 90.6.8.48 | INTERFERÓN GAMMA [GAMMAINTERFERÓN] | MIPRES |
| 90.8.8.25 | Mycobacterium tuberculosis IDENTIFICACIÓN REACCIÓN EN CADENA DE LA POLIMERASA | UPC |
| 90.8.8.26 | Mycobacterium no tuberculoso IDENTIFICACIÓN REACCIÓN EN CADENA DE LA POLIMERASA | UPC |
| 90.8.8.46 | Mycobacterium tuberculosis PRUEBAS DE SENSIBILIDAD POR REACCIÓN EN CADENA DE LA POLIMERASA | UPC |
Fuente: Resolución 3495 de 2019 o aquellas que la sustituyan o modifiquen.
*En caso de requerirse, el asegurador debe garantizarlo y el prestador lo formulará por MIPRES o por el procedimiento que se defina para tal efecto.
ELABORACIÓN Y FACILITACIÓN
Iván Darío González Ortiz
Ministro de Salud y Protección Social. (E)
Viceministro de Salud Pública y prestación de servicios.
Aida Milena Gutiérrez Álvarez
Directora de Promoción y Prevención
Claudia Milena Cuéllar Segura
Subdirectora de Enfermedades Transmisibles
Julián Trujillo Trujillo
Coordinador Grupo Emergentes Remergentes y desatendidas
Equipo técnico.
Ivet del Carmen Pernett Bolaño
Julián Trujillo Trujillo
Óscar Andrés Cruz Martínez
Mónica Patricia Meza Cárdenas
Santiago Elias Fadul Pérez (en comisión de servicios en el Ministerio de Salud y Protección Social)
Colaboradores del Ministerio de Salud y Protección Social
Cielo Yaneth Ríos Hincapié, Profesional Especializado ITS/VIH - Sida, Dirección de Promoción y Prevención. Adriana Betancourt Salamanca, Contratista. Subdlrección de Enfermedades Transmisibles
Grupo de Gestión Integrada de Enfermedades Emergentes, Reemergentes y Desatendidas, Subdirección de Enfermedades Transmisibles. Dirección de Promoción y Prevención.
Colaboradores externos
Jairo Enrique Pérez Franco - Representante Comité Asesor Nacional desde la Asociación Colombiana de Infectologia.
Claudia Regina Llerena Polo - Coordinadora Grupo de Micobacterias - Instituto Nacional de Salud.
Carlos Arturo Torres Duque - Fundación Neumológlca Colombiana - Universidad de la Sabana.
Ernesto Martínez Buitrago - Asociación Colombiana de Infectologia.
Esther Rocío Barrero Barreto- Infectologa pediatra - Hospital Santa Clara, Bogotá.
Guido Chaves Montagno - Liga Antituberculosa Colombiana y de Enfermedades Respiratorias.
Magnolia Arango Loboguerrero - Asociación Colombiana de Neumologia Pediátrica. Universidad Nacional de Colombia.
Marcela Calle Páez- Asociación Colombiana de Neumologia Pediátrica. Universidad El Bosque.
Regina Victoria Plaza Rivera - Universidad del Cauca.
Sandra Patricia Escandón Moncaleano - Integrante de la Coalición de Tuberculosis de las Américas y del Frente Parlamentario Regional de Tuberculosis en Latinoamérica.
Equipo Consultivo
Instituto Nacional de Salud. Dirección de Vigilancia y Análisis del Riesgo; Dirección de Redes en Salud Pública -Subdlrección Laboratorio Nacional de Referencia.
Comité Asesor Nacional de Tuberculosis - sesión del 02 de mayo de 2018.
Comité Asesor Nacional de Tuberculosis - sesión del 14 de agosto de 2019.
Comité Asesor Nacional de Tuberculosis - sesión del 15 de octubre de 2019.
Comité Luz Verde Regional de las Américas (rGLC) - OPS/OMS.
Organización Panamericana de la Salud - OPS/OMS.
Participantes en la consulta pública - 15 al 30 de septiembre de 2019.
Citación:
Colombia. Ministerio de Salud y Protección Social. Lineamiento técnico operativo del Programa Nacional de Tuberculosis. Dirección de Promoción y Prevención. Subdirección de Enfermedades Transmisibles. Bogotá DC. Año 2020.
1. World Health Organization. TB Global Report 2019. Disponible en: https://www.who.int/tb/publications/global_report/en/
2. Ministerio de Salud y Protección Social. Programa Nacional de Tuberculosis, informe de casos y actividades año 2018* datos preliminares. Incidencia calculada con casos reportados al Programa Nacional de Tuberculosis, según lo definido en el Plan Nacional de Monitoreo y Evaluación.
3. Departamento Administrativo Nacional de Estadística. Casos de mortalidad fallecidos por tuberculosis. Datos preliminares del Año 2018.
4. Ministerio de Salud y Protección Social. Resolución 3280 de 2018, modificada por la Resolución 276 de 2019. Colombia. Disponible en: httDs://www.minsalud.gov.co/sites/rid/Lists/BibliotecaDigital/RIDE/DE/DIJ/resolucion-276-de-2019.pdf
5. Ministerio de Salud y Protección Social. Plan Estratégico Hacia el Fin de la Tuberculosis, 2016-2025. Colombia. Disponible en: https://www.minsalud.qov.co/sites/rid/Lists/BibliotecaDiqital/RIDE/INEC/INTOR/Plan-estrateqico-fin-tuberculosis-colombia-2016- 2025.pdf
6. Organización de las Naciones Unidas. Objetivos de Desarrollo Sostenible. Disponible en: https://www.un.orq/sustainabledevelopment/es/objetivos-de-desarrollo-sostenible/
7. Ministerio de Salud y Protección Social. Plan Decenal de Salud Pública (PDSP) 2012 - 2021. Colombia. Disponible en: https://www.minsalud.qov.co/sites/rid/Lists/BibliotecaDiqital/RIDE/VS/ED/PSP/PDSP.pdff
8. Ministerio de Salud y Protección Social - Organización Internacional para las Migraciones. Plan de Monitoreo y Evaluación del Programa Nacional de Prevención y Control de la Tuberculosis. Disponible en: https://www.minsalud.gov.co/sites/rid/Lists/BibliotecaDigital/RIDE/VS/PP/ET/plan-monitoreo-evaluacion-tuberculosis.pdf
9. Caminero JA. Guía de la Tuberculosis para Médicos Especialistas. Francia. 2003. Consultado el 12 de junio de 2018. Disponible en: https://www.theunion.ora/what-we-do/publications/technical/spanish/pub_guía_médicos_especialistas_spa.pdf "El mayor riesgo de desarrollar enfermedad tuberculosa en una persona son los dos primeros años de adquirida la infección por M. tuberculosis”. Caminero JA. Guía de la Tuberculosis para Médicos Especialistas. Francia. 2003. Consultado el 12 de junio de 2018. Disponible en: https://www.theunion.org/what-we-do/publications/technical/spanish/pub_guia_médicos_especialistas_spa.pdf
10. Centro para el Control y la Prevención de Enfermedades (CDC). Centro Nacional para la Prevención de VIH/ Sida, Hepatitis Virales, ETS y Tuberculosis. División de la eliminación de la tuberculosis. Investigaciones de contactos de tuberculosis, Atlanta, Georgia, 2014. Disponible en: https://www.cdc.gov/tb/esp/publications/guides/ssmodules/spanishssmodule8.pdf "Se considera contacto a toda persona expuesta a un caso con la enfermedad de tuberculosis infecciosa. Este término puede incluir a familiares, compañeros de habitación o de vivienda, amigos cercanos, compañeros de trabajo, compañeros de clase y otros”.
11. World Health Organization (WHO). Definitions and reporting framework for tuberculosis -2013. (Updated December 2014), Génova, 2014. Disponible en: http://apps.who.int/iris/bitstream/10665/79199/1/9789241505345_eng.pdf
12. Instituto Nacional de Salud. Protocolo de Vigilancia en Salud Pública - Tuberculosis. Colombia. Disponible en: https://www.ins.gov.co/Direcciones/Viqilancia/Paqinas/SIVIGILA.aspx
13. En los casos con recaídas tempranas se deberá evaluar la necesidad de ajustar la condición de egreso en el anterior de tratamiento si realmente correspondió a un caso curado o tratamiento terminado.
14. La definición hace referencia a capreomicina, kanamicina y amikacina. Los casos de tuberculosis con multidrogorresistencia que son resistentes solo a una fluoroquinolona o un medicamento inyectable de segunda línea, son conocidos como tuberculosis pre - XDR. Dadas las recientes recomendaciones internacionales de la OMS desaconsejando el uso de estos medicamentos inyectables, esta clasificación de TBXDR podría modificarse.
15. WHO. Automated real-time nucleic acid amplification technology for rapid and simultaneous detection of tuberculosis and rifampicin resistance: Xpert MTB/RIF assay for the diagnosis of pulmonary and extrapulmonary TB in adults and children: policy update. France 2013. Disponible en: http://www.who.int/iris/handle/10665/112472
16. International Union Against Tuberculosis and Lung Disease (The Union). Field guide for the management of drug-resistant tuberculosis. France. 2018. Disponible en: https://www.theunion.org/what-we-do/publications/technical/enqlish/TheUnion_DR-TB-Guide.pdf
17. Ministerio de salud y Protección Social. Plan Estratégico Hacia el Fin de la Tuberculosis. Colombia. 2016-2025. Disponible en: https://www.minsalud.gov.co/sites/rid/Lists/BibliotecaDiqital/RIDE/INEC/INTOR/Plan-estrategico-fin-tuberculosis-colombia-2016- 2025.pdf
18. Organización Internacional para las Migraciones (OIM) Misión en Colombia. Los Agentes comunitarios en salud como enlaces entre la comunidad y los servicios de salud: Una experiencia hacia la eliminación de la tuberculosis en poblaciones vulnerables de Colombia 2012-2016. Primera Edición, mayo de 2017. http://www.oim.orq.co
19. ORAS-CONHU. Guía técnica para el diagnóstico bacteriológico de la tuberculosis. - Parte 1 Manual de actualización. Programa "fortalecimiento de la red de laboratorio de tuberculosis en la región de las Américas". Lima 2018. 88 páginas disponible en www.paho.org
20. Ministerio de Salud de Chile. Manual de Procedimientos para Atención Primaria del Programa Nacional para el Control y Eliminación de la Tuberculosis. Chile. 2016. Disponible en: https://diprece.minsal.cl/wrdprss minsal/wp-content/uploads/2016/11/MANUAL-TUBERCULOSIS-APS-2016.pdf
21. Ministerio de Salud de Perú. Norma técnica de salud para la atención integral de las personas afectadas por tuberculosis / Ministerio de Salud. Dirección General de Salud de las Personas. Estrategia Sanitaria Nacional de Prevención y Control de la Tuberculosis - Lima; 2013. Disponible en: http://www.tuberculosis.minsa.gob.pe/portaldpctb/recursos/20180308083418.pdf
22. Ministerio de Salud Pública y Bienestar Social de Paraguay. Dirección General de Atención Primaria de Salud. Manejo de Tuberculosis pulmonar en Atención de la Primaria: Protocolo 6. - Asunción: OPS, 2013. - 32 p. Disponible en:
https://www.paho.org/par/index.php?option=com_docman&view=download&category_sluq=epidemioloqia-y-control-de-enfermedades&alias=476-aps-manejo-del-paciente-con-tuberculosis-en-atencion-primaria-de-la-salud<emid=253
23. World Health Otagnization. Systematic screening for active tuberculosis: principies and recommendations. 2013. Disponible en: http://www.who.int/tb/tbscreening/en/
24. Detjen A, Gnanashanmugam D, Talens A. A Framework for Integrating Childhood Tuberculosis into Community-based Child Health Care. October 2013. Washington, D.C: CORE Group. Disponible en: https://coregroup.org/wp-content/uploads/media-backup/documents/Resources/Tools/Framework for Integrating TB Final.pdf
25. Decreto 780 de 2016, Artículo 2.8.8.1.1.10, ítem g.
26. Se define como un contacto estrecho aquel que conviva más de 6 horas día con el caso índice de tuberculosis a nivel familiar, institucional, laboral o comunitario.
27. En el caso de la población indígena aportó el 5,4% de todos los casos de TB en el 2018. La población indígena en Colombia acorde al último Censo del DANE 2018 representó el 4,4 % de la población nacional.
28. La PPL aportó el 7,7% de todos los casos de tuberculosis, reportados en el Programa Nacional de Tuberculosis en el año 2018.
29. Stop TB Partnership. Improving Tuberculosis Case Detection. Switzerland. 2014. Disponible en: http://www.stoptb.org/assets/documents/resources/publications/technical/TB_Case_Studies.pdf
30. McShane H, Co-infection with HIV and TB: double trouble. International Journal of STD & AIDS 2005; 16:95-101. Citado en: Gutiérrez R, Gotuzzo E, Co- infección VIH y Tuberculosis. Uso de antirretrovirales. Instituto de Medicina Tropical "AvH”. Facultad de Medicina. Universidad Peruana Cayetano Heredia. TELEMEDICINA. [consultado 12 de noviembre de 2014], Disponible en: http://www.upch.edu.pe/tropicales/telemedicinatarga/REVISION%20DE%20TEMAS/VIH-TB%20modificado.pdf
31. Organización Panamericana de la Salud (OPS). Coinfección TB/VIH: Guía Clínica. Versión -2010. Washington D.C., OPS, 2010.
32. Getahun H, Kittikraisak W, Heilig C, Corbett E, Ayles H, Cain K, et al. Development of a Standardized Screening Rule for Tuberculosis in People Living with HIV in Resource-Constrained Settings: Individual Participant Data Meta-analysis of Observational Studies. PLoS Med [serie en internet], 2011 [citado 9 diciembre de 2013]; 8(1): [aprox. 23 p]. Disponible en:
http://www.plosmedicine.oro/article/info%3Adoi%2F10.1371%2Fioumal.pmed.1000391
33. WHO, 2018, Latent tuberculosis infection- Updated and Consolidated guidelines for programmatic management. Disponible en: https://www.who.int/tb/publications/2018/latent-tuberculosis-infection/en/
34. República de Colombia. Ley 1709 de 2014, art. 64. Disponible en:
http://www.secretariasenado.gov.co/senado/basedoc/ley_1709_2014.html
35. Guia para el control de la tuberculosis en personas privadas de la libertad de América Latina y el Caribe, página 42. 2008. Disponible en:
https://www.aamr.ora.ar/recursos_educativos/consensos/guia_tbc_pprivadas_ops_2008.pdf
36. Consejo Nacional de Seguridad Social en Salud. Acuerdo 260 de 2004. Colombia. Artículos 6, Parágrafo 2, y 7. Disponible en: https://docs.supersalud.gov.co/PortalWeb/Juridica/OtraNormativa/A_CNSSS_0260_2004.pdf
37. Se deberán utilizar las pruebas de biología molecular controlada por el INS y avalada por la Organización Mundial de la Salud.
38. Organismo Andino de Salud. Manual para el diagnóstico bacteriológico de la tuberculosis. 2018. Consultado el 05 de junio de 2018, en: https://www.paho.org/hq/index.php?option=com_docman&view=download&category_slug=guias-9705&alias=48215-manual-para-el-diagnostico-bacteriologico-de-la-tuberculosis-parte-1-manual-de-actualizacion-de-la-baciloscopia-2018&Itemid=270&lang=es
39. Organismo Andino de Salud. Manual para el diagnóstico bacteriológico de la tuberculosis. 2018. Consultado el 05 de junio de 2018, en: https://www.paho.org/hg/index.php?option=com_docman&view=download&category_slug=guias-9705&alias=48215-manual-para-el-diagnostico-bacteriologico-de-la-tuberculosis-parte-1-manual-de-actualizacion-de-la-baciloscopia-2018<emid=270&lang=es
40. Global Laboratory Initiative. Laboratory diagnosis of tuberculosis bysputum microscopy. The handbook Global Edition. Australia. 2013. Disponible en: http://www.stoptb.org/wg/gli/assets/documents/tb%20microscopv%20handbook_final.pdf
41. OMS. Mejora del diagnóstico y el tratamiento de la tuberculosis pulmonar y extrapulmonar con baciloscopia negativa en adultos y adolescentes. Recomendaciones para entornos con alta prevalencia del VIH y recursos limitados. Ginebra. 2007. http://apps.who.int/iris/bitstream/10665/69488/1/WHQ_HTM_TB_2007.379_spa.pdf?ua=1&ua=1
42. Se mantendrá la tercera muestra hasta tanto el INS cuente con evidencia del aporte de esta muestra al diagnóstico.
43. OPS, OMS. Iniciativa Laboratorio Global. Paquete de entrenamiento Xpert MTB/RIF; 2016. Consultado el 06 de junio de 2018. http://www.paho.orq/hg/index.php?option=com_docman&task=doc_details&gid=37764<emid=270&lanq=es
44. INS. Guía para la vigilancia por laboratorio de tuberculosis. 2017. Disponible en: https://www.ins.gov.co/buscador-eventos/lnformacin%20de%20laboratorio/Gu%C3%ADa%20para%20la%20vigilancia%20por%20labotarorio%20de%20Tuberculosis.pdf
45. Ministerio de Protección Social Resolución 2346 del 16-07-2007. Disponible en:
https://www.minsalud.gov.co/sites/rid/Lists/BibliotecaDiaital/RIDE/DE/DIJ/resolucion-2346-2007.pdf
46. Arias M, Fabiola; Herrera M, Tania. Nuevos métodos para el diagnóstico de la tuberculosis. Rev. chil. enferm. respir., Santiago, v. 32, n. 4, p. 254-259, dic. 2016. Disponible en: <https://scielo.conicyt.cl/scielo.php?script=sci_arttext&pid=S0717-73482016000400007&lng=es&nrm=iso>. accedido en 02 nov. 2019. http://dx.doi.orq/10.4067/S0717-73482016000400007.
47. WHO.Endorses newrapid diagnostic for TB. 2010.Disponible en: http://www.newtbdrugs.org/news/who-endorses-new-rapst-tb
48. WHO. Automated real-time nucleic acid amplification technology for rapid and simultaneous detection of tuberculosis and rifampicin resistance: Xpert MTB/RIF assay for the diagnosis of pulmonary and extrapulmonary TB in adults and children: policy update. France 2013. Disponible en: http://www.who.int/iris/handle/10665/112472
49. WHO.Meeting report of a technical expert consultation: non-inferiority analysis of Xpert MTF/RIF Ultra compared to Xpert MTB/RIF. Geneva; 2017. Disponible en: http://apps.who.int/iris/bitstream/10665/254792/1/WHO-HTM-TB-2017.04-eng.pdf
50. WHO. Iniciativa Laboratorial Global. Paquete de entrenamiento pert MTB/RIF; 2016. Disponible en: http://www.paho.org/hg/index.php?option=com_docman&task=doc_details&Qid=37764<emid=270&lang=es
51. WHO. Implementing tuberculosis diagnostics. Policy framework. Génova. 2015. Disponible en: http://apps.who.int/iris/bitstream/handle/10665/162712/9789241508612_eng.pdf?seguence=1
52. WHO. Xpert MTB/RIF implementation manual: Technical and operational "how-to”; practical considerations. Geneva. 2014. Disponible en:
http://who.int/tb/publications/xpert implem manual/en/
53. OMS/OPS. Diagnóstico de Tuberculosis Xpert MTB/Rit®. 2014. Disponible en: http://www.paho.org/hg/index.php?option=com_docman&task=doc_download&gid=24334<emid
54. Organismo Andino de Salud - Convenio Hipólito Unanue "Programa Fortalecimiento de la Red de Laboratorios de Tuberculosis en la Región de las Américas”, OPS/OMS, COMISCA, SISCA. Manual de Algoritmos para el Diagnóstico de Tuberculosis. Lima; 2018. Disponible en:
https://www.paho.org/hg/index.php?option=com_docman&view=download&category_slug=guias-9705&alias=48211-algorithms-for-the-diagnosis-of-tuberculosis-2018-1<emid=270&lang=fr
55. OPS-. Manual para el diagnóstico bacteriológico de la tuberculosis. Parte 2 Cultivo. Disponible en: https://www.paho.org/Spanish/AD/DPC/CD/tb-labs-cultivo.pdf
56. Organismo Andino de Salud. Manual de diagnóstico de la Tuberculosis parte 3 pruebas de sensibilidad. Año 2018 https://www.paho.org/hg/index.php?option=com_docman&view=download&category_slug=guias-9705&alias=48212-guia-tecnica-para-el-diagnostico-bacteriologico-de-la-tuberculosis-parte-3-pruebas-de-sensibilidad-2018<emid=270&lang=es
57. WHO. Technical manual for drug susceptibility testing of medicines used in the treatment of tuberculosis. Licence: CC BY-NC-SA 3.0 IGO. Suiza. 2018. [18 de julio de 2019], Disponible en:
https://www.who.int/tb/publications/2018/WHO_technical_drug_susceptibility_testing/en/
58. Guía de la Tuberculosis para Médicos Especialistas. 2003. Caminero Luna, JA. Unión Internacional contra la tuberculosis y enfermedades respiratorias (UICTER). ISBN: 2-914365-13-6
59. WHO. Chest radiography in tuberculosis detection - summary of current WHO recommendations and guidance on programmatic approaches. I. World Health Organizaron. 2016. Disponible en:
http://apps.who.int/iris/bitstream/handle/10665/252424/9789241511506-eng.pdf?sequence=1
60. WHO. Systematic screening for active tuberculosis: principies and recommendations. 2013. Disponible en: http://www.who.int/tb/tbscreening/en/
61. Comité Nacional Asesor de Tuberculosis. Colombia. 02 de mayo de 2018.
Para confirmar resistencia a fármacos de segunda línea se debe enviar al INS el cultivo en medio líquido.
62. WHO. Chest radiography in tuberculosis detection - summary of current WHO recommendations and guidance on programmatic approaches. 2016. Disponible en: http://apps.who.int/iris/bitstream/handle/10665/252424/9789241511506-enq.pdf?sequence=1
63. Centros para el Control y la Prevención de Enfermedades CDC. Centro Nacional para la Prevención de VIH/ Sida, Hepatitis Virales, ETS y Tuberculosis. División de la eliminación de la tuberculosis. Investigaciones de contactos de tuberculosis, Atlanta, Georgia, 2014. Disponible en:
https://www.cdc.gov/tb/esp/publications/guides/ssmodules/Spanishssmodule8.pdf
64. Organización Panamericana de la Salud. Coinfección TB/ VIH. Guía Clínica Regional. Actualización 2017. Washington, D.C.: OPS; 2017.
65. CDC.Guidelines for preventing the transmission of Mycobacterium tuberculosis in health-care settings, 2005. MMWR 2005; 54 (No. RR-17). http://www.cdc.aov/tb/publications/guidelines/_infectioncontrol.htm
66. Ministerio de Salud y Protección Social. Guía para la aplicación de la prueba de Tuberculina convenio cooperación Técnica No. 485/10 octubre de 2012. Disponible en https://www.minsalud.gov.co/sites/rid/Paginas/buscar.aspx
67. World Health Organization. Use of tuberculosis interferon-gamma release assays (IGRAs) in low- and middle-income countries: policy statement. 2011 disponible en:
https://apps.who.int/iris/bitstream/handle/10665/44759/9789241502672_eng.pdf:isessionid=FCD6B0D09208DE5725D456614BFE0474?sequence=1
68. Resolución 5851 de 2018, actualizada anualmente mediante resolución ministerial. Disponible en: https://www.minsalud.gov.co/sites/rid/Lists/BibliotecaDigital/RIDE/VP/RBC/resolucion-5851-de-2018.zip
69. Comité Nacional Asesor de Tuberculosis. Colombia. 02 de mayo de 2018
70. E Navas Elorza*, S Moreno Guillén. Tuberculosis multirresistente y extremadamente resistente. E Navas Elorza*, Revista Española de Sanidad Penitenciaria. Vol. 12, No 3 (2010). Disponible en: http://www.sanipe.es/OJS/index.php/RESP/article/view/45/117
71. Comité Nacional Asesor de Tuberculosis. Colombia. 02 de mayo de 2018.
72. Según la caracterización de la entidad territorial.
73. Ministerio de salud y Protección Social. Plan Estratégico Hacia el Fin de la Tuberculosis. Colombia. 2016-2025. Disponible en: https://www.minsalud.gov.co/sites/rid/Lists/BibliotecaDigtal/RIDE/INEC/INTQR/Plan-estrategico-fin-tuberculosis-colombia-2016-2025.pdf
74. WHO. Automated real-time nucleic acid amplification technology for rapid and simultaneous detection of tuberculosis and rifampicin resistance: Xpert MTB/RIF assay for the diagnosis of pulmonary and extrapulmonary TB in adults and children: policy update. WHO; 2013. France. [consultado 16 de enero 2018], Disponible en: http://apps.who.int/iris/handle/10665/112472.
75. WHO. Lateral flow urine lipoarabinomannan assay (LF-LAM) for the diagnosis of active tuberculosis in people living with HIV Policy update 2019. Disponible en https://www.who.int/tb/publications/2019/diagnose_tb_hiv/en/
¥ Consulta del 8 de noviembre 2019 con la Dirección de Regulación de Beneficios de Costos y Tarifas del aseguramiento de este Ministerio.
76. Organización Panamericana de la Salud. CoinfecciónTB/VIH: Guía Clínica. Versión actualizada - 2010. Washington D.C.: OPS; 2010. Disponible en: http://new.paho.org/hg/dmdocuments/2011/Coinfeccion_TB-VIH_Guia_Clínica_TB.pdf
77. WHO. Guidance for national tuberculosis programmes on the management of TB in children. Ginebra. 2014. Disponible en: http://apps.who.int/medicinedocs/documents/s21535en/s21535en.pdf
78. Córdoba et al. Delays iEAPBn pulmonary tuberculosis diagnosis and treatment in Colombia. Rev Panam Salud Pública. 43, 2019. Disponible en: http://www.scielo.org.co/scielo.php?script=sci_arttext&pid=S0124-00642008000100009
79. WHO. Childhood TB. Training toolkit. Año 2014 ISBN: 9789241507783 disponible en https://www.who.int/tb/publications/childtbtraining_manual/en/
80. Roya-Pabon CL and Perez-Velez CM. Tuberculosis exposure, infection and disease in children: a systemafic diagnostic approach. Pneumonía (2016) 8:23 DOI 10.1186/s41479-016-0023-9. Disponible en: https://doi.org/10.1186/s41479-016-0023-9
81. OPS. Organismo Andino de Salud - convenio Hipólito Unanue, 2018 algoritmos de diagnóstico de la tuberculosis. Disponible en: https://www.paho.org/hg/index.php?option=com_docman&view=download&cateqory_slug=guias-9705&alias=48211_-alqorithms-for-the-diaqnosis-of-tuberculosis-2018-1<emid=270&lanq=es
82. WHO. Automated real-time nucleic acid amplification technology for rapid and simultaneous detection of tuberculosis and rifampicin resistance: Xpert MTB/RIF assay for the diagnosis of pulmonary and extrapulmonary TB in adults and children - policy update (WHO/HTM/TB/2013.16)Geneva: World Health Organization; 2013. Disponible en:
http://apps.who.int/iris/bitstream/10665/112472/1/9789241506335_enq.pdf?ua=1, accessed_16_Auqust2017
83. Unión Internacional Contra La Tuberculosis y Enfermedades Respiratorias. Guía de Enfermería Para la Implementación y Expansión de la Estrategia DOTS/TAES. Año 2004 https://www.theunion.org/what-we-do/publications/technical/spanish/pub_guia-enfermeria_spa.pdf
84. Ministerio de Salud y Protección Social. Oficina de Calidad. (2014). Mejorarla seguridad en la utilización de medicamentos. Disponible en: https://www.minsalud.qov.co/sites/rid/Lists/BibliotecaDiqital/RIDE/DE/CA/seguridad-en-la-utilizacion-de-medicamentos.pdf
85. World Health Organization. Handbook for fhe use of digital technologies to support tuberculosis medication adherence. ISBN: 978 92 4 1513456. WHO/HTM/TB/2017.30. Disponible en: https://www.who.int/tb/publications/2018/TB_medication_adherence_handbook_2018/en/
86. Instituto Nacional de Vigilancia de Medicamentos y Alimentos. Sistema de farmacovigilancia FOREAM. Disponible: https://www.invima.gov.co/farmacovigilancia-invima/191-farmacovigilancia/farmacovigilancia/3598-programa-nacional-de-farmacoviqilancia.html
87. Nagarajan S, Whitaker P.Management of adverse reactions to first-line tuberculosis antibiotics. Curr Opin Allergy Clin Immunol. 2018 Aug;18(4):333-341. doi: 10.1097/ACI.0000000000000462. Disponible en: https://www.ncbi.nlm.nih.gov/pubmed/29901473
88. CDC. National CenterforHIV/AIDS, Viral Hepatitis, STD, and TB Prevention División of Tuberculosis Elimination Año 2016. Disponible en: https://www.cdc.gov/tb/esp/
89. Chao-Chi Ho,1,2 Yee-Chun Chen,1 Fu-Chang Hu,4,5 Chong-Jen Yu,1 Pan-Chyr Yang,1 and Kwen-Tay Luh3 Safety of Fluoroquinolone Use in Patients with Hepatotoxicity Induced by Anti-Tuberculosis Regimens; Clinical Infectious Diseases 2009; 48:1526-33.
90. Sowmya Nagarajana and Paul Whitaker; Management of adverse reactions to first-line tuberculosis antibiotics; Curr Opin Allergy Clin Immunol 2018, 18:000-000.
91. María A. Yengle; Reacciones adversas cutáneas a fármacos antituberculosos; DERMATOL PERU 2015; VOL 25 (2)
92. "WHO. Recommendation 14. Guidance for national tuberculosis programms on the management of tuberculosis in children 2nd ed. 2014. Disponible en: http://apps.who.int/medicinedocs/documents/s21535en/s21535en.pdf
93. WHO. Consolidated guidelines onthe useof antiretraviral dmgsfortreating and preventing HlVinfection, Recommendationsfor a public health approach, Second Edition, 2016. France. WHO; 2016. [Consultado 15 de enero de 2018], Disponible en: www.who.int/hiv/pub/arv/arv-2016/en/
94. Department of Health and Human Services. Guidelines for the Use of Antiretroviral Agents in HIV-1 infected Adults and Adolescents. AIDSinfo; 2013. [consultado 3 de octubre de 2013], Disponible en: http://aidsinfo.nih.gov/guidelines
95. WHO. Guidelines for treatment of druq-susceptible tuberculosis and patient care. 2017 update. Switzerland. WHO: 2017. [Consultado en enero de 20181 Disponible en: http://www.who.int/tb/publications/2017/dstb_guidance_2017/en/
96. WHO. Consolidated guidelines onthe use ofantiretroviral drugs for treating and preventing HlVinfection, Recommendationsfora public health approach, Second Edition, 2016. France. WHO; 2016. [Consultado 15 de enero de 2018], Disponible en: www.who.int/hiv/oub/arv/arv-2016/en/
97. Department of Health and Human Services. Guidelines for the Use of Antiretroviral Agents in HIV-1 infected Adults and Adolescents. AIDSinfo; 2013. [consultado 3 de octubre de 2013], Disponible en: https://aidsinfo.nih.gov/contentfiles/lvquidelines/adultandadolescentgl.pdf/
98. WHO, Guidelines for treatment ofdrua-susceptible tuberculosis and patient care. 2017 uodate. Switzerland. WHO: 2017. [Consultado en septiembre de 20191 Disponible en: https://apps.who.int/iris/bitstream/handle/10665/255052/9789241550000-enq.pdf:isessionid=3D218DF9C19120D3C792326187B94B5B?sequence=1
99. WHO. Guidelines fortreatment of druq-susceptible tuberculosis and patient care. 2017 update. Switzerland. WHO; 2017. [Consultado en enero de 20181 Disponible en: http://www.who.int/tb/publications/2017/dstb_guidance 2017/en/
100. WHO, Guidelines for treatment of drug-susceptible tuberculosis and patient care. 2017 update. Switzerland. WHO: 2017. [Consultado en septiembre de 2019] Disponible en: https://apps.who.int/iris/bitstream/handle/10665/255052/9789241550000-eng.pdf:isessionid=3D218DF9C19120D3C792326187B94B5B?sequence=1
101. WHO. Guidelines for treat ment of druq-susceptible tuberculosis and patient care. 2017 update. Switzerland. WHO: 2017. [Consultado en septiembre de 2019] Disponible en: https://apps.who.int/iris/bitstream/handle/10665/255052/9789241550000-eng.pdf:isessionid=3D218DF9C19120D3C792326187B94B5B?sequence=1
102. Guidelines for the Prevention and Treatment of Opportunistic Infections in Adults and Adolescents with HIV. Recommendations from the Centers for Disease Control and Prevention, the National Institutes of Health, and the HIV Medicine Association of the Infectious Diseases Society of America. [Consultado el 21/11/2019). Disponible en: https://aidsinfo.nih.qov/contentfiles/lvquidelines/adultoi.pdf
103. Dooley, K. E., Kaplan, R., Merase, N., Grinsztejn, B., Ticona, E., Lacerda, M. (2019). Dolutegravir-Based Antiretroviral Therapy for Patients Co-lnfected with Tuberculosis and HIV: A Multicenter, Noncomparative, Open-Label, Randomized Trial. Clinical Infectious Diseases.doi:10.1093/cid/ciz256
104. World Health Organization. Consolidated guidelines on the use of antiretroviral drugs flor treating and preventing HIV infection, Recommendations for a public health approach, Second Edition, 2016. France. WHO; 2016. [Consultado 15 de enero de 2018], Disponible en: www.who.int/hiv/pub/arv/arv-2016/en/
105. Figueroa-Damian R, Arredondo-Garcia JL. Neonatal Outcome of Children Born to Women wlth Tuberculosis. Archives of Medical Research 32 (2001) 66-69. [15 de junio de 2018] Disponible en: https://www.ncbi.nlm.nih.gov/pubmed/11282183
106. Jana N, VASISHTA K, SAHA SC, GHOSH K. Obstetrical outcomes among women with extrapulmonary tuberculosis. N Engl J Med. 1999 Aug 26; 341 (9):645-9. [15de junio de 2018], Disponible en: https://www.nejm.org/doi/pdf/10.1056/NEJM199908263410903
107. WHO. Treatment of tuberculosis Guidelines. Fourth edition. World Health Organization 2010. Consultado el 15 de junio de 2018. Disponible en: http://www.who.int/tb/publications/2010/9789241547833/en/
108. Molina RL, Diouf K, Nour NM. Tuberculosis and the Obstetrician- Gynecologist: A Global Perspective. Rev Obstet Gynecol 2013; 6(3):174–81.
109. Centros para la Prevención y el Control de Enfermedades (CDC). Tuberculosis y embarazo. [21 de noviembre de 2018], https://www.cdc.goy/tb/esp/publications/factsheets/specpop/pregnancy_es.htm
110. WHO. Treatment of tuberculosis Guidelines. Fourth edition. World Health Organization 2010. Consultado el 15 de junio de 2018. Disponible en: http://www.who.int/tb/publications/2010/9789241547833/en/
111. Suresh S, Sharath BN, Anita S, Lalitha R, Prasad TJ, Rewari BB. TB-HIV co-infection among pregnant women in Kamataka, South India: A case series. J Infect Public Health. 2016 Jul-Aug; 9(4):465-70. doi: 10.1016/j.jiph.2015.11.016. Epub 2015 Dec 20. Disponible en: https://www.ncbi.nlm.nih.gov/pubmed/26711476
112. Lesley Odendal. TB transmission and prevenfion. HIV and TB in Practice for nurses: Pregnancy and TB/HIV. Published: 14 February 2013, en: http://www.aidsmap.com/HIV-and-TB-in-Practice-for-nurses-Preqnancv-and-TBHIV/paqe/2572148/
113. Saukkonen JJ, Cohn DL, Hepatotoxicity of Antituberculosis Therapy. Am J Respir Crit Care Med Vol 174 pp 935-952, 2006 DOI: 10.1164/rccm.200510-1666ST. Disponible en: https://www.thoracic.orq/statements/resources/mtpi/hepatotoxicitv-of-antituberculosis-therapy.pdf
114. Fica C., Alberto. Diagnóstico, manejo y prevención de infecciones en pacientes con cirrosis hepática. Revista chilena de infectologia, 2005 22(1), 63-74. https://dx.doi.org/10.4067/S0716-10182005000100009
115. Radha K. Dhiman, et al. A Guide to the Management of Tuberculosis in Patients with Chronic Liver Disease. J Clin Exp Hepatol. 2012 Sep; 2(3): 260-270. Published online 2012 Sep 21. doi: 10.1016/j.jceh.2012.07.007 Disponible https://www.ncbi.nlm.nih.gov/pmc/articles/PMC3940527/
116. World Health Organization. Treatment of Tuberculosis guidelines fourth edition 2010. ISBN 978 92 4 154783 3
117. Francis J. Curry National Tuberculosis Center and California Department of Public Health, 2008: Drug-Resistant Tuberculosis: A Survival Guide for Clinicians, Second Edition.
118. WHO. Collaborative framework for care and control of tuberculosis and diabetes. Geneva, Switzertand. 2011. [21 de noviembre de 2018], Disponible en: https://www.who.int/tb/publications/tb-diabetes-framework/en/
119. Lin Y, Harries A D, Kumar A M V, Critchley J A, van Crevel R, Owiti P, Dlodlo R A, Dejgaard A. Management of diabetes mellitus-tuberculosis: a guide to the essential practice. Paris, France: International Union Against Tuberculosis and Lung Disease, 2018. [18 de julio de 2019] Disponible en: https://www.theunion.org/what-we-do/publications/technical/enqlish/TheUnion_DMTB_Guide_October2018_Text_AW_02.pdf
120. International Union Against Tuberculosis And Lung Disease. Management of diabetes mellitus-tuberculosis. A guide to the essential practice. First edition. 2019. Disponible en: www.theunion.orq/what-we-do-ublications/thecnical/enqlish/theunion_DMTB-guide.pdf
121. La conversión negativa del cultivo se considera cuando dos cultivos consecutivos, tomados al menos con intervalo de 30 dias, se encuentran negativos.
122. Caminero JA, ed. Guidelines for Clinical and Operational Management of Drug-Resistant Tuberculosis. París, France. International Union Against Tuberculosis and Lung Disease, 2013. Disponible en: https://www.theunion.org/what-we-do/publications/technical/spanish/Lineamientos-Manejo-cljnjco-TB-MDR.pdf
123. Ministerio de salud y Protección Social. Manual de medidas básicas para el control de infecciones en IPS. 2018. [30 de noviembrede 2018] Disponible en:
https://www.minsalud.gov.co/sites/rid/Lists/BibliotecaDiqital/RIDE/VS/PP/PAI/manual-prevencion-iaas.pdf
124. World Health Organization. Latent tuberculosis infection: updated and Consolidated guidelines for programmatic management. Geneva 2018. [consultado el 19 de noviembre de 2018], Disponible en: https://www.who.int/tb/publications/2018/latent-tuberculosis-infection/en/
125. World Health Organization. Latent tuberculosis infection: updated and Consolidated guidelines for programmatic management. Geneva 2018. [consultado el 19 de noviembre de 2018], Disponible en: https://www.who.int/tb/publications/2018/latent-tuberculosis-infection/en/
126. CDC. Hojas informativas. Tuberculosis y embarazo. [17 de junio de 2019], Disponible en: https://www.cdc.gov/tb/esp/publications/factsheets/pdf/Preqnancv es.pdf
127. WHO. Latent tuberculosis infection: updated and Consolidated guidelines for programmatic management. Geneva 2018. [consultado el 19 de noviembre de 2018], Disponible en: https://www.who.int/tb/publications/2018/latent-tuberculosis-infection/en/
128. OPS. Coinfección TB/VIH: Guía Clínica Regional. Actualización 2017. Washington D.C.; OPS; 2017. http://iris.paho.ora/xmlui/bitstream/handle/123456789/34855/9789275319857_spa.pdf?sequence=5&isAllowed=y
129. Caminero JA, Farga V. Tuberculosis. 3a edición. 2011. Editorial Mediterráneo.
130. Comité Nacional Asesor de Tuberculosis. Colombia. 02 de mayo de 2018.
131. Colombia. Ministerio de Salud y Protección Social; Dirección de Medicamentos y Tecnologías en Salud. (2015). Reporte de caso desabastecimiento PPD tuberculina Recuperado de: https://www.minsalud.gov.co/sites/rid/Lists/BibliotecaDigital/RIDE/VS/MET/formato-final-paqi na-tuberculina.pdf
132. Getahun H, Kittikraisak W, Heilig C, Corbett E, Ayles H, Cain K, et al. Development ofa Standardized Screening RuleforTuberculosis in People Living with HIV in Resource-Constrained Settings: Individual Participant Data Meta-analysis of Observational Studies. PLoS Med [serie en internet], 2011 [citado 9 diciembre de 2013]; 8 (1): [aprox. 23 p]. Disponible en: http://www.plosmedicine.org/article/info%3Adoi%2F10.1371%2Fjournal.pmed.1000391
133. Cain KP, McCarthy KD, Heilig CM, et al. An algorithm for tuberculosis screening and diagnosis in people with HIV. N Engl J Med 2010;362:707-16. N Engl J Med 2010;362:707- 16.
134. Gordin FM, Matts JP, Miller C, et al. A controlled trial of isoniazid in persons with anergy and human immuno deficiency virus infection who are at high risk for tuberculosis. Terry Beim Community Programs for Clinical Research on AIDS. N Engl J Med. Jul 31 1997;337(5):315-320.
135. World Health Organization. Use of tuberculosis IGRAs in low- and middle-income countries: Policy statement 24 October 2011 | Geneva | WHO's Stop TB Disponible en: https://www.who.int/tb/features_archive/iqra_policy24oct/en/
136. OPS. Coinfección TB/VIH: Guía Clínica Regional. Actualización 2017. Washington D.C.; OPS; 2017. http://iris.paho.org/xmlui/bitstream/handle/123456789/34855/9789275319857_spa.pdf?sequence=5&isAllowed=y
137. Caminero JA, Farga V. Tuberculosis. 3a edición. 2011. Editorial Mediterráneo.
138. Comité Nacional Asesor de Tuberculosis. Colombia. 02 de mayo de 2018.
139. WHO. HIV/AIDS Programme. Consolidated guidelines on the use of antiretroviral dnjgs for treaüng and preventing HIV infection, Recommendations for a public health approach. June2013. [18de julio de 2019] Disponible en: https://www.who.int/hiv/pub/guidelines/arv2013/download/e/
140. Ministerio de Salud y Protección Social. Plan Nacional de respuesta ante el VIH y otras ITS, Año 2018. Disponible en: https://www.minsalud.aov.co/sites/rid/Lists/BibliotecaDiaital/RIDE/VS/PP/ET/Dlan-nal-resDuesta-its-vih-coinfeccion-tbvih2018-2021.pdf
141. Ministerio de Salud y Protección Social. Plan Estratégico Colombia hacia el Fin de la Tuberculosis 2016-2025. Disponible en: https://www.minsalud.gov.co/sites/rid/Lists/BibliotecaDiqital/RIDE/INEC/lNTOR/Plan-estrategico-fin-tuberculosis-colombia-2016-2025.pdf
142. OMS. Política de la OMS sobre actividades de colaboración TB/VIH. Año 2012. Disponible en: https://www.who.int/tb/publications/2012/tb_hiv_policy_9789241503006/es/
143. Organización Mundial de la Salud. Política de la OMS sobre actividades de colaboración TB/VIH - Gulas para programas nacionales y otros interesados directos. 2012 [consultado enero de 2018], Disponible en: http://apps.who.int/iris/bitstream/10665/44838/1/9789243503004 spa.pdf
144. Resolución 3280 de 2018. Ministerio de Salud y Prestación Social, modificada por la Resolución 276 de 2019.
145. World Health Organization. Consolidated guidelines on the use of antiretroviral drugs for treating and preventing HIV infection, Recommendations for a public health approach, Second Edition, 2016. France. WHO; 2016. [Consultado 15 de enero de 2018], Disponible en:
www.who.int/hiv/oub/arv/arv-2016/en/
146. Los territorios deberán tener registro de las modalidades de TDO y registrar en la base del Programa Nacional de Tuberculosis, asi como el respectivo monitoreo y evaluación.
147. INVIMA. Programa Nacional de Farmacovigilancia año 2019. Disponible en: https://www.invima.gov.co/farmacovigilancia-invima/191-farmacovigilancia/farmacovigilancia/3598-proqrama-nacional-de-farmacovigilancia.html.
148. Caminero JA, Piubello A, Scardigli A, et al. Proposal for a standardised treatment regimen to manage pre- and extensively drug-resistant tuberculosis cases. EurRespir J 2017; 50: 1700648 https://doi.org/10.1183/13993003.00648-20171
149. Decreto 780 de 2016, artículo 2.8.8.1.1.10. Funciones de las direcciones municipales de Salud. Las disecciones municipales de salud o la dependencia que haga sus veces tendrán las siguientes funciones en relación con el Sistema de Vigilancia en Salud Pública: ítem g): "Realizar la búsqueda activa de casos y contactos para los eventos que asi lo requieran e investigar los brotes o epidemias que se presenten en su área de influencia”.
150. Ministerio de Salud y Protección Social. Resolución 5195 de 2010. Por el cual se establece el Comité Asesor Nacional de Tuberculosis y los Comités de Evaluación de casos Especiales.
151. Ministerio de Salud y Protección Social - Organización Panamericana de la Salud: Manual Operativo. Subcomité Asesor Nacional de Tuberculosis- Comités Regionales de Evaluación de Casos Especiales de Tuberculosis. Convenio de cooperación técnica No 485/10. Disponible: https://www.minsalud.gov.co/sites/rid/Paqinas/buscar.aspx
152. Ministerio de Salud y Protección Social. Manejo de Brotes en Población Privada de la Libertad. 2016. https://www.minsalud.gov.co/sites/rid/Lists/BibliotecaDigital/RIDE/VS/ED/VSP/manejo-brotes-DDl.Ddf
153. WHO. Natural ventilation for intection control in health-care settlngs. 2009. Disponible en: http://www.who.int/water_sanitation_health/publications/natural_ventilation.pdf
154. Ministerio de Salud de Perú. Control de infecciones de tuberculosis en instituciones de salud. Disponible en: http://bvs.minsa.gob.pe/local/PENDIENTES/159 controlinfec.pdf
155. Instituto Nacional de Salud. Protocolo de Vigilancia en Salud Pública - Tuberculosis. Instituto Nacional de Salud. Colombia. Disponible en: https://www.ins.gov.co/buscador-eventos/Lineamientos/PRO Tuberculosis.pdf
156. What is DOTS? A guide to understanding the WHO-recommended TB control strategy known as DOTS. Geneva, Wodd Health Organization, 1999 (documentWHO/CDS/CPC/TB/99.270). Disponible en: http://www.searg.who.int/tb/tgpics/what_dpts/en
157. OMS. Estrategia Fin a la TB. 2014. Global strategy and targets for tuberculosis prevention, care and control after 2015a. Disponible en: https://www.who.int/tb/strategy/End TB Strategy.pdf?ua=1
158. Colombia. Ministerio de Salud y Protección Social. Plan Estratégico Hacia el Fin de la Tuberculosis, en Colombia 2016-2025. Disponible en: https://www.minsalud.gov.co/sites/rid/Lists/BibliotecaDigital/RIDE/INEC/INTQR/Plan-estrategico-fin-tuberculosis-colombia-2016-2025.pdf
159. Ministerio de Salud y Protección Social. Plan Nacional Decenal de Salud Pública. Año 2012 al 2021. Adaptado de la página 64.
160. Ministerio de Salud y Protección Social. Orientaciones y recomendaciones para la inclusión del enfoque diferencial étnico en la atención integral en salud, con pertinencia cultural. 2015. Página 9. Disponible en: https://www.minsalud.gov.co/sites/rid/Lists/BibliotecaDigital/RIDE/VS/PP/Anexo-tecnico-pertinencia-cultural.pdf
161. Organización Internacional del Trabajo. 76a reunión de la Conferencia General de la OIT, Ginebra, 1989; "Colombia se comprometió a reconocer los derechos de los grupos étnicos, eliminar las formas de discriminación racial, crear modelos de salud más incluyentes con los grupos étnicos y disponer de servicios sanitarios adecuados para las poblaciones indígenas, basados en el estudio sistemático de sus condiciones sociales, históricas, geográficas, económicas y culturales”.
162. Instituto Geográfico Agustín Codazzi. Normograma. Disponible: http://www2.igac.gov.co/igac_web/normograma files/Ley21-1991.pdf
163. Los artículos 7, 8 y 70 reconocen y protegen la diversidad étnica y cultural de la nación, disponen la obligatoriedad del Estado y de las personas de proteger la riquezas culturales y naturales de la nación y establece que la cultura en sus diversas manifestaciones es fundamento de la nacionalidad, reconociendo la igualdad y dignidad de todas las personas que viven en el país.
164. Incluye, además del principio de igualdad, el enfoque diferencial en el sistema de salud para la eliminación de las situaciones de discriminación y marginación. Por otra parte, incluye como afiliados al régimen subsidiado del SGSSS a las comunidades indígenas y establece la posibilidad de crear EPS Indígenas.
165. Reglamenta y garantiza el derecho de acceso y la participación de los pueblos indígenas en los servicios de salud, en condiciones dignas y apropiadas, observando el debido respeto y protección a la diversidad étnica y cultural de la nación.
166. En los artículos 3 y 13 se establecen los enfoques diferencial e intercultural como principios del SGSSS y elementos para la atención primaria en salud.
167. En el artículo 6o se definen los elementos del derecho fundamental a la salud entre los que se señalan el de aceptabilidad y se enuncian los principios de interculturalidad, protección de pueblos indígenas y otros grupos étnicos.
168. Por la cual se adopta el Plan Decenal de Salud Pública 2012-2021. Disponible en: httDs://www.minsalud.qov.co/sites/rid/Lists/BibliotecaDiqital/RIDE/DE/DIJ/resolucion-1841-de-2013.Ddf
169. En el capitulo de Adaptabilidad de las Rutas Integrales de Atención en Salud define que las poblaciones con pertinencia étnica deben disponer de servicios, procedimientos, acciones e intervenciones, en condiciones de aceptabilidad, accesibilidad, calidad y equidad, garantizando el derecho a la salud.
170. Ministerio de Salud y Protección Social. La adecuación sociocultural y técnica de los programas de salud pública ofertados a los grupos étnicos. Bogotá, 2012. Disponible en: https://www.minsalud.gov.co/sites/rid/Paginas/buscar.aspxruiillo.
169. (SIC) Por la cual se las disposiciones con relación a la Gestión de la Salud Pública y establece las directrices para la ejecución del PIO.
172. Guía de Adecuación Sociocultural de los Programas de Salud Pública, MSPS 2011.
173. En el Capítulo II - Artículo 77. Identifica cinco componentes del Sistema Indígena de Salud Propio Intercultural SISPI: 1. Sabiduría ancestral. 2. Político organizativo. 3. Formación, capacitación, generación y uso del conocimiento en salud. 4. Cuidado de salud propia e intercultural. 5. Administración y gestión; los diferentes componentes se construyen de manera conjunta en el marco la Subcomisión de Salud.
174. Disponible: https://www.minsalud.gov.co/sites/rid/Lists/BibliotecaDigital/RIDE/DE/DIJ/circular-11-de-2018.pdf
175. Ministerio de Salud y Protección Social. Orientaciones y recomendaciones para la inclusión del enfoque diferencial étnico en la atención integral en salud, con pertinencia cultural. 2015. Página 9. Disponible en: https://www.minsalud.gov.co/sites/rid/Lists/BibliotecaDigital/RIDE/VS/PP/Anexo-tecnico-pertinencia-cultural.pdf
176. Ministerio de Salud y Protección Social. 2019. Disponible en: https://www.minsalud.gov.co/sites/rid/Paginas/buscar.aspx
177. Ministerio de Salud y Protección Social, 2017. Disponible en: https://www.minsalud.gov.co/sites/rid/Lists/BibliotecaDigital/RIDE/VS/TH/lncorporacion-enfoque-intercultural-formacion-ths-pueblos-ind%C3%ADqenas.pdf
178. Entre otros documentos se destacan:
- Ministerio de Salud y Protección Social, Agencia Canadiense para el Desarrollo Internacional (CIDA-CANADÁ) y la Organización Panamericana de la Salud (OPS). Tuberculosis con comunidades indígenas en los departamentos de Amazonas, Nariño, Cauca, La Guajira, Magdalena, Cesar y el Distrito de Santa Marta. (2002- 2009).
- La adecuación sociocultural de los programas de salud pública. Ministerio de Salud y Protección Social.2011.
- Esquema base de rutas de abordaje intercultural de la tuberculosis que fueron discutidas localmente logrando algunos avances en el trabajo conjunto de las medicinas tradicional indígena y occidental.
- Enfoque Intercultural- Prevención de la Tuberculosis en Pueblos Indígenas.
- Propuesta para la adecuación técnica y sociocultural de la estrategia Alto a la Tuberculosis en las comunidades afrocolombianas de Juntas (Buenaventura - Valle del Cauca) y Soledad (Guapi - Cauca), y en la comunidad indígena de Tiravenado (Lloró - Chocó). Julio 2010.
- Ruta metodológica para plantear propuestas de adecuación técnica y sociocultural de programas y estrategias de salud pública con enfoque intercultural en comunidades étnicas dispersas. Convenio No 637 OPS - MSPS -septiembre 2010.
- Orientaciones para las Direcciones Territoriales en salud, para la implementación del enfoque diferencial étnico para pueblos indígenas, en ios Planes de Acción en Salud. MSPS 2019.
179. Tollefson D, Bloss E, Fanning A, Redd JT, Barker K, McCray E. Burden of tuberculosis in indigenous peoples globally: a systematic review. Int J Tuberc Lung Dis. 2013 Sep;17(9):1139-50. doi: 10.5588/ijtid.12.0385.
180. Ministerio de Salud y Protección Social. Programa Nacional de Prevención y Control de la Tuberculosis años 2016 al 2018, Registro de pacientes con tuberculosis. Datos preliminaries de 2018.
181. PanAmerican Health Organization. Policyon Ethnicity and Health [Internet], 29th Pan American Sanitary Conference, 69th session of the Regional Committee of WHO for the Américas; 25-29 September2017; Washington (D.C.) United States. Washington (D.C.): PAHO; 2017 (Document CSP29/7, Rev. 1) [consulted 18April 2018], Disponible en:
http://www.paho.org/hg/index.php?option=com_docman&aid=41618<emid=270&long=en
182. Organización Panamericana de la Salud. Lineamientos para la prevención y el control de la Tuberculosis en Pueblos Indígenas de las Américas. Año 2019. Oficina regional Washington
183. Ministerio de Salud y Protección Social. Enfoque intercultural. Prevención de la Tuberculosis en Pueblos indígenas, convenio de cooperación técnica. Año 2009. ISBN 978-958-8472-06-5 Consultado 10/07/2019 Disponible en: https://www.paho.org/col/index.php?option=com_content&view=article&id=297:enfoque-intercultural-prevencion-de-la-tuberculosis-en-pueblos-indiqenas<emid=361
184. Ministerio de Salud y Protección Social. Tuberculosis en los pueblos indígenas de Colombia. Reto para la prevención y control. Convenio de cooperación técnica OPS/INS/Agencia CIDA Canadá año 2007. Disponible en:
https://www.paho.org/col/index.php?option=com_content&view=article&id=245:tuberculosis-en-los-pueblos-indigenas-de-colombia-el-reto-de-la-prevencion-y-el-control<emid=361
185. Programa de las Naciones Unidas para el Desarrollo (PNUD). Gula práctica para la incorporación del enfoque de género en el trabajo legislativo. 2008. [19dejulio 2019] Disponible en: http://www.undp.org/content/dam/arqentina/Publications/G%C3%A9nero/ARG%20TOOLKITGuia%20final%20web.pdf
186. Begum etal., op. cit.; Thorson A, Diwan VK. Genderinequalities in tuberculosis: aspects of infection, notification rates, and compliance. Current Opinión in Pulmonary Medicine 2001; 7:165-169; véase también: Karim F, Akramul Islam M, Chowdhury AMR et al. Gender differences in delays in diagnosis and treatmentof tuberculosis, Health Policy and Planning 2007; 22:329-334.
187. Fondo Mundial. Informe técnico. Tuberculosis, género y derechos humanos. Ginebra, Suiza, 2017. [19 de julio de 2019], Disponible en: https://www.theqlobalfund.org/media/6522/core_tbhumanrightsgenderequality_technicalbrief_es.pdf?u=6369791311500000000
188. Country Coordinating Mechanism (HIV and TB), Niger. Evaluation de la prise en compte du genre dans les ripostes nationales au VIH et á la tuberculose au Niger: rapport définitif. Niamey, 2015.
189. Dodd PJ, Looker C, Plumb ID, et al. Age-and sex-specific social contact patterns and Incidence of Mycobacterium tuberculosis infection. American Journal of Epidemiology 2016; 183(2):156-166
190. Onozaki I, Law I, Sismanidis C, et al. National tuberculosis prevalence surveys in Asia, 1990-2012: an overview of results and lessons learned. Tropical Medicine and International Health 2015; 20:1128-45
191. UN Development Programme. Gender and tuberculosis. Nueva York, diciembre de 2015
192. Ministerio de Salud y Protección Social. Documento con lineamiento para transversalización de la política de participación social en salud, Res 2063 de 2017. Oficina de Gestión Territorial, Emergencias y Desastres. 2018. Disponible en: https://www.minsalud.qov.co/sites/rid/Lists/BibliotecaDigital/RIDE/DE/GT/transversalizacion-politica-participacion-social-salud.pdf
193. Ministerio de Salud y Protección Social. Resolución 2063 de 2017. Disponible en: https://www.minsalud.qov.co/Normatividad_Nuevo/Resoluci%C3%B3n%20No.%202063%20de%202017.pdf
194. Organización Mundial de la Salud, ENGAGE TB, Integración de las actividades comunitarias de lucha contra la tuberculosis en el trabajo de las organizaciones no gubernamentales y otras organizaciones de la sociedad civil, Orientaciones operacionales. 2012. Disponible en:
https://www.who.int/tb/publications/2012/enqaqe_tb_policv/en/
195. Organización Mundial de la Salud. Capacitación para el enfoque Engage TB. Año 2012. Disponible en: https://www.who.int/tb/people_and_communities/EnqaqeTB TM slides es.pdf?ua=1/
196. Ministerio de Salud y Protección Social. Caja de herramientas tuberculosis y VIH comunitarias https://www.minsalud.gov.co/salud/publica/PET/Paqinas/Tuberculosis.aspx
197. La Ley 100 de 1993 mediante la cual se creó el Sistema General de Seguridad Social en Salud, establece la participación como uno de sus principios y el Decreto 780 de 2016, artículo 2.10.1.1.2, organiza y establece las modalidades y formas de participación social en la prestación de servicios de salud, bien sea esta de carácter individual (Participación Ciudadana) o colectivo (Participación Comunitaria), asignando funciones especificas a cada una.
198. Ministerio de Salud y Protección Social. Guia el documento de orientaciones para la información en salud. Disponible en:
https://www.minsalud.gov.co/sites/rid/Lists/BibliotecaDiqital/RIDE/VS/PP/ENT/orientaciones-informacion-pic.pdf
199. Elaborada por el Ministerio de Salud y Protección Social. Disponible en: https://www.minsalud.gov.co/salud/publica/PET/Paqinas/Tuberculosis.aspx. Materiales tuberculosis y VIH.
200. Organización Mundial de la Salud, ENGAGE TB, Integración de las actividades comunitarias de lucha contra la tuberculosis en el trabajo de las organizaciones no gubernamentales y otras organizaciones de la sociedad civil, Orientaciones operacionales 2012 -Manual de Capacitador y manual de aplicación. Disponible en: https://www.who.int/tb/areas-of-work/communitv-engagement/fags/en/
201. World Health Organization. Toolkit for delivering the 5A's and 5R's brief tobacco interventions to TB patients in primary care. 2014. IGO. [10 de julio de 2019] Disponible en: https://www.who.int/tobacco/publications/smoking_cessation/9789241506946/en/
202. Molina-Salas, Y., et al. "Influencia del fenómeno migratorio sobre la tuberculosis en una zona semiurbana." Archivos de Bronco neumoloqía. Año 2014.
203. Para que la atención sea resolutiva, estas unidades deberán contar con kit de pruebas rápidas de diagnóstico, paquetes básicos de medicamentos (botiquín), más los insumos y la logística requerida para la operación, acorde con el ámbito en el cual se desarrollen las acciones.
204. Ministerio de Salud y Protección Social. Plan de Respuesta del Sector Salud al Fenómeno Migratorio. Colombia. 2018. Disponible en: https://www.minsalud.gov.co/sites/rid/Lists/BibliotecaDigital/RIDE/DE/COM/plan-respuesta-salud-migrantes.pdf
205. Colombia. Congreso de la República. Ley 1641 de 2013
206. OMS/OPS. Lineamientos para la implementación del control de infecciones de tuberculosis en las Américas, 2014, disponible en: https://www.paho.org/hg/dmdocuments/2014/2014-cha-lineamientos-implementacion-tb.pdf
207. CDC. Pautas preliminares para las precauciones de aislamiento: prevención del contagio de agentes infecciosos en los ámbitos de cuidados de salud. Recomendaciones del Comité Asesor sobre Prácticas de Control de Infecciones en los Cuidados de Salud (HICPAC). Disponible en: https://espanol.cdc.gov/enes/flu/professionals/infectioncontrol/resphygiene.htm
208. OMS. Guia de aplicación de la estrategia multimodal de la OMS para la mejora de la higiene de las manos. Disponible en: https://apps.who.int/iris/bitstream/10665/102536/1/WHQ_IER_PSP_2009.02_spa.pdf
209. Colombia. Ministerio de Salud y Protección Social. Repositorio institucional Disponible en: https://www.minsalud.gov.co/sites/rid/Lists/BibliotecaDigital/RIDE/VS/PP/PAI/manual-prevencion-iaas.pdf
210. Organización Panamericana de la Salud. Lineamientos para la implementación del control de infecciones de tuberculosis en las Américas. Año 2014.
http://www.paho.ora/hg/dmdocuments/2014/2014-cha-lineamientos-implementacion-tb.pdf
211. Center for Disease Control and Presentian CDC. Guidelines for preventing the transmission of tuberculosis in health care facilities. Recommendations report. Atlanta.2005. Disponible en https://www.cdc.qov/mmwr/preview/mmwrhtml/rr5417a1.htm
212. Ponce de León RS, Barido ME. Manual de prevención y control de infecciones hospitalarias. Washington DC: Paltex. OPS. 1996. OPS Serie HSP/Manuales Operativos Paltex, 4, 13. Disponible en: http://bvs.minsa.gob.pe/local/contenido/4978.pdf
213. WHO, Center Diseases Control. Implementing the Policyon TB Infection Control in Health-Care Facilities, Congrégate Settings and Households. A framework to plan, implement and scale-up TB infection control activities at country, facility and community level. 2009. Disponible en: http://www.stoptb.org/wg/tb_hiv/assets/documents/tbicimplementationframework1288971813.pdf
214. Center for disease and prevention. Guidlines for preventing the transmisión of M.Tuberculosis in health care facilities. Morbidity and mortality report 2005.
215. Ministerio de Salud de Perú. Módulo de capacitación Control de infecciones año 2009 http://www.tbperu.org/2011/12/modulos-de-capacitacion-en-tuberculosis.html
216. Oscar A Cruz, Alba Idaly Muñoz. "Control de la infección por Tuberculosis en Instituciones de Salud Bogotá DC." En: Colombia Investigaciones AndinaISSN: 0124-8146v.18 fasc.1p.1683-1696, 2017, DOI: https://www.redalvc.org/pdf/2390/239053104006.pdf
217. Center for Disease Control and Prevention CDC. Laboratory performance evaluation of N95 filtering face piece respirators, 1996. MMWR. Morbidity And Mortality Weekly Report [serial onlinej. December 11,1998; 47(48):1045-1049. Disponible en: https://www.cdc.gov/mmwr/preview/mmwrhtml/00055954.htm
218. CDC. Como ponerse y quitarse adecuadamente un respirador desechable. Año 2010 Disponible en: www.cdc.gov/spanish/Niosh/docs/2010-133_2sp/pdfs/2010-133 sp-pdf
219. OMS. Informe sóbre la salud en el mundo año 2006. Disponible: https://www.who.lnt/whr/2006/06_chap1_es.odf?ua=1
220. Pérez L. OA Cruz, Al Muñoz. "Prueba de tubercullna en trabajadores de la salud de Bogotá.". En: Colombia Revista Cubana De Salud Pública ed: Disponible en http://scielo.sld.cu/scielo.php?script=sci_arttext&pid=S0864-34662016000200004
221. Kyung-Wook Jo. Preventing the Transmission of Tuberculosis in Health Care Settings: Administrative Control. Tuberc Respir Dis 2017; 80:21-26. Disponible en: https://doi.Org/10.4046/trd.2017.80.1.21 ISSN: 1738-3536(Print)/2005-6184.
222. Trunz B.B., Fine P.E.M., Dye C.: Effect ofBCG vaccination on childhood tuberculous meningitis and miliary tuberculosis worldwide: a meta-analysis and assessmentof cost-effecfiveness. Lancet 2006; 367:1173-80 9 Sutherland I., Lindgren I.: The protective effect of BCG vaccination as indicated by autopsy studies. Tubercle 1979; 60:225-231. Disponible en: https://www.ncbi.nlm.nih.qov/pubmed/166165600
223. Ministerio de Salud y Protección Social. Manual Técnico Administrativo del PAI 2015. Tomo 4 Capitulo 15 inmunobiológicos ISBN: 978-958-8903-65-1, Revisado y actualizado. Año 2016. Manual técnico. Disponible en: https://www.minsalud.gov.co/sites/rid/Lists/BibliotecaDigital/RIDE/VS/PP/PA/manual-pai-2015-2016.zip
224. Ministerio de Salud y Protección Social. Manual Técnico Administrativo del PAI 2015. Tomo 4 Capitulo 15 inmunobiológicos ISBN: 978-958-8903-65-1, Revisado y actualizado. Año 2016. Manual técnico. Disponible en: https://www.minsalud.gov.co/sites/rid/Lists/BibliotecaDigital/RIDE/VS/PP/PAI/manual-pai-2015-2016.zip
225. WHO. Boletín epidemiológico semanal (Weekly epidemiological record/Relevé épidémiologique hebdomadaire) 23 de Febrero de 2018, 93o año No 8, 2018, 93, 73-96 Disponible en: https://www.who.int/immunization/policy/position papers/pp_bac_2018_ES.pdf
226. Ministerio de Salud y Protección Social. Manual Técnico Administrativo del PAI 2015. Tomo 4 Capitulo 15 inmunobiológicos ISBN: 978-958-8903-65-1, Revisado y actualizado. Año 2016. Manual técnico. Disponible en:
https://www.minsalud.gov.co/sites/rid/Lists/BibliotecaDigital/RIDE/VS/PP/PAI/manual-pai-2015-2016.zip
227. Sterne JA, Rodrigues LC, Guedes IN. Does the efficacy of BCG decline with time since vaccination? Int J Tuber Lung Dis 1998; 2(3):200-207. Disponible en: https://www.ncbi.nlm.nih.gov/pubmed/9526191
228. CDC. Adaptado de Immunization Action Coalition y "Table 6. Contraindications and Precautions to Commonly Used Vaccines”. CDC. "General Recommendations on Immunization: Recommendations of the Advisory Committee on Immunization Practices (ACIP).” MMWR 2011. 60 (No. RR-2), p. 40-41, y de Atkinson W, Wolfe S, Hamborsky J, eds. Appen dix A. Epidemiology and Prevention of Vaccine-Preventable Diseases. Disponible en www.cdc.qov/vaccines/pubs/pinkbook/index.html
229. Ministerio de Salud y Protección Social Política de privacidad y confidencialidad de la información. Disponible en: https://www.minsalud.gov.co/Documents/Politica-de-privacidad-y-confidencialidad-del-MSPS.pdf
230. Colombia. Instituto Nacional de Salud. Sistema de Vigilancia en Salud Pública. Disponible en: https://www.ins.gov.co
231. Colombia. INVIMA. Reporte de eventos adversos. Disponible en: https://www.invima.gov.co/reporte-de-eventos-adversos-a-medicamentos.html.
232. Sentencia C-313 de 2014, considerando 5.2.10.3.5).
233. OMS/OPS. Diagnóstico de Tuberculosis Xpert MTB/Rif®. 2014.
[http://www.paho.orq/hg/index.php?option=com_docman&task=doc_download&qid=24334<emid=
234. Caminero. 2017 [http://www.archbronconeumol.org/es-pdf-S0300289617300509]
235. WHO 2015 Implementing tuberculosis diagnostics. Policy framework [http://apps.who.int/iris/bitstream/handle/10665/162712/9789241508612_enq.pdf?seQuence=1]
236. Manual de algoritmos para el diagnóstico de tuberculosis/Programa "Fortalecimiento de la Red de Laboratorios de Tuberculosis en la Región de las Américas” - Perú. 2018.
[https://www.paho.org/hg/index.php?option=com_docman&task=doc_view&qid=48211<emid=270&lanq=es]
237. Caminero JA, Piubello A, Scardigli A, et al. Proposal for a standardised treatment regimen to manage pre- and extensively drug-resistant tuberculosis cases. EurRespir J 2017; 50: 1700648 [https://doi.orq/10.1183/13993003.00648-2017]
238. World Health Organization. Guidance for national tuberculosis progremmes on the management of tuberculosis in children Second Edition 2014. ISBN: 978 924 154874 8 Disponible en: http://www.who.int/tb/publications/childtb_guidelines/en/
239. Dadas las existencias de la presentación de RH 150/150mg en el país, cada territorio deberá dispensar el tratamiento de segunda fase completo de forma trisemanal hasta agotar las existencias, procurando garantizar a cada persona afectada por tuberculosis el esquema total con la misma presentación del medicamento. Una vez agotada la presentación RH 150/150mg se pasará a la dosificación diaria con RH 150/75mg en segunda fase, hasta terminar cuatro (4) meses en total de fase de continuación o segunda fase por lo cual el número de dosis podrá variar según el momento en que se dé el cambio.
Para realizar el cambio de la presentación de RH 150/150mg tres veces por semana a la presentación de RH 150/75mg de lunes a sábado se deberá suministrar el doble de dosis que falten para completar las 56 dosis previstas en el primer escenario. Por ejemplo, si la persona ha tomado 30 dosis de RH 150/150mg tres veces por semana, le faltarían 26 dosis, por lo tanto, se deberá completar el esquema con 52 dosis de RH 150/75mg de lunes a sábado.
240. WHO. Guidelines for treatment of drug-susceptible tuberculosis and patient care. 2017 update. Switzerland. WHO; 2017. [Consultado en enero de 2018] Disponible en: http://www.who.int/tb/publications/2017/dstb_quidance 2017/en/
241. Centros para la Prevención y el Control de Enfermedades (CDC). Tuberculosis y embarazo. [21 de noviembre de 2018], https://www.cdc.gov/tb/esp/publications/factsheets/specpop/preqnancy_es. htm
242. Department of Health. Guideline - Treatment of tuberculosis in pregnant women and newborn infants. Versión 3. 1 Queensland, 2016. Disponible en: https://www.health.qld.gov.au/data/assets/pdf_file/0030/444558/tb-quideline-preqnancy.pdff
243. United State Public Health Service. Hepatic toxicity of pyrazinamide used with isoniazid in tuberculous patients. USPH. Tuberculosis teraphy trial. Am Rev Respir Dis 1959; 80: 371-387. Disponible en:
https://www.atsjournals.org/doi/pdf/10.1164/arrd.1959.80.3.3711
244. Carrion-Torres, Omar et al. Características del diagnóstico y tratamiento de la tuberculosis pulmonar en pacientes con y sin diabetes mellitus tipo 2. Rev. Perú. Med. Exp. Salud Pública [onlinej. 2015, vol. 32, n. 4 [citado 2018-11-23], pp. 680-686. Disponible en:
<http://www.scielo.org.pe/scielo.php?script=sci_arttext&pid=S1726-46342015000400008&lna=es&nrm=iso
245. Tuberculosis trials Consortium. Rifapentine and isoniazid once a week versus rifampin and isoniazid twice a week for treatment of drug-susceptible pulmonary tuberculosis in HlV-negative patients: randomized clinical trial. Lancet 2002; 360: 528-534. https://www.ncbi.nlm.nih.gov/pubmed/12241657
246. Ziersky M, Bek E. Short-course (6-month) cooperative tuberculosis study in Poland: results 30 month after completion of treatment. Am Rev Respir Dis 1981; 124: 249-251. Disponible en: https://www.ncbi.nlm.nih.gov/pubmed/70064766
247. Bock NN, Sterling TR, Hamilton CD, et al. Tuberculosis Trial Consortium. CDC. Atlanta, GA. A prospective, randomized double blind study ofthetorelabilityof rifapentine 600, 900 and 1200 mg plus isoniazid inthe continuation phase of tuberculosis treatment. Am J Respir Crit Care Med 2002; 165:1526-1530. Disponible en: https://www.ncbi.nlm.nih.gov/pubmed/120451277
248. Bass JB, Farer S, Hopewell PC, et al. Treatment of tuberculosis and tuberculosis infection in adults and children. American Thoracic Society and the Center for Disease Control and Prevention. Am J Respir Crit Care Med 1994; 149: 1359-1374. [15 de junio de 2018], Disponible en: https://www.ncbi.nlm.nih.gov/pubmed/8173779
249. Adoptado de: Comité Nacional Asesor de Tuberculosis. Colombia. 31 de agosto de 2017.
250. WHO. Consolidated guidelines on drug-resistant tuberculosis treatment. Geneva: World Health Organization; 2019. Licence: CC BY-NC-SA 3. 0 IGO. [5 de abril de 2019], Disponible en:
https://apps.who.int/iris/bitstream/handle/10665/311389/9789241550529-eng.pdf
251. Centros para la Prevención y el Control de Enfermedades (CDC). Tuberculosis y embarazo. [21 de noviembre de 2018], https://www.cdc.gov/tb/esp/publications/factsheets/specpop/pregnancy_es. htm
252. Department of Health. Guideline - Treatment of tuberculosis in pregnant women and newbom infants. Versión 3. 1 Queensland, 2016. Disponible en: https://www.health.gld.qov.au/data/assets/pdf_file/0030/444558/tb-guideline-pregnancy.pdf
253. Caminero JA. Ed. Guidlinesforclinical and operational management of drug resistant tuberculosis. Paris, France. International Union Against tuberculosis and lung disease, 2013. Disponible en: https://www.theunion.org/what-we-do/publications/technical/spanish/Lineamientos-Manejo-clinico-TB-MDR. pdf
254. World Health Organization. Consolidated guidelines on drug-resistant tuberculosis treatment. Geneva: World Health Organization; 2019. Licence: CC BY-NC-SA 3. 0 IGO. [5 de abril de 2019], Disponible en: https://apps.who.int/iris/bitstream/handle/10665/311389/9789241550529-eng.pdff. "La levofloxacina tiene un perfil de seguridad mejor caracterizado en comparación con otras fluoroquinolonas y fue el más utilizado en los estudios revisados por la OMS. Por otra parte, la levofloxacina tiene menos interacciones farmacológicas conocidas con otros medicamentos en comparación con la Moxifloxacina. Por ejemplo, la concentración máxima en plasma y la exposición a Moxifloxacina disminuyen significativamente cuando se combinan con rifampicina; no se ha informado el mismo efecto para levofloxacina”.
255. E.Cambau, Revisiting susceptibility testing in MDR-TB by a standardized quantitative phenotypic assessment in a European multicenter study, Journal of Antimicrobial Chemotherapy, 70:686-696, 2015.
256. Stagg HR, Bothamley GH, Davidson JA, et al. Fluoroquinolones and isonlazid-resistant tuberculosis: Implications fiar the 2018 WHO guidance. Eur Respir J 2019; 54: 1900982 [https://doi.org/10.1183/13993003.00982-2019]. Disponible en: https://www.ncbi.nlm.nih.gov/pubmed/31371444
257. Payam Nahid, Sundari R. Mase, et al. Treatment of Drug-Resistant Tuberculosis. Am J Respir Crit Care Med Vol 200, Iss 10, pp e93-e142, Nov 15, 2019 An Official ATS/CDC/ERS/IDSA Clinical Practice Guideline. Disponible en: https://www.atsiournals.org/doi/10.1164/rccm.201909-1874ST
258. Diel R, Schluger NW. Is adding fluoroquinolones to regimens for treating isoniazid- resistant tuberculosis necessary? Eur Respir J 2019; 54: 1901494 Disponible en: [https://doi.org/10.1183/13993003.01494-2019].
259. WHO. Consolidated guidelines on drug-resistant tuberculosis treatment. Geneva: World Health Organization; 2019. Licence: CC BY-NC-SA 3. 0 IGO. [5 de abril de 2019], Disponible en: https://apps.who.int/iris/bitstream/handle/10665/311389/9789241550529-eng.pdf
260. WHO. Frequently asked questions about the implementation of the new WHO recommendation on the use of the shorter MDR-TB regimen under programmatic conditions Versión: 11 June 2016.
261. Adaptado de WHO. Frequently asked questions aboutthe implementation of the new WHO recommendation on the use of the shorter MDR-TB regimen under programmatic conditions. Versión 20 de diciembre de 2016.
262. WHO. Rapid communication: key changes to treatment of multidrug- and rifampicin-resistant tuberculosis (MDR/RR-TB). Licence: CC BY-NC-SA 3. 0 IGO [30 de noviembre de 2018], Disponible en: http://www.who.int/tb/publications/2018/rapid_Communications_MDR/en/
263. Caminero JA, Piubello A, Scardigli A, et al. Proposal for a standardised treatment regimen to manage pre- and extensively drug-resistant tuberculosis cases. EurRespir J 2017; 50: 1700648 https://doi.org/10.1183/13993003.00648-2017
264. Comité Nacional Asesor de Tuberculosis. Colombia. 14 de agosto de 2019
265. WHO. Directrices unificadas de la OMS sobre el tratamiento de la tuberculosis farmacorresistente ISBN: 978-92-75-32186-7 https://apps.who.int/iris/
266. WHO. Consolidated guidelines on drug-resistant tuberculosis treatment. Geneva: World Health Organization; 2019. Licence: CC BY-NC-SA 3. 0 IGO. [5 de abrilde 2019], Disponible en: https://apps.who.int/iris/bitstream/handle/10665/311389/9789241550529-eng. pdf
267. "Debe ser prescrito en una dosis de 600 mg/dia, que puede reducirse a 300 mg/dia (o 600 mg cada 2 días) si ocurren eventos adversos” (Caminero, et al. 2017).
268. Algunos países pueden valorar el uso de delamanid en lugar de bedaquilina, ya que también tiene las características de un medicamento imprescindible” (Caminero, et al. 2017).
269. "Puede desempeñarse como un medicamento de apoyo. Si el paciente ha recibido previamente clofazimina en un esquema que fracasó (Tratamiento acortado para tuberculosis RR/MDR), este medicamento debe ser sustituido por Cicloserina (que solo desempeña el papel de un medicamento de apoyo)” (Caminero, et al. 2017).
270. "Dado que los antibióticos carbapenémicos necesitan administrarse parenteralmente, el Delamanid es una opción potencial, aunque requiere monitoreo con electrocardiograma” (Caminero, et al. 2017) y es importante considerar la disponibilidad en el país.
271. "Hay evidencia creciente de que puede desempeñarse como un medicamento imprescindible a futuro (Caminero, et al. 2017).
272. Comité Luz Verde Regional de las Américas (rGLC)- OPS/OMS. Junio de 2019.
273. Existe frecuentemente resistencia cruzada a las fluoroquinolonas y medicamentos inyectables de segunda linea por lo cual se requiere demostrar la sensibilidad previamente mediante PSF con determinación de concentraciones mínimas. Comité Luz Verde Regional de las Américas (rGLC) - OPS/OMS. Junio de 2019.
274. "a) diferente a la utilizada en el tratamiento de TBMDR (por ejemplo, altas dosis de levofloxacina si moxifloxacina se utilizó previamente y viceversa). En caso de tuberculosis pre-XDR (resistente a cualquier fluoroquinolona o un medicamento inyectable de segunda linea -inclusión del MSPS) debida a resistencia a inyectables, la FQ jugaría un papel importante en el esquema. Aún en el caso de tuberculosis XDR, la FQ aún podría tener un papel importante, teniendo en cuenta que no hay resistencia cruzada completa entre las nuevas FQs. Si las pruebas demuestran resistencia a FQs, incluyendo altas concentraciones de moxifloxacina, esta FQ podría ser descontinuada. Cuando se utiliza moxifloxacina es necesario vigilar estrechamente el intervalo QTc (intervalo QT corregido) en el electrocardiograma, ya que el esquema incluye dos medicamentos que también prolongan el intervalo QT (bedaquilina y clofazimina), además de la posibilidad de utilizar delamanid” (Caminero, et al. 2017).
275. "En los casos de resistencia completa a los medicamentos inyectables, este medicamento no se podrá utilizar en el esquema” (Caminero, et al. 2017).
276. WHO. Directrices sobre la atención de la infección tuberculosa latente. 2015. Disponible en: http://apps.who.int/iris/bitstream/10665/137336/1/9789243548906 spa. pdf?ua=1
277. WHO HIV/AIDS Programme. Consolidated guidelines on the use of antiretroviral drugs for treating and preventing HIV infection, Recommendations for a public health approach. London. June 2013. Disponible en: http://apps.who.int/iris/bitstream/handle/10665/85321/9789241505727ena.pdf?sequence=1
278. WHO. Guidelines for intensifiedtuberculosis case-findingand isoniazidpreventive therapy forpeople living with HIVin resource- constrainedsettings. Italy:WHO;2011. Disponible en: http://apps.who.int/iris/bitstream/handle/10665/44472/9789241500708_eng.pdf?sequence=1
279. World Health Organizatiom_Latent tuberculosis infection: updated and Consolidated guidelines for programmatic management. Geneva; 2018. Licence: CC BY-NC-SA 3. 0 IGO. [17 de mayo de 2019] Disponible en: https://www.who.int/tb/publications/2018/latent-tuberculosis-infection/en/
280. World Health Organization. _Latent tuberculosis infection: updated and Consolidated guidelines for programmatic management. Geneva; 2018. Licence: CC BY-NC-SA 3. 0 IGO. [17 de mayo de 2019] Disponible en: https://www.who.int/tb/publications/2018/latent-tuberculosis-infection/en/
281. World Health Organizatiom_Latent tuberculosis infection: updated and Consolidated guidelines for programmatic management. Geneva; 2018. Licence: CC BY-NC-SA 3.0 IGO. [17 de mayo de 2019] Disponible en: https://www.who.int/tb/publications/2018/latent-tuberculosis-infection/en/
282. Publicado en mayo de 2019. Disponible en: http://www.stoptb.orq/assets/documents/communities/FINAL%20Declaration%20on%20the%20Riqht%20of%20People%20Affected%20bv%20TB%2013.05.2019.pdf [18 de julio de 2019], Para contactar a TBpeople: facebook.com/tbpeople: twitter@realTBpeople:info@tbpeople.orq.uk.. Para contactar a: Stop TB Partnership: facebook. com/StopTBPartnership: instaqram. com/stoptb: twitter@StopTB: www.stoptb.org,
communications@stoptb.org. La Declaración de los derechos de las personas afectadas por la tuberculosis es, en parte, posible gracias al apoyo del pueblo estadounidense a través de la Agencia de los Estados Unidos para el Desarrollo Internacional (USAID).
283. Este texto debe leerse en correspondencia con el artículo 10 de la Ley 1751 de 2015, relativo a los derechos y deberes de las personas frente al sistema de salud.
284. Tomado y adaptado de: Ministerio de Salud y Protección Social. Guia para el diseño, implementación monitoreo y evaluación de la estrategia de Abogacía Comunicación y Movilización Social para el Programa de Tuberculosis en Colombia año 2012. Disponible en: https://es.slideshare.net/scaneando/gua-de-abogaca-comunicacin-y-movilizacin-social-para-tuberculosis [18 de julio de 2019]
285. Adaptado de: OPS/OMS Paraguay. Ministerio de Salud Pública y Bienestar Social. Guia Nacional para el manejo de la tuberculosis. Servicios de Salud locales, distritales, regionales y Unidades de Salud de la Familia. Paraguay, marzo 2018. Disponible en: https://www.paho.org/par/index.php?option=com_docman&view=document&layout=default&alias=576-guia-nacional-para-el-manejo-de-la-tuberculosis-2017&category_slug=publicaciones-con-contrapartes<emid=23