
MINISTERIO DEL TRABAJO
REPÚBLICA DE COLOMBIA
DIRECCION DE PENSIONES Y OTRAS PRESTACIONES
PROGRAMA
DE PROTECCIÓN SOCIAL AL ADULTO MAYOR
HOY COLOMBIA MAYOR
ANEXO TÉCNICO No. 2
Bogotá – Colombia
Marzo de 2015
En cumplimiento de lo previsto en el artículo 2 de la Resolución 1370 del 2 de mayo de 2013, con la cual se actualizó el Manual Operativo del Programa de Protección Social al Adulto Mayor, hoy Colombia Mayor, que previó que los ajustes que requiera el Manual Operativo se harán a través de anexo técnico elaborado por la Dirección de Pensiones y Otras Prestaciones del Ministerio del Trabajo y ante la expedición del Decreto 455 del 28 de febrero de 2014 se hace necesaria la integración de este anexo técnico al Manual Operativo de que trata la Resolución 1370 de 2013, para tal fin se tomará el contenido del Anexo Técnico 1 reemplazándolo integralmente por este nuevo anexo así como el contenido integral de cada título del Manual Operativo.
2.1. POBLACION OBJETO
El contenido de este numeral quedará así:
Pueden ser beneficiarios del programa los colombianos que: (i). Han residido los últimos 10 años en el País, (ii). Con una edad de 3 años menos de la edad que rija para adquirir el derecho a la pensión de vejez de los afiliados al Sistema General de Pensiones y (iii). Clasificados en los niveles 1 y 2 del SISBEN que carecen de rentas o ingresos suficientes para subsistir, es decir, son personas que o viven solas y su ingreso mensual no supera medio salario mínimo mensual vigente, o viven en la calle y de la caridad pública, o viven con la familia y el ingreso familiar es inferior o igual al salario mínimo mensual vigente o residen en un Centro de Bienestar del Adulto Mayor o asisten como usuarios a un centro diurno, o los indígenas de escasos recursos que residen en resguardos.
Los adultos mayores de escasos recursos que se encuentren en protección en Centros de Bienestar del Adulto Mayor y aquellos que viven en la calle de la caridad pública; así como los indígenas de escasos recursos que residen en resguardos a quienes por dichas circunstancias no se les aplica la encuesta Sisbén, podrán ser identificados mediante listado censal elaborado por la entidad territorial o Resguardo Indígena. La identificación y elaboración de los listados censales de la población indígena para la asignación de subsidios se efectuará de conformidad con lo previsto en el artículo 5o de la Ley 691 de 2001 y las normas que la modifiquen adicionen o sustituyan. No obstante, cuando las autoridades tradicionales y legítimas lo soliciten, podrá aplicarse la encuesta SISBÉN.
El Instituto Colombiano de Bienestar Familiar –ICBF– seleccionará a las madres comunitarias, previa verificación del cumplimiento de los requisitos descritos. Una vez se realice dicha selección el ICBF deberá remitir al encargo fiduciario, los soportes correspondientes que acrediten el cumplimiento de los requisitos. El Consejo Directivo del Fondo de Solidaridad Pensional con base en el presupuesto que apruebe determinará anualmente, un número máximo de cupos para las madres comunitarias.
Las personas que dejaron de ser madres comunitarias a partir de la entrada en vigencia de la Ley 1450 de 2011 y que no reúnan los requisitos para acceder a una pensión, ni sean beneficiarias del mecanismo de Beneficios Económicos Periódicos, tendrán acceso a un subsidio de la subcuenta de subsistencia del Fondo de Solidaridad Pensional, el cual será complementado por el Instituto Colombiano de Bienestar Familiar, siempre y cuando reúnan las condiciones para acceder a éste. Los cupos serán asignados anualmente por el Comité Directivo del Fondo de Solidaridad Pensional.
2.8. PRIORIZACIÓN DE BENEFICIARIOS
El contenido de este numeral quedará así:
La asignación de los subsidios en el programa enfrenta al igual que en otros programas de asistencia social, situaciones en las cuales la demanda potencial supera el número de cupos asignados.
Condiciones que conllevan al establecimiento e implementación de una metodología de priorización, que permita seleccionar a los adultos mayores más pobres de todos los entes territoriales del país.
La metodología de priorización es una herramienta técnica que permite valorar las condiciones socioeconómicas de los aspirantes al subsidio y ordena a los adultos mayores del más pobre al menos pobre, con relación a los criterios de priorización, respetando el derecho al turno y a la igualdad.
Como resultado de ello, se han definido criterios de priorización de beneficiarios, siendo requisito indispensable para todas las personas que resulten favorecidos del subsidio económico haber sido sometidos a la metodología de priorización propuesta. Dando prioridad en la asignación del subsidio a quienes obtengan el puntaje más alto, a partir de este procedimiento se configura la base de datos de potenciales beneficiarios, en la cual se encuentran registrados los adultos mayores que esperan ser beneficiados con el programa; del orden establecido en esta base se determina el ingreso de los nuevos beneficiarios bien sea por novedades generadas por las causales de retiro o por ampliación de cobertura.
Es así como en cumplimiento en el artículo 29 de la Constitución Política, se respeta el debido proceso dado que existe un procedimiento claro, preciso para priorizar a los adultos mayores que es competencia de todos los municipios del país, lo que no se puede traducir en un compromiso del Estado con la fecha de ingreso de los aspirantes, por cuanto como es bien sabido, no es posible la asignación de subsidios a todos las personas que cumplen los requisitos debido a la restricción de los recursos con que se financia este programa.
Es importante señalar que es competencia del ente territorial en este caso las áreas delegadas para la coordinación del programa, realizar la selección y priorización de beneficiarios de conformidad con lo previsto en el parágrafo 2o del artículo 30 del Decreto 3771 de 2007. Los adultos mayores que aspiran ingresar al programa se inscriben en la alcaldía del municipio donde residan y previa verificación del cumplimiento de requisitos y priorización por parte del municipio son incluidos en la Base de Potenciales Beneficiarios, base que es remitida por el Alcalde con las fichas de priorizados, fotocopia de cédula de ciudadanía, certificación del puntaje del Sisbén, certificado de postulación. Para el caso del SISBEN y para efectos del registro en Colombia Mayor en Línea, podrá ser validado mediante cruce de información que se realizará directamente con la base certificada por el DNP, tomando la fecha de corte con la cual se realiza la validación, y el certificado para postulación al subsidio del Programa Colombia Mayor. Dicha información deberá ser remitida al Administrador Fiduciario de los recursos del Fondo de Solidaridad Pensional o su delegado, con base en lo anterior, el ingreso se da en el orden de turno de la base de datos de potenciales beneficiarios.
Los entes territoriales deberán remitir la certificación suscrita por el adulto mayor en donde éste manifieste: no contar con pensión, no recibir otros susidios para la vejez en dinero, otorgados por alguna entidad pública, que sumado con el subsidio del Programa de Protección Social al Adulto Mayor sea superior a medio SMMLV. No percibir una renta por alguna actividad o bien en cuantía superior que no excedan el medio salario mínimo legal mensual vigente, no contar con ingresos superiores a los siguientes: 1). Si el adulto mayor vive solo su ingreso mensual no supera el salario mínimo mensual legal vigente y 2). Si vive con su familia el ingreso familiar es inferior o igual al salario mínimo legal mensual vigente. (Anexo formato de Certificación), el cual deberá ser remitido dentro del proceso de priorización.
Surtido este proceso, la información allegada por los municipios es cruzada con las bases de datos disponibles a nivel nacional por parte del administrador fiduciario del Fondo de Solidaridad Pensional, entre las que se encuentran (Base de Datos Única de Afiliados BDUA y Base de Compensación, Aplicativo de Cargue y Descargue de Archivos de Supervivencia –CDA, Fondo de Pensiones Públicas del Nivel Nacional- FOPEP, Registro Único de Afiliados –RUAF, Registro Único de Aportantes –RUA, Bases de datos de pensionados: Colpensiones, Administradoras de Fondos de Pensiones, FOMAG, Fuerzas Militares, Policía, Ecopetrol y demás regímenes especiales, Base de datos del Sisbén y demás bases que se consideren pertinentes).
Lo anterior con el fin de realizar en segunda instancia la constatación del cumplimiento de requisitos, luego de analizar los resultados, se ingresan a la base de potenciales beneficiarios del nivel nacional las personas que no presentan ninguna inconsistencia y tomando como referente las fichas remitidas por el municipio se ingresan los criterios de priorización los cuales se califican a partir del procesamiento de datos y de allí se genera el turno que corresponde a cada beneficiario.
La información generada con la aplicación del procedimiento descrito en el párrafo anterior, se devuelve a cada municipio, para que tanto el ente territorial como el nivel nacional, conozcan el orden de turno. A partir de ello las novedades de ingreso generadas por los municipios deben tener en cuenta a la persona que sigue en estricto orden de turno, si la persona que sigue en turno ya no cumple los requisitos o se presentó alguna situación por ejemplo el fallecimiento se deben remitir los soportes documentales que evidencian su exclusión de la base de datos, para este caso sería el cruce con CDA, el registro civil de defunción o el acta de defunción y solamente en estos eventos se seguirá con la persona que tiene el turno siguiente. Todo lo descrito garantiza la transparencia en la ejecución del programa y el respeto a los derechos al turno y a la igualdad.
En el caso particular de las madres comunitarias que pueden acceder al subsidio económico directo del programa, le corresponde al Instituto Colombiano de Bienestar Familiar – ICBF-, realizar la priorización aplicando los criterios establecidos para el programa y remitir al administrador fiduciario los soportes documentales de conformidad con el procedimiento establecido para el ingreso normal de cualquier adulto mayor establecido en el presente documento.
En el proceso de selección para el acceso al subsidio de la subcuenta de Subsistencia del Fondo de Solidaridad Pensional que adelante el Instituto Colombiano de Bienestar Familiar para las personas que dejaron de ser madres comunitarias a partir de la entrada en vigencia de la Ley 1450 de 2011 y no reúnan los requisitos para obtener una pensión, ni sean beneficiarias del mecanismo de Beneficios Económicos Periódicos (BEPS) deberá aplicar los criterios de priorización establecidos en la normatividad para esta población y remitir al administrador fiduciario los soportes documentales de conformidad con el procedimiento establecido para el ingreso normal de cualquier adulto mayor establecido en el presente documento.
2.8.1. Retiro de Aspirantes de la Base de Datos de Potenciales Beneficiarios
El Administrador Fiduciario del Fondo de Solidaridad Pensional, efectuará el retiro de aspirantes o potenciales beneficiarios de la base de datos cuando del resultado de los cruces de bases de datos realizados por el administrador fiduciario u otra información que reporten los municipios, se encuentre que la persona o aspirante no cumple los requisitos para pertenecer al programa, de acuerdo con la normatividad vigente, así:
1. Percibir una renta entendida como la utilidad o beneficio que se obtiene de alguna actividad o bien en cuantía superior a la establecida en el numeral 3 del artículo 30 del Decreto 3771 de 2007 modificado por el Decreto 4943 de 2009. (Soporte: Resultado de cruce de las bases de datos pertinentes y/o validaciones de información reportada por los municipios).
2. Percibir otro subsidio a la Vejez en dinero, que sumado con el del Programa de Protección Social al Adulto Mayor que sea superior a 1/2 SMMLV otorgado por alguna entidad pública.
(Soporte: Resultado de cruce de las bases de datos pertinentes y/o validaciones de información reportada por los municipios).
3. Por percibir una pensión (Soporte: Resultado de cruce de las bases de datos pertinentes y/o validaciones de información reportada por los municipios).
4. Por fallecimiento (Soporte: Resultado de cruce de las bases de datos pertinentes y/o validaciones de información reportada por los municipios).
5. Cuando se encuentre que se incumplen los requisitos o se presenta modificación de los requisitos de ingreso entre otros la edad y nivel del Sisbén o se encuentren incursos en alguna causal de retiro. (Soporte: Resultado de cruce de las bases de datos pertinentes y/o validaciones de información reportada por los municipios)
6. Cuando la persona no es posible ubicarla se debe garantizar el derecho a la defensa.
Lo anterior para no incurrir en el ingreso de una persona que no cumpla con los requisitos para pertenecer al programa y por ende en la realización de pagos indebidos que conlleven a un posible detrimento patrimonial. No obstante lo anterior, los retiros de aspirantes de la base de potenciales beneficiarios serán informados por el administrador fiduciario al municipio o distrito respectivo, para que se adelanten las acciones de verificación del caso respetando, respetando el debido proceso y el derecho a la defensa. En el evento que el ente territorial compruebe que la persona debe ser reingresada a la base de potenciales beneficiarios, deberá reportarlo nuevamente, con los soportes documentales que acrediten tal situación al administrador fiduciario, para que sea incluido sin esperar un nuevo corte de actualización de la priorización y manteniendo la fecha de inscripción al programa con la que fue enviada inicialmente.
2.9. CRITERIOS DE PRIORIZACIÓN
El contenido de este numeral quedará así:
En el proceso de selección de beneficiarios que adelante la entidad territorial, debe aplicar los siguientes criterios de priorización:
1. La edad del aspirante.
2. Los niveles 1 y 2 del Sisbén y el listado censal.
3. La minusvalía o discapacidad física o mental del aspirante.
4. Personas a cargo del aspirante.
5. Ser adulto mayor que vive solo y no depende económicamente de ninguna persona
6. Haber perdido el subsidio al aporte en pensión por llegar a la edad de 65 años y no contar con capacidad económica para continuar efectuando aportes a dicho sistema. En este evento, el beneficiario deberá informar que con este subsidio realizará el aporte a pensión con el fin de cumplir los requisitos. Este criterio se utilizará cuando al beneficiario le hagan falta máximo 100 semanas de cotización.
7. Pérdida de subsidio por traslado a otro municipio.
8. Fecha de solicitud de inscripción al programa en el municipio.
La aplicación de los anteriores criterios de priorización busca seleccionar como beneficiarios del programa exclusivamente a los adultos mayores en las condiciones de pobreza más críticas.
El Instituto Colombiano de Bienestar Familiar –ICBF–, priorizará a las madres comunitarias, aplicando los criterios descritos y remitirá al administrador fiduciario los soportes documentales, según lo establece el presente Manual.
Para el caso de las personas que dejaron de ser madres comunitarias a partir de la entrada en vigencia de la Ley 1450 de 2011 y no reúnan los requisitos para obtener una pensión, ni sean beneficiarias del mecanismo de Beneficios Económicos Periódicos (BEPS) el Instituto Colombiano de Bienestar Familiar deberá aplicar los siguientes criterios de priorización:
a) La edad del aspirante.
b) El tiempo de permanencia al Programa de Hogares Comunitarios de Bienestar Familiar
c) La minusvalía o discapacidad física o mental del aspirante.
Los puntajes que se deben aplicar para cada criterio de priorización se determinan en la siguiente tabla:
TABLA CRITERIOS DE PRIORIZACIÓN DE BENEFICIARIOS
| Criterio de priorización | Puntaje |
| 1- Edad | |
| 54-55 | -7 |
| 56-60 | -5 |
| 61-65 | -1 |
| 66-70 | 5 |
| 71 y más | 7 |
| 2- Nivel SISBEN | |
| Listado Censal | 3 |
| 1 | 2 |
| 2 | 1 |
| 3- Minusvalía o discapacidad física o mental | |
| Sí | 2 |
| No | 0 |
| 4- Personas a cargo | |
| Si | 2 |
| No | 0 |
| 5- Vive solo y no depende económicamente de ninguna persona | |
| Sí | 2 |
No | 0 |
| 6- Haber perdido el subsidio al aporte en pensión por llegar a la edad de 65 años, no contar con capacidad económica para continuar efectuando aportes a dicho sistema. | |
| Sí | 2 |
| No | 0 |
| 7- Pérdida de subsidio por traslado a otro municipio | |
| Si | 1 |
| No. | 0 |
| 8. Fecha de solicitud de inscripción al programa en el municipio | |
| 1 – 12 meses | 0 |
| 13 – 18 meses | 1 |
| 19 – 24 meses | 2 |
| 25 y más | 3 |
Las personas adultas mayores de 100 y más años de edad que sean ingresadas a la base de potenciales beneficiarios del programa por parte de los municipios, serán ingresadas de manera automática de existir cupos disponibles en el municipio donde resida el potencial beneficiario.
TABLA CRITERIOS DE PRIORIZACIÓN DE PERSONAS QUE DEJEN DE SER MADRES COMUNITARIAS (NO PENSIÓN NI BEPS)
| Criterio de priorización | Puntaje |
| 1- Edad | |
| 57-60 | -3 |
| 61-65 | 3 |
| 66-70 | 4 |
| 71 y más | 5 |
| 2- Tiempo de permanencia Programa Hogares Comunitarios de Bienestar Familiar | |
| Más de 10 años y hasta 15 años | 2 |
| Más de 15 años y hasta de 20 años | 5 |
| Más de 20 años | 8 |
| 3- Minusvalía o discapacidad física o mental | |
| Sí | 2 |
| No | 0 |
1- La Edad del Aspirante:
La edad para acceder a esta protección será en todo caso tres (3) años inferior a la que rija en el Sistema General de Pensiones para los afiliados, siendo a partir del 1o de enero de 2014, si son mujeres 54 años y 59 años para hombres
El criterio se certifica con la cédula de ciudadanía amarilla con hologramas de acuerdo con lo establecido por el Decreto 4969 de 2009. (Conforme lo establecido en la Circular 12 del 8 de febrero de 2012 expedida por el Registrador Nacional mediante la cual da aplicación al artículo 25 del Decreto ley 019 del mismo año, se elimina la certificación de contraseñas o comprobante de documentos en trámite que solo constituyen constancia de que un ciudadano solicitó la expedición de la cédula de ciudadanía, y que por ende no son documentos de identificación.
2- Los Niveles 1 y 2 del Sisbén:
El Sisbén es el Sistema de Identificación de Potenciales beneficiarios de Programas Sociales. Esta es una herramienta de identificación, que organiza a los individuos de acuerdo con su estándar de vida y permite la selección técnica, objetiva, uniforme y equitativa de beneficiarios de los programas sociales que maneja el Estado, de acuerdo con su condición socioeconómica particular.
De acuerdo con la Metodología Versión III del Sisbén y de conformidad con la Resolución 2182 de 2014, se han determinado los siguientes puntos de corte:
| CATEGORIA | PUNTAJE NIVEL I | PUNTAJE NIVEL II |
| 14 Ciudades principales | 0,01 al 41,90 | 41,91 al 43,63 |
| Resto de Urbano | 0,01 al 41,90 | 41,91 al 43,63 |
| Rural Disperso | 0,01 al 32,98 | 32,99 al 35,26 |
Este criterio se aplica dando prioridad a las personas adultas mayores que se encuentran en el listado censal, luego primer nivel y por último a las personas del segundo nivel.
3- La Minusvalía o Discapacidad Física o Mental del Aspirante:
Que implique que el beneficiario no pueda valerse por sí mismo y requiera de un tercero para su cuidado, (debe certificarse por el médico de la EPS – de acuerdo con el régimen que le sea aplicable al beneficiario o por el médico de la IPS pública, cuando el adulto mayor no se encuentre afiliado al Sistema General de Seguridad Social en Salud; diligenciando el formato respectivo que hace parte de este manual, o por la instancia que determine la normatividad vigente).
4. Personas a Cargo del Aspirante:
Ser jefe de hogar (mujeres y hombres) con personas a cargo. Dicha información debe ser suministrada por el aspirante al subsidio bajo la gravedad del juramento y de ser posible verificada mediante visita domiciliaria por el ente territorial.
5. Ser adulto mayor que vive solo y no depende económicamente de ninguna persona:
Se hace necesario contemplar las situaciones de cuando viven solos y tienen un ingreso mensual inferior a medio salario mínimo mensual legal vigente, o viven en la calle y de la caridad pública. Lo que significa que el adulto mayor no cuenta con personas que le suministren los medios para su subsistencia. Dicha información debe ser suministrada por el aspirante al subsidio bajo la gravedad del juramento y de ser posible verificada mediante visita domiciliaria por el ente territorial.
6. Haber perdido el subsidio al aporte en pensión por llegar a la edad de 65 años y no contar con capacidad económica para continuar efectuando aportes a dicho sistema.
En este evento, el beneficiario deberá informar que con este subsidio realizará el aporte a pensión con el fin de cumplir los requisitos. Este criterio se utilizará cuando al beneficiario le hagan falta máximo 100 semanas de cotización y debe estar certificado por la administradora del Régimen de Prima Media con Prestación Definida.
7. Pérdida de subsidio por traslado a otro municipio:
Dentro de las causales de pérdida del derecho al subsidio se ha establecido el traslado a otro municipio o distrito; no obstante, el beneficiario podrá volverse a inscribir para ingresar al programa, en la entidad territorial en la que resida en la actualidad; lo cual, no significa el otorgamiento del subsidio; pues deberá someterse al procedimiento inicial, incluido la aplicación de los criterios de priorización, posteriormente será inscrito dentro de la listas de espera de adultos mayores que cumplen con los requisitos. Podrá ser certificada la pérdida del subsidio por el municipio donde estuvo como beneficiario o por el administrador fiduciario del Fondo de Solidaridad Pensional
8. Fecha de solicitud de inscripción al programa en el municipio:
Se entenderá como la fecha de inscripción al programa, la registrada por el ente territorial al momento de presentar el aspirante por primera vez su solicitud y haber entregado la documentación requerida.
9. Tiempo de permanencia Programa Hogares Comunitarios de Bienestar Familiar
Es el periodo de tiempo certificado por las instancias que el ICBF determine, respecto de la participación en el Programa de Hogares Comunitarios de Bienestar Familiar de las personas que dejaron de ser madres comunitarias a partir de la entrada en vigencia de la Ley 1450 de 2011.
Los anteriores criterios se aplican a cada beneficiario potencial de un subsidio directo o indirecto y su información se debe registrar en una base de datos de potenciales beneficiarios, procediendo a ordenar de mayor a menor puntaje y el ingreso estará condicionado al orden establecido, respetando el derecho al turno y el derecho a la igualdad la información se encuentra sistematizada a nivel nacional y se actualizará cada seis (6) meses por parte de los entes territoriales, en este evento el ICBF se asume como ente territorial, para tal fin el administrador fiduciario del Fondo de Solidaridad Pensional informará a los municipios del país y al Instituto el cronograma y procedimiento a tener en cuenta.
2.10. SELECCIÓN DE BENEFICIARIOS
Teniendo como antecedente el contenido de la sentencia T 207 de 2013 en la cual Corte Constitucional hace un llamado de atención a las entidades competentes, para que en futuras ocasiones los beneficiarios de este tipo de subsidios estén plenamente identificados conforme al proceso de priorización y al estudio socio económico que se les debe realizar al momento de su ingreso y teniendo en consideración que conforme lo dispuesto en el parágrafo 2o del artículo 30 del Decreto 3771 de 2007 que dispone. “La entidad territorial o el resguardo, seleccionarán los beneficiarios previa verificación del cumplimiento de los requisitos. (…)”.
El contenido de este numeral quedará así:
La entidad territorial, el ICBF, resguardo o Centro de Bienestar del Adulto Mayor o Centro Diurno, seleccionarán y priorizarán los beneficiarios
La selección o ingreso de nuevos beneficiarios al programa puede darse por novedades o por ampliaciones de cobertura. Para cualquiera de las situaciones de ingreso el Ente Ejecutor (la entidad territorial, el ICBF, resguardo o Centro de Bienestar del Adulto Mayor o el Centro Diurno), son los responsables de la selección y priorización de los beneficiarios. Instancias que deberán desarrollar todas las actividades que consideren pertinentes, garantizando la transparencia en el proceso de selección, como visitas domiciliarias que conlleven un estudio socio económico del aspirante que tenga por objeto determinar las condiciones reales del aspirante al subsidio, cruces de bases de datos de los posible beneficiarios con la información de fallecidos, SISBEN, Oficinas de Instrumentos Públicos, información generada por juzgados, personería, y demás entidades municipales o bases de datos disponibles a nivel nacional que pueden corroborar el cumplimiento de requisitos por parte de los aspirantes a ser beneficiarios.
La asignación de los cupos, ya sea por liberación de cupos o ampliación de cobertura se debe realizar en estricto orden de priorización. Es decir, se debe asignar el subsidio a la persona que sigue en turno en la base de potenciales beneficiarios priorizados luego de efectuada la última asignación.
Una vez se conocen los cupos asignados al municipio por ampliación de cobertura o los cupos a cubrir por novedades del programa, se procede a seleccionar los beneficiarios utilizando la base de priorizados en estricto orden, conforme a los puntajes arrojados por los criterios de priorización conforme la base de datos sistematizada a nivel nacional y que es remitida por el administrador fiduciario del Fondo de Solidaridad Pensional a todos los municipios del país con la información de turnos.
Todos los entes territoriales y el ICBF deben mantener actualizada la base de datos de potenciales beneficiarios y remitirla cada seis (6) meses al administrador fiduciario, para que este inicie el procedimiento de ingreso automático de beneficiarios previa validación de la información del posible beneficiario con las alcaldías, distritos y el ICBF.
En el evento de presentarse empate en la sumatoria del puntaje total obtenido en la aplicación de los criterios de priorización; el primer criterio a tener en cuenta para el desempate es la fecha de nacimiento otorgando el mayor puntaje a la persona de mayor edad.
De persistir el empate el segundo criterio a considerar es la fecha de solicitud de inscripción al programa seleccionándose al adulto mayor que tiene la fecha más antigua.
Si aplicado lo anterior continúa presentándose empate, se tomará como tercer criterio que el adulto mayor que presente discapacidad misma que debe haber sido certificada por el médico tratante diligenciando el formato previsto para tal fin.
De continuar el empate el cuarto criterio a considerar es que la persona figure en el listado censal del municipio donde reside.
El quinto criterio de desempate será que el aspirante tenga personas a cargo.
El sexto criterio a aplicar en caso de continuar el empate es que el adulto mayor viva solo.
Finalmente el último criterio de desempate es tomar el menor número de cédula de ciudadanía.
2.11. PÉRDIDA DEL DERECHO AL SUBSIDIO
El beneficiario que ha ingresado al programa en cualquiera de sus modalidades, perderá el subsidio cuando deje de cumplir los requisitos establecidos en la normatividad vigente y en los siguientes eventos:
1. Muerte del beneficiario.
2. Comprobación de falsedad en la información suministrada o intento de conservar fraudulentamente el subsidio.
3. Percibir una pensión
4. Percibir una renta entendida como la utilidad o beneficio que se obtiene de alguna actividad o bien en cuantía superior a la establecida en el numeral 3 del artículo 30 del Decreto 3771 de 2007 modificado por el Decreto 4943 de 2009
5. Percibir otro subsidio a la Vejez en dinero que sumado con el del Programa de Protección Social al Adulto Mayor sea superior a ½ SMMLV otorgado por alguna entidad pública.
4. <sic> Mendicidad comprobada como actividad productiva.
5. <sic> Comprobación de realización de actividades ilícitas, mientras subsista la condena.
6. Traslado a otro municipio o distrito.
7. No cobro consecutivo de subsidios programados en dos giros.
8. Retiro voluntario.
A las personas que dejaron de ser madres comunitarias a partir de la entrada en vigencia de la Ley 1450 de 2011 y no reúnan los requisitos para tener una pensión ni sean beneficiarias del Servicio Social Complementario de los Beneficios Económicos Periódicos – BEPS, se les aplica como causales de pérdida del subsidio los numerales 1, 2, 3, 4, 7 y 8. Las novedades de las personas beneficiarias serán reportadas al administrador fiduciario de los recursos del Fondo de Solidaridad Pensional por el Instituto Colombiano de Bienestar Familiar - ICBF, conforme con el procedimiento previsto en este manual.
A continuación se complementa la información de las causales de retiro:
1- Muerte del beneficiario: La comprobación sobre el fallecimiento de una persona puede ser certificada por el Registro Civil de Defunción expedido por la Registraduría Nacional del Estado Civil, o el Registro Civil de defunción expedido por las Notarías, y también a través de las actas de defunción que sirven de soporte para dicho registro diligenciada en los términos establecidos en el artículo 7o del Decreto 1171 de 1997. Vale la pena aclarar que para efectos del bloqueo se realizará con base en los cruces realizados a través del Aplicativo de Cargue y Descargue de Archivos de Supervivencia –CDA o cualquier otra base de datos que indique su fallecimiento.
2-. Comprobación de falsedad en la información suministrada o intento de conservar fraudulentamente el subsidio: Para su comprobación se pueden realizar cruces con bases de datos de entidades que permitan constatar el cumplimiento de los requisitos de ingreso al programa. Éstas incluyen la Registraduría Nacional del Estado Civil, pensiones territoriales, entidades administradoras de pensiones, el Sisbén, Oficina de Instrumentos Públicos que los entes territoriales pueden consultar para constatar información relacionada con rentas, la Cámara de Comercio, bases de afiliación al Sistema General de Seguridad Social Integral, información generada por juzgados y toda aquella información que se encuentre disponible.
3-. Percibir una pensión: En el proceso de verificación se hace necesario efectuar cruces de información con las entidades departamentales, municipales y nacionales que reconocen y pagan pensiones que cubran las contingencias de invalidez, vejez o muerte; con el Registro Único de Aportantes - RUA de la UGPP como mecanismo de verificación y con cualquier otra base de datos que indique que se ha reconocido una pensión.
4-. Percibir una renta. Entendida como la utilidad o beneficio que se obtiene de alguna actividad o bien en cuantía superior a la establecida en el numeral 3 del artículo 30 del Decreto 3771 de 2007 modificado por el Decreto 4943 de 2009, esto es: “Se trata de personas que se encuentran en una de estas condiciones: Viven solas y su ingreso mensual no supera medio salario mínimo legal mensual vigente; o viven en la calle y de la caridad pública; o viven con la familia y el ingreso familiar es inferior o igual al salario mínimo legal mensual vigente; o residen en un Centro de Bienestar del Adulto Mayor; o asisten como usuario a un Centro Diurno”. Se deberán realizar cruces de información de acuerdo con la evolución de los sistemas de información, y se podrán realizar estudios socio económicos cuando se tengan indicios que la persona o su grupo familiar tienen ingresos provenientes de rentas a través de los cuales se pueda identificar un posible incumplimiento de requisitos de conformidad con lo citado en la norma.
5-. Percibir otro subsidio a la Vejez en dinero. Percibir otro subsidio a la Vejez en dinero, que sumado con el del Programa de Protección Social al Adulto Mayor que sea superior a 1/2 SMMLV otorgado por alguna entidad pública. (Soporte: Resultado del cruce de las bases de datos pertinentes e información reportada por los municipios).
Con la base de datos de los beneficiarios de programas dirigidos a personas adultas mayores que financie el municipio o el nivel nacional; y demás bases de entidades disponibles, al igual que mediante controles o visitas domiciliarias, entre otras. Se deberá validar que al recibir la simultaneidad de subsidios no supere la cuantía establecida para tal efecto.
Es de aclarar que los subsidios que se otorgan con recursos de la Subcuenta de Subsistencia del Fondo de Solidaridad Pensional, son excluyentes, en el sentido de que no se puede ser beneficiario de dos o más subsidios para la vejez simultáneamente que superen medio salario mínimo legal vigente. Para el caso del Servicio Social Complementario de Beneficios Económicos Periódicos - BEPS, el Decreto 604 de 2013, en su artículo 13, habilita la posibilidad de entregar de manera simultánea subsidio de Colombia Mayor y subsidio BEPS.
6-. Mendicidad comprobada como actividad productiva. Para su verificación se debe realizar seguimiento y visita al beneficiario por parte de la oficina encargada del programa en la entidad territorial. Su ejecución puede apoyarse en la prensa escrita y hablada, en testimonio de la comunidad o de sus líderes. Este proceso se debe acompañar con la personería y veedores del ente territorial.
7-. Comprobación de realización de actividades ilícitas, mientras subsista la condena: Para constatarla, el administrador fiduciario revisa los reportes de suspensión de derechos políticos entregados por la Registraduría Nacional del Estado Civil, y el ente territorial puede verificar con instancias de la Rama Judicial.
8-. Traslado a otro municipio o distrito: Para determinar el traslado de un beneficiario a otro municipio, se hace necesario mantener las bases de datos e información de beneficiarios actualizada a fin de poder constatar por medio de visita domiciliaria el traslado. Esta actuación se puede realizar durante los periodos de pago realizados bimestralmente, el municipio debe realizar esta verificación e informar al administrador fiduciario. En caso tal que el administrador tenga conocimiento de un presunto traslado de municipio, deberá informar al municipio respectivo, para que éste adelante las acciones pertinentes de verificación.
Para su confirmación se hace necesario informar por medios masivos de comunicación, realizar reunión de asamblea de beneficiarios y demás acciones que se consideren necesarias, por parte del municipio, para garantizar el debido proceso y el derecho a la defensa.
9-. No cobro consecutivo de subsidios programados en dos giros. El no cobro de dos giros programados en forma sucesiva por parte del beneficiario, sin que el adulto mayor reporte, comunique o informe al municipio los motivos que han impedido el cobro, da inicio a la verificación y localización del beneficiario, actividad que se puede adelantar apoyándose en los medios de comunicación hablada y escrita, contacto con los familiares, visita domiciliaria, edictos o cualquier otro medio que considere el municipio o distrito.
8-. Retiro voluntario: El beneficiario del programa, podrá a criterio y decisión propia informar al Alcalde del Municipio donde reside o al ICBF según corresponda, mediante comunicación escrita su voluntad de no continuar en el programa renunciando al subsidio. Recibida la solicitud por parte del alcalde, este procederá reportar la novedad al administrador fiduciario.
9-. Cambio de modalidad de subsidio. La gestión operativa de los subsidios directos e indirectos, tiene una variación en su administración; y teniendo en cuenta que existen beneficiarios que pasan de directos a indirectos o viceversa, se abre la posibilidad para registrar el retiro, y así, abrir paso a que el beneficiario, pueda cambiar de modalidad de subsidio.
10-. Retiro por cambio de condiciones de ingreso establecidos por el Programa de Protección Social al Adulto Mayor hoy denominado Colombia Mayor relacionadas con ajustes en fecha de nacimiento que generan variación en edad y cambios en el puntaje del Sisbén.
De generarse un cambio en la fecha de nacimiento que haya originado el pago de subsidios sin que el beneficiario cumpliera el requisito de edad debe procederse a solicitar la restitución de recursos de manera inmediata
La aplicación de cada una de las causales de retiro del programa demanda un debido proceso y el respeto al derecho a la defensa de los beneficiarios. Los retiros realizados por los Entes Ejecutores (Entes Territoriales, Centros de Bienestar al Adulto Mayor) o el ICBF deberán contar con soportes documentales. Es de precisar que de comprobarse falsedad en la información suministrada o intento de conservar fraudulentamente el subsidio por parte del beneficiario o en los eventos en los que se compruebe que el beneficiario percibe ingresos el ente territorial o el ICBF deben realizar las denuncias respectivas ante los organismos de control, situación que conlleva a adelantar las acciones judiciales a que haya lugar para la recuperación de los recursos, en razón a que éstos son recursos públicos recibidos bajo circunstancias de falsedad. Para tal fin, el ente territorial o el ICBF deberán establecer acuerdos de pagos y comunicar al administrador fiduciario para que éste a su vez le suministre la información de la cuenta en la cual se deben consignar el dinero por concepto de los reintegros y realice el respectivo seguimiento.
Bloqueos o Suspensiones:
El administrador fiduciario solicita cruces periódicos de la base de datos de los beneficiarios del programa con las bases de datos de Fondo de Pensiones Públicas del Nivel Nacional –FOPEP., Registro Único de Aportantes –RUA, registro que contiene la información de todos los ciudadanos que han aportado o se encuentran aportando al Sistema de Seguridad Social Integral, Base de Datos Única de Afiliación – BDUA y base de Compensación que contiene información de las personas afiliadas al Sistema General de Seguridad Social en Salud junto con el Ingreso Base de Cotización por el cual se realizan los aportes, Bases de datos de Entidades Administradoras de Pensiones, y visitas domiciliarias, estudios socioeconómicos, entre otras, con el fin de validar la condición que presentan los beneficiarios, las condiciones de vulnerabilidad y el cumplimiento de requisitos, constatando que no se encuentre incurso en ninguna de las causales de retiro.
De acuerdo con el avance del programa se pueden implementar otro tipo de bloqueos diferentes a los hoy existentes, los cuales tomarán como referente la base de datos con la cual se realice el cruce, o la entidad que es fuente de la información del cruce. Si como resultado de los mencionados cruces, se encuentra que un adulto mayor del programa figura en ellos y se requiere una acción de verificación, se genera un bloqueo preventivo, los cuales pueden ser:
Bloqueo Registraduría: Se genera cuando se identifica que un beneficiario se encuentra reportado en el aplicativo CDA con un estado diferente a “Vigente” el cual está operado por la Registraduría Nacional del Estado Civil y el Ministerio de Salud y Protección Social:
a) Cancelación por intento de doble cedulación.
b) En proceso de elaboración.
c) Mala elaboración.
d) Minoría de edad
e) Muerte del titular.
f) Cédula no expedida.
g) Suspensión de derechos políticos.
h) Otros
Bloqueo pensionado:
Se genera como resultado de la aplicación de los mecanismos de control diseñados por el Administrador Fiduciario, con la finalidad de detectar beneficiarios del programa que perciben una pensión. Dichos mecanismos consisten en efectuar cruces de información con las entidades del orden público y privado encargadas de la administración y/o pago de pensiones, o bases de datos nacionales que contienen información al respecto, tales como Colpensiones, Fondos de pensiones, Fuerzas Militares, Magisterio, Ecopetrol, Fondo de Pensiones Públicas del Nivel Nacional – FOPEP, RUA, RUAF, BDUA entre otros.
El bloqueo para los beneficiarios localizados en dichas bases de datos será inmediato, por cuanto no estaría cumpliendo con el numeral 3, del “Artículo 37. Pérdida del derecho al subsidio. El beneficiario perderá el subsidio cuando deje de cumplir los requisitos establecidos en la normatividad vigente y en los siguientes eventos:… 3. Percibir una pensión. El cual fue modificado por el Decreto 455 de 2014.
La detección de los adultos mayores del programa en condición de pensionado estará sujeta a la información recibida de las bases de datos que provienen de la fuente primaria de información, con las que se realiza el cruce de información.
Lo anterior, permitirá al ente territorial verificar la condición de pensionado para concluir si existe causal de retiro o no, procediendo a comunicar la novedad con los respectivos soportes documentales al administrador fiduciario.
Para los casos de bloqueo pensionados localizados en bases de datos de Colpensiones, FOPEP, Fuerzas Militares, Ecopetrol, FOMAG y demás, se deberán realizar análisis similares al descrito en bloqueo BDUA observando principalmente el tipo y monto de la prestación. De esa manera se podrán encontrar beneficiarios que percibieron una indemnización que por ser pagos únicos, son compatibles con los beneficios del programa dado que no son un ingreso constante. Es de precisar, que se podrán identificar pensiones de invalidez, vejez, sustitución o sobreviviente, casos que deberán ser sometidos a verificación del municipio. Teniendo claro que dentro de los requisitos de ingreso en el numeral 3 del artículo 30 del Decreto 3771 de 2007, se establece: “…carecer de rentas o ingresos suficientes para subsistir. Se trata de personas que se encuentran en una de estas condiciones: Viven solas y su ingreso mensual no supera medio salario mínimo legal mensual vigente; o viven en la calle y de la caridad pública; o viven con la familia y el ingreso familiar es inferior o igual al salario mínimo legal mensual vigente…”, por tanto para la verificación se deberá establecer, si la persona cumple con las condiciones de ingreso mensual, definidas en el artículo descrito.
Lo anterior, permitirá al ente territorial determinar si existe causal de retiro o no, procediendo a comunicar la novedad con los respectivos soportes documentales al administrador fiduciario.
Bloqueo Renta: Se genera cuando se identifica que un beneficiario se encuentra relacionado en las bases de datos del Registro Único de Aportantes al Sistema de Seguridad Social Integral – RUA, en la Base de Datos Única de los Afiliados al Sistema General de Seguridad Social en Salud – BDUA, la Planilla Integrada de Liquidación de Aportes -PILA, la Base de Datos de la DIAN, entre otras. Mecanismos que permiten el validar el cumplimiento de las obligaciones que la ley establece en materia de seguridad social y se apoya en un sistema de información que provee lo información de: Administradoras de Régimen Contributivo en Salud, Administradoras de Régimen Subsidiado de Salud, Administradoras de Régimen Especial en Salud, Administradoras de Fondos de Pensiones y Administradoras de Riesgos Laborales. Los resultados que se detallan, permiten analizar los periodos de cotización realizados a EPS, ARL y AFP, teniéndose en cuenta para el bloqueo, los periodos cotizados después de la fecha de ingreso al programa, se realiza un análisis del IBC promedio del último año o proporcional al tiempo de ingreso.
Si como resultado de los mencionados cruces, se encuentra que un adulto mayor del programa, se deben realizar análisis tendientes a identificar:
1. Si el beneficiario del programa figura como cotizante; se debe analizar el Ingreso Base de Cotización – IBC, promedio del último año o desde la fecha de ingreso, que en el caso de ser superior a medio SMMLV como cotizante al Sistema General de Seguridad Social, deberá ser suspendido (excepto las personas que dejaron de ser madres comunitarias); si el IBC promedio del último año o desde la fecha de ingreso es menor o igual al valor de medio salario mínimo mensual legal vigente, podrá continuar en el programa, sin que haya lugar al bloqueo. Sin embargo en ambos casos deben someterse a verificación y seguimiento por parte del ente territorial.
2. Si beneficiario del programa figura en el régimen contributivo en salud como beneficiario y el cotizante presenta un ingreso superior al salario mínimo mensual legal vigente, se bloquea y somete a verificación y seguimiento por parte del ente territorial.
Cuando se es beneficiario del sistema de seguridad social en salud, se presume la dependencia económica del cotizante de conformidad con el artículo 34 del Decreto 806 de 1998, se entiende por beneficiario a aquel miembro del grupo familiar del cotizante que depende económicamente de éste, dependencia definida en el parágrafo del citado artículo que señala: “… existe dependencia económica cuando una persona recibe de otra los medios necesarios para su congrua subsistencia”.
Lo anterior para dar cumplimiento con lo definido en el numeral 3 del artículo 30 del Decreto 3771 de 2007, que señala en relación con los ingresos:
“Estar clasificado en los niveles 1 y 2 del SISBEN y carecer de rentas o ingresos suficientes para subsistir, es decir, son personas que o viven solas y su ingreso mensual no supera medio salario mínimo mensual vigente, o viven en la calle y de la caridad pública, o viven con la familia y el ingreso familiar es inferior o igual al salario mínimo mensual vigente” (Resaltado fuera del texto).
3. O si el beneficiario es pensionado, en cuyo caso se procede al bloqueo inmediato, por cuanto no estaría cumpliendo con el numeral 3, del artículo 37. Pérdida del derecho al subsidio del Decreto 3771 de 2007, el cual fue modificado mediante el artículo 4 del Decreto 455 de 2014, que señala como causal de pérdida del subsidio: 3. Percibir una pensión.
No obstante lo anterior, el ente territorial para adelantar la verificación de los casos identificados, requerirá a los beneficiarios afectados, la entrega de las certificaciones que estos deben solicitar a las diferentes administradoras según sea el caso, (ARL- AFP- EPS) y en las cuales debe figurar el estado del afiliado (activo o retirado), tipo de afiliado (cotizante o beneficiario) y los períodos que ha cotizado cada año incluyendo el ingreso base de cotización. Adicionalmente se podrán realizar estudios socioeconómicos para constatar el cumplimiento de requisitos, y será el ente territorial quien determine la necesidad de su realización y podrá emplear los parámetros definidos en este manual para tal fin, de conformidad con el numeral 4.6.9. Debido proceso para el Retiro de Beneficiarios.
Bloqueo Posible Fallecido: Se genera como resultado de los cruces de información con entidades del orden público y privado, encargadas de la administración y/o pago de pensiones, o bases de datos nacionales que contienen información al respecto.
Bloqueo por No cobro: Se realiza bloqueo al beneficiario cuando se presenta el no cobro de dos giros programados en forma sucesiva por parte del beneficiario y sin que este se reporte, se comunique e informe los motivos que han impedido el cobro, da inicio a la verificación y localización del beneficiario, actividad que se puede apoyar utilizando los medios de comunicación hablada y escrita, contactos con los familiares, visita domiciliaria, o cualquier otro medio que considere el municipio o distrito.
2.15. SEGUIMIENTO A LOS PAGOS
El contenido de este numeral quedará así:
El administrador fiduciario en coordinación con las entidades territoriales e instituciones con las que suscriba convenios, realizará permanentemente la evaluación, seguimiento y control de los beneficiarios y de los recursos de la subcuenta de subsistencia.
Los pagos se efectúan bimestralmente y el dinero permanece en la entidad bancaria o en la entidad autorizada para prestar el servicio de giros postales de cada municipio, como mínimo durante 10 días hábiles, de acuerdo con la programación que se establezca. Pasado este tiempo si los dineros no han sido cobrados, se devuelven al Fondo de Solidaridad Pensional.
Para el siguiente giro se consignan los dineros correspondientes al periodo anterior y al periodo actual de giro. En el caso que nuevamente el beneficiario no efectué el cobro, no se realiza un nuevo giro, procediéndose a bloquear al beneficiario hasta tanto el ente territorial no establezca, el motivo o razón por la cual dicho cobro no se ha realizado. Debiéndose realizar el debido proceso que permita determinar si procede el retiro o la reactivación del pago. Enviando las respectivas novedades al administrador fiduciario.
Para efecto del cobro por parte de los beneficiarios de los subsidios directos, se deben realizar los controles de acuerdo con las condiciones establecidas en el Contrato de Encargo Fiduciario suscrito por el Ministerio del Trabajo para la administración de los recursos del Fondo de Solidaridad Pensional, y los que el administrador fiduciario ha definido conjuntamente con el medio de pago establecido, en los contratos de servicios bancarios y demás contratos o convenios que se realicen para este efecto.
El administrador fiduciario deberá revisar constantemente los controles implementados y realizar los ajustes que garanticen la correcta destinación de los recursos.
Los beneficiarios que por razones de discapacidad física o de otro orden no pueden desplazarse y presentarse ante la entidad bancaria respectiva para retirar el dinero correspondiente a este subsidio, podrán otorgar poder a un tercero para que en su nombre y representación reclame el mismo. Dicho poder debe ser autenticado por juez o notario y tendrá la vigencia para un pago o un giro de subsidios.
De igual forma, los adultos mayores que hayan sido declarados interdictos judicialmente y que sean beneficiarios del programa, serán representados por la persona que haya sido designada por el juez.
El administrador Fiduciario informará al ente territorial, cbas y resguardos indígenas sobre los pagos y devoluciones efectuados bimestralmente para que previa verificación con los beneficiarios, reporten cualquier inconsistencia en el proceso de los pagos dentro de los 30 días siguientes al recibo de la información.
Cuando se presenta alguna reclamación o inconsistencia en el proceso de pago del subsidio, el administrador fiduciario, una vez tiene conocimiento de esta, realiza las gestiones necesarias a través del banco o medio de pago respectivo para efectuar las verificaciones correspondientes.
3.2.12. ENTIDAD BANCARIA O ENTIDAD AUTORIZADA PARA PRESTAR SERVICIO DE GIRO POSTAL
Este numeral quedará así:
El administrador fiduciario, de conformidad con las competencias, obligaciones y funciones determinadas en el contrato de fiducia, debe adelantar las acciones y celebrar los contratos o convenios, que permitan entregar a los beneficiarios del programa, el subsidio económico.
En cumplimiento de lo anterior el administrador fiduciario, firma convenio de prestación de servicios de pago con la red bancaria o entidades autorizadas para prestar estos servicios o de giro postal o suscribe convenios de tesorería.
Le corresponde:
a) Elaborar un instructivo para toda la red bancaria a nivel nacional, mediante el cual se informe sobre el manejo operativo y contable del convenio.
b) Entregar al administrador fiduciario al proceso de cierre de cada proceso de giro, el informe de los giros ordenados, giros pagados y giros reintegrados, independiente al extracto bancario de la cuenta.
c) Efectuar los pagos a los beneficiarios que determine el administrador fiduciario, únicamente en efectivo, para lo cual se deberá tener en cuenta lo siguiente:
Realiza pago directamente al beneficiario
En el momento del pago, del subsidio, el pagador verificará lo siguiente
a) El reclamante deberá presentar su documento de identificación original correspondiente a la cédula de ciudadanía original amarilla con hologramas, de acuerdo con lo establecido por el Decreto 4969 de 2009.
b) Que el beneficiario este registrado en los listados de pago y se encuentre el valor a pagar.
c) Que el número del documento de identidad presentado y nombre completo, correspondan a la información registrada en los listados.
d) Toma firma, en los casos en que la entidad pagadora maneje comprobante de pago, para el caso de pagos a través del sistema biométrico, la entidad pagadora deberá realizar el proceso de enrolamiento tomando los datos del beneficiario, número de cédula, nombres y apellidos y registro de la huella dactilar, para que en los siguientes procesos se valide la huella del beneficiario en su sistema.
Realiza pago a través de apoderado.
En el momento del pago del subsidio, el pagador verificará la información del autorizado por el beneficiario así:
a) Exigirá al reclamante la presentación de su cédula de ciudadanía, UNICAMENTE la original, amarilla con hologramas de acuerdo con lo establecido por el Decreto 4969 de 2009.
b) Exigirá al reclamante la entrega del poder debidamente otorgado por el beneficiario del subsidio ante Notario o Juez, donde consigna su autorización expresa para que el cobro del subsidio lo realice el autorizado. Dicho poder no puede tener una vigencia superior a treinta (30) días.
c) Verificará el contenido del poder así: El poder debe estar firmado y llevar la huella dactilar del beneficiario, la firma de aceptación del apoderado, los números de documentos de identificación tanto del otorgante (el beneficiario) como del apoderado (quien lo acepta, hará el cobro y recibirá el pago a nombre del adulto mayor), haciendo expresa manifestación que se lo faculta para el cobro del subsidio en nombre del adulto mayor. Bajo ninguna circunstancia un poder puede otorgarse para cobrar más de un periodo de pago, es decir, que solamente es válido para el periodo de pago que se está efectuando. Ningún poder puede carecer de los elementos enunciados. El artículo 36 del Decreto Ley 19 de 2012, establece frente a los recursos del Sistema de Seguridad Social Integral, mantiene el requisito de autenticación de firmas ante Notario Público ó Juez de la República. El poder puede ir dirigido a nombre de la “entidad pagadora” o del administrador fiduciario, sin necesidad de identificar la entidad pagadora. El poder puede ser otorgado individualmente por el beneficiario o por varios de ellos a un mismo tercero autorizado.
d) Verificará que el beneficiario se encuentre registrado en el archivo de pagos y esté establecido el valor del subsidio o subsidios a pagar.
e) Verificará la cédula de ciudadanía y los nombres completos del beneficiario contra la información del registro de pagos, y/o listados que allegue el Administrador Fiduciario, y el poder que ha sido entregado por el autorizado. Dejará el documento que contenga el poder original.
f) El pagador, dejará conforme a sus propios sistemas el registro del pago.
Al cumplimiento de todo lo anterior, el pagador efectúa el pago al autorizado.
Realiza pago a través de Curadores de Interdictos
Si un juez determina que un beneficiario se encuentra imposibilitado para administrar sus propios bienes, puede designar a una persona denominada curador provisional o definitivo, para que dicho curador cobre los subsidios y realice los trámites relacionados con el pago, a nombre del beneficiario.
Para el cobro del subsidio el Curador debe presentarle al pagador:
a) Fotocopia autenticada del auto o de la sentencia que lo designa como curador provisional o definitivo.
b) Fotocopia simple del acta de posesión del cargo de curador.
c) Exhibición de la cédula en original del curador (amarilla con hologramas de acuerdo con lo establecido por el Decreto 4969 de 2009) y fotocopia simple del documento de identificación tanto del beneficiario interdicto como del curador.
En todo caso, el Curador que esté actuando en nombre del beneficiario deberá hacer registro previo ante el pagador.
El pagador verificará la información del beneficiario así:
a) Que el beneficiario esté registrado en el archivo de pagos y/o listado y se encuentre el valor a pagar a los beneficiarios.
b) El número de documento de identidad presentado y nombre completo, contra la información registrada en el listado.
c) Verifica la identificación del Curador y del beneficiario contra la información del auto o sentencia del juez, presentada previo registro en el archivo de pagos y/o listado enviado por el Administrador Fiduciario.
d) El pagador dejará el registro del pago, conforme a sus propios sistemas.
Al cumplimiento de todo lo anterior, se realiza el pago al curador.
La entidad pagadora se abstendrá de realizar pagos cuando:
a) Cuando el beneficiario no figure en el archivo de pagos y/o en los listados correspondientes.
b) Por presentar poderes otorgados sin el cumplimiento de los requisitos establecidos en el literal c) de los pagos a través de apoderado previsto en este numeral.
c) En caso de no coincidir el número de identificación o nombre del beneficiario reportado en el listado o en el archivo de pagos frente a la cédula original presentada por el beneficiario, o el poder otorgado aun autorizado o existir inconsistencias en la autorización otorgada al curador en la respectiva providencia judicial.
d) Ante el incumplimiento de alguno de los aspectos que se deben verificar.
e) Por la no realización de alguno de los trámites exigidos a los beneficiarios en el presente numeral o permitir condiciones diferentes a las establecidos en este numeral.
f) Cuando se presente contraseña o comprobante de documento de identificación en trámite.
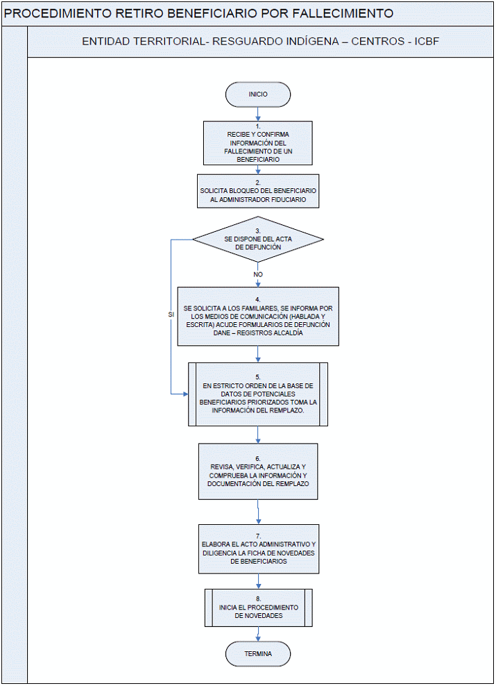
4.6. PROCEDIMIENTO RETIRO BENEFICIARIOS
El Subnumeral 4.6.1 quedará así:
4.6.1. Retiro por Fallecimiento del Beneficiario
Este numeral quedará así:
Cuando el coordinador del programa en el municipio, el resguardo o el ICBF reciben información del fallecimiento de un beneficiario del programa y no disponen del registro civil de función. Inicialmente y de conformidad con la información de los beneficiarios se les solicita a los familiares el respectivo registro y de manera inmediata debe proceder a solicitar al administrador fiduciario el bloqueo del beneficiario.
Para los casos en que el fallecido no tiene familiares, se debe verificar en el aplicativo de Cargue y Descargue de Archivos de Supervivencia –CDA o reporte de vigencia de la cédula en la página web de la Registraduría Nacional del Estado Civil. Igualmente, se puede acudir a los medios de comunicación (hablada y escrita), solicitar información al DANE mediante la revisión de los formularios de defunción, indagar en la alcaldía en los registros de inhumación o ante el registrador municipal e instituciones prestadoras de servicios de salud.
Adicionalmente a las validaciones realizadas con las fuentes antes descritas, se deberá disponer del respectivo registro civil de defunción, o certificado de defunción para proceder a cubrir el cupo que quedó vacío, se tomará en el estricto orden de la base de datos de los potenciales beneficiarios priorizados, al adulto mayor que reemplaza al fallecido; seguidamente realiza la revisión, verificación y comprobación de la información del posible beneficiario.
Definido el beneficiario que remplazaría al fallecido, se diligencia la ficha de retiro y se adjunta el Registro Civil de Defunción o Certificado de defunción del fallecido. (Esta causal no requiere acto administrativo).
Lo anterior por cuanto el ente territorial debe haber remitido la base de potenciales beneficiarios con los documentos soportes al administrador fiduciario, manteniéndola actualizada cada seis (6) meses. Aunque se debe precisar que en caso tal que el municipio se quede sin base de priorizados podrá enviar actualización antes que se cumpla dicho periodo definido en el Decreto 3773 de 2007.
La comprobación sobre el fallecimiento de una persona puede ser verificada por el municipio y el administrador fiduciario a través del Registro Civil de Defunción expedido por la Registraduría Nacional del Estado Civil, o el Registro Civil expedido por las Notarías, y también a través de las actas de defunción que sirven de soporte para dicho registro diligenciada en los términos establecidos en el artículo 7o del Decreto 1171 de 1997.
Ver Descripción del Procedimiento y Flujograma
![]() | MANUAL OPERATIVO | ||||
| República de Colombia | PROGRAMA DE PROTECCIÓN SOCIAL AL ADULTO MAYOR HOY COLOMBIA MAYOR | ||||
| Ministerio del Trabajo | PROCEDIMIENTO RETIRO BENEFICIARIOS POR FALLECIMIENTO | ||||
| CÓDIGO: | VERSIÓN: | 01 | FECHA: | ||
| PROPÓSITO: | Fijar las actividades, responsabilidades y competencias que debe adelantar cada una de las instituciones que intervienen en el procedimiento de retiro de beneficiarios del programa Subcuenta de Subsistencia Fondo de Solidaridad Pensional. | ||||
| ALCANCE | El procedimiento inicia con la ocurrencia del fallecimiento de un beneficiario del programa y concluye con el reemplazo del mismo e inicio del procedimiento de novedades. | ||||
![]() | MANUAL OPERATIVO | ||||
| República de Colombia | PROGRAMA DE PROTECCIÓN SOCIAL AL ADULTO MAYOR HOY COLOMBIA MAYOR | ||||
| Ministerio del Trabajo | PROCEDIMIENTO RETIRO BENEFICIARIOS POR FALLECIMIENTO | ||||
| CÓDIGO: | VERSIÓN: | 01 | FECHA: | ||
| DEFINICIONES: | Los beneficiarios del programa, perderán el subsidio cuando dejen de cumplir los requisitos establecidos en la normatividad vigente y los contemplados en el artículo 37 del Decreto 3771 de 2007, el cual fue modificado mediante el artículo 4 del Decreto 455 de 2014.. | ||||
| MARCO LEGAL: | - Ley 100 de 1993 y todos sus decretos reglamentarios posteriores y leyes que la modifican. - Ley 797 del 29 de enero de 2003. - Decreto 3771 del 1 de octubre de 2007. - Decreto 3550 de 2009. - Conpes Social 70 de 2003. - Decreto 455 del 28 de febrero de 2014. | ||||
| DESCRIPCIÓN DE ACTIVIDADES | |||||
| No. | Actividad | Responsable | Registró y/o documento | ||
| 1 | Confirma el fallecimiento de un beneficiario del programa, (acudiente del beneficiario, familiares, beneficiarios, CDA, reporte vigencia de la cédula de ciudadanía, Comité Municipal de Apoyo a los Beneficiarios, asamblea de beneficiarios entre otros) | Ente Territorial - Resguardos Indígenas – Centros- ICBF | |||
| 2 | Solicita administrador fiduciario el bloqueo del subsidio del beneficiario fallecido. | Comunicación | |||
| 3 | Si se dispone del registro civil de defunción o certificado de defunción, o soporte legal que de cuenta del hecho, se continua con la actividad 5 | Registro civil de defunción | |||
| 4 | No dispone del registro civil de defunción. De conformidad con la información del beneficiario se les solicita a los familiares el respectivo registro, si no tiene familiares, se puede acudir a los medios de comunicación (hablada y escrita), solicitar información al DANE, o indagar en la alcaldía en los registros de inhumación. | Comunicaciones de solicitud de información | |||
| 5 | Si se dispone del respectivo registro de defunción, se procede en el estricto orden de la base de datos de los potenciales beneficiarios priorizados, a tomar la información del adulto mayor que reemplazará al fallecido | Registro civil de defunción | |||
| 6 | Establecidos el beneficiario que reemplazará al fallecido, se revisa, verifica, actualiza y comprueba la información y documentación de conformidad con las normas vigentes. | Documentación | |||
![]() | MANUAL OPERATIVO | ||||
| República de Colombia | PROGRAMA DE PROTECCIÓN SOCIAL AL ADULTO MAYOR HOY COLOMBIA MAYOR | ||||
| Ministerio del Trabajo | PROCEDIMIENTO RETIRO BENEFICIARIOS POR FALLECIMIENTO | ||||
CÓDIGO: | VERSIÓN: | 01 | FECHA: | ||
7 | Elabora diligencia ficha de retiro del beneficiario fallecido acompañado del respectivo soporte legal. | Documentación y ficha de retiro | |||
8 | Con la información del beneficiario que falleció y la del reemplazo se da inicio al procedimiento de novedades | ||||
ANEXOS: | Anexo 1 Flujograma | ||||

Se adiciona el subnumeral 4.6.9 al numeral 4.6 el cual quedará así:
4.6.9. Debido Proceso para el Retiro de Beneficiarios
Como referente para los entes territoriales acerca del respeto al debido proceso a continuación se presentan apartes de la sentencia C980/10 de la Honorable corte Constitucional en la que se pronuncia en relación con este derecho fundamental en los siguientes términos:
“3. El derecho al debido proceso. Concepto y alcance general
3.1. Como es sabido, el debido proceso es un derecho constitucional fundamental, consagrado expresamente en el artículo 29 de la Constitución Política, el cual lo hace extensivo “a toda clase de actuaciones judiciales y administrativas”.
3.2. La jurisprudencia constitucional ha definido el derecho al debido proceso, como el conjunto de garantías previstas en el ordenamiento jurídico, a través de las cuales se busca la protección del individuo incurso en una actuación judicial o administrativa, para que durante su trámite se respeten sus derechos y se logre la aplicación correcta de la justicia.
3.3. La misma jurisprudencia ha expresado, que el respeto al derecho fundamental al debido proceso, le impone a quien asume la dirección de la actuación judicial o administrativa, la obligación de observar, en todos sus actos, el procedimiento previamente establecido en la ley o en los reglamentos, “con el fin de preservar las garantías -derechos y obligaciones- de quienes se encuentran incursos en una relación jurídica, en todos aquellos casos en que la actuación conduzca a la creación, modificación o extinción de un derecho o a la imposición de una sanción"[3].
(…)
5. El derecho al debido proceso administrativo
(…)
5.5. En el propósito de asegurar la defensa de los administrados, la jurisprudencia ha señalado que hacen parte de las garantías del debido proceso administrativo, entre otros, los derechos a: (i)ser oído durante toda la actuación, (ii) a la notificación oportuna y de conformidad con la ley, (iii) a que la actuación se surta sin dilaciones injustificadas, (iv) a que se permita la participación en la actuación desde su inicio hasta su culminación, (v) a que la actuación se adelante por autoridad competente y con el pleno respeto de las formas propias previstas en el ordenamiento jurídico, (vi) a gozar de la presunción de inocencia, (vii) al ejercicio del derecho de defensa y contradicción, (viii) a solicitar, aportar y controvertir pruebas, y (ix) a impugnar las decisiones y a promover la nulidad de aquellas obtenidas con violación del debido proceso.
(…)
5.7. En consecuencia, por tratarse de un derecho fundamental, el derecho al debido proceso administrativo “exige a la administración pública sumisión plena a la Constitución y a la ley en el ejercicio de sus funciones, tal como lo disponen los artículos 6o, 29 y 209 de la Carta Política”[11], pues de otra forma se transgredirían los principios que gobiernan la actividad administrativa (igualdad, imparcialidad, publicidad, moralidad y contradicción), y se vulnerarían especialmente los derechos fundamentales de las personas que acceden a la administración o de alguna forma quedan vinculadas por sus actuaciones.”
Aunado a lo anterior debe tenerse en cuenta la decisión proferida en sentencia T 207 de 2013 en la que se resuelve lo siguiente:
“Sexto.- INSTAR al Ministerio de Salud y Protección Social para que en el menor tiempo posible ajuste el contenido del Manual Operativo del Programa de Protección Social al Adulto Mayor a lo dicho en esta providencia. Específicamente, se llama la atención acerca del respeto al debido proceso en los trámites de reporte de novedades de retiro, en el sentido en el que es necesario verificar las condiciones reales de cada persona antes de proceder a dar inicio a la actuación.”. (Subrayado fuera de texto).
Respecto de lo resuelto por la Honorable Corporación es procedente indicar algunos apartes del contenido de la sentencia así:
“Finalmente, existen ciertos casos en los cuales se pierde el derecho a recibir el subsidio, lo cual se ejecuta a través del reporte de la novedad por parte del ente territorial. Este trámite debe sujetarse al respeto al derecho fundamental al debido proceso, en el sentido en el que esto no puede ser el agotamiento meramente formal de etapas procesales, sino que la condición de vulnerabilidad en la que en principio se encuentran los beneficiarios, le impone la obligación a las autoridades de verificar las condiciones reales de cada persona antes de iniciar los trámites respectivos, en aras de evitar el incremento de la indefensión y la posible comisión de arbitrariedades. Esto a su vez se constituye en una garantía de los derechos fundamentales al mínimo vital, a la vida digna y a la igualdad material, a través de la materialización de los principios de solidaridad y dignidad humanas, y de la priorización del gasto público en materia social. (Subrayado fuera de texto).
(…)
(…) De allí que sea necesario que las autoridades públicas encargadas de llevar a cabo el reporte de las novedades de exclusión, deban llevar a cabo un estudio más minucioso y cauteloso de las condiciones reales de las personas a retirar, en aras de evitar que con ello no solo se viole su derecho fundamental al debido proceso, sino que además la actuación derive en una afectación de la vida digna y del mínimo vital de sujetos de especial protección constitucional, como de hecho ocurrió.
A partir de lo expuesto, el ente territorial en la aplicación de novedades de retiro de beneficiarios por la causal ser propietario de más de un bien inmueble, debe garantizar como ya se ha expresado en el contenido del Manual Operativo del Programa de Protección Social al Adulto Mayor, hoy Colombia Mayor, el debido proceso y el derecho a la defensa del adulto mayor afectado y adicionalmente, debe proceder a realizar un estudio socio económico del adulto mayor con el fin de determinar las condiciones reales de la persona a retirar y no generar una afectación de sus derechos.
El estudio socio económico deberá realizarse para la aplicación de retiros de beneficiarios o exclusiones de la base de potenciales cuando se presuma que el adulto mayor se encuentra incurso en causal de retiro o que no cumpla con alguna de las condiciones para ser beneficiario del programa o cuando el ente territorial como instancia competente lo considere pertinente.
En los eventos en los cuales se determine del estudio socio económico que las persona recibió subsidios sin tener las condiciones socio económicas para hacerse acreedor, el ente territorial debe proceder a solicitar el reintegro de recursos, para tal fin deberá solicitar al administrador fiduciario del Fondo de Solidaridad Pensional el número de cuenta de la Subcuenta de Subsistencia a la cual deben ser consignados los recursos objeto de devolución y deberá hacer seguimiento del reintegro, mismo que se realizará según el acuerdo de pagos que se pacte entre la personas que recibió el beneficio y el respectivo ente territorial (alcalde o delegado).
El estudio socio económico deberá contener como mínimo lo siguiente:
1. Información General, datos generales del aspirante al programa y de cada uno de los miembros que conforman su grupo familiar o personas con quienes vive en especial el número de documento de identificación, la identificación geográfica de donde está ubicada la vivienda, la dirección de la vivienda, información de dos contactos que pueden informar la ubicación del aspirante en caso de cambio de lugar de residencia.
2. Características de la vivienda condiciones predominantes de la misma, la vivienda es un lugar estructuralmente separado o independiente ocupado o destinado para ser ocupado por una familia o grupo de personas que viven juntos o por una persona que vive sola, la unidad de vivienda, puede ser entre otras casa, apartamento, cuarto, grupo de cuartos, choza, cueva o cualquier refugio ocupado o disponible para ser utilizado como lugar de alojamiento, las características pueden estar en función entre otros aspectos de: 1). Estado de la construcción, 2). Materiales de pisos, paredes y techo y 3).Disponibilidad de servicios públicos (acueducto medio de obtención del agua y alcantarillado o desague de aguas sucias, energía eléctrica, gas natural o combustible para cocinar, recolección de basuras o desechos de basura, servicio sanitarios con el que cuenta la vivienda (inodoro, pozo séptico o letrina) y acceso a transporte público y 4). Tenencia de la vivienda (propia, arrendada, prestada, la cuidan, etc).
3. Derechos de dominio, es decir se deberá realizar un análisis de los bienes inmuebles registrados a nombre del beneficiario realizando la descripción, la propiedad y uso de cada bien.
4. Características sociales y de salud, para lo cual se debe tener en consideración la estructura familiar y sus característica, así como el estado de salud del adulto mayor beneficiario.
5. Características económicas es decir ocupación y tipo de contrato, ingresos (producto de trabajo o transferencias monetarias al hogar, es decir regalo, envío o donaciones de dinero, subsidios en dinero del municipio o del Gobierno), gastos (comida, arriendo, servicios públicos, salud, ropa, insumos agrícolas, insumos de trabajo, educación, transporte, entre otros), ahorros, deudas, patrimonio familiar (activos en bienes inmuebles, carros u otro tipo de vehículos, electrodomésticos, maquinaria agrícola, semovientes, aves de corral u otros).
6. Conclusión de estudio que deberá incluir: 1). Evaluación de la existencia o no de la causal de retiro ser propietario de más de un bien inmueble, 2). Análisis de la situación real del adulto mayor determinando su condición de vulnerabilidad, 3). Decisión de si procede el retiro o activación dependiendo de la condición de vulnerabilidad del adulto mayor y 4). Detalle de soportes documentales del caso, mismos que deberán ser parte integral del estudio socio económico por ejemplo para el caso de ser propietario de más de un bien inmueble documento de la Oficina de Registro de Instrumentos Públicos.
7. Suscripción del estudio socio económico, se debe registrar nombres completos, cargos y firmas de quien o quienes realizaron el estudio y su fecha de realización. De ser posible el ente territorial deberá realizar el estudio socio económico acompañado de representante del Ministerio Público que de fe de la transparencia en el proceso. Deberá contener un espacio para el registro de las conclusiones del estudio socio económico realizado al beneficiario.
El estudio socio económico junto con los demás documentos necesarios para reporte de novedades previstos en el Manual Operativo deben ser enviados por el alcalde o su delegado a la Regional del administrador fiduciario del Fondo de Solidaridad Pensional, como parte del reporte de novedades.
4.7.2. Reporte Novedades Proyecto Presentado por el Ente Territorial
Este subnumeral quedará así:
Novedades de Retiro de Beneficiarios
a) Ficha de retiro de beneficiario.
b) Acto administrativo que motiva el retiro del beneficiario y soporta la novedad, este documento debe informar el nombre, la cédula y la causal de retiro por la cual se está solicitando el retiro del beneficiario.
c) Documentos anexos que soporten la solicitud del retiro: para el caso de fallecimiento, deberá anexar copia Registro Civil de Defunción expedido por la Registraduría Nacional del Estado Civil, o el Registro Civil expedido por las Notarías, y también a través del Certificado de Defunción que sirven de soporte para dicho registro diligenciada en los términos establecidos en el artículo 7o del Decreto 1171 de 1997, cuando el retiro es por fallecimiento. En el caso de retiro voluntario debe adicionarse la carta del beneficiario donde exprese la decisión de retirarse.
d) Acta del comité del adulto mayor en la que se relacionen las novedades a tramitar con nombre, cédula y motivo de la novedad.
Las novedades deben estar contenidas en un acto administrativo, expedido por el Alcalde del municipio, debidamente motivado y sustentado, excepto la causal de fallecimiento.
Dicho acto, debe identificar al beneficiario, con sus nombres y apellidos completos, documento de identificación, la casual de retiro, indicando con exactitud los documentos soportes del mismo, quien lo expide, la fecha de expedición y el detalle de su contenido.
Para los CBA y Centros Diurnos, el Representante legal debe enviar una comunicación escrita, en donde se consigne la identificación del beneficiario, nombres y apellidos completos, documento de identificación, indicar claramente la casual de retiro, e indicar con exactitud los documentos soportes del mismo.
En caso que el Administrador Fiduciario llegare a detectar alguna incongruencia en la motivación, o ésta sea insuficiente o incompleta, o inexacta, o se evidencie una falsa motivación, se procederá a comunicar tal situación al municipio, para que previo estudio determine la aplicación de la Revocatoria Directa o inicie el proceso de acción de lesividad contra su propio acto.
En todo caso, el municipio, deberá conservar en sus archivos a excepción de las actas de defunción y la carta retiro voluntario del beneficiario, los soportes que sustentan la motivación del retiro contenido en el acto administrativo correspondiente.
Las fichas y certificaciones para operación del programa son las siguientes:
1. Ficha de priorización de beneficiarios (Se contará con un diseño de ficha de priorización para Colombia Mayor en Línea)
2. Ficha de Ingreso de beneficiarios
3. Ficha de retiro
4. Certificado de discapacidad
5. Certificación para postulación al subsidio del Programa Colombia Mayor


[1]
CERTIFICADO DE DISCAPACIDAD
PROGRAMA DE PROTECCIÓN SOCIAL AL ADULTO MAYOR, HOY COLOMBIA MAYOR FONDO DE SOLIDARIDAD PENSIONAL
I. INFORMACIÓN GENERAL DEL CERTIFICADO
| Fecha de expedición | |
| Ciudad de expedición | |
| Departamento de expedición |
II. INFORMACIÓN GENERAL DE QUIEN ELABORA EL CERTIFICADO
| Apellidos | |
| Nombres | |
| No. de Tarjeta Profesional [1] |
DATOS PERSONALES DEL ADULTO MAYOR
| Apellidos | ||||||
| Nombres | ||||||
| Documento de identidad | CC | Otro | No. | |||
| Fecha de Nacimiento | Edad | |||||
| Genero | Masculino | Femenino | ||||
| Estado Civil | Soltero | Casado | Viudo | U.L. | Separado | Otro |
Escolaridad | Primaria | Secundaria | Técnico | Univ. | Analfabeta | Otro |
FUNDAMENTOS DE LA CERTIFICACIÓN RELACIÓN DE DOCUMENTOS
| DOCUMENTO | SE TUVO EN CUENTA |
| HISTORIA CLÍNICA COMPLETA | |
| EPICRISIS O RESUMEN DE HISTORIA CLÍNICA | |
| EXÁMENES PARACLÍNICOS | |
| OTROS | |
CONCEPTO PARA VALORACIÓN DE LA DISCAPACIDAD
RESPONSABLE DEL CERTIFICADO
| Nombre | Firma | |||
CERTIFICACIÓN PARA POSTULACIÓN AL SUBSIDIO
PROGRAMA DE PROTECCIÓN SOCIAL AL ADULTO MAYOR, HOY COLOMBIA MAYOR FONDO DE SOLIDARIDAD PENSIONAL
Ciudad y Fecha:
Yo;________________________________________ identificado con la cédula de ciudadanía No._____________ expedida en_____________ residente en el Municipio _____________del Departamento _____________en la dirección (corregimiento, vereda)________________ teléfono ________ manifiesto ante la autoridad municipal bajo la gravedad de juramento que:
- No percibo ninguna pensión
- No percibo ninguna renta obtenida de alguna actividad o bien en cuantía superior a la establecida, es decir: Marque con x
Vivo solo y mi ingreso mensual no supera medio salario mínimo legal mensual vigente.
Vivo con la familia y el ingreso familiar es inferior o igual a un salario mínimo legal mensual vigente.
- No percibo ningún subsidio a la vejez en dinero otorgado por alguna entidad pública que sumado con el subsidio del Programa de Protección Social al Adulto Mayor sea superior a medio SMMLV.
- No ejerzo la mendicidad como actividad productiva.
- He residido durante los últimos diez (10) años en el territorio nacional.
- No estoy actualmente condenado por realización de actividades ilícitas
De igual manera autorizo al respectivo municipio, al Administrador Fiduciario del Fondo de Solidaridad Pensional y al Ministerio del Trabajo para que puedan disponer para los efectos del programa Colombia Mayor de mis datos personales de conformidad con la ley 1581 de 2012. (Ley de Protección de Datos Personales), y aseguro que todos los datos suministrados son verdaderos.
Me comprometo a actualizar mis datos personales y a dar aviso oportuno al municipio cuando las condiciones antes descritas se modifiquen.
Suministro como datos de contacto adicional: (información no obligatoria)
Nombre: __________________________________________________________
Teléfono: _________________________________________________________
Celular: __________________________________________________________
Correo electrónico: _________________________________________________
Dirección: _________________________________________________________
Atentamente,
_____________________
C.C No:
Nota: en caso tal que la persona no sepa firmar puede registrar la huella dactilar
5. ENTREGA SERVICIO SOCIAL COMPLEMENTARIO DE BENEFICIOS ECONÓMICOS PERIÓDICOS (BEPS) y SIMULTÁNEAMENTE SUBSIDIO DEL PROGRAMA COLOMBIA MAYOR.
Mediante Decreto 604 del 1 de abril de 2013, se reglamenta el acceso y operación del Servicio Social Complementario de Beneficios Económicos Periódicos –BEPS, el cual fue modificado mediante el Decreto 2983 del 20 de diciembre 2013.
Teniendo en cuenta que el Decreto 604 de 2013 mediante su artículo 13, habilita la coexistencia con otros programas de los Servicios Sociales Complementarios, esto es que “las personas que al momento de cumplir los requisitos para ser beneficiarias del Servicio Social Complementario de BEPS cumplan también con los requisitos para ser beneficiarias del otro programa de los que pertenecen a estos Servicios, podrán ser beneficiarias de los dos programas paralelamente”.
5.1 CARACTERÍSTICAS DE LA ENTREGA SIMULTÁNEA DE SUBSIDIOS BEPS Y COLOMBIA MAYOR.
En esta sección se describen las principales características para la entrega de subsidios simultánea.
5.1.1 OBJETO: Permitir el acceso de las personas en situación de vulnerabilidad, a la entrega simultánea de subsidio de la Subcuenta de Subsistencia del Fondo de Solidaridad Pensional - Programa de Protección Social al Adulto Mayor, hoy Colombia Mayor y el Servicio Social Complementario de Beneficios Económicos Periódicos –BEPS.
5.1.2 POBLACIÓN OBJETO: La población objeto es la que se encuentra en edad de pensión de niveles 1 o 2 del sisben a quienes se les otorgue el BEP y cumpla los demás requisitos del Programa de Protección Social al Adulto Mayor hoy Colombia Mayor.
5.1.3 MODALIDADES DE BENEFICIOS: El beneficio que se entregará de manera simultánea a las personas a las que se les haya otorgado un BEP, consiste en que:
Una vez otorgado el subsidio de Beneficios Económicos Periódicos –BEPS, se valida el cumplimiento de requisitos para el Programa de Protección Social al Adulto Mayor, hoy Colombia Mayor y se determina la entrega de dicho subsidio económico directo o indirecto según sea el caso.
El subsidio económico se otorgará de acuerdo con la disponibilidad presupuestal que destine anualmente para tal fin, el Comité Directivo del Fondo de Solidaridad Pensional.
Un subsidio económico directo: que se otorga en dinero y se entrega directamente al beneficiario, dirigido a personas a quienes se les haya otorgado el Beneficio Económico Periódico, que cumplan con los requisitos para acceder al subsidio entregado por el Programa de Protección Social al Adulto Mayor, hoy Colombia Mayor.
Un subsidio económico indirecto: que se otorga en Servicios Sociales Básicos, el cual se entrega a través de los Centros de Bienestar del Adulto Mayor, Centros Diurnos o Resguardos Indígenas que brinden protección a personas a quienes se les haya otorgado el Beneficio Económico Periódico, que cumplan con los requisitos para acceder al subsidio entregado por el Programa de Protección Social al Adulto Mayor, hoy Colombia Mayor.
5.1.4 MONTO DEL SUBSIDIO: El subsidio económico se otorgará de acuerdo con la disponibilidad presupuestal que destine anualmente para tal fin el Comité Directivo del Fondo de Solidaridad Pensional y su valor mensual será de setenta y cinco mil pesos m/cte. ($75.000.oo).
5.1.5. RECURSOS Y ENTREGA DEL SUBSIDIO: El subsidio económico se financiará con los recursos de la Subcuenta de Subsistencia del Fondo de Solidaridad Pensional, de acuerdo con la modalidad de subsidio así:
A). El subsidio económico directo en municipios donde existen entidades bancarias o entidades autorizadas para prestar el servicio de giros postales, se entregará directamente al beneficiario o a su representante legal, por medio de la entidad bancaria o la entidad autorizada para prestar el servicio de giros postales, con la cual el administrador fiduciario suscriba el convenio respectivo.
C). El subsidio económico directo en municipios donde no existen entidades bancarias o entidades autorizadas para prestar el servicio de giros postales, se girará a una cuenta especial a nombre del Fondo de Solidaridad Pensional Subcuenta de Subsistencia que el municipio abra para su administración una vez haya firmado el convenio con el administrador fiduciario; cuenta a la cual se girarán los subsidios a nombre de cada beneficiario. El municipio se encargará de hacer la respectiva entrega a los beneficiarios.
5.1.6. COBERTURA: El Ministerio del Trabajo establecerá anualmente la cobertura, que otorgará de acuerdo con la disponibilidad presupuestal para la respectiva vigencia.
Para tal efecto, el Administrador del Servicio Social Complementario de Beneficios Económicos Periódicos - BEPS, identificará a la población objeto de dicho servicio, dicha información debe ser remitida al Administrador Fiduciario del Fondo de Solidaridad Pensional, instancia que de acuerdo con el número de cupos aprobados por el Comité Directivo del FSP, previa verificación de cumplimiento de los requisitos para ingreso al Programa, solicitará a la Dirección de Pensiones del Ministerio de Trabajo o quien haga sus veces, la asignación de los cupos, proporcionalmente de acuerdo con el número de personas inscritas a nivel regional.
5.1.7. REQUISITOS: Para acceder de manera simultánea al subsidio del Beneficio Económico:
| Requisitos BENEFICIO ECONÓMICO PERIODICO | Requisitos PROGRAMA DE PROTECCIÓN SOCIAL AL ADULTO MAYOR – hoy COLOMBIA MAYOR |
| 1. Ser ciudadano colombiano. 2. Pertenecer a los niveles I, II y III del SISBEN, de acuerdo con los cortes que defina el Ministerio del Trabajo y el Departamento Nacional de Planeación (DNP). Las personas indígenas residentes en resguardos o comunidades indígenas, que no se encuentren Sisbenizadas, ni hagan parte de las excepciones previstas en el artículo 5o de la Ley 691 de 2001, deberán presentar el listado censal. | 1. Ser colombiano. 2. Tener mínimo tres años menos de la edad que se requiere para pensionarse por vejez (54 años para mujeres y 59 para hombres). 3. Estar clasificado en los niveles 1 ó 2 del SISBEN y carecer de rentas o ingresos suficientes para subsistir. Se trata de personas que se encuentran en una de estas condiciones: - Viven solas y su ingreso mensual no supera medio salario mínimo legal mensual vigente - Viven en la calle y de la caridad pública - Viven con la familia y el ingreso familiar es inferior o igual al salario mínimo legal mensual vigente - Residen en un Centro de Bienestar del Adulto Mayor; o asisten como usuario a un Centro Diurno. 4. Haber residido durante los últimos diez (10) años en el territorio nacional. Los adultos mayores que se encuentren en protección de los Centros de Bienestar del Adulto Mayor y los que viven en la calle de la caridad pública, así como los indígenas de escasos recursos que residen en resguardos, a los que no se les aplica la encuesta SISBEN, serán identificados mediante un listado censal elaborado por la entidad o la autoridad competente. |
Para los Beneficios económicos Periódicos, se aplicará la Metodología Versión III del Sisbén se han determinado los siguientes puntos de corte:
| Categoría | PUNTAJE NIVEL I | PUNTAJE NIVEL II |
| 14 Ciudades principales | 0,01 al 41,90 | 41,91 al 43,63 |
| Resto de Urbano | 0,01 al 41,90 | 41,91 al 43,63 |
| Rural Disperso | 0,01 al 32,98 | 32,99 al 35,26 |
Este criterio se aplica dando prioridad a las personas adultas mayores que se encuentran en el listado censal, luego primer nivel y por último a las personas del segundo nivel.
El beneficio se entregará de manera simultánea a las personas a las que se les haya otorgado un BEP, que tengan la edad de pensión pero que cumplan con los requisitos del Programa.
5.1.9. SOLICITUD DEL SUBSIDIO: Teniendo en cuenta el condicionamiento existente en la normatividad para la coexistencia de los programas de servicios sociales complementarios. Todo aquel ciudadano al que le sea otorgado BEP tendrá la posibilidad de solicitar el otorgamiento del subsidio del Programa de Protección Social al Adulto Mayor, hoy Colombia Mayor si cumple los requisitos del citado programa.
En ningún caso la solicitud del subsidio garantiza la asignación del mismo, por cuanto ésta dependerá de la disponibilidad de recursos, y de que la persona en procesos de verificación del cumplimiento de requisitos no presenta inconsistencias..
1- Muerte del beneficiario: La comprobación sobre el fallecimiento de una persona puede ser certificada por el Registro Civil de Defunción expedido por la Registraduría Nacional del Estado Civil, o el Registro Civil de defunción expedido por las Notarías, y también a través de las actas de defunción que sirven de soporte para dicho registro diligenciada en los términos establecidos en el artículo 7o del Decreto 1171 de 1997. Vale la pena aclarar que para efectos del bloqueo se realizará con base en los cruces realizados a través del Aplicativo de Cargue y Descargue de Archivos de Supervivencia –CDA.
2-. Comprobación de falsedad en la información suministrada o intento de conservar fraudulentamente el subsidio: Para su comprobación se pueden realizar cruces con bases de datos de entidades que permitan constatar el cumplimiento de los requisitos de ingreso al programa. Éstas incluyen la Registraduría Nacional del Estado Civil, pensiones territoriales, entidades administradoras de pensiones, el Sisbén, Oficina de Instrumentos Públicos que los entes territoriales pueden consultar para constatar información relacionada con rentas, la Cámara de Comercio, bases de afiliación al Sistema General de Seguridad Social Integral, información generada por juzgados y toda aquella información que se encuentre disponible.
3-. Percibir una pensión: En el proceso de verificación se hace necesario efectuar cruces de información con las entidades departamentales, municipales y nacionales que reconocen y pagan pensiones que cubran las contingencias de invalidez, vejez o muerte; con el Registro Único de Aportantes - RUA de la UGPP como mecanismo de verificación.
4-. Percibir una renta. Entendida como la utilidad o beneficio que se obtiene de alguna actividad o bien en cuantía superior a la establecida en el numeral 3 del artículo 30 del Decreto 3771 de 2007 modificado por el Decreto 4943 de 2009, esto es: “Se trata de personas que se encuentran en una de estas condiciones: Viven solas y su ingreso mensual no supera medio salario mínimo legal mensual vigente; o viven en la calle y de la caridad pública; o viven con la familia y el ingreso familiar es inferior o igual al salario mínimo legal mensual vigente; o residen en un Centro de Bienestar del Adulto Mayor; o asisten como usuario a un Centro Diurno”. Se deberán realizar cruces de información de acuerdo con la evolución de los sistemas de información, y se podrán realizar estudios socio económicos cuando se tengan indicios que la persona o su grupo familiar tienen ingresos provenientes de rentas a través de los cuales se pueda identificar un posible incumplimiento de requisitos de conformidad con lo citado en la norma.
5-. Percibir otro subsidio a la Vejez en dinero. Percibir otro subsidio a la Vejez en dinero, que sumado con el del Programa de Protección Social al Adulto Mayor que sea superior a 1/2 SMMLV otorgado por alguna entidad pública. (Soporte: Resultado del cruce de las bases de datos pertinentes e información reportada por los municipios).
Con la base de datos de los beneficiarios de programas dirigidos a personas adultas mayores que financie el municipio o el nivel nacional; y demás bases de entidades disponibles, al igual que mediante controles o visitas domiciliarias, entre otras. Se deberá validar que al recibir la simultaneidad de subsidios no supere la cuantía establecida para tal efecto.
Es de aclarar que los subsidios que se otorgan con recursos de la Subcuenta de Subsistencia del Fondo de Solidaridad Pensional, son excluyentes, en el sentido de que no se puede ser beneficiario de dos o más subsidios para la vejez simultáneamente que superen medio salario mínimo legal vigente. Para el caso del Servicio Social Complementario de Beneficios Económicos Periódicos - BEPS, el Decreto 604 de 2013, en su artículo 13, habilita la posibilidad de entregar de manera simultánea subsidio de Colombia Mayor y subsidio BEPS.
4-. Mendicidad comprobada como actividad productiva. Para su verificación se debe realizar seguimiento y visita al beneficiario por parte de la oficina encargada del programa en la entidad territorial. Su ejecución puede apoyarse en la prensa escrita y hablada, en testimonio de la comunidad o de sus líderes. Este proceso se debe acompañar con la personería y veedores del ente territorial.
5-. Comprobación de realización de actividades ilícitas, mientras subsista la condena: Para constatarla, el administrador fiduciario revisa los reportes de suspensión de derechos políticos
entregados por la Registraduría Nacional del Estado Civil, y el ente territorial puede verificar con instancias de la Rama Judicial.
7-. No cobro consecutivo de subsidios programados en dos giros. El no cobro de dos giros programados en forma sucesiva por parte del beneficiario y sin que este se reporte, se comunique e informe los motivos que han impedido el cobro, da inicio a la verificación y localización del beneficiario, actividad que se puede apoyar utilizando los medios de comunicación hablada y escrita, contactos con los familiares, visita domiciliaria, edictos o cualquier otro medio que considere el municipio o distrito.
8-. Retiro voluntario: El beneficiario del programa, podrá a criterio y decisión propia informar al Alcalde del Municipio donde reside o al ICBF según corresponda, mediante comunicación escrita su voluntad de no continuar en el programa renunciando al subsidio. Recibida la solicitud por parte del alcalde, este procederá reportar la novedad al administrador fiduciario.
9-. Cambio de modalidad de subsidio. La gestión operativa de los subsidios directos e indirectos, tiene una variación en su administración; y teniendo en cuenta que existen beneficiarios que pasan de directos a indirectos o viceversa, se abre la posibilidad para registrar el retiro, y así, abrir paso a que el beneficiario, pueda cambiar de modalidad de subsidio.
10-. Retiro por cambio de condiciones de ingreso establecidos por el Programa de Protección Social al Adulto Mayor hoy denominado Colombia Mayor relacionadas con ajustes en fecha de nacimiento que generan variación en edad y cambios en el puntaje del Sisbén.
En el de generarse un cambio en la fecha de nacimiento que haya originado el pago de subsidios sin que el beneficiario cumpliera el requisito de edad debe procederse a solicitar la restitución de recursos de manera inmediata
Bloqueos o Suspensiones:
El administrador fiduciario solicita cruces periódicos de la base de datos de los beneficiarios del programa con las bases de datos de Fondo de Pensiones Públicas del Nivel Nacional –FOPEP., Registro Único de Aportantes –RUA, registro que contiene la información de todos los ciudadanos que han aportado o se encuentran aportando al Sistema de Seguridad Social Integral, Base de Datos Única de Afiliación – BDUA y base de Compensación que contiene información de las personas afiliadas al Sistema General de Seguridad Social en Salud junto con el Ingreso Base de Cotización por el cual se realizan los aportes, Bases de datos de Entidades Administradoras de Pensiones, y visitas domiciliarias, estudios socioeconómicos, entre otras, con el fin de validar la condición que presentan los beneficiarios, las condiciones de vulnerabilidad y el cumplimiento de requisitos, constatando que no se encuentre incurso en ninguna de las causales de retiro.
La aplicación de cada una de las causales de retiro del programa demanda un debido proceso y el respeto al derecho a la defensa de los beneficiarios. Los retiros realizados por los entes ejecutores (entes territoriales, Centros de Bienestar al Adulto Mayor) o el ICBF deberán contar con soportes documentales. Es de precisar que de comprobarse falsedad en la información suministrada o intento de conservar fraudulentamente el subsidio por parte del beneficiario o en los eventos en los que se compruebe que el beneficiario percibe ingresos el ente territorial o el ICBF debe realizar las denuncias respectivas ante los organismos de control, situación que conlleva a adelantar las acciones judiciales a que haya lugar para la recuperación los recursos, en razón a que éstos son recursos públicos recibidos bajo circunstancias de falsedad. Para tal fin, el ente territorial o el ICBF deberán establecer acuerdos de pagos y comunicar al administrador fiduciario para que éste a su vez le suministre la información de la cuenta en la cual se deben consignar el dinero por concepto de los reintegros y realice el respectivo seguimiento
De acuerdo con el avance del programa se pueden implementar otro tipo de bloqueos diferentes a los hoy existentes, los cuales tomarán como referente la base de datos con la cual se realice el cruce, o la entidad que es fuente de la información del cruce. Si como resultado de los mencionados cruces, se encuentra que un adulto mayor del programa figura en ellos y se requiere una acción de verificación, se genera un bloqueo preventivo, los cuales pueden ser:
Bloqueo Registraduría: Se genera cuando se identifica que un beneficiario se encuentra reportado en el aplicativo CDA con un estado diferente a “Vigente” el cual está operado por la Registraduría Nacional del Estado Civil y el Ministerio de Salud y Protección Social:
i) Cancelación por intento de doble cedulación.
j) En proceso de elaboración.
k) Mala elaboración.
l) Minoría de edad
m) Muerte del titular.
n) Cédula no expedida.
o) Suspensión de derechos políticos.
p) Otros
Bloqueo pensionado:
Se genera como resultado de la aplicación de los mecanismos de control diseñados por el Administrador Fiduciario, con la finalidad de detectar beneficiarios del programa que perciben una pensión. Dichos mecanismos consisten en efectuar cruces de información con las entidades del orden público y privado encargadas de la administración y/o pago de pensiones, o bases de datos nacionales que contienen información al respecto, tales como Colpensiones, Fondos de pensiones, Fuerzas Militares, Magisterio, Ecopetrol, Fondo de Pensiones Públicas del Nivel Nacional – FOPEP, RUA, RUAF, BDUA entre otros.
El bloqueo para los beneficiarios localizados en dichas bases de datos será inmediato, por cuanto no estaría cumpliendo con el numeral 3, del “Artículo 37. Pérdida del derecho al subsidio. El beneficiario perderá el subsidio cuando deje de cumplir los requisitos establecidos en la normatividad vigente y en los siguientes eventos:… 3. Percibir una pensión. El cual fue modificado por el Decreto 455 de 2014.
La detección de los adultos mayores del programa en condición de pensionado estará sujeta a la información contenida en las bases de datos con las que se realiza el cruce de información.
Lo anterior, permitirá al ente territorial verificar la condición de pensionado para concluir si existe causal de retiro o no, procediendo a comunicar la novedad con los respectivos soportes documentales al administrador fiduciario.
Para los casos de bloqueo pensionados localizados en bases de datos de Colpensiones, FOPEP, Fuerzas Militares, Ecopetrol, FOMAG y demás, se deberán realizar análisis similares al descrito en bloqueo BDUA observando principalmente el tipo y monto de la prestación. De esa manera se podrán encontrar beneficiarios que percibieron una indemnización que por ser pagos únicos, son compatibles con los beneficios del programa dado que no son un ingreso constante. Es de precisar, que se podrán identificar pensiones de invalidez, vejez, sustitución o sobreviviente, casos que deberán ser sometidos a verificación del municipio. Teniendo claro que dentro de los requisitos de ingreso se establece en el numeral 3 del artículo 30 del Decreto 3771 de 2007, se establece: “…carecer de rentas o ingresos suficientes para subsistir. Se trata de personas que se encuentran en una de estas condiciones: Viven solas y su ingreso mensual no supera medio salario mínimo legal mensual vigente; o viven en la calle y de la caridad pública; o viven con la familia y el ingreso familiar es inferior o igual al salario mínimo legal mensual vigente…”, por tanto para la verificación se deberá establecer, si la persona cumple con las condiciones de ingreso mensual, definidas en el artículo descrito.
Lo anterior, permitirá al ente territorial determinar si existe causal de retiro o no, procediendo a comunicar la novedad con los respectivos soportes documentales al administrador fiduciario.
Bloqueo RUA: Se genera cuando se identifica que un beneficiario se encuentra relacionado en las bases de datos del Registro Único de Aportantes al Sistema de Seguridad Social Integral – RUA, mecanismos que permite el control del cumplimiento de las obligaciones que la ley establece en materia de seguridad social y se apoya en un sistema de información que provee lo siguiente: Administradoras de Régimen Contributivo en Salud, Administradoras de Régimen Subsidiado de Salud, Administradoras de Régimen Especial en Salud, Administradoras de Fondos de Pensiones y Administradoras de Riesgos Laborales. Los resultados que detalla el RUA, permiten analizar los periodos de cotización realizados a EPS, ARL y AFP, teniéndose en cuenta para el bloqueo, los periodos cotizados después de la fecha de ingreso al programa, se realiza un análisis del IBC promedio año o proporcional al tiempo de ingreso.
Bloqueo BDUA - Compensación: Se genera cuando se identifica que un beneficiario se encuentra relacionado en la Base de Datos Única de los Afiliados al Sistema General de Seguridad Social en Salud – BDUA, como cotizante o beneficiarios del régimen contributivo de salud, esta información se confronta en la base de compensación para determinar el Ingreso Base de Cotización -IBC-, sólo se tienen en cuenta para el bloqueo los periodos compensados después de la fecha de ingreso al programa y se realiza un análisis del IBC promedio año o proporcional al tiempo de ingreso.
Si como resultado de los mencionados cruces, se encuentra que un adulto mayor del programa, figura como cotizante o beneficiario del régimen contributivo en salud y que el cotizante tiene un ingreso superior al salario mínimo mensual legal vigente, o que el beneficiario es pensionado o cualquier situación que haga presumir algún ingreso, se procede al bloqueo inmediato, por cuanto no estaría cumpliendo con el artículo 30 numeral 3 del Decreto 3771 de 2007, que señala:
“Estar clasificado en los niveles 1 y 2 del SISBEN y carecer de rentas o ingresos suficientes para subsistir, es decir, son personas que o viven solas y su ingreso mensual no supera medio salario mínimo mensual vigente, o viven en la calle y de la caridad pública, o viven con la familia y el ingreso familiar es inferior o igual al salario mínimo mensual vigente” (Resaltado fuera del texto).
Para los casos de afiliación al Sistema General de Seguridad Social de Salud (SGSSS) el administrador fiduciario, realiza el análisis de los periodos cotizados por año y tiempo de afiliación al programa, con el fin de poder establecer año a año los meses en los cuales el adulto mayor fue beneficiario del programa y simultáneamente cotizó al SGSSS. El análisis también debe adelantarse para los casos en que el adulto mayor es beneficiario del régimen contributivo, por cuanto presume la dependencia económica del cotizante de conformidad con el artículo 34 del Decreto 806 de 1998, se entiende por beneficiario a aquel miembro del grupo familiar del cotizante que depende económicamente de éste, dependencia definida en el parágrafo del citado artículo que señala: “… existe dependencia económica cuando una persona recibe de otra los medios necesarios para su congrua subsistencia”.
De acuerdo con el análisis realizado, una vez se establece el IBC promedio por cada periodo cotizado y luego el promedio del IBC del año, se determinará:
a). Si el IBC correspondiente al tiempo que aportó directamente el beneficiario del programa como cotizante al Sistema General de Seguridad Social, es menor o igual al valor de medio salario mínimo mensual legal vigente, podrá continuar en el programa, si que haya lugar al bloqueo. Sin embargo estos casos deben someterse a verificación y seguimiento por parte del ente territorial.
b). Si el IBC correspondiente al tiempo que aportó directamente el beneficiario del programa como cotizante al Sistema General de Seguridad Social en Salud, es mayor al valor de medio salario mínimo mensual legal vigente, se bloquea y somete a verificación.
c). Si el IBC correspondiente al tiempo que se aportó al Sistema General de Seguridad Social en Salud el cotizante que tiene afiliado como beneficiario al adulto mayor, es mayor al valor del salario mínimo mensual legal vigente, se bloquea, se somete a verificación.
No obstante lo anterior, el ente territorial para adelantar la verificación de los casos identificados, requerirá a los beneficiarios afectados, la entrega de las certificaciones que estos deben solicitar a las diferentes administradoras según sea el caso, (ARL- AFP- EPS) y en las cuales debe figurar el estado del afiliado (activo o retirado), tipo de afiliado (cotizante o beneficiario) y los períodos que ha cotizado cada año incluyendo el ingreso base de cotización. Adicionalmente se podrán realizar estudios socioeconómicos para constatar el cumplimiento de requisitos, y será el ente territorial quien determine la necesidad de su realización y podrá emplear los parámetros definidos en este manual para tal fin, de conformidad con el numeral 4.6.9. Debido proceso para el Retiro de Beneficiarios.
Ver Descripción del Procedimiento y Flujograma
![]() Libertad y Orden | MANUAL OPERATIVO | ||||
| Ministerio de la Protección Social | PROGRAMA DE PROTECCIÓN SOCIAL AL ADULTO MAYOR | ||||
| República de Colombia | PROCEDIMIENTO –PARA LA ENTREGA SIMULTÁNEA DE SERVICIOS SOCIAL COMPLEMENTARIO BEP Y SUBSIDIO DEL PROGRAMA DE PROTECCIÓN SOCIAL AL ADULTO MAYOR, HOY COLOMBIA MAYOR | ||||
| CÓDIGO: | VERSIÓN: | 01 | FECHA: | ||
| PROPÓSITO: | Fijar las actividades, responsabilidades y competencias que debe adelantar cada una de las entidades que intervienen en el procedimiento del otorgamiento de subsidio de servicios sociales complementarios BEP y Programa de Protección Social al Adulto Mayor. | ||||
| ALCANCE | El procedimiento inicia con la definición del proceso de identificación de posibles beneficiarios BEPS y posibles beneficiarios del Programa de Protección Social al Adulto Mayor hoy Colombia Mayor. Y termina con la definición de aceptación en el ingreso como beneficiario y programación de pagos de subsidios, por parte del administrador fiduciario. | ||||
| DEFINICIONES: | |||||
| MARCO LEGAL: | - Ley 100 de 1993 y todos sus decretos reglamentarios posteriores y leyes que la modifican. - Ley 797 del 29 de enero de 2003. - Ley 1151 de 2007. - Decreto 3771 del 1 de octubre de 2007. - Decreto 604 del 1 de abril de 2013. - Decreto 2983 del 20 de diciembre de 2013 | ||||
![]() Libertad y Orden | MANUAL OPERATIVO | ||||
| Ministerio de la Protección Social | PROGRAMA DE PROTECCIÓN SOCIAL AL ADULTO MAYOR | ||||
| República de Colombia | PROCEDIMIENTO –PARA LA ENTREGA SIMULTÁNEA DE SERVICIOS SOCIAL COMPLEMENTARIO BEP Y SUBSIDIO DEL PROGRAMA DE PROTECCIÓN SOCIAL AL ADULTO MAYOR, HOY COLOMBIA MAYOR | ||||
| CÓDIGO: | VERSIÓN: | 01 | FECHA: | ||
| - Decreto 455 del 28 de febrero de 2014. | |||||
| DESCRIPCIÓN DE ACTIVIDADES | |||||
| No. | Actividad | Responsable | Registró y/o documento | ||
| 1 | Entrega listados de potenciales beneficiarios. | Administrador de BEP | Oficio envío de BD | ||
| 2 | Solicita cruces de BD de potenciales beneficiarios para una validación previa. | Administrador Fiduciario | Oficio envío de BD | ||
| 3 | Análisis de Información con los cruces realizados. | Administrador Fiduciario | Notificación de Resultados | ||
| 4 | Contacta al potencial beneficiario | Administrador de BEP | Contacto telefónico | ||
| 5 | Si no se logra contactar al potencial beneficiario, se busca contactar a través de un enlace municipal con la Alcaldía Municipal | Administrador de BEP | Contacto telefónico | ||
| 6 | Se realiza jornada de vinculación y diligenciamiento de formato de vinculación | Administrador de BEP | Formato de Vinculación | ||
| 7 | Validación, expedición y comunicación del otorgamiento de BEPS | Administrador de BEP | Validación de requisitos | ||
| 8 | Comunica al beneficiario del otorgamiento | Administrador de BEP | Oficio al Beneficiario BEP | ||
| 9 | Órdenes de pago expedición de títulos | Administrador de BEP | Expedición de título Orden de Pago | ||
| 10 | Cambio de estado de cuenta individual del vinculado | Administrador de BEP | Base de Datos | ||
| 11 | Transferencia de información para definición de beneficiarios | Administrador de BEP | Base de datos Imagen digitalizadas de documento de identidad Carpetas FTP | ||
| 12 | Remite Base de Datos | Administrador de BEP | Oficio mediante Correo electrónico | ||
13 | Revisión de la información para validación de ingreso al Programa de Protección Social al Adulto Mayor hoy Colombia Mayor | Administrador Fiduciario | Base de datos | ||
14 | Procesamiento de información para validación de ingreso al Programa de Protección Social al Adulto Mayor hoy Colombia Mayor. | Administrador Fiduciario | Validación Base de datos y documentos digitalizados | ||
| 15 | Define si puede ingresar como beneficiarios del programa | Administrador Fiduciario | Resultados validación | ||
![]() Libertad y Orden | MANUAL OPERATIVO | ||||
| Ministerio de la Protección Social | PROGRAMA DE PROTECCIÓN SOCIAL AL ADULTO MAYOR | ||||
| República de Colombia | PROCEDIMIENTO –PARA LA ENTREGA SIMULTÁNEA DE SERVICIOS SOCIAL COMPLEMENTARIO BEP Y SUBSIDIO DEL PROGRAMA DE PROTECCIÓN SOCIAL AL ADULTO MAYOR, HOY COLOMBIA MAYOR | ||||
| CÓDIGO: | VERSIÓN: | 01 | FECHA: | ||
| 16 | Envía información de beneficiarios para asignación | Administrador Fiduciario | Oficio, base de datos | ||
| 17 | Asignación de recursos | Ministerio de Trabajo | Resolución | ||
| 18 | Cargue de presupuesto | Administrador Fiduciario | Archivo resolución | ||
| 19 | Notificación de Ingreso de Beneficiarios al Programa de Protección Social al Adulto Mayor hoy Colombia Mayor | Administrador BEP | Oficio que puede ser por correo electrónico | ||
| 20 | Cruces de información para validación | Administrador Fiduciario | Oficios con base de datos | ||
| 21 | Gestión de Novedades, desbloqueo y Retiros | Administrador BEP | Oficios con base de datos | ||
| 22 | Comunicación al beneficiario | Administrador BEP | Comunicación | ||
| 23 | Programación Pago | Administrador Fiduciario | Pago | ||
| ANEXOS: | Anexo 1 Flujograma | ||||

6. POLITICA DE CUPOS VACIOS
Con la política que a continuación se presenta se plantean los lineamientos a aplicar para el Programa de Protección Social al Adulto Mayor, hoy Colombia Mayor, respecto de la no utilización de cupos con el fin de lograr una disminución de los cupos vacíos a un rango que se considere aceptable.
MANEJO DE CUPOS VACIOS
En el cuadro se detalla el manejo de cupos vacíos definiendo diferentes rangos entre los cuales se encuentra el aceptable o admisible:
| RANGOS | DE | HASTA | PRIMER TRIMESTRE | OBSERVACIÓN |
| RANGO 1 | 0% | 2% | ADMISIBLE O ACEPTABLE | |
| RANGO 2 | 2,1% | 6% | Durante un período de tres meses como máximo, el municipio deberá pasar al Rango inmediatamente inferior | Si finalizado el trimestre el municipio no ha logrado llegar al rango inmediatamente inferior se reducen los cupos asignados que se encuentran vacios, dejando solo lo que corresponda al rango admisible o aceptable |
| RANGO 3 | 6,1% | 10% | ||
| RANGO 4 | > 10,1 % | |||
Para dar aplicación a la política el Administrador Fiduciario del Fondo de Solidaridad Pensional deberá tener en cuenta lo siguiente:
1. Siempre que exista un cupo vacío, el Administrador Fiduciario del Fondo de Solidaridad Pensional debe enviar una comunicación escrita al alcalde municipal.
2. Para los municipios que NO se encuentran en el rango admisible o aceptable, pasado un mes sin que la alcaldía se haya pronunciado respecto de la utilización de los cupos vacíos, el Administrador Fiduciario del Fondo de Solidaridad Pensional deberá remitir una comunicación escrita al personero del municipio, en la cual se evidencie que no se ha gestionado la utilización de los cupos vacíos existentes.
3. Los municipios catalogados situación especial de orden público, serán monitoreados a través de mecanismos no presenciales tales como, teleconferencias, contacto telefónico, reuniones virtuales o similares, dejando las constancia a que haya lugar
DISMINUCIÓN DE CUPOS
Los cupos que se disminuyan a cada municipio podrán ser redistribuidos así:
1. Redistribución en municipios del mismo departamento, que tengan una ejecución del 100% durante 3 meses consecutivos. Si no llegaran a existir municipios en el departamento que tengan ejecución del 100%, se tomarán de manera descendente hasta llegar a municipios que tengan ejecución del 98%.
2. Si aun así, no se identifican municipios que tengan ejecuciones como mínimo del 98%, se tomarán en cuenta municipios con ejecución hasta del 95%.
PERFILES DEL EQUIPO DE TRABAJO QUE INTEGRA EL ÁREA DE COORDINACIÓN DE ADULTO MAYOR EN LAS ENTIDADES TERRITORIALES.
Teniendo en cuenta que el área delegada por el alcalde para la coordinación del Programa de Protección Social al Adulto Mayor, hoy Colombia Mayor en cada uno de los municipios y distritos del país tiene un rol de gran importancia en la ejecución de éste, resulta imprescindible que parte del equipo de trabajo cuente con los siguientes requisitos mínimos:
PERFILES
Ciudades principales ((Bogotá, Medellín, Cali, Barranquilla, Cartagena, Cúcuta, Bucaramanga, Ibagué, Pereira, Villavicencio, Pasto, Montería, Manizales):
![]()
- Académico: Profesional preferiblemente en trabajo social, psicología, sociología administración de empresas, ingeniería industrial y/o derecho.
- Experiencia Laboral: Mínimo de 2 años de experiencia en coordinación, administración y gestión de proyectos sociales (entendidos como iniciativas específicas para brindar apoyo a grupos vulnerables especialmente población adulta mayor).
- Conocimiento: Herramientas ofimáticas y nuevas tecnologías. Office (Word, Excel, Power Point).
- Competencias: Comunicación asertiva, liderazgo, Reconocimiento a la diversidad y la multiculturalidad, Compromiso, iniciativa, relaciones interpersonales, orientación al servicio, capacidad de análisis, solución de problemas, proactividad.
Ciudades intermedias (Tunja, Florencia, Popayán, Valledupar, Quibdó, Neiva, Riohacha, Santa Marta, Armenia, Sincelejo y San Andrés
- Académico: Académico: Título Profesional en psicología, sociología, trabajo social, y/o Tecnólogo en gestión administrativa, gestión documental y/o formulación de proyectos.
- Experiencia Laboral: Mínimo de un (1) año en coordinación, administración y gestión de proyectos sociales (entendidos como iniciativas específicas para brindar apoyo a grupos vulnerables especialmente población adulta mayor).
- Conocimientos: Herramientas ofimáticas y nuevas tecnologías, Office (Word, Excel, Power Point).
- Competencias: Comunicación asertiva, liderazgo, Reconocimiento a la diversidad y la multiculturalidad, Compromiso, iniciativa, relaciones interpersonales, orientación al servicio, capacidad de análisis, solución de problemas, proactividad.
Resto de Municipios
- Académico: Título Tecnólogo en gestión administrativa, gestión documental y/o formulación de proyectos.
- Experiencia Laboral: Mínimo de seis (6) meses en coordinación, administración y gestión de proyectos sociales (entendidos como iniciativas específicas para brindar apoyo a grupos vulnerables especialmente población adulta mayor).
- Conocimientos: Herramientas ofimáticas y nuevas tecnologías, Office (Word, Excel, Power Point).
- Competencias: Comunicación asertiva, liderazgo, Reconocimiento a la diversidad y la multiculturalidad, Compromiso, iniciativa, relaciones interpersonales, orientación al servicio, capacidad de análisis, solución de problemas, proactividad.
La oficina del Adulto Mayor debe contar con los todos los recursos físicos necesarios para la buena atención de los beneficiarios y potenciales beneficiarios (priorizados), debe estar dotada de equipos de cómputo, impresora, escáner, copiadora, internet y líneas telefónicas que faciliten la comunicación a números fijos y celulares. Y deberá contar con un auxiliar que apoye la gestión.
PROCESO DE ENTREGA DEL PROGRAMA.
Cuando se presente cambio del Coordinador del programa en los municipios, se deberá realizar una entrega formal al nuevo coordinador, en la cual, deberán:
1. Entregar listado o base de datos de beneficiarios actuales, con su estado y en el caso de tener beneficiarios suspendidos deberán informar las gestiones adelantadas hasta el momento para solucionar la situación de dichos beneficiarios.
2. Entregar los soportes documentales requeridos para cada caso.
3. Entregar listado de potenciales beneficiarios actuales, en su correspondiente orden de priorización.
4. Entregar las respectivas novedades de tutelas.
5. Documentación relacionada con los pagos realizados a los beneficiarios.
6. Problemática pendiente por solucionar.
7. Entrega de bases de datos, manual operativo, actas y normatividad del Programa.
8. Documento de novedades y demás documentos de la operación.
PROCESO DE INDUCCIÓN Y CAPACITACIÓN
El coordinador del programa y todo aquel funcionario que ingrese a formar parte del equipo de trabajo que gestione el Programa Colombia Mayor, deberá recibir la respectiva inducción al cargo que desempeñará y el respectivo proceso de capacitación por parte del Administrador Fiduciario, en relación con el funcionamiento del Programa Colombia Mayor, en relación con el proceso de priorización, selección e ingreso y retiro de beneficiarios, proceso de bloqueo y desbloqueo de beneficiarios, proceso de pagos, entre otros, esta inducción y capacitación se debe realizar durante los primeros 15 días después del ingreso al área de coordinación.
De igual forma las autoridades locales de manera semestral deberán evaluar la gestión de la coordinación en aras de tomar las medidas correctivas a que haya lugar, información que deberá ser presentada al comité Municipal de Apoyo a los Beneficiarios.
1. O nombre de la Universidad si se encuentra realizando el servicio social obligatorio





