DOCUMENTO CONPES 3629 DNP DE 2009
(Bogotá, Diciembre 14 de 2009)
<Fuente: Archivo interno entidad emisora>
CONSEJO NACIONAL DE POLÍTICA ECONÓMICA Y SOCIAL
REPÚBLICA DE COLOMBIA
DEPARTAMENTO NACIONAL DE PLANEACIÓN
SISTEMA DE RESPONSABILIDAD PENAL PARA ADOLESCENTES SRPA: POLITICA DE ATENCION AL ADOLESCENTE EN CONFLICTO CON LA LEY
Ministerio de Hacienda y Crédito Público
Ministerio del Interior y de Justicia
Ministerio de Educación Nacional
Ministerio de la Protección Social
Instituto Colombiano de Bienestar Familiar
Servicio Nacional de Aprendizaje
Consejo Superior de la Judicatura
Fiscalía General de la Nación
Instituto Nacional de Medicina Legal y Ciencias Forenses
Procuraduría General de la Nación - Instituto de Estudios del Ministerio Público
Defensoría del Pueblo
Policía Nacional de Colombia
Departamento Nacional de Planeación: DJSG, DDS, DIFP, OAJ.
Resumen
Este documento presenta a consideración del Consejo Nacional de Política Económica y Social, CONPES, la política pública para el Sistema de Responsabilidad Penal para Adolescentes, SRPA, con el fin de garantizar una adecuada atención del adolescente en conflicto con la Ley y cuyo marco temporal va desde el 2010 al 2013. La política prevé acciones de mediano plazo, teniendo en cuenta que el SRPA finalizó su proceso de implementación, en el territorio nacional, el primero de diciembre de 2009. En este contexto, es necesario analizar su comportamiento y valorarlo en el horizonte de fortalecer la oferta institucional para la atención del adolescente vinculado al SRPA. Es necesario anotar que una idónea atención evita reincidencias y emite mensajes que desincentivan conductas punibles en futuros adolescentes.
El presente documento identifica los principales problemas durante el proceso de implementación del SRPA y que son necesarios de subsanar para su idóneo funcionamiento. Se trata de asegurar una respuesta oportuna, pertinente y estratégica del Sistema, acorde a su finalidad, el carácter de sus medidas y los derechos de los adolescentes. En consecuencia, establece una serie de objetivos relacionados con los ejes problemáticos que caracterizan el proceso de implementación del SRPA. Así mismo jerarquiza y prioriza un catálogo de acciones conducentes al logro de tales objetivos, relacionadas con una oferta idónea de servicios para atender las demandas del Sistema y garantizar la efectividad de los derechos del adolescente, la formación especializada que requiere el recurso humano, los mecanismos de coordinación de las entidades que lo conforman y la armonización de sus sistemas de información. Adicionalmente, estima acciones que articulen el SRPA, con otros sistemas vigentes como el Sistema Nacional de Bienestar Familiar, SNBF, con las entidades territoriales corresponsables de la implementación del mismo y, en general, del Código de la Infancia y la Adolescencia. Finalmente, precisa los recursos institucionales requeridos para el SRPA.
Clasificación: Social
Palabras Claves: Adolescencia, administración de justicia a menores de 18 años, Sistema de Responsabilidad Penal para Adolescentes, SRPA, Derechos del Niño, corresponsabilidad y política.
LISTADO DE ABREVIACIONES
| CAE | Centro de Atención Especializada. |
| CDN | Convención Sobre los Derechos del Niño. |
| CONPES | Consejo Nacional de Política Económica y Social. |
| CSJ | Consejo Superior de la Judicatura. |
| DANE | Departamento Administrativo Nacional de Estadística. |
| ICBF | Instituto Colombiano de Bienestar Familiar. |
| MEN | Ministerio de Educación Nacional. |
| MIJ | Ministerio del Interior y de Justicia. |
| ONU | Organización de las Naciones Unidas. |
| PAI | Proyecto de Atención Institucional. |
| PLATIN | Plan de Atención Integral. |
| SIEDCO | Sistema de Información Estadística, Delincuencial, Contravencional y Operativa |
| SENA | Servicio Nacional de Aprendizaje. |
| SNBF | Sistema Nacional de Bienestar Familiar. |
| SRPA | Sistema de Responsabilidad Penal para Adolescentes. |
CONTENIDO
| I. | INTRODUCCIÓN |
| II. | ANTECEDENTES |
| A. | Referentes Internacionales |
| B. | Referentes Nacionales |
| C. | Justificación |
| III. | MARCO CONCEPTUAL |
| A. | Modelo de Justicia Restaurativa |
| B. | De sus Principios |
| IV. | DIAGNOSTICO |
| A. | Problema Central |
| B. | Ejes problemáticos |
| V. | OBJETIVOS |
| A. | Objetivo Central |
| B. | Objetivo de Largo Plazo |
| C. | Objetivos Específicos |
| VI. | PLAN DE ACCION |
| VII. | FINANCIAMIENTO |
| VIII. | RECOMENDACIONES |
| IX. | BIBLIOGRAFIA |
| X. | ANEXOS |
I. INTRODUCCIÓN
Este documento presenta a consideración del Consejo Nacional de Política Económica y Social, CONPES, la política pública y las recomendaciones para fortalecer, de manera corresponsable, la oferta de atención del Sistema de Responsabilidad Penal para Adolescentes, SRPA, contemplado en el Libro II del Código de la Infancia y la Adolescencia, Ley 1098 de 2006. Estima acciones desde 2010 a 2013 y señala la necesidad de revisar los avances, una vez se estabilice el comportamiento del SRPA.
El primero de diciembre de 2009, el proceso gradual de implementación del SRPA finalizó. No obstante, tal proceso reportó que en algunos distritos judiciales las sanciones del SRPA aún conviven con las con medidas del Código del Menor, Decreto 2737 de 1989(1).
El país atraviesa por una etapa de transición en materia de enfoques, aprendizajes institucionales y políticas para el tratamiento del adolescente que han cometido conductas punibles. Requiere de ajustes institucionales y análisis sobre las dinámicas del Sistema para avanzar, de manera idónea, en acciones de atención y prevención. Así mismo, precisa de un mayor compromiso de las entidades territoriales en las políticas públicas a favor de la infancia y la adolescencia y de un ejercicio efectivo del principio de corresponsabilidad por parte de la familia.
En particular, el documento persigue fortalecer la oferta de servicios, al igual que el recurso humano requerido por el Sistema para garantizar una atención del adolescente especializada y diferenciada de la de los adultos, la finalidad del SRPA y la prevalencia, protección integral y restablecimiento de los derechos de los adolescentes, bajo los principios de corresponsabilidad, perspectiva de género y étnica e Interés Superior del Niño.
---------------------------------------------------------------------------------------------------------------------
1 Si bien la Ley 1098 de 2006, en su artículo final, derogó el Código del Menor, salvo los artículos 320 a 325 y la reglamentación del proceso de alimentos. La implementación gradual del SRPA llevó a que sólo hasta la vigencia de la Fase respectiva se derogará en la práctica la aplicación del Código en términos de la administración de las medidas dictadas por el juez.
---------------------------------------------------------------------------------------------------------------------
Adicionalmente, señala la necesidad de una actuación armónica de las entidades nacionales y territoriales que hacen parte del Sistema y su articulación, entre otros sistemas garantes de los derechos de los adolescentes, con el Sistema Nacional de Bienestar Familiar, SNBF, con la correspondiente concurrencia de las entidades territoriales.
De otra parte, recomienda avanzar en la configuración de un sistema de información y de un esquema de seguimiento, monitoreo y evaluación de la oferta institucional y acompañamiento post-institucional al adolescente, que facilite su real inserción y reintegración social, a partir del goce efectivo de sus derechos y de su ciudadanía.
Finalmente, el documento tiene como referente los derechos de los adolescentes consagrados en la Constitución Política, la Convención sobre los Derechos del Niño y demás tratados internacionales. Retoma los planteamientos formulados en la Visión Colombia 2019 con respecto a la infancia y adolescencia. Atiende a los principios del Plan Nacional de Desarrollo 2006-2010, Estado Comunitario: Desarrollo para Todos y los objetivos de la Estrategia de Seguridad Democrática, en materia de Derechos Humanos y Convivencia y Seguridad Ciudadana.
II. ANTECEDENTES
A. Referentes Internacionales
La Constitución Política de 1991 establece que “los tratados y convenios internacionales ratificados por el Congreso, que reconocen los derechos humanos y que prohíben su limitación en los estados de excepción, prevalecen en el orden interno”(2). Por su parte, el Código de la Infancia y la Adolescencia, Ley 1098 de 2006, remite a tales tratados y convenios, en especial a la Convención sobre los Derechos del Niño, CDN, como guías de su interpretación y
---------------------------------------------------------------------------------------------------------------------
2 Constitución Política de 1991, Artículo 93 - Bloque de Constitucionalidad.
---------------------------------------------------------------------------------------------------------------------
aplicación(3). En este contexto, la Tabla No. 1 presenta, en orden cronológico, los principales referentes internacionales para el Sistema de Responsabilidad Penal para Adolescentes, SRPA.
Tabla No. 1.
Referentes Internacionales
| Referente Instrumento Internacional | Disposiciones Principales |
| Declaración Universal de los Derechos Humanos de 1948. | La Declaración se aprobó y proclamó el 10 de diciembre de 1948 por la Asamblea General de las Naciones Unidas, vinculante para sus países miembros. Se trata de un conjunto de reglas encaminadas a proteger los derechos civiles y políticos, así como los derechos económicos, sociales, ambientales y culturales de las personas. |
| Declaración de los Derechos del Niño de 1959. | La Declaración fue adoptada mediante la Resolución 1386 de 1959 por la Asamblea General de las Naciones Unidas. Consagra una serie de principios garantes de una infancia feliz y goce efectivo de derechos y libertades. Prohíbe cualquier acto de abandono, crueldad o explotación e insta a los padres, a los hombres y mujeres individualmente, a las organizaciones particulares, a las autoridades locales y los gobiernos nacionales a reconocer los derechos del Niño y luchar por su observancia. |
| Pacto Internacional de Derechos Civiles y Políticos, 1966. Aprobado mediante la Ley 74 de 1968. Entró en vigor el 23 de marzo de 1976. | El Pacto fue adoptado el 16 de diciembre de 1966 por la Asamblea General de las Naciones Unidas. Señala la obligación de los Estados parte de garantizar los derechos y libertades que consagrada el Pacto, al igual que el deber de respetarlos. Así mismo, insta a realizar los ajustes correspondientes en las disposiciones constitucionales, legales y otros desarrollos normativos de los Estados parte. (Partes I a III). Entre los derechos que consagra el Pacto están: el derecho a la vida, libertad, seguridad, igualdad; la prohibición de tortura, tratos crueles e inhumanos; al igual que la esclavitud, servidumbre o trabajos forzados. En su Artículo 24 señala el derecho de todo niño a ser protegido por parte de la familia, la sociedad y el Estado; a tener un nombre y una nacionalidad (III Parte). La IV Parte del Pacto contiene las disposiciones relativas al Comité de Derechos Humanos. La V armoniza el Pacto con la Carta de las Naciones Unidas y la VI fija el procedimiento para su firma y entrada en vigor. |
| Pacto Internacional de Derechos Económicos, Sociales y Culturales, 1966. Aprobado por la Ley 74 de 1968. Entró en vigor el 3 de enero de 1976. | El Pacto fue adoptado por la Asamblea General de Naciones Unidas el 16 de diciembre de 1966. Está estructurado en cinco partes. La primera (I) trabaja lo relativo “al derecho de todos los pueblos de libre determinación”. La segunda (II) versa sobre las obligaciones que adquieren los Estados parte al respecto. La tercera (III) señala que los Estados parte reconocen el catálogo de derechos consagrados en el Pacto, entre ellos el derecho a trabajar, al goce de condiciones de trabajo equitativas y satisfactorias, de asociación, seguridad social, participar en la vida cultural, entre otros. En particular, el Artículo 10, numeral 3, señala que “se deben adoptar medidas especiales de protección y |
---------------------------------------------------------------------------------------------------------------------
3 Ley 1098 de 2006 - Artículo 6, Reglas de Interpretación y Aplicación.
---------------------------------------------------------------------------------------------------------------------
| Referente – Instrumento Internacional | Disposiciones Principales |
| asistencia a favor de todos los niños y los adolescentes, sin discriminación alguna por razón de filiación o cualquier otra condición. Debe protegerse a los niños y a los adolescentes contra la explotación económica y social”. La cuarta (IV) señala las obligaciones de los Estados parte de informar sobre las medidas adoptadas para garantizar estos derechos y la quinta (V) los procedimientos de entrada en vigor del Pacto para la plena efectividad de los derechos, sin discriminación. | |
| Convención Interamericana de Derechos Humanos de 1969. Aprobada por la Ley 16 de 1972. Entró en vigor el 18 de julio de 1978(4). | La Convención Interamericana de Derechos Humanos fue adoptada el 22 de noviembre de 1969 en Costa Rica por los Estados americanos signatarios de la misma. Desarrolla los principios emanados de la Declaración Americana de Derechos y Deberes del Hombre. Señala la obligación a los Estados parte de respetar los Derechos Humanos. Entre los derechos que contempla están: el derecho a la vida, al reconocimiento de la personalidad jurídica, a la integridad y libertad personal, de pensamiento y expresión, a las garantías judiciales, al principio de legalidad, reunión, asociación, protección de la familia, entre otros. |
| Convención sobre los Derechos del Niño, CDN, 1989(5). Aprobada por la Ley 12 de 1991. Entró en vigencia para Colombia el 27 de febrero de 1991(6). | La Convención sobre los Derechos del Niño señala que niño es toda persona menor de 18 años de edad. Sus disposiciones se agrupan en tres partes. La primera consagra los derechos del niño. La segunda trata los compromisos de los Estados parte y su seguimiento. La tercera determina los mecanismos mediante los cuales los Estados se hacen parte de la Convención y su entrada en vigor, de acuerdo con la regla establecida el 2 de septiembre de 1990. La Convención compromete a los Estados parte en la aplicación y garantía efectiva de los derechos del niño, desde los principios de su interés superior, ser sujeto de derechos, la protección integral de éstos y la corresponsabilidad para tal protección. Entre el catálogo de derechos que observa la Convención están: el derecho intrínseco a la vida, supervivencia y desarrollo del niño; a un nombre, una familia y una nacionalidad; a la libre expresión, a ser escuchado en los procedimientos administrativos y judiciales, entre otros. |
| Convenio 182 sobre las Peores Formas de Trabajo Infantil de la OIT, 1999. | EL Convenio 182 de la Organización Internacional del Trabajo señala que niño es toda persona menor de 18 años e indica cuatro tipos de peores formas de trabajo infantil. Estos son: “a) todas las formas de esclavitud o las prácticas análogas a la esclavitud, como la venta y el tráfico de niños, la servidumbre |
---------------------------------------------------------------------------------------------------------------------
4 Colombia, también, incorporó a su legislación interna el Protocolo Adicional a la Convención Americana sobre Derechos Humanos en materia de derechos económicos, sociales y culturales, adoptado el 17 de noviembre de 1988 por la Convención, ratificado por medio de la Ley 319 de 1996 y que entró en vigor el 16 de noviembre de 1999.
5 El Estado colombiano ha incorporado a su legislación interna los dos protocolos facultativos a la Convención sobre los Derechos del Niño. El primero relativo a la Participación de los Niños en los Conflictos Armados, Ley 833 de 2003. El segundo relativo a la Venta de Niños, la Prostitución y la Utilización de los Niños en la Pornografía, Ley 765 de 2002.
6 Colombia formuló reservas al Artículo 38, numerales segundo y tercero de la Convención. Esta reserva establece como edad mínima para el reclutamiento militar los 18 años de edad, en consideración al ordenamiento legal interno colombiano. La Convención se promulgó mediante el Decreto 0094 de 1992.
---------------------------------------------------------------------------------------------------------------------
| Referente – Instrumento Internacional | Disposiciones Principales |
| Aprobado por la Ley 704 de 2001. Entró en vigencia para Colombia el 22 de enero de 2006. | por deudas y la condición de siervo, y el trabajo forzoso u obligatorio, incluido el reclutamiento forzoso u obligatorio de niños para utilizarlos en conflictos armados; b) la utilización, el reclutamiento o la oferta de niños para la prostitución, la producción de pornografía o actuaciones pornográficas; c) la utilización, el reclutamiento o la oferta de niños para la realización de actividades ilícitas, en particular la producción y el tráfico de estupefacientes, tal como se definen en los tratados internacionales pertinentes, y d) el trabajo que, por naturaleza o por las condiciones en que se lleva a cabo, es probable que dañe la salud, la seguridad y la moralidad de los niños” (Artículo 3). |
Otros referentes de interpretación para la administración de justicia en personas menores de 18 años de edad y prevención de la comisión de conductas punibles(7)
| Reglas de Naciones Unidas para la Administración de justicia Reglas de Beijing, 1990. | Las Reglas de Beijing fueron adoptadas por la Resolución 4033 del 28 de noviembre de 1985 por la Asamblea General de las Naciones Unidas. Remiten a principios generales o fundamentales para la administración de justicia; definen su alcance y ámbito de aplicación; consagran lo relativo a la mayoría de edad penal; establecen los objetivos de la justicia de menores y precisan el alcance de las facultades discrecionales. De otra parte, consagran los derechos de los menores y la protección de su intimidad; a la vez que establecen cláusulas de salvedad, investigación y procesamiento, especialización judicial, prisión preventiva, sentencia y resolución (pluralidad de sanciones), asesoramiento jurídico, informes sociales, entre otras materias. En la sexta y última parte consagra lo relacionado con la investigación, planificación, formulación y evaluación de políticas. |
| Reglas de Naciones Unidas para la Prevención de la Delincuencia Juvenil Reglas de Riad, 1990. | Las Reglas fueron adoptadas y proclamadas mediante la Resolución 45/112 del 14 de diciembre de 1990 por la Asamblea General de las Naciones Unidas. Consagran principios esenciales para la prevención de la delincuencia juvenil; precisan el alcance de sus directrices de conformidad con los instrumentos internacionales de Derechos Humanos; establecen lo concerniente a la prevención general y los procesos de socialización; así como lo referente a la política social; la legislación y administración de justicia para menores; la investigación, formulación de normas y coordinación, entre otros aspectos. Es de anotar que entre los principios, las Reglas de Riad señalan la importancia de que los Estados estudien de manera sistemática la delincuencia juvenil y desarrollen medidas que eviten criminalizar y penalizar a esta población. |
| Reglas de Naciones Unidas para la Protección de Menores Privados de la Libertad Reglas de La Habana, 1990. | Las Reglas fueron adoptadas mediante la Resolución 45/113 del 14 de diciembre de 1990 por la Asamblea General de las Naciones Unidas. Fijan disposiciones sobre los menores retenidos o en prisión preventiva y la administración de los centros y las características del recurso humano en éstos. Tienen por objeto“ establecer normas mínimas aceptadas por las Naciones Unidas para la protección de los menores privados de libertad en todas sus formas, compatibles con los derechos humanos y las libertades fundamentales, con miras a contrarrestar los efectos perjudiciales de todo tipo de detención y fomentar la integración en la sociedad” [Tercera regla]. En todo caso, señalan que la privación de la libertad deberá utilizarse como último recurso. |
| Reglas de Naciones Unidas para sobre las Medidas no Privativas de Libertad Reglas de Tokio, 1990. | Las Reglas fueron adoptadas mediante resolución 45/110, de 14 de diciembre de 1990 por la Asamblea General de las Naciones Unidas. Establecen principios generales, el alcance de las medidas no privativas de la libertad y lo concerniente a las salvaguardias legales. Así mismo, fijan disposiciones previas al juicio, durante el juicio, su sentencia e imposición de sanciones y posterior a la sentencia. También, consagran medidas relacionadas con la investigación, planificación, formulación y evaluación de las políticas, entre otras materias. |
---------------------------------------------------------------------------------------------------------------------
7 Estos referentes son necesarios “de cara a la implementación del Sistema de Responsabilidad Penal para las y los adolescentes, como quiera que el legislador no previó un procedimiento especial para regular la investigación, juzgamiento y control de la sanción que se imponga a los menores de edad…”. (Pérez, 2009).
---------------------------------------------------------------------------------------------------------------------
Otros referentes de interpretación para la administración de justicia en personas menores de 18 años de edad y prevención de la comisión de conductas punibles7
| Observación General de las Naciones Unidas No. 10 sobre los Derechos del Niño en la Justicia de Menores, 2007 | El Comité de los Derechos del Niño, el 2 de febrero 2007, formuló la Observación General No. 10 que reconoce el esfuerzo de los Estados parte por administrar justicia a los menores conforme a las disposiciones de la Convención sobre los Derechos del Niño, no obstante señala vacíos aún por subsanar en materia “de derechos procesales, elaboración y aplicación de medidas con respecto a los niños que tienen conflictos con la justicia sin recurrir a los procedimientos judiciales, y privación de libertad únicamente como medida de último recurso”. |
B. Referentes Nacionales
La Constitución Política de 1991 consagra la prevalencia de los derechos del niño y del adolescente, su protección integral y la corresponsabilidad para su garantía y efectividad entre el Estado, la sociedad y la familia, en el marco del Interés Superior del Niño. Igualmente, señala que los niños, niñas y adolescentes gozarán tanto de los derechos establecidos en sus artículos 44 y 45 como los demás derechos consagrados en la Carta Política, en las leyes nacionales y en los tratados internacionales ratificados por Colombia(8).
Código del Menor y el CONPES 2561 DE 1991
El Código del Menor, Decreto 2737 de 1989, se presentó como producto de la Convención de los Derechos del Niño(9). No obstante, el Código regulaba “algunas situaciones de excepcional riesgo de los menores de edad” con énfasis en la Doctrina Tutelar. En consecuencia, los menores de edad eran “protegidos como sujetos pasivos en condición irregular” (Consejo
---------------------------------------------------------------------------------------------------------------------
8 La Sentencia C-740 de 2008 del 23 de julio de 2008 de la Corte Constitucional, en su parte resolutiva señala que si bien “la Constitución consagra de manera separada (arts. 44 y 45) los derechos de los niños y los adolescentes, lo que haría pensar que se otorga una protección distinta a los niños y a los adolescentes, de acuerdo con sus antecedentes en los debates de la Asamblea Constituyente, es claro que la intención fue la de garantizar la misma protección especial tanto a los niños en sentido estricto o restringido como a los adolescentes, de modo que unos y otros están comprendidos en el concepto amplio de "niño" contenido en el artículo 44 superior.” Ver Anexo No. 1.
Catálogo de Derechos. De otra parte, la Convención de los Derechos del Niño señala la obligación de armonizar la legislación interna con sus disposiciones, lo que se observa como un medio para garantizar la vigencia de los derechos del niño, acorde con al Interés Superior del Niño.
9 De igual manera, el Decreto 1310 de 1990, por el cual se crea el comité interinstitucional para la defensa, protección y promoción de los Derechos Humanos de la niñez y la juventud, se presentó como una norma en armonía con la CDN.
---------------------------------------------------------------------------------------------------------------------
Superior de la Judicatura, CSJ, 2008). En este orden de ideas, las situaciones irregulares del Código del Menor entraban en contradicción con el Interés Superior del Niño de la CDN. “La nueva doctrina de Protección Integral concibe al niño como sujeto activo de derechos y no como objeto de protección, que era precisamente la característica fundamental del sistema tutelar anterior” (Pérez, 2009).
El título quinto del Código del Menor, denominado menor autor o partícipe de una infracción penal, regulaba situaciones de delitos cometidos por niños de 12 a 18 años a través de un sistema inquisitivo. Estableció que esta población era penalmente inimputable(10). El juez de menores era la autoridad que investigaba, juzgaba y controlaba la medida impuesta, que se dictaba teniendo presente las condiciones del menor y con la asesoría de un equipo interdisciplinario del ICBF.
Las medidas tenían un carácter reeducador, resocializador, rehabilitador y protector(11). Su finalidad era el logro de la plena formación del niño y su integración familiar y comunitaria(12). Su administración era competencia del Instituto Colombiano de Bienestar Familiar, ICBF, en coordinación con el Sistema Nacional de Bienestar Familiar, SNBF(13), y con el concurso de las entidades territoriales; particularmente, en la creación, organización y funcionamiento de la oferta institucional para la reeducación del menor infractor(14).
El documento Conpes 2561 de 1991, Servicios de Protección y Reeducación al Menor Infractor y Contraventor, presentó el portafolio de servicios y propuso un plan de cofinanciación
---------------------------------------------------------------------------------------------------------------------
10 Decreto 2337 de 1989, Artículo 165.
11 El Código del Menor diferenció a los niños infractores de otros niños que ameritaban protección. En tal sentido, derogó lo establecido en la Ley 98 de 1920, bajo la cual el operador de justicia, en la práctica, aplicaba las mismas medidas para ambas poblaciones.
12 Decreto 2337 de 1989, Artículo 169.
13 Ley 7 de 1979, por la cual se dictan normas para la protección de la Niñez, se establece el Sistema Nacional de Bienestar Familiar, se reorganiza el Instituto Colombiano de Bienestar Familiar y se dictan otras disposiciones.
14 Decreto 2337 de 1989, Artículo 204, parágrafo 2.
---------------------------------------------------------------------------------------------------------------------
para los mismos entre las entidades nacionales y territoriales(15). El ICBF, como ente rector del SNBF, diseñó y contrató la operación de servicios. Generó, además, programas especializados, en instituciones y en medio familiar, para la protección del menor infractor, propiciando intervenciones integrales y la activación de redes protectoras en los entornos familiar, comunitario, social e institucional. Así mismo, desarrolló un plan de emergencia para ubicar a los niños que se encontraban en cárceles ordinarias en centros especializados.
No obstante los antecedentes institucionales reseñados, las disposiciones del Código no estaban armonizadas a la Convención del Niño y, por ende, la oferta de servicios tampoco. En la práctica, se presentó una tensión entre la doctrina del Interés Superior del Niño y la del Menor en Situación Irregular o Doctrina Tutelar. Tras años de debate, en 2006, se expidió el Código de la Infancia y la Adolescencia, Ley 1098, que derogó el Código del Menor; transformando y armonizando la normatividad interna a la Convención de los Derechos del Niño y demás instrumentos internacionales en la materia(16).
Código de la Infancia y la Adolescencia
El Código de la Infancia y la Adolescencia, Ley 1098 de 2006, tiene por finalidad “garantizar a los niños, niñas y adolescentes su pleno y armonioso desarrollo”(17), desde una perspectiva de derechos(18). Su objeto es “establecer normas sustantivas y procesales para la protección integral de los niños, las niñas y los adolescentes, garantizar el ejercicio de sus derechos y libertades consagrados en los instrumentos internacionales de Derechos Humanos, en la Constitución Política y en las leyes, así como su restablecimiento.
---------------------------------------------------------------------------------------------------------------------
15 Tales servicios estaban inscritos en un esquema tutelar de protección de los niños y no tanto en una perspectiva de prevalencia e integralidad de derechos e Interés Superior del Niño. Ello pese a las actualizaciones en los lineamientos técnicos y administrativos impartidos por el ICBF, a sus operadores.
16 Sobre las principales diferencias entre el Código del Menor y el Código de la Infancia y la Adolescencia, Ley 1098 de 2006, ver: Anexo. No. 2.
17 Ley 1098 de 2006, Artículo 1, Finalidad.
18 Ley 1098 de 2006, Artículo 3, Sujetos Titulares de Derechos.
---------------------------------------------------------------------------------------------------------------------
La garantía y protección integral de los derechos del niño será obligación de la familia, la sociedad y el Estado”(19). Su naturaleza es de orden público, de carácter irrenunciable y preferente.
Sus principios fundacionales son el de la protección integral, el interés superior del niño, la corresponsabilidad y la perspectiva de género y étnica. Tres libros constituyen el Código de la Infancia y la Adolescencia, estos son:
I. Protección Integral.
II. Sistema de Responsabilidad Penal para Adolescentes y procedimientos especiales cuando los niños, las niñas o los adolescentes son víctimas de delitos.
III. Sistema de Bienestar Familiar, políticas públicas de infancia e inspección, vigilancia y control(20).
Se trata de una legislación integral y no tutelar. En tal sentido, se corresponde con la Convención sobre los Derechos del Niño, CDN, en la medida que contiene “tanto regulaciones de protección y garantía de derechos como normas sobre responsabilidad penal” [Simon, 2009, p.3].
Sistema de Responsabilidad Penal para Adolescentes SRPA
El Código de la Infancia y la Adolescencia señala que “el Sistema de Responsabilidad Penal para Adolescentes es el conjunto de principios, normas, procedimientos, autoridades judiciales especializadas y entes administrativos que rigen e intervienen en la investigación y juzgamiento de delitos cometidos por personas que tengan entre catorce (14) y dieciocho (18) años al momento de cometer el hecho punible”(21). Posteriormente, precisa que “las conductas punibles realizadas por personas mayores de catorce años (14) y que no hayan cumplido los
---------------------------------------------------------------------------------------------------------------------
19 Ley 1098 de 2006, Artículo 2, Objeto.
20 Es preciso señalar que el Código de la Infancia y la Adolescencia, en su conjunto, debe articularse con el Sistema de Bienestar Familiar, Ley 7 de 1979 y otras normativas tales como la Ley 395 de 1997 y la Ley 715 de 2001.
21 Ley 1098 de 2006, Artículo 139, Sistema de Responsabilidad Penal para Adolescentes.
---------------------------------------------------------------------------------------------------------------------
dieciocho (18) años de edad, dan lugar a responsabilidad penal y civil, conforme a las normas consagradas en la presente Ley”(22).
El proceso y las medidas del SRPA tienen “un carácter pedagógico, específico y diferenciado con respecto del sistema de adultos conforme a la protección integral. El proceso deberá garantizar la justicia restaurativa, la verdad y la reparación del daño”(23). De ahí la importancia de la participación de la víctima en el Sistema y las garantías para el ejercicio de sus derechos, más aún cuando éste es un niño. En este sentido, el Código establece el mecanismo para la reparación del daño a la víctima en los siguientes términos “los padres, o representantes legales, son solidariamente responsables, y en tal calidad, deberán ser citados o acudir al incidente de reparación a solicitud de la víctima del condenado o su defensor. Esta situación deberá realizarse en una audiencia que abra el trámite del incidente”(24).
La Ley 1098 de 2006 contempla como último recurso la privación de la libertad y promueve salidas anticipadas para resolver los conflictos generados por la conducta punible del adolescente(25) y permite la aplicación del principio de oportunidad, que “supone el consentimiento de las partes y una visión tanto pedagógica, como formativa que lleve a la toma de consciencia de la acción delictiva y las acciones que de ella se derivan”(26). La Ley establece como procedimiento aplicable la oralidad del Sistema Penal Acusatorio o Ley 906 de 2004, salvo en aquellas disposiciones que sean contrarias al interés superior del adolescente(27). Tal es el caso de la publicidad y, de ahí, la reserva establecida(28).
Adicionalmente, la Ley 1098 consagra el principio de legalidad e inmediación, las garantías procesales, el derecho al debido proceso, a la defensa técnica y diferencia el ente acusador y el
---------------------------------------------------------------------------------------------------------------------
22 Ley 1098 de 2006, Artículo 169, De la Responsabilidad Penal.
23 Ley 1098 de 2006, Artículo 140, Finalidad del Sistema de Responsabilidad Penal para Adolescentes.
24 Ley 1098 de 2006, Artículo 170, Incidente de Reparación.
25 Tales como conciliación, mediación, entre otras.
26 Ley 1098 de 2006, Artículo 174, Del principio de oportunidad.
27 Ley 1098 de 2006, Artículo 144, Procedimiento Aplicable. Este procedimiento ha generado conflictos entre los operadores de justicia por la interpretación de la norma a la luz del procedimiento penal y los tratados de derechos humanos congruentes con el Interés Superior.
28 Ley 1098 de 2006, Artículo 153, Reserva de las Diligencias. Es de anotar que el procedimiento colombiano se corresponde más a los estándares de la oralidad comparado con otros países andinos como Bolivia, Ecuador y Perú [Simon, 2009].
---------------------------------------------------------------------------------------------------------------------
administrador de justicia especializada. A su vez, admite recursos de reposición, apelación ante segunda instancia, acción de revisión y casación. De otra parte, señala seis tipos de sanciones (Tabla No. 2) cuya finalidad es protectora, educativa y restaurativa, en el horizonte de la inserción social del adolescente(29). Así mismo, regula las penas relativas a la privación de la libertad de acuerdo con la Tabla No 3.
Tabla No. 2.
Sanciones en el SRPA
| Sanción | En qué consiste y tiempo de duración |
| Amonestación | Puede comprender: la recriminación al adolescente por parte de la autoridad judicial; la exigencia al adolescente o representantes legales de la reparación del daño; y la asistencia al curso educativo sobre respeto a los derechos humanos. |
| Imposición de reglas de conducta | Obligaciones y prohibiciones para regular su modo de vida, así como promover y asegurar su formación [Máximo dos años]. |
| Prestación de servicios a la comunidad | Tareas de interés público que el adolescente debe realizar de forma gratuita. [Máximo seis meses]. |
| Libertad asistida | Concesión de la libertad con la condición de someterse a supervisión, asistencia y orientación de un programa de atención especializada [Máximo dos años]. |
| Medio semi-cerrado | Vinculación a un programa de atención especializada, durante horario no escolar [Máximo tres años]. |
| Privación de la libertad | En centro de atención especializada. Sanción que podrá ser sustituida por otras con el compromiso de no volver a delinquir y guardar buen comportamiento |
Fuente: Ley 1098 de 2006, Artículos 182, 183, 184, 185, 186 y 187.
Tabla No. 3.
Penas Privativas de la Libertad
| Código Penal | Edad del Adolescente | Duración de Sanción |
| Pena igual o superior a seis años de prisión | 16 a 18 años | 1 a 5 años |
| Homicidio doloso, secuestro, extorsión, en todas las modalidades | 14 a 18 años | 2 a 8 años |
Fuente: Ley 1098 de 2006, Artículo 187.
Los criterios que el juez deberá aplicar para determinar la sanción son los siguientes: la naturaleza y gravedad de los hechos; la proporcionalidad e idoneidad de la sanción según las circunstancias, necesidades del adolescente y de la sociedad; la edad del adolescente; la
---------------------------------------------------------------------------------------------------------------------
29 Ley 1098 de 2006, Artículo 177 y 178, Sanciones y Finalidad de la sanción.
---------------------------------------------------------------------------------------------------------------------
aceptación de cargos por el adolescente; el incumplimiento de los compromisos adquiridos con el Juez y el incumplimiento de las sanciones(30). La reglamentación del SRPA dispuso un proceso de implementación gradual en el territorio nacional y agrupó los distritos judiciales en seis fases de ingreso. Al respecto ver la Tabla No. 4.
Tabla No 4.
Fases de Implementación del SRPA
| FASE | DISTRITOS JUDICIALES | FECHA |
| I | Bogotá y Cali | 15/03/2007 |
| II | Armenia, Manizales, Pereira, Buga y Medellín | 01/04/2008 |
| III | Tunja, Santa Rosa de Viterbo y Popayán | 01/10/2008 |
| IV | Cúcuta, Pamplona, Bucaramanga y San Gil | 15/12/2008 |
| V | Antioquia, Cundinamarca, Ibagué, Neiva, Barranquilla, Santa Marta, Cartagena, Riohacha, Sincelejo, Montería y Valledupar | 01/06/2009 |
| VI | San Andrés, Villavicencio, Pasto, Quibdó, Yopal, Florencia y Arauca | 01/12/2009 |
Fuente: Decreto 3840 de 2008(31).
Colombia está en un período de transición entre el Código del Menor y el SRPA. En algunos distritos judiciales aún se encuentran medidas de protección vigentes al amparo del Decreto 2737 de 1989. En términos de la administración de tales medidas, sólo cuando se cumpla con la vigencia de todas las medidas dictadas al amparo del citado decreto terminará la aplicación del Código del Menor y se podrá afirmar la vigencia plena del SRPA como un sistema especializado de justicia, basado en la doctrina del Interés Superior del Niño y estos como sujetos activos de derechos.
---------------------------------------------------------------------------------------------------------------------
30 Ley 1098 de 2006, Artículo 179, Criterios para la Definición de la Pena.
31 El Decreto 3840 de 2008, por razones de apropiación presupuestal para la implementación del SRPA, modificó el Artículo 2 del Decreto 4652 de 2006, que a su vez fue modificado por Decretos 1494 de 2007 y 3951 del 12 de octubre de 2007.
---------------------------------------------------------------------------------------------------------------------
Entidades que conforman el SRPA
El Sistema de Responsabilidad Penal para Adolescentes, SRPA, implica dos procesos paralelos y complementarios, un proceso judicial y uno de restablecimiento de sus derechos. Su garantía y protección integral implica un sistema complejo, integrado por instituciones del orden nacional y territorial, bajo el principio de corresponsabilidad entre la Familia, la Sociedad y el Estado. Entre las entidades que hacen parte del SRPA se encuentran: la Policía Nacional (Infancia y Adolescencia(32)), la Fiscalía General de la Nación (Cuerpo Técnico especializado), el Instituto Nacional de Medicina Legal y Ciencias Forenses, la Rama Judicial (Consejo Superior de la Judicatura y jueces penales para adolescentes, con funciones de garantías y de conocimiento), la Defensoría del Pueblo (defensores públicos del Sistema Nacional de Defensoría Pública y Delegada para los Derechos de la Niñez, la Juventud y las Mujeres), la Defensoría de Familia del ICBF, Comisarías de Familia, Inspecciones de Policía, el Instituto Colombiano de Bienestar Familiar, ICBF, las Entidades Territoriales (alcaldías y gobernaciones) y demás entidades que conforman el Sistema Nacional de Bienestar Familiar, SNBF(33).
Ruta Jurídica SRPA
La ruta jurídica del SRPA por la que transita un adolescente en conflicto con la Ley (o bajo sospecha(34)) se describe a continuación:
---------------------------------------------------------------------------------------------------------------------
32 También está presente la Policía de Vigilancia y Control y la Judicial, especializada en Infancia y Adolescencia, al igual que en Derechos Humanos.
33 La Ley 7 de 1979, y sus decretos reglamentarios, establece lo relativo al Sistema Nacional de Bienestar Familiar. Durante el proceso de elaboración del presente documento, las entidades parte del SRPA avanzaron en un ejercicio de identificación de sus competencias. Ejercicio que, a su vez, se formula como una acción del documento en el horizonte de contar con un mapa institucional pertinente y estratégico del SRPA. El citado ejercicio se presenta en el aparte de anexos. Al respecto ver: Anexo No. 3 - Entidades y Competencias.
34 Es necesario señalar que la vinculación del adolescente al SRPA no necesariamente implica su responsabilidad de la conducta punible que se le imputa. La vinculación a un proceso judicial señala que el adolescente es sujeto de investigación y juicio, no necesariamente implica que sea, de entrada, un sujeto sancionado o responsable. En tal sentido, el proceso y su desarrollo indicará su inocencia con respeto a la conducta punible que se le imputa, o bien se le sancionará en caso de ser responsable de dicha conducta
---------------------------------------------------------------------------------------------------------------------
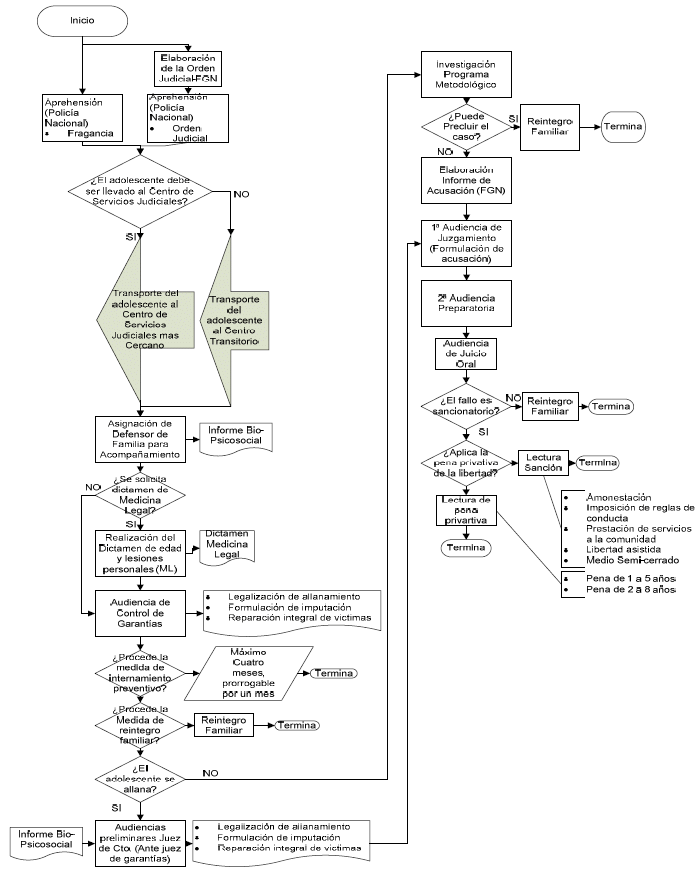
1. El adolescente entre 14 y que no ha cumplido los 18 años es aprehendido por ser acusado de cometer un hecho punible. Su detención puede darse por flagrancia o por orden judicial de la Fiscalía General de la Nación(35). Este procedimiento es realizado por la Policía Nacional (Infancia y Adolescencia que hará las veces de Policía Judicial(36)). Se debe garantizar que el adolescente cuente con su defensor, de confianza o público, quien garantiza la protección de sus derechos en el proceso judicial.
2. El adolescente es remitido al Centro de Servicios Judiciales o al Centro Transitorio del ICBF(37) para iniciar el proceso.
3. Una vez se inicia el proceso, al adolescente se le asigna un defensor de familia; autoridad administrativa que lo acompañará en todas las actuaciones del proceso y en las etapas de indagación, investigación y del juicio. El defensor de familia debe verificar inmediatamente la garantía de derechos, tomar medidas de restablecimiento, a que haya lugar, y realizar, en conjunto con el equipo interdisciplinario(38), el informe bio-psicosocial, que deberá presentar al juez de conocimiento, antes de la imposición de la sanción.
4. En los casos que se solicite, el Instituto Nacional de Medicina Legal y Ciencias Forenses efectuará dictámenes de edad y lesiones personales. Así mismo, verificará que durante el proceso el adolescente no haya sido objeto de maltrato físico(39).
---------------------------------------------------------------------------------------------------------------------
35 En caso de flagrancia, el adolescente también podrá ser detenido por particulares y entregado a la Policía de Vigilancia, que lo remite a la Policía de Infancia y Adolescencia.
36 La Ley 1098 de 2006, en su Artículo 145, establece que ante la ausencia de la Policía de Infancia y Adolescencia, los miembros de la Policía Judicial serán capacitados en Derechos Humanos y de Infancia. De otra parte, es preciso anotar que la Policía Nacional atiende “actos urgentes”, desplazándose al lugar de los hechos y los “programas metodológicos”.
37 El adolescente es ubicado en un centro transitorio si su detención fue en un horario en el que las autoridades judiciales no operan.
38 El equipo interdisciplinario que acompaña al defensor de familia, está compuesto por un trabajador social, un sicólogo y un nutricionista.
39 No está claramente establecido quien efectúa dictámenes de discapacidad física y mental si se evidencia que el adolescente no está vinculado al sistema de salud. Tampoco, es clara la ruta a seguir en caso de que el adolescente presente al momento de su detención estados alterados de consciencia a causa del consumo de sustancias psicotrópicas, o bien problemas graves de adicción a dichas sustancias.
---------------------------------------------------------------------------------------------------------------------
5. La Fiscalía solicita la audiencia de control de garantías, que deberá ser realizada en las 36 horas siguientes a la aprehensión(40). El juez de control de garantías cita a audiencia cerrada, en la que participa el adolescente, el defensor de familia asignado, el fiscal que lleva el caso, el defensor público(41), si el adolescente carece de defensa particular y la víctima con su representante(42). También puede participar, el Ministerio Público, a través de los procuradores o los personeros(43).
En dicha audiencia, según el caso, se podrán realizar las siguientes diligencias:
a. Legalización de la aprehensión(44).
b. La formulación de imputación de cargos.
c. Solicitud de la aplicación del principio de oportunidad por parte del Fiscal al Juez, según lo dispuesto en el artículo 174 de la ley 1098, en el artículo 324 de la ley 906 de 2004 y en la ley 1312 de 2009(45).
---------------------------------------------------------------------------------------------------------------------
40 La Fiscalía investiga, imputa, acusa y es responsable de la cadena de custodia.
41 El defensor público es quien diseña la defensa técnica de la víctima y asiste al adolescente durante todo el proceso.
42 La Defensoría Pública deberá garantizar la especialización y diferenciación de la defensa técnica del adolescente y el representante de la víctima.
43 El Ministerio es el representante de la sociedad, verifica el debido proceso y ejerce la defensa del ordenamiento jurídico, del patrimonio público y de las garantías y derechos fundamentales.
44 También, se legaliza el elemento probatorio o evidencia física.
45 La Ley 906 de 2004, Artículo 324, señala los casos en los que la Fiscalía puede suspender, interrumpir o renunciar a la persecución penal. La Ley 1312 de 2009, Artículo 2, modifica las causales establecidas en el Artículo 324. La Ley 1098 de 2006, Artículo 174, establece con respecto al principio de oportunidad lo siguiente: “las autoridades judiciales deberán facilitar en todo momento el logro de los acuerdos que permitan la conciliación y reparación de los daños y tendrá como principio rector la aplicación preferente del principio de oportunidad. Estas se realizarán con el consentimiento de ambas partes y se llevaran a cabo con una visión pedagógica y formativa mediante la cual el niño, la niña o el adolescente puedan tomar consciencia de las consecuencias de su actuación delictiva y de las responsabilidades que de ella se derivan. El conciliador buscará la reconciliación con la víctima. Cuando de la aplicación del principio de oportunidad se pudieren derivar riesgos para la vida y la integridad física del adolescente, el juez competente deberá ordenar otras medidas de protección…”.
---------------------------------------------------------------------------------------------------------------------
Durante la audiencia, el juez dará la oportunidad al adolescente de allanarse o no a los cargos, lo que determina el curso a seguir. En todo caso, el juez examinará si procede:
a. La medida de internamiento preventivo, que dicta por un máximo de cuatro meses, prorrogable con motivación por un mes, o
b. La medida de reintegro familiar con un proceso judicial.
6. Según la decisión del adolescente de allanarse o no a los cargos, se producen dos escenarios:
a. Si el adolescente se allana, es remitido a un juez de conocimiento, quién citará a audiencias preliminares. En éstas, ante el juez con función de control de garantías, se realizará la legalización del allanamiento, la formulación de la imputación, se presentará el informe bio-psicosocial del defensor de familia, se dará espacio para la intervención de las partes y, en caso en que aplique, se solicitará el incidente de reparación integral para la víctima(46). En las audiencias de conocimiento, se realizará la formulación de la acusación, la audiencia preparatoria y la del juicio oral. En esta última se anunciará el sentido del fallo. En caso de ser absolutorio, se concluirá el proceso; de lo contrario, se citará a la lectura de la sentencia.
b. Si el adolescente no se allana a los cargos imputados, la Fiscalía procederá a adelantar la investigación correspondiente en los treinta (30) días siguientes, desarrollando el Programa Metodológico de Investigación elaborado, en conjunto, con la Policía Judicial de Infancia y Adolescencia de la Policía Nacional. De dicha investigación, el Fiscal podrá solicitar, al juez de conocimiento, la preclusión del caso y el reintegro familiar del adolescente o podrá emitir el informe de acusación. En el último caso, el juez procederá a:
---------------------------------------------------------------------------------------------------------------------
46 El Fiscal podrá formular ante el juez, entre otras, las siguientes peticiones: “inspección y registro corporal del indiciado e imputado; obtención de muestras que involucren al indiciado e imputado; práctica de reconocimiento de exámenes físicos a las víctimas; expedición de orden de captura; medidas cautelares; declaración de persona ausente; destrucción objeto material delito; vigilancia y seguimiento de personas; búsqueda selectiva en bases de datos, principio de oportunidad, práctica de prueba anticipada” (Consejo Superior de la Judicatura, CSJ, 2008, pág. 24). El incidente de reparación iniciará una vez sea dictada la sentencia por el juez de conocimiento.
---------------------------------------------------------------------------------------------------------------------
i. La audiencia de formulación de la acusación.
ii. La audiencia preparatoria.
iii. La audiencia de juicio oral.
7. En la audiencia de juicio oral, el juez deberá anunciar el sentido del fallo; es decir, si es absolutorio o sancionatorio. En caso el segundo caso, se fijará la fecha para su lectura. La sentencia tendrá en cuenta el informe bio-psicosocial que presentó el defensor de familia del adolescente imputado.
8. En la audiencia en que se anuncia el sentido del fallo, el juez procederá inmediatamente a abrir el incidente de reparación integral(47), previa solicitud de la víctima, el defensor, el fiscal o el Ministerio Público.
9. En la lectura del fallo, el juez de conocimiento dictará la sanción según el caso(48).
10. El juez de conocimiento podrá revisar la sanción impuesta atendiendo a las características del adolescente y los informes que el defensor de familia presente para ello.
Recursos procesales
El adolescente, a través de su defensor tiene a su disposición una serie de recursos para solicitar la reevaluación de la decisión tomada por una autoridad judicial. Para este caso, podrá hacer reposición ante el mismo funcionario en cualquier parte del proceso; apelación ante una segunda instancia(49), en cualquier parte del proceso; acción de revisión, una vez haya sido emitida
---------------------------------------------------------------------------------------------------------------------
47 Artículo 102 del Código de Procedimiento Penal, Ley 906 de 2004
48 Al respecto ver: Tabla No. 3. Sanciones en el SRPA. Las sanciones se cumplirán en programas de atención especializada del Sistema Nacional de Bienestar Familiar y deberá responder a los lineamientos técnicos diseñados por el ICBF.
49 Si se apela la decisión de un juez de control de garantías la segunda instancia será el juez de conocimiento. Si por el contrario se apela la decisión de un juez de conocimiento la segunda instancia será la Sala Penal del Tribunal Superior.
---------------------------------------------------------------------------------------------------------------------
una sentencia por un juez de conocimiento, y casación ante la Corte de Suprema de Justicia para sentencias de segunda instancia. Se debe tener en cuenta, para la solicitud de los recursos mencionados, los presupuestos procesales exigidos en el Código de Procedimiento Penal para poder acceder a los mismos.
Adolescentes Indígenas SRPA
En desarrollo de los mandatos constitucionales, la Ley 1098 de 2006 señala que “los adolescentes pertenecientes a las comunidades indígenas serán juzgados según las normas y procedimientos de sus propias comunidades conforme en la legislación especial indígena consagrada en el Artículo 246 de la Constitución Política, los tratados internacionales de derechos humanos ratificados por Colombia…”(50). El Código específica que sólo cuando el hecho presuntamente punible es cometido por fuera de la comunidad y el adolescente se niega a retornar a ésta será vinculado al SRPA(51). Tal disposición legal, es retomada en los lineamientos técnicos del ICBF para la atención de adolescentes indígenas que incurran en conductas punibles(52). Para una representación de la ruta jurídica del adolescente en conflicto con la Ley, sin jurisdicción indígena, ni recursos procesales, véase el Gráfico No. 1 Ruta Jurídica del SRPA.
---------------------------------------------------------------------------------------------------------------------
50 Ley 1098 de 2006, Artículo 156, Adolescentes Indígenas y Grupos Étnicos.
51 Ver parágrafo de Artículo 156.
52 Es necesario que la propuesta de ruta para adolescentes indígenas en conflicto con la Ley tenga un mayor desarrollo, sea adoptada y difundida, previa consulta con las comunidades indígenas de acuerdo con lo establecido en el Convenio 169 de la OIT y las reglamentaciones nacionales sobre el tema.
---------------------------------------------------------------------------------------------------------------------
Gráfico No. 1 – Ruta Jurídica SRPA

ENTIDADES PARTICIPANTES EN LA RUTA JURÍDICA:
1. Policía Nacional (Infancia y Adolescencia, Vigilancia, entre otras).
2. Fiscalía General de la Nación.
3. Instituto Colombiano de Bienestar Familiar ICBF (Equipo Técnico y Defensoría de Familia).
4. Instituto Nacional de Medicina Legal y Ciencias Forenses.
5. Ministerio de la Protección Social.
6. Registraduría Nacional del Estado Civil(53).
7. Defensoría del Pueblo Defensoría Pública.
8. Entidades territoriales.
9. Operadores.
10. Juzgados penales (Garantías y Conocimiento).
11. Consejo Superior de la Judicatura Sala Administrativa.
12. Procuraduría General de la Nación.
13. Ministerio del Interior y de Justicia(54).
14. Ministerio de Educación Nacional.
15. Servicio Nacional de Aprendizaje SENA.
16. Ejército Nacional Dirección Nacional de Reclutamiento y Reservas(55).
17. Ministerio de Cultura(56).
53 La Registraduría permite la identificación de los adolescentes. No hace parte directa del SRPA, sino de manera indirecta en la medida que sus servicios permiten garantizar el derecho a la identidad de los adolescentes.
54 El Ministerio del Interior y de Justicia Dirección de Política Criminal no está incluido en la ruta de atención del Sistema de Responsabilidad Penal para Adolescentes, SRPA. Ello se debe a que su papel está relacionado con la formulación y el seguimiento de políticas de prevención en la materia.
55 El Ejército no es una entidad parte del SRPA como lo es la Policía Nacional. Sin embargo, entra a prestar sus servicios en la definición de la situación militar de los adolescentes privados de la libertad que cumplen su mayoría de edad.
56 El Ministerio de Cultura es una institución que presta servicios indirectos al SRPA, al volcar su oferta de servicios culturales para la atención del adolescente vinculado al SRPA.
C. Justificación
Como ya se señaló, el Código de la Infancia y la Adolescencia armonizó la legislación nacional con la Convención sobre los Derechos del Niño. Sus disposiciones deben atender directrices en materia de Derechos Humanos y administración de justicia para personas menores de 18 años, cumpliendo estándares internacionales. En consecuencia, el Sistema de Responsabilidad Penal para Adolescentes tiene un carácter especializado, pedagógico y diferenciado del de adultos. Su finalidad es la justicia restaurativa y el ejercicio efectivo de los derechos de los adolescentes.
Las actuaciones e intervenciones del SRPA van más allá de la planificación sectorial tradicional y suponen un desempeño en forma de sistema abierto. Este carácter abierto indica que el SRPA debe propiciar procesos de retroalimentación constante entre las entidades que lo integran, en los diferentes niveles de gobierno, e interactuar en forma dinámica y constructiva con otros sistemas, en particular el Sistema Nacional de Bienestar Familiar.
En este orden de ideas, el funcionamiento del SRPA precisa de aprendizajes y adecuaciones institucionales. De igual forma, de la construcción de capacidades institucionales para dar respuesta a sus requerimientos, desde el principio de corresponsabilidad, garantizando una adecuada atención del adolescente que infringe la ley penal y la finalidad misma del Sistema. De ahí la necesidad de un marco de referencia para su fortalecimiento, perfilado en el presente documento.
III. MARCO CONCEPTUAL
El Código de la Infancia y la Adolescencia está fundado en el Interés Superior del Niño. Supera la Doctrina Tutelar del Código del Menor. Su población no son los menores infractores de la ley penal, que deben ser protegidos por encontrarse en una situación irregular. Su población es el adolescente vinculado al SRPA por haber incurrido en una conducta punible, desde una perspectiva de derechos y de justicia restaurativa.
C. Modelo de Justicia Restaurativa
El SRPA retoma la tendencia mundial hacia la Justicia Restaurativa, convirtiéndola en su finalidad, al igual que la verdad y la reparación del daño(57). Toma distancia de un modelo de Justicia Retributiva(58). Su interés no es el castigo. Por tanto, sus medidas tienen un carácter pedagógico, específico y diferenciado respecto del sistema de adultos, conforme a la protección integral”(59).
La Corte Constitucional, a través de la Sentencia C-979 de 2005, acogió el concepto de Justicia Restaurativa presente en la Resolución 2000/14 del Consejo Económico y Social de la Organización de Naciones Unidas, ONU. En tal sentido, señaló que la justicia restaurativa considera que el delito afecta a las personas y sus relaciones, ergo, el logro de la justicia demanda subsanar el daño.
El enfoque de la justicia restaurativa es cooperativo. No le “interesa abstractamente el derecho violado, sino el hecho concreto que una persona fue lesionada por las acciones ilícitas de otra, y es el daño el que debe ser reparado” (Jhonstone, Jerry citado por Rojas, 2009, pág.108).
57 Ley 1098 de 2006, Artículo 140, Finalidad del Sistema de Responsabilidad Penal para Adolescentes.
58 La Justicia Retributiva “supone al Estado como involucrado en el conflicto y establece la pena como única sanción posible frene a los delitos” (Rojas, 2009, pág. 156).
59 Ley 1098 de 2006, Artículo 140, Finalidad del Sistema de Responsabilidad Penal para Adolescentes.
Adicionalmente, conviene recordar que “no hay mejor manera de proteger un derecho que permitir a su titular ejercerlo por sí mismo” (Pérez, 2009).
La Justicia Restaurativa funda un nuevo paradigma centrado en la reparación y no en la punición. Por ende, su proceso avanza en la des-judicialización (promueve salidas anticipadas)(60), la descriminalización, la desinstitucionalización y el debido proceso. Implica un cambio cultural en el sistema judicial y demás entidades involucradas en su implementación y operación. Así mismo, demanda una oferta de servicios, escenarios y espacios para cumplir con su finalidad. Se debe propiciar que tal oferta permita el encuentro de las partes en conflicto, medidas para reparar el daño causado, reintegración de las partes e inclusión de las mismas en la solución del conflicto(61).
En este orden, el Sistema de Responsabilidad Penal para Adolescentes se interesa en la conducta punible y sus consecuencias, antes que en el delito y la pena. Persigue que el adolescente tome consciencia de su conducta e implicaciones para su proyecto de vida, el de su víctima, comunidad y la sociedad, en general. Por ende, promueve acciones restauradoras y pedagógicas que permitan su proceso de formación. Su proceso judicial va de la mano con el proceso de restablecimiento y protección de los derechos(62), tanto del adolescente como de la víctima de su conducta punible (más aún, si esta es un niño o niña)(63).
60 El Código de la Infancia y la Adolescencia, Ley 1098 de 2006, aclara que la privación de la libertad debe ser el último recurso utilizado por el operador de justicia. De otra parte, remite al Sistema Penal Acusatorio, Ley 906 de 2004 que señala, a través de su artículo 521, como procesos de justicia restaurativa los siguientes mecanismos: la conciliación pre-procesal, la conciliación mediante el incidente de reparación y la mediación.
61 La Resolución 2002/12 del Consejo Económico y Social de la ONU estableció definiciones y principios básicos de los programas de justicia restaurativa necesarios de tener en cuenta en el SRPA.
62 Es de mencionar que el Sistema de Protección Social fue creado por la Ley 789 de 2001 como un sistema marco y articulador de las áreas de promoción social, seguridad social y protección laboral. Por su parte, el SNBF es regulado por la Ley 7 de 1979 y su ente rector es el ICBF. Adicionalmente, el Libro III de la Ley 1098 de 2006 contiene disposiciones en materia del SNBF, políticas públicas e inspección, vigilancia y control. Ambos sistemas son referente para el SRPA y se debe propiciar su adecuada articulación.
63 Adicionalmente, el SRPA atiende a las características de la población que vincula; en particular, incorpora la perspectiva de género y étnica. Comprende que los adolescentes son diversos y que el goce efectivo de sus derechos implica atender tal diversidad interna.
El SRPA observa al adolescente como un sujeto de derechos; por tanto, señala la responsabilidad por su conducta punible en el marco de la justicia restaurativa. Desde un enfoque de corresponsabilidad entre el Estado, la Sociedad y la Familia para la protección integral de los derechos del adolescente, el Sistema entiende el proceso judicial como un proceso en el que se construye un sujeto de derechos, no en el que castiga a un delincuente.
En consecuencia, avanza en la formación de un ciudadano respetuoso de las normas de su sociedad, que comprende el daño que ocasiona su conducta a la convivencia pacífica, la seguridad y el ejercicio de las libertades ciudadanas.
D. De sus principios(64)
Las actuaciones del Sistema de Responsabilidad Penal deberán atender a una serie de principios garantes de los derechos de los adolescentes y a la finalidad del Sistema(65).
Tales principios son ordenados a partir de aquellos presentes en el derecho internacional de los derechos humanos, en el derecho interno y el Código de la Infancia y la Adolescencia, al respecto ver la Tabla No. 5
Tabla No. 5
Principios Referentes del SRPA
| Principios | De su contenido |
| Tratamiento diferenciado | El adolescente, salvo en materia de garantías procesales, no puede dársele tratamiento de adulto. El adolescente es distinto al adulto y por ello debe dársele tratamiento diferente. |
| Especialidad | El tratamiento del adolescente que presuntamente incurre en una conducta punible, demanda normas sustantivas, procedimientos, autoridades judiciales y sanciones especiales, distintas del sistema penal ordinario. |
| Interés superior del adolescente | Se entiende por esta doctrina el imperativo que obliga a todas las personas a garantizar la satisfacción integral y simultánea de todos los Derechos Humanos |
---------------------------------------------------------------------------------------------------------------------
64 Los principios del derecho internacional de los derechos del niño y del derecho interno son tomados de la intervención del Magistrado Chaparro Borda, Víctor Manuel, 2009. Justicia Restaurativa en el SRPA, III Conversatorio del SRPA, Consejo Superior de la Judicatura, CSJ, Paipa, Boyacá.
65 Adicional al modelo de la justicia restaurativa y los principios presente en el marco conceptual, es preciso consultar el Anexo No. 4, Glosario de Términos
---------------------------------------------------------------------------------------------------------------------
| Principios | De su contenido |
| del adolescente, los cuales son universales, prevalentes e interdependientes. | |
| Subsidiaridad Justicia Restaurativa. | El ejercicio de la acción penal, no debe ser la regla para enfrentar el fenómeno de la delincuencia de adolescentes; las soluciones por vía no judicial formal demuestran ser más eficaces. |
| Participación Activa | En el proceso se hace indispensable la participación activa de la víctima y su representante. |
| Individualización | Atendiendo a que un adolescente no es igual a otro; a que su problemática es distinta a la de los demás, el tratamiento debe consultar sus específicas y concretas necesidades de toda índole, garantizando tanto la protección como el restablecimiento de sus derechos. |
| Flexibilidad | Por tratarse de una persona en formación, permanente cambio y posibilidad de reorientación de su conducta, el juez, con base en los criterios señalados por la Ley 1098 de 2006, cuenta con varias alternativas para dictar la sanción, examinar el desarrollo de su cumplimiento y determinar si procede otro tipo de sanción, sin perjuicio del principio de legalidad. |
| Reintegración Social Pedagógico | El principio fundamental de la justicia penal de adolescentes es lograr que pueda seguirse desenvolviendo como ciudadano valioso para la sociedad y en este sentido debe orientársele. |
Derecho Interno
| Participación Activa de las Víctimas | Las víctimas tienen derecho a que se considere siempre su interés y a intervenir activamente en la solución del conflicto del que es parte. |
| Prevalencia del derecho sustancial | Las formas procesales son solamente instrumentos para lograr los fines de la justicia. |
| Reparación y Restauración | El adolescente tiene el deber de volver las cosas al estado en que se encontraban antes de producir el daño con su conducta punible [Restablecimiento del Derecho]. |
| Eficacia de la Administración de Justicia | El ejercicio de la justicia debe solucionar el conflicto que surge del delito. |
| Posibilidad Abierta para la Restauración | Mientras no se haya adoptado una decisión judicial definitiva frente al caso, cualquier momento es oportuno para hallar una solución por vía alternativa que logre la restauración. |
| Aplicación Preferente del Principio de Oportunidad | Frente a los adolescentes, el no ejercicio de la acción penal conforme a las causales legales resulta más adecuado para los fines de la justicia restaurativa. |
| Responsabilización | Responsabilización Es fundamental que el adolescente tome conciencia y encare las consecuencias de sus actos. |
| Del carácter y Finalidad | Se trata de una finalidad pedagógica, específica y diferenciada del proceso las medidas y las sanciones [con respecto al de los adultos]. Su carácter es preferente e irrenunciable de los principios, normas y reglas en materia de responsabilidad penal de adolescentes. |
Principios del Código de la Infancia y la Adolescencia
| Interés Superior | Interés Superior de los niños, las niñas y los adolescentes, anteriormente citado y precisado en términos del Artículo 8 de la Ley 1098 de 2006. |
| Protección Integral | Interés Superior de los niños, las niñas y los adolescentes, anteriormente citado y precisado en términos del Artículo 8 de la Ley 1098 de 2006. |
| Protección Integral | Protección integral de los derechos de los niños, las niñas y los adolescentes; es decir, “reconocimiento como sujetos de derechos, la garantía y el cumplimiento |
| Principios | De su contenido |
| de los mismos, la prevención de su amenaza o vulneración y la seguridad de su restablecimiento inmediato en desarrollo del principio del interés superior”(66). | |
| Prevalencia, promoción y efectividad | Prevalencia, promoción y efectividad de los derechos de los niños, las niñas y los adolescentes. Prevalencia “en todo acto, decisión o medida administrativa, judicial o de cualquier naturaleza en relación con los niños, las niñas y los adolescentes, prevalecerán los derechos de estos, en especial si existe conflicto entre sus derechos fundamentales con los de cualquier otra persona. En caso de conflicto entre dos o más disposiciones legales, administrativas o disciplinarias, se aplicará la norma más favorable al interés superior…”(67). |
| Corresponsabilidad | Se entiende por este principio “la concurrencia de actores y acciones conducentes a garantizar el ejercicio de derechos de los niños, las niñas y los adolescentes. La familia, la sociedad y el Estado son corresponsables en su atención, cuidado y protección”(68). |
| Perspectiva de Género | Es el “reconocimiento de las diferencias sociales, biológicas y psicológicas en las relaciones entre las personas según sexo, la edad, la etnia y el rol que desempeña en la familia y en el grupo social”(69). |
| Enfoque Étnico | Los “niños, las niñas y los adolescentes de los pueblos indígenas y demás grupos étnicos, gozarán de los derechos consagrados en la Constitución Política, los instrumentos internacionales de Derechos Humanos y el Código [de Infancia y Adolescencia], sin perjuicio de los principios que rigen sus culturas y organización social”(70). |
| Principio de Oportunidad | En virtud de este principio es posible suspender, interrumpir o renunciar a la persecución penal de acuerdo con lo establecido en la Constitución Política de 1991. La Ley 1098 señala que “las autoridades judiciales deberán facilitar en todo momento el logro de acuerdos que permitan la conciliación y reparación de los daños, y tendrán como principio rector la aplicación preferente del principio de oportunidad”. Precisa, también, el carácter de tales acuerdos y garantía de los derechos de la víctima, prevé posibles riesgos de aplicación del principio y obliga a proyectar medidas de protección para el adolescente y su familia(71). De otra parte, el Código regula el principio de oportunidad en los procesos seguidos a los adolescentes como participes de los delitos cometidos por grupos armados al margen de la Ley (72). |
IV. DIAGNÓSTICO
---------------------------------------------------------------------------------------------------------------------
66 Ley 1098 de 2006, Artículo 7, Protección Integral.
67 Ley 1098 de 2006, Artículo 9, Prevalencia de los Derechos.
68 Ley 1098 de 2006, Artículo 10, Corresponsabilidad.
69 Ley 1098 de 2006, Artículo 12, Perspectiva de Género.
70 Ley 1098 de 2006, Artículo 13, Derechos de los Niños, las Niñas, los Adolescentes de los Pueblos Indígenas y demás Grupos Étnicos.
71 Ley 1098 de 2006, Artículo 174, Del Principio de Oportunidad, la Conciliación y la Reparación Integral de los Daños.
72 Ley 1098 de 2006, Artículo 175.
---------------------------------------------------------------------------------------------------------------------
Gráfico No. 2
Árbol de Problemas

A. Problema central:
Se evidencia la necesidad de armonizar y adecuar la oferta institucional, nacional y territorial, del Sistema de Responsabilidad Penal para Adolescentes, que debe tener un carácter especializado, pedagógico y diferenciado, con el fin de responder y a las particularidades de los adolescentes vinculados al Sistema.
El 15 de marzo del 2007, el SRPA, inició su proceso de implementación. Es un sistema nuevo que convive con medidas tutelares y de protección del Código del Menor, aún vigentes. Se está en un período de transición, que reporta retos significativos y un cambio de paradigma en materia de justicia. Uno de estos retos es la necesidad de armonizar y adecuar la oferta institucional, que debe tener un carácter especializado, pedagógico y diferenciado de la de adultos, a la demanda; es decir, a las características y particularidades de los adolescentes vinculados al SRPA, garantizando la prevalencia y protección integral de sus derechos, acorde al Interés Superior del Niño, y la justicia restaurativa.
- Sistema de Responsabilidad Penal para Adolescentes: dimensión preventiva y de atención
El Código de la Infancia y la Adolescencia, en su artículo 169, establece que todas “las conductas punibles realizadas por personas mayores de catorce (14) años y que no hayan cumplido los dieciocho (18) años de edad, dan lugar a responsabilidad penal y civil.”
Tales conductas están tipificadas en el Código Penal colombiano, Ley 599 de 2000.
De acuerdo con el Censo DANE 2005 (proyecciones 2007, 2008 y 2009), la población entre 14 y 17 años representa cerca del 8% total de la población del país. Se trata en promedio de 3.541.273 personas por año.
Es claro que no todos los adolescentes colombianos son vinculados al SRPA, sólo aquellos que han cometido conductas punibles y que son detenidos en flagrancia o mediante orden judicial. Adicionalmente, es claro que se debe trabajar en el componente de prevención desde la aplicación del principio de corresponsabilidad; es decir, se debe facilitar la concurrencia de diversos actores y actuaciones para evitar que el adolescente sea utilizado por redes ilícitas y criminales e incurra en conductas punibles.
El alcance del presente documento CONPES está en el componente de atención de las y los adolescentes vinculados al SRPA. Entiende que en la atención está presente una dimensión preventiva, si se cuenta con una oferta institucional idónea, pertinente y estratégica que evite reincidencias y desincentive futuras conductas punibles. No obstante, reconoce las iniciativas de prevención en curso tales como la Directiva Presidencial 09 de 2009, el Plan Unidos por la Vida, liderado por la Policía Nacional y la propuesta de Lineamientos para la Prevención de la Delincuencia Juvenil del Ministerio del Interior y Justicia, entre otras (ver: Recuadro No. 1). A raíz de lo anterior, recomienda que, a futuro, se estructure una política orientada a la prevención de la delincuencia juvenil, que proteja a las y los adolescentes colombianos de ser cooptados y utilizados por redes ilícitas y organizaciones criminales.
Recuadro No. 1
Algunas Iniciativas de Prevención
Directiva Presidencial 09 de 2009
La Directiva expresa la preocupación del Gobierno Nacional por la creciente participación de niños, niñas y adolescentes en actividades organizadas por delincuentes y ordena reforzar las acciones orientadas a la prevención de su participación en delitos como tráfico de estupefacientes, homicidios, hurto, porte ilegal de armas, entre otros. Señala la necesidad de reforzar los entornos protectores e identifica acciones concretas en el tema para el Ministerio de Educación, Protección Social e Instituto Colombiano de Bienestar Familiar, ICBF. Adicionalmente, le ordena a la Policía Nacional reforzar sus actividades en la “individualización, judicialización y captura de los cabecillas de las bandas y organizaciones dedicadas al reclutamiento y manipulación de las niñas, niños y adolescentes, para la comisión de actividades criminales”(73).
Plan Unidos por la Vida
Es un plan integral para la prevención de la utilización de niños, niñas y adolescentes en actividades delincuenciales. Está liderado por la Policía Nacional y cuenta con la participación del Ministerio de
---------------------------------------------------------------------------------------------------------------------
73 Fuente: Directiva Presidencia 09 de 2009 Sala de Prensa de Presidencia. www.presidencia.gov.co/sp/2009/noviembre/06/07062009.html
---------------------------------------------------------------------------------------------------------------------
Educación, del de Protección, el SENA e ICBF. Adelanta cuatro pilotos de prevención en los municipios de Medellín (Comuna 13), Cali (Distrito de Agua Blanca), Florida (Valle) y Candelaria (Valle). Implementa acciones preventivas en materia de control y vigilancia e investigación criminal; al igual que en educación formal, no formal y para el trabajo, entre otras.
Propuesta de Lineamientos para la Prevención de la Delincuencia Juvenil
El Ministerio del Interior y de Justicia, a través de su Dirección de Política Criminal, está en un proceso de construcción de lineamientos de política pública para la prevención. En este proceso se han identificado las siguientes líneas de acción: i) fortalecimiento de los mecanismos de sanción; ii) acercamiento de la justicia y cultura de la legalidad; iii) promoción de los mecanismos que impidan el desarrollo de organizaciones delictivas que utilizan niños, niñas y jóvenes y iv) promoción de la estrategia para el disfrute del tiempo libre y la generación de alternativas productivas.
- Adolescentes vinculados al SRPA
Es necesario advertir que no es posible precisar el número de adolescentes vinculados al SRPA, en la medida que la información disponible no está discriminada por individuo(74), sino por usuario de cupos, casos, detenciones, ingresos, número de sentencias, sanciones, entre otros. De hecho, cada entidad del Sistema reporta unidades de medida diferentes, que a la fecha no son compatibles, de ahí las diferencias en las cifras(75).
- Aprehensiones, conductas punibles y vinculaciones efectivas al SRPA
Desde la implementación de la Fase I del SRPA a junio 30 de 2009, la Policía Nacional reporta un total de 20.104 detenciones (aprehensiones) de adolescentes entre 14 y 17 años. Las ciudades que concentran el mayor número de detenciones son, en su orden, Bogotá, Cali, Medellín, Buga y Pereira. Cada ciudad entró en una fase diferente lo que no permite afirmaciones definitivas sobre la concentración de las detenciones, aunque sí indica posibles tendencias.
Tabla No. 6.
Detenciones o Aprehensiones de Adolescentes
---------------------------------------------------------------------------------------------------------------------
74 Un adolescente puede ser aprehendido por la misma o diferente conducta punible. También, podrá tener en curso diferentes procesos judiciales y sanciones. Así mismo, podrá ser sujeto de una misma sanción dictada por jueces diferentes. La información del SRPA, a hoy, no filtra las reincidencias, ni identifica individuos.
75 Ver: eje problemático No. 5.
---------------------------------------------------------------------------------------------------------------------
| FASES | Distrito SRPA | 2007 | 2008 | 2009 | TOTAL |
| I | Bogotá | 2.409 | 3.679 | 2.366 | 8.454 |
| Cali | 1.253 | 1.595 | 771 | 3.619 | |
| II | Armenia | * | 503 | 309 | 812 |
| Manizales | * | 539 | 352 | 891 | |
| Pereira | * | 603 | 413 | 1.016 | |
| Buga | * | 620 | 439 | 1.059 | |
| Medellín | * | 1.722 | 1.063 | 2.785 | |
| III | Tunja | * | 60 | 123 | 183 |
| Santa Rosa de Viterbo | * | 60 | 100 | 160 | |
| Popayán | * | 94 | 257 | 351 | |
| IV | Cúcuta | * | - | 183 | 183 |
| Pamplona | * | - | 2 | 2 | |
| Bucaramanga | * | 22 | 503 | 525 | |
| San Gil | * | 3 | 61 | 64 | |
| TOTAL | * | 3.662 | 9.500 | 6.942 | 20.104 |
Fuente: Policía Nacional SIEDCO.
Corte: Marzo 15 de 2007 a Junio 30 de 2009.
Del total de las capturas realizadas, se registraron 155 tipos de delitos diferentes. De éstos, 10 tipos concentran el 88% del total, se trata de: i) tráfico, fabricación o porte de estupefacientes, ii) hurto a personas, iii) fabricación, tráfico y porte de armas de fuego o municiones, iv) lesiones personales, v) daño en bien ajeno, vi) hurto a entidades comerciales, vii) violencia intrafamiliar, viii) defraudación a los derechos patrimoniales de autor, ix) hurto a residencias y x) hurto a residencias. Al respecto ver el Gráfico No. 3 delitos de mayor ocurrencia.
Gráfico No. 3
Delitos de mayor ocurrencia

Fuente: Policía Nacional– SIEDCO.
Corte: Marzo 15 de 2007 a Junio 30 de 2009(76).
Es necesario anotar que no todos los adolescentes detenidos son, efectivamente, vinculados al SRPA y su proceso judicial. Entre las causales de exclusión del adolescente de la responsabilidad penal están:
---------------------------------------------------------------------------------------------------------------------
76 Al respecto ver Anexo No. 5, cuadros de delitos de mayor ocurrencia.
---------------------------------------------------------------------------------------------------------------------
- Los niños menores de 14 años, no serán imputados y deberán ser entregado a autoridad competente para la verificación de la garantía de sus derechos de acuerdo con lo establecido en el Artículo 142 de la Ley 1098 de 2006.
- Los adolescentes pertenecientes a comunidades indígenas, quienes, según las circunstancias en las que se cometa el hecho punible, serán juzgados según sus normas y procedimientos, conforme a lo consagrado en el artículo 156 del Código de la Infancia y la Adolescencia y la jurisdicción especial indígena77.
- Cuando un adolescente con discapacidad psíquica o mental haya cometido una conducta punible y ésta guarde relación con dicha discapacidad, no será imputado. Para tal efecto se realizará el examen médico especializado y se aplicará la respectiva medida de seguridad.
- Por razones tales como vencimiento de términos, ilegalidad de la detención, preclusión del caso, entre otras.
Cuando existe duda en relación con la edad de quien presuntamente cometió (o es acusado de) una conducta punible y no es factible avanzar en su proceso de identificación, es necesario adelantar el dictamen médico correspondiente78. Este es realizado por el Instituto Nacional de Medicina Legal y Ciencias Forenses.
Desde la I Fase del SRPA y hasta junio 30 de 2009, el Instituto Nacional de Medicina Legal y Ciencias Forenses ha realizado, en el área de clínica, un total de 156.680 valoraciones médicas que incluyen la atención de casos de menores por dictamen de edad y aquellos que corresponden a valoraciones relacionadas con lesiones personales. Bogotá, Cali, Medellín, Bucaramanga y Cúcuta concentran el 45% de dichas valoraciones.
---------------------------------------------------------------------------------------------------------------------
77 Constitución Política de Colombia, Artículo 246.
78 Ley 1098 de 2006, Artículo 149.
---------------------------------------------------------------------------------------------------------------------
Adicionalmente, para el mismo período, el Instituto realizó un total de 4.228 necropsias médico-legales a menores de 18 años en el área de patología, tal y como se muestra en la Tabla No. 7 a continuación.
Tabla No. 7
Necropsias médico legales realizadas a menores de 18 años durante 2007-2009
| Manera de muerte | 2007 | 2008 | 2009 * | TOTAL 2007- 2009 |
| Muerte violenta de manera indeterminada | 152 | 116 | 70 | 338 |
| Homicidios | 829 | 882 | 509 | 2.220 |
| Suicidio | 167 | 180 | 85 | 432 |
| Accidente de Tránsito | 477 | 507 | 254 | 1.238 |
| TOTALES | 1.625 | 1.685 | 918 | 4.228 |
Fuente: Base de Datos SIRDEC-DRIP.
* Datos a 30 de junio de 2009.
- Casos en el SRPA
La Fiscalía General de la Nación, FGN, reporta la recepción de 24.288 casos desde marzo 15 a junio 30 de 2009. Del total de casos recibidos por la Fiscalía, en 1.051 de estos se ha solicitado la aplicación del principio de oportunidad(79), lo que representa menos del 5% del total de los casos. Las tres principales ciudades del país concentran cerca del 95% de la demanda de atención del SRPA por parte de la FGN como lo muestra la Tabla No. 8(80).
---------------------------------------------------------------------------------------------------------------------
79 Fuente: Fiscalía General de la Nación Grupo de Sistemas. Corte: Marzo 15 de 2007 a Junio 30 de 2009.
De otra parte, no se reporta información sobre el empleo de mecanismos alternativos de justicia restaurativa que permitan llegar a acuerdos sobre el conflicto causado por la conducta punible del adolescente y se den salidas anticipadas al proceso judicial
80 La diferencia entre la cifra que reporta la Policía Nacional y la Fiscalía General de la Nación puede radicar en que a la Fiscalía llegan denuncias de conductas punibles cometidas por adolescentes que no necesariamente están en las estadísticas de detenciones o aprehensiones.
---------------------------------------------------------------------------------------------------------------------
Tabla No. 8.
Casos Recibidos por las Unidades de Responsabilidad Penal para Adolescente Fiscalía General de la Nación
| FASE | Dirección Seccional | 2007 | 2008 | 2009 | Total General |
| I | Seccional Bogotá | 4.441 | 5.569 | 3.746 | 13.756 |
| Seccional Cali | 1.567 | 2.591 | 1.622 | 5.780 | |
| II | Seccional Armenia | 536 | 516 | 1.052 | |
| Seccional Buga | 438 | 385 | 823 | ||
| Seccional Manizales | 587 | 477 | 1.064 | ||
| Seccional Medellín | 2.198 | 1.413 | 3.611 | ||
| Seccional Pereira | 907 | 652 | 1.559 | ||
| III | Seccional Santa Rosa de Viterbo | 94 | 174 | 268 | |
| Seccional Tunja | 101 | 224 | 325 | ||
| Seccional Popayán | 179 | 493 | 672 | ||
| IV | Seccional Cúcuta | 26 | 356 | 382 | |
| Seccional Bucaramanga | 39 | 826 | 865 | ||
| Seccional San Gil | 6 | 133 | 139 | ||
| TOTAL | 6.008 | 13.271 | 11.017 | 24.288 | |
Fuente: Fiscalía General de la Nación – Corte: Marzo 15 de 2008 a Junio 30 de 2009.
- Ingresos de Adolescentes
El ICBF, por su parte, reporta el ingreso de 22.793 adolescentes al SRPA, entre marzo 15 de 2007 a junio 30 de 2009(81). El 87% son adolescentes hombres y el 13% mujeres. Los distritos judiciales de Bogotá, Medellín, Cali, Buga, Manizales y Pereira reportan los mayores ingresos. En la Tabla No. 9 se presenta el comportamiento de las diferentes fases del SRPA.
---------------------------------------------------------------------------------------------------------------------
81 Esta población representa el 0,6% de la población total del país entre 14 y 18 años de edad.
---------------------------------------------------------------------------------------------------------------------
Tabla No. 9
Comportamiento Fases del SRPA por Distrito Judicial
| FASE | DISTRITO JUDICIAL | A | TOTAL | Tiempo de Entrada de la Fase a Junio 30 de 2009 | |
| FASE I | Bogotá | 15/03/2007 | 31/06/2009 | 8.535 | 27,5 meses |
| Cali | 15/03/2007 | 31/06/2009 | 3.665 | ||
| TOTAL FASE I | 12.200 | ||||
| FASE II | Armenia | 01/04/2008 | 30/06/2009 | 771 | 15 meses |
| Pereira | 01/04/2008 | 30/06/2009 | 1.201 | ||
| Manizales | 01/04/2008 | 30/06/2009 | 1.200 | ||
| Buga | 01/04/2008 | 30/06/2009 | 1.219 | ||
| Medellín | 01/04/2008 | 30/06/2009 | 4.100 | ||
| TOTAL FASE II | 8.491 | ||||
| FASE III | Tunja | 01/10/2008 | 30/06/2009 | 224 | 9 meses |
| Santa Rosa de Viterbo | 01/10/2008 | 30/06/2009 | 243 | ||
| Popayán | 01/10/2008 | 30/06/2009 | 462 | ||
| TOTAL FASE III | 929 | ||||
| FASE IV | Cúcuta | 15/12/2008 | 30/06/2009 | 324 | 6,5 meses |
| Pamplona | 15/12/2008 | 30/06/2009 | 25 | ||
| Bucaramanga | 15/12/2008 | 30/06/2009 | 493 | ||
| San Gil | 15/12/2008 | 30/06/2009 | 33 | ||
| TOTAL FASE IV | 875 | ||||
| FASE V | Antioquia | 01/06/2009 | 30/06/2009 | 28 | 1 mes |
| Cundinamarca | 01/06/2009 | 30/06/2009 | 82 | ||
| Ibagué | 01/06/2009 | 30/06/2009 | 56 | ||
| Neiva | 01/06/2009 | 30/06/2009 | 20 | ||
| Barranquilla | 01/06/2009 | 30/06/2009 | 54 | ||
| Santa Marta | 01/06/2009 | 30/06/2009 | 10 | ||
| Cartagena | 01/06/2009 | 30/06/2009 | 34 | ||
| Riohacha | 01/06/2009 | 30/06/2009 | 6 | ||
| Sincelejo | 01/06/2009 | 30/06/2009 | 1 | ||
| Montería | 01/06/2009 | 30/06/2009 | 7 | ||
| Valledupar | 01/06/2009 | 30/06/2009 | 0 | ||
| TOTAL FASE V | 298 | ||||
| TOTAL FASE I - V | 22.793 | ||||
- Gestión Judicial, Consejo Superior de la Judicatura
Control de Garantías
El Consejo Superior de la Judicatura, CSJ, reporta que desde la Fase I del SRPA a 30 de junio de 2009 se han adelantado un total de 35.969 audiencias de Control de Garantías, 7.203 en el año 2007, 15.378 en el año 2008 y 13.388 en el año 2009, al respecto ver Tabla No 10.
Tabla No. 10
Audiencias realizadas en los Juzgados de Control de Garantías
| FASE | Dirección Seccional | 2007 | 2008 | 2009* | TOTAL |
| I | Bogotá | 4.493 | 9.134 | 7.750 | 21.377 |
| Cali | 2.710 | 2.089 | 1.025 | 5.824 | |
| II | Armenia | 413 | 274 | 687 | |
| Pereira | 348 | 122 | 470 | ||
| Manizales | 624 | 683 | 1.307 | ||
| Buga | 319 | 226 | 545 | ||
| Medellín | 2.243 | 1.662 | 3.905 | ||
| III | Tunja | 39 | 71 | 110 | |
| Santa Rosa de Viterbo | 9 | 128 | 137 | ||
| Popayán | 53 | 237 | 290 | ||
| IV | Bucaramanga | 95 | 881 | 976 | |
| San Gil | 6 | 38 | 44 | ||
| Cúcuta | 6 | 139 | 145 | ||
| Pamplona | 0 | ||||
| V | Antioquia | 0 | |||
| Barranquilla | 2 | 2 | |||
| Cartagena | 0 | ||||
| Cundinamarca | 23 | 23 | |||
| Ibagué | 105 | 105 | |||
| Neiva | 16 | 16 | |||
| Montería | 0 | ||||
| Riohacha | 0 | ||||
| Santa Marta | 0 | ||||
| Sincelejo | 6 | 6 | |||
| Valledupar | 0 | ||||
| I-V | TOTAL NACIONAL | 7.203 | 15.378 | 13.388 | 35.969 |
Fuente: Consejo Superior de la Judicatura-Sala Administrativa.
*Corte: Marzo 15 de 2007 a junio 30 de 2009.
El 76% de las audiencias de control de garantías se ha realizado en los Distritos Judiciales que integran la Fase I. El 19 % de las mismas se concentran en los cinco (5) distritos judiciales que conforman la fase II(82). Se observa un incremento en las audiencias reportadas por los distritos judiciales que se incorporaron el 15 de diciembre de 2008(83).
Esto refleja, de manera significativa, la evolución en el movimiento de su gestión. Al respecto ver el Gráfico No. 4.
Gráfico No. 4.
Tendencias de Audiencias en Control de Garantías por Fases del SRPA

Fuente: Consejo Superior de la Judicatura-Sala Administrativa
Corte: Marzo 15 de 2009 a Junio 30 de 2009.
En las audiencias de control de garantías, el 42.4% de las solicitudes corresponden a la formulación de imputación, le sigue la legalización de la aprehensión, la imposición de medida de internamiento preventivo, la legalización de la incautación de medio probatorio y la aplicación del principio de oportunidad (ver: Tabla No. 11).
---------------------------------------------------------------------------------------------------------------------
82 En lo que va corrido del año 2009, se ha registrado la realización del 87% de las audiencias que se realizaron para el año 2008, lo cual evidencia una tendencia creciente en las solicitudes de audiencias de control de garantías que, guarda correspondencia con la gradualidad del sistema y la adaptación que se va teniendo del mismo.
83 Es pertinente anotar que sólo el 77 % de las audiencias solicitadas son efectivamente realizadas, entre otras razones por la inasistencia del fiscal y el defensor
---------------------------------------------------------------------------------------------------------------------
Tabla No. 11
Solicitudes en Audiencias de Control de Garantías
| Tipo de Solicitud | 2007 | 2008 | 2009* | Total |
| Formulación de la Imputación | 37,10% | 44,20% | 42,00% | 42.4% |
| Legalización de la Aprehensión | 35,30% | 24,80% | 21,20% | 24,80% |
| Imposición de la Medida de Internamiento Preventivo | 11,00% | 13,60% | 16,20% | 14,30% |
| Legalización de la Incautación del Medio Probatorio | 11,00% | 7,40% | 3,10% | 6.1% |
| Aplicación del Principio de Oportunidad | 2,60% | 2,50% | 3,90% | 3,10% |
| Orden de Aprehensión | 0,50% | 1,10% | 1,90% | 1,40% |
| Solicitud de Medida de Protección de Víctima | 0,10% | 0,00% | 0,00% | 0,00% |
| Otras solicitudes | 2.4% | 6.4% | 11,60% | 7,90% |
Fuente: Sala Administrativa – Consejo Superior de la Judicatura,
*Corte: marzo 15 de 2007 a junio 30 de 2009.
Evaluando las decisiones adoptadas por los jueces de control de garantías, se encuentra que en términos generales, el 82% de las solicitudes de aplicación del principio de oportunidad son autorizadas; en el 74% de las solicitudes se impone la medida de aseguramiento y en el 92% se legaliza la aprehensión.
Conocimiento, juzgados con esta función
Desde marzo 15 de 2007 a junio 30 de 2009, en desarrollo de la función de conocimiento, se reporta un ingreso de 9.750 procesos para los cuales se han adelantado 15.600 audiencias de conocimiento. Se han sancionado desde la Fase I a la IV 6.017 adolescentes. La libertad asistida y la imposición de reglas de conducta son las principales sanciones que se imponen, con una participación del 29.53% la primera y del 26,59% la segunda. En cuanto a la amonestación, es la tercera sanción impuesta, la cual se da en el 17.23% de las situaciones.
Del total de solicitudes de la medida de internamiento preventivo, el 74% son otorgadas por los jueces de control de garantías y el restante por los de conocimiento. Los adolescentes privados de su libertad preventivamente son 2.959, desde que el SRPA inició a junio 30 de 2009. El 86% se encuentra en las tres principales ciudades. Bogotá reporta el 62%, Cali el 14% y Medellín el 10%.
- Caracterización de los Adolescentes en el SRPA
Los diferentes sistemas de información de las entidades del SRPA no permiten adelantar una caracterización del adolescente sancionado(84). A la fecha, se cuenta con información preliminar e indicativa.
La Policía Nacional, en su Plan Unidos por la Vida, afirma que existe una relación directa entre el bajo nivel socioeconómico del entorno familiar del adolescente y sus conductas punibles. De otra parte, señala que la mayoría de los adolescentes no cuentan con su ciclo educativo completo; lo cual es corroborado por algunos de los reportes de los operadores de la sanción de privación de la libertad, en centros de atención especializada del ICBF. Actualmente, no se cuenta con una línea de base y/o caracterización del perfil educativo de las y los adolescentes vinculados al SRPA, mediante alguna de las sanciones.
Se hace necesario avanzar para superar este vacío, de manera que se pueda dar una oferta educativa pertinente y garante de los derechos del adolescente.
El ICBF reporta un alto consumo de sustancias psicoactivas entre los adolescentes vinculados al Sistema. La Policía Nacional señala que el 78% de los adolescentes admiten haber consumido alguna sustancia psicoactiva, o mezcla de las mismas. No obstante, la información demanda ser discriminada y, así, precisar quiénes son consumidores ocasionales y quiénes tienen problema de adicción para diseñar rutas pertinentes para ambas situaciones, con el concurso del Ministerio de la Protección Social. En este horizonte la Dirección Nacional de Estupefacientes en coordinación con el ICBF, el Ministerio del Interior y de Justicia y la Oficina de las Naciones Unidas contra la Droga y el Delito de Perú están adelantando un estudio de consumo de sustancias psicoactivas en adolescentes vinculados al SRPA(85).
---------------------------------------------------------------------------------------------------------------------
84 Menos aún, el que ha estado vinculado al SRPA pero no llegó a la etapa de juicio oral y sentencia sancionatoria. Información necesaria a la hora de construir una política centrada en la prevención de la delincuencia juvenil.
85 El estudio tiene un universo 1.776 jóvenes, 759 en Centros de Atención Especializada y 1.017 en la modalidad de libertad vigilada/asistida. Se prevé una muestra efectiva de más del 90% en centros de atención
---------------------------------------------------------------------------------------------------------------------
- Capacidad Institucional para el SPRA
En menos de un año, para el caso de los distritos judiciales de Bogotá y Cali (Fase I), las instituciones del SRPA debieron adecuar su respuesta a las demandas de éste. En consecuencia, realizaron aprendizajes a marcha forzada, sobre el mismo, su lógica, enfoque, propósitos, procedimientos, autoridades, oferta de servicios, infraestructura para su montaje, recurso humano especializado, entre otros aspectos. Tras dos años de implementación, persisten dificultades en los citados distritos. Las instituciones del sistema no cuentan con la suficiente capacidad para brindar una oferta de atención especializada, oportuna y pertinente al adolescente que ingresa a éste. También, se presentan inconvenientes de tipo técnico, interpretativo, logístico e incluso, de organización interna de las instituciones para que el Sistema funcione como tal(86).
La articulación y coordinación de las instituciones, en la lógica de sistema, presenta inconvenientes. Es necesario revisar las rutas de atención o protocolos de procedimientos en las diferentes etapas del SRPA(87), que enlacen las actuaciones de las entidades para sumar esfuerzos y maximizar impactos en pro de su finalidad. También, es necesaria la articulación del SRPA con el Sistema Nacional de Bienestar Familiar, SNBF, y con las entidades territoriales; instancias y actores estratégicos para garantizar su finalidad.
---------------------------------------------------------------------------------------------------------------------
especializada y al menos 80% de los adolescentes en libertad vigilada/asistida. Sus objetivos son: i) poder contar con información precisa sobre variables demográficas, individuales, familiares y sociales de dicha población; ii) identificar la frecuencia e intensidad del uso de sustancias psicoactivas; iii) hacer estimaciones de abuso y dependencia; iv) determinar la relación entre conductas punibles en adolescentes y uso de alcohol/drogas y v) establecer algunas de las necesidades de tratamiento y disposición hacía la rehabilitación de los adolescentes.
86 Insuficiencia de recursos o medios para trasladar al adolescentes detenido; funcionarios cuyos servicios se prestan en horarios regulares (defensores de familia), cuando las demandas del SRPA indican una organización por turnos o disponibilidad; vencimiento de los términos para solicitar a la audiencia de control de garantías y de la medida de internamiento privativo; flexibilidad en la interpretación de la norma o ausencia de criterios formativos para su interpretación y aplicación; dificultades para determinar la edad y definir si quien cometió la conducta punible es mayor de 14 y menor de 18 años; problemas en la identificación del adolescente; entre otros.
87 O bien, por ejemplo, de acuerdo con determinadas “situaciones prácticas” que se presentan con el adolescente en conflicto con la Ley.
---------------------------------------------------------------------------------------------------------------------
Adicionalmente, el proceso de implementación del SRPA carece de un sistema de información que permita dar cuenta del adolescente que vincula. Tampoco, cuenta con los recursos suficientes (en lo técnico, financiero, medios logísticos, de infraestructura y recurso humano especializado, por ejemplo) para garantizar su cobertura, calidad y pertinencia.
La oferta para atender las sanciones del SRPA es asimétrica entre sí y viene del esquema tutelar del Código del Menor(88). Los procesos de seguimiento, monitoreo e interventoría a esta oferta son débiles(89). De otra parte, se presenta una concentración de adolescentes sancionados con la medida de privación de la libertad en ciertos distritos.
Situación que, en no pocos casos, trae como consecuencia el desarraigo(90) del adolescente de su entorno familiar y comunitario.
Las anteriores debilidades no son sólo exclusivas para los distritos de la Fase I, en mayor o menor medida, se presentan en otros distritos judiciales(91). La caracterización de las particularidades de cada distrito es apremiante. De igual manera es necesario priorizar y focalizar las acciones dada las características de cada distrito(92).
Tales derroteros permitirán el fortalecimiento de la oferta institucional para una respuesta oportuna del SRPA; el desarrollo efectivo de su finalidad y la garantía de los derechos de los adolescentes y los procesos de restablecimiento de los mismos, acorde al carácter pedagógico, especializado y diferenciado que se precisa.
---------------------------------------------------------------------------------------------------------------------
88 Se presentan desarrollos desiguales dependiendo de la sanción y de la entidad territorial en la que se cumpla.
89 Tanto en términos del proceso judicial como del proceso de restablecimiento de derechos del adolescente.
Tampoco existe un monitoreo del adolescente post-sistema más allá del acompañamiento, a veces discrecional, del operador de las medidas, ni claridades en cuanto a los términos en que se realiza tal acompañamiento para que no se convierta en una modalidad velada de antecedentes.
90 El artículo 188 de la Ley 1098 de 2006, establece, entre los derechos de los adolescentes privados de la libertad, permanecer internado en la misma localidad, municipio o distrito o en la más próxima al domicilio de sus padres, representantes o responsables.
91 Ver: Gráfico No. 2. Árbol de problemas del SRPA.
92 De acuerdo a las debilidades a subsanar como la concentración de la demanda del SRPA.
---------------------------------------------------------------------------------------------------------------------
Fortalecer la capacidad institucional y su oferta, con cobertura, calidad y pertinencia no sólo permite cumplir con los estándares de la administración de justicia en personas que aún no han cumplido su mayoría de edad; también, emite mensajes preventivos a las y los adolescentes en riesgo de ser vinculados al SRPA y de reincidir en una conducta punible.
B. Ejes problemáticos
Las causas principales del problema central se han agrupado en cinco (5) ejes particulares, que implican la aplicación del principio de corresponsabilidad y están relacionados con: i) los programas y servicios implementados enfrentan retos de cobertura, calidad y pertinencia; ii) insuficiente recurso humano especializado, del orden nacional y territorial, para operar el SRPA; iii) limitada articulación y coordinación, sectorial y territorial, de las entidades que hacen parte del SRPA y de éste con otros sistemas garantes de los derechos de los adolescentes; iv) escasa apropiación de las responsabilidades de las entidades territoriales en el SRPA y ejercicio efectivo del principio de corresponsabilidad y
v) ausencia de un sistema de información que permita hacer compatible la información de las entidades del SRPA.
Eje problemático No. 1. Los programas y servicios implementados enfrentan retos de cobertura, calidad y pertinencia.
La oferta institucional comprende tanto los servicios especializados para asegurar el cumplimiento de las diferentes sanciones previstas por el SRPA para el adolescente, como los de infraestructura para el proceso judicial y las medidas del Sistema.
Implica, a su vez, la prestación de los servicios sociales del Estado en el horizonte del restablecimiento de los derechos del adolescente. De ahí el imperativo de armonizar y articular el SRPA al SNBF, el Sistema de Protección Social, entre otros sistemas(93), y la oferta de bienes y servicios de las entidades territoriales.
---------------------------------------------------------------------------------------------------------------------
93 Véase: Ejes problemáticos No. 3 y 4.
---------------------------------------------------------------------------------------------------------------------
- Servicios especializados para asegurar el cumplimiento de las sanciones del SRPA.
El SRPA contempla seis sanciones diferentes(94), que deben cumplirse por el adolescente con el apoyo de la familia y especialistas. Su ejecución deberá observar los derechos consagrados en la Constitución Política e instrumentos internacionales; al igual que los establecidos en el Artículo 180 de la Ley 1098 de 2006(95).
- Amonestación
Esta sanción consiste en la recriminación que le hace la autoridad judicial al adolescente sobre las consecuencias del delito. Implica, además, la asistencia al curso de Derechos Humanos a cargo del Instituto de Estudios del Ministerio Público. El curso consta de dos talleres, acompañados de una entrevista individual. Al segundo taller se invita a la familia del adolescente. El curso está estructurado de manera idónea. Sin embargo presenta problemas de pertinencia, cobertura y respuesta oportuna, en algunos escenarios territoriales. De acuerdo con las investigaciones del propio Instituto, en ocasiones, al adolescente sancionado con la amonestación, le debería corresponder una sanción diferente, lo cual reta la idoneidad de curso de acuerdo con la conducta punible del adolescente vinculado al SRPA.
De otra parte, en algunos distritos judiciales se dicta esta sanción pues existe oferta, pero en otros distritos no. Finalmente, en ciertos distritos se presenta congestión en la ejecución de la sanción de amonestación y, por ende, el trámite del curso y su respectiva aprobación(96).
---------------------------------------------------------------------------------------------------------------------
94 Véase: Tabla No. 2, Sanciones en el SRPA.
95 Entre tales derechos se consagran los referentes a las garantías de información, acceso a los servicios sociales, comunicación con familia, defensor y otras autoridades, a una atención especializada y, de manera preferente, a que el adolescente no sea separado de su entorno familiar.
96 Al respecto ver: Álvarez, et. al., 2009; 2008; 2007.
---------------------------------------------------------------------------------------------------------------------
- Reglas de Conducta
La autoridad judicial le impone al adolescente que incurrió en una conducta punible obligaciones y regulaciones de su modo de vida. La ejecución implica un seguimiento a la sanción. Este seguimiento lo realiza, por lo general, el juez, acompañado del defensor de familia. No obstante, es de anotar la necesidad de implementar una oferta para esta sanción con el liderazgo del Instituto Colombiano de Bienestar Familiar, ICBF, y las entidades territoriales, incluyendo entornos familiares, comunitarios e institucionales del adolescente.
- Prestación de Servicios a la Comunidad
El ICBF, en sus lineamientos, ha fijado siete estándares o principios mínimos para la oferta de estos servicios y el cumplimiento de la sanción. Estos son:
a) no confundir la prestación de servicios como medida educativa o con la simple colocación del adolescente en un trabajo supervisado;
b) este trabajo sería percibido como mero castigo, generando resistencia al desarrollo de las tareas, y no resultaría en la reparación del acto cometido ni en la reformulación deseada de la conducta del adolescente;
c) la prestación de los servicios debe revestirse de significado social y ético;
d) el adolescente debe sentirse útil en la prestación de los servicios y reflexionar sobre su acción;
e) la prestación de servicios debe proporcionar relaciones positivas de trabajo y relaciones humanas favorables al adolescente;
f) el programa también debe proporcionar al adolescente y su familia el soporte psicosocial que les permita superar los problemas que los llevaron a cometer el acto delictivo y orientarlos para que retornen a los estudios, cuando sea el caso; y
g) la actividad desarrollada debe ser acompañada por un proceso de reflexión que sirva de base para la construcción de nuevos conocimientos en el tema, incluso para la formulación de políticas públicas.
La oferta institucional, nacional y territorial, no ha sido diseñada e implementada para el cumplimiento de la sanción, a cabalidad. Existen algunas iniciativas locales y programas en Bogotá, Cali, Cúcuta, Armenia, Pereira, Bucaramanga y Barrancabermeja.
Sin embargo, la oferta aún es insuficiente e, igual que la anterior sanción, carece de un esquema o sistema de seguimiento y monitoreo que garantice su efectivo cumplimiento.
- Libertad vigilada
A junio 30 de 2009, el ICBF reporta 58 programas de libertad asistida, 13 de ellos en el departamento de Antioquia. La cobertura de este programa no es universal, es decir que no se cuenta con oferta del mismo en todos los distritos judiciales. La atención que presta debe ser valorada a la luz del SRPA. Es preciso una revisión y mayor control de la ejecución de los operadores para garantizar su cumplimiento efectivo.
- Medio Semi-cerrado
Esta sanción vincula al adolescente a un programa de asistencia obligatoria en horario no escolar. La oferta actual del ICBF consiste en los servicios de externado, internamiento de apoyo e internamiento abierto, orientados por el Proyecto de Atención Institucional, PAI, que presenta el operador de la sanción, y el proyecto individualizado que se construye con el adolescente, PLATIN.
- Privación de la libertad
Esta sanción debe cumplirse en un Centro de Atención Especializada, hasta el fin de la misma o cuando el adolescente cumpla los 21 años de edad. Los servicios para la sanción deben garantizar la vigencia efectiva de los derechos del sancionado consagrados en la Constitución y tratados internacionales. Adicionalmente, el derecho de participar en la elaboración de un plan individual para la ejecución de la sanción y permanecer en la misma localidad donde habita su familia o representante, o en su defecto en la más próxima(97).
Existen 20 centros de atención especializada para todo el SRPA(98). Como se detalla en lo referente a sus servicios de infraestructura, la mayoría de ellos requieren adecuaciones significativas. El derecho a la proximidad del adolescente a su familia demanda la construcción de nuevos CAES.
Para garantizar la oferta de atención de las sanciones establecidas por la Ley 1098 de 2006, el ICBF contrató 437 cupos por un valor de $ 655.555.411 en el 2007. En el siguiente año, contrató 2.427 cupos por un valor de $ 12.886.271.465. En el 2009, programó 3216 cupos por un valor de $ 30.924.134.496 y para el 2010 proyectó 5.721 cupos por un valor de $41.722.870.528. El aumento en cupos está relacionado con la entrada por fases del SRPA y el aumento progresivo de los distritos judiciales vinculados (ver Tabla No.4).
No existe una valoración integral a la luz del SRPA de la oferta de servicios que presta el operador, su calidad y pertinencia. Por lo pronto, el ICBF ha identificado dificultades en la prestación del servicio educativo y de salud, la debilidad en la efectiva aplicación del principio de corresponsabilidad por parte de las entidades territoriales y una mayor articulación de los adolescentes vinculados al SRPA con el SNBF(99).
---------------------------------------------------------------------------------------------------------------------
97 Entre otros derechos consagrados explícitamente en el Artículo 188 de la Ley 1098 de 2006.
98 En la actualidad se terminan las obras del CAE de Montenegro, Quindío, completando 20 centros de atención especializada.
99 Así mismo, observa la necesidad de fortalecer los mecanismos de selección y supervisión de los operadores y una mayor participación de las entidades territoriales en cuanto a la contratación de sus servicios.
---------------------------------------------------------------------------------------------------------------------
De otra parte, la Defensoría del Pueblo y la Procuraduría General de la Nación señalan, respectivamente la necesidad de cualificar y ampliar la oferta de operadores, desestimulando las ofertas únicas y garantizando un modelo de atención desde el enfoque de derechos y la justicia restaurativa y no un modelo tutelar.
- Servicios post-sanciones
El ICBF cuenta con un programa post-institucional, en proceso de implementación.
Se trata de un servicio para los adolescentes que han egresado de Centros de Atención Especializada e internados abiertos(100). Se brinda a través del medio socio-familiar y tiene como propósito favorecer su integración social y familiar. Sin perjuicio de este programa, es preciso que el SRPA se articule con otra oferta institucional que garantice la inserción socioeconómica efectiva del adolescente y su familia, de manera que se minimicen vulnerabilidades, se reduzcan riesgos y eviten crisis. Así mismo, es necesario señalar que las entidades territoriales (alcaldías y gobernaciones) tienen responsabilidad en el proceso de reintegración de su población adolescente, tras cumplir las sanciones en el Sistema.
En este contexto, es preciso observar las condiciones de vulnerabilidad de los adolescentes y sus entornos y sumar esfuerzos para que ingresen a la Red Juntos, participen en programas nacionales pertinentes, como el de cultura de la legalidad, entre otros. Así mismo, conviene generar un esquema de incentivos que permita vincular al adolescente o su familia a actividades productivas, sin generar dependencias o asistencialismos.
- Medios Logísticos, Tecnológicos y Movilidad
Para garantizar la operatividad de las sanciones del SRPA, la Policía Nacional ha invertido en medios logísticos y técnicos los montos presentados en la Tabla No. 12.
---------------------------------------------------------------------------------------------------------------------
100 Los internados abiertos son una modalidad de puertas abiertas. El adolescente puede vivir en un internado, pero no está privado de su libertad. Se trata más de una medida de protección y garante del restablecimiento de sus derechos.
---------------------------------------------------------------------------------------------------------------------
Tabla No. 12
Inversiones Medios Logísticos y Tecnológicos - Policía Nacional
| 2007 | 2010 | 2009 |
| $ 1.263.824.600 | $ 2.500.263.520 | $1.1.56.967.400 |
No obstante estas inversiones en medios logísticos y tecnológicos, la Policía Nacional estima la necesidad de recursos del orden de $25.296.946.584 (incluye lo relativo a movilidad). Se observa necesario el apoyo de los municipios en esta materia(101).
Desde la I a la V Fase del SRPA, el Consejo Superior de la Judicatura ha invertido recursos para infraestructura tecnológica en los diferentes distritos judiciales, al respecto ver la Tabla No. 13. Esto comprende la adecuación y dotación de cámaras de Gesell, salas de audiencia con software de grabación (audio y video), centros de servicios, equipos de computo, impresoras, entre otros(102).
Tabla No. 13
Inversión en Medios Logísticos y Tecnológicos del CSJ
| Fase | Monto |
| I | $ 811.474.187,00 |
| II | $ 1.607.178.801,00 |
| III | $ 4.271.701.632,00 |
| IV | $ 412.663.156,00 |
---------------------------------------------------------------------------------------------------------------------
101 Para este fin la Policía Nacional tiene la posibilidad de acceder a recursos de los fondos territoriales de seguridad (Ley 418 de 1997) que tienen como objetivo apoyar proyectos que permitan mejorar las condiciones de convivencia y seguridad ciudadana del municipio o departamento. La Policía Nacional a través de sus comandantes participa en los Comités de Orden Público, instancia encargada de determinar la inversión de los recursos de Fondos-Cuenta Territoriales (Decreto 2615 de 1991).
102 Al cierre de la vigencia 2009, el Consejo Superior de la Judicatura Sala Administrativa estima que el Sistema de Responsabilidad Penal de Adolescentes contara con un total de 65 Salas de Audiencia y 454 Despachos Judiciales totalmente sistematizados, con equipos de cómputo (con el respectivo paquete de software) e impresoras en perfecto estado, cámaras Gessel, Hardware y Software de audio y video, puntos de red, etc
---------------------------------------------------------------------------------------------------------------------
| V | $ 5.022.688.820,00 |
Fuente: Consejo Superior de la Judicatura – Sala Administrativa
- Servicios de Infraestructura para el SRPA.
El Sistema de Responsabilidad Penal para Adolescentes, SRPA, señala que quien es menor de 18 años e incurre en una conducta punible debe tener un proceso especializado y diferenciado del previsto para los adultos. Para lograr este propósito, es necesario contar con una oferta institucional de servicios de infraestructura pertinente y de calidad. Como se observa en la ruta del SRPA, estos servicios deben brindarse al adolescente en todo momento del proceso (desde que es aprehendido hasta el cumplimiento de su sanción(103)).
Es preciso contar con la infraestructura adecuada y su correspondiente dotación para realizar dictámenes de edad del adolescente o procesos de identificación, dictámenes de lesiones personales, brindarle albergue transitorio; recibir las denuncias que se presenten y darles el debido proceso; concentrar a su favor la oferta de los servicios judiciales; remitirlo a un centro de internamiento preventivo y permitir el cumplimiento de sanciones de internamiento en medio semi-cerrado o de privación de la libertad, en centro de atención especializada.
El diagnóstico de la oferta de servicios de infraestructura para el SRPA no es homogéneo. Varía de acuerdo con las condiciones para la implementación de cada una de las fases del Sistema; las adecuaciones transitorias que se han llevado a cabo; las capacidades instaladas, previamente en los distritos judiciales; las particularidades de cada entidad territorial e, incluso, los esquemas de operación de los servicios y sus especificidades. En este contexto, la cobertura, calidad y pertinencia de los servicios de infraestructura, representados en centros de servicios judiciales, centros transitorios, centros de internamiento preventivo y Centros de Atención Especializada, reportan condiciones
---------------------------------------------------------------------------------------------------------------------
103 El adolescente puede precisar de los servicios de infraestructura por un tiempo mínimo (unas pocas horas) hasta necesitarlos por ocho años, dependiendo del caso. Es de advertir que el servicio de infraestructura es empleado para menores de 14 años, cuando aún no se ha determinado su edad. diferentes en cada uno de los distritos judiciales del SRPA. En algunos casos, la infraestructura es de propiedad de alguna de las entidades del orden nacional que hacen parte del Sistema y, en otros, está contratada en arriendo, o es propiedad de la entidad territorial.
---------------------------------------------------------------------------------------------------------------------
Sin embargo, es necesario reconocer que tanto el Consejo Superior de la Judicatura, CSJ, el Instituto Colombiano de Bienestar Familiar, ICBF, y la Fiscalía General de la Nación, FGN, han realizado esfuerzos significativos para proveer la oferta de servicios de infraestructura del SRPA, respondiendo a las necesidades más apremiantes en cada una de las fases del proceso de implementación. En la Tabla No. 14 se precisa la inversión realizada por el CSJ en servicios de infraestructura, en la Tabla No. 15 la de la FGN, y en la Tabla No. 16 la del ICBF.
Tabla No. 14
Inversión en servicios de infraestructura del CSJ104
(Cifras en pesos corrientes)
| FASE | COSTO ESTIMADO | VALOR ASIGNADO | AÑO | FALTANTE | |||
| DESPACHOS DE JUZGADOS | SALAS | CENTROS DE SERVICIOS | TOTAL | ||||
| * | - | - | - | 1.722.151.398 | 1.722.151.398 | 2.007 | 0 |
| II | 2.285.800.000 | 1.921.700.000 | 1.305.040.000 | 5.512.540.000 | 2.188.000.000 | 2008 | 6.175.520.000 |
| III | 1.111.000.000 | 1.131.900.000 | 608.080.000 | 2.850.980.000 | |||
| IV | 1.329.900.000 | 1.024.100.000 | 762.960.000 | 3.116.96 0.000 | 1.500.000.000 | 2009 | 1.616.960.000 |
| V | 5.014.900.000 | 5.064.400.000 | 1.997.600.000 | 12.076.900.000 | 5.000.000.000 | 2009 | 7.076.900.000 |
Fuente: Consejo Superior de la Judicatura, Sala Administrativa, Junio 30 de 2009.
De otra parte, el CSJ estima como inversión de mediano plazo la necesidad de construir centros de servicios judiciales para adolescentes en aquellos distritos donde se
---------------------------------------------------------------------------------------------------------------------
104 Ver Anexo No. 6. Inversión en Infraestructura por Fases del SRPA y Tipo de Servicios.
---------------------------------------------------------------------------------------------------------------------
concentre la mayor demanda, se carezca de sede propia, no se hayan realizado inversiones significativas en las primeras fases del SRPA, entre otros criterios de priorización.
Tabla. No. 15
Inversión en servicios de infraestructura de la FGN
(Cifras en pesos corrientes)
| Año | FASES | Seccionales | No Sedes Intervenidas | Inversión | |
| 2007 | I | 2 | 3 | Adecuación proyecto piloto Bogotá y Cali | 628.000.000 |
| 2008 | II, III y IV | 9 | 25 | Respuestas a Fase II, III y IV | 3.694.000.000 |
| 2009 | V y VI | 18 | 56 | Adecuaciones de sedes de la Fiscalía para la implementación de las fases V y VI | 2.010.000.000 |
Fuente: Fiscalía General de la Nación, 2009.
Para el caso particular de la Fiscalía General de la Nación, los servicios de infraestructura del SRPA se han brindado utilizando las sedes propias o en arriendo de la entidad. Esta alternativa ha generado en las sedes hacinamiento, puesto que no estaban programadas para albergar lo relativo al SRPA. Teniendo en cuenta la implementación gradual del SRPA, la FGN gestionó los recursos pertinentes en materia de infraestructura física. Durante los años 2007 y 2008 se realizaron adecuaciones a 28 sedes en 11 seccionales, para lo cual se ejecutaron contratos por valor de $4.322.000.000(105). Para la vigencia 2009, se han dispuesto recursos por valor de 2.010 millones, que permiten realizar adecuaciones en 18 seccionales más. Sin embargo, no se contó con recursos para los servicios de infraestructura de las fases V y VI. En este orden, la FGN desfinanció su presupuesto de inversión en $775 millones para atender las necesidades de las citadas fases.
De otra parte, la mencionada entidad destinó $960 millones de pesos en mantenimiento y modernización de la infraestructura en 9 seccionales y el mismo número de sedes.
---------------------------------------------------------------------------------------------------------------------
105 La mayoría de estas sedes se consiguieron en arriendo incrementando los costos administrativos para la entidad.
---------------------------------------------------------------------------------------------------------------------
Tabla No. 16
Inversión en servicios de infraestructura por el ICBF
(Cifras en pesos corrientes)
| Año | Acciones y proyecto en infraestructura | Inversión |
| 2007 | Ampliación del centro de atención especializada El Redentor en 17 cupos y centro transitorios de Bogotá en 40 cupos. | $107.423.810 |
| 2008 | Adecuación, construcción y ampliación de tres centros de atención especializada en 198 cupos. Adecuación de 14 Centros de Servicios Judiciales para los equipos de Defensorías asignadas al SRPA, con dotación de 157 puestos de trabajo. Adecuación de 16 centros transitorios para atender con capacidad instalada 98 cupos. | |
| 2009 | Adecuación, construcción y ampliación de 9 centros de atención especializada para atender con capacidad instalada 195 cupos. Adecuación de 18 Centros de Servicios Judiciales para los equipos de Defensorías asignadas al SRPA dotación de 91 puestos de trabajo Adecuación de 5 centros transitorios y dotación de elementos para atender con capacidad instalada en 119 cupos. | S8.432.300.000 |
Fuente: Instituto Colombiano de Bienestar Familiar, ICBF, Julio de 2009.
La inversión en servicios de infraestructura para el SRPA por parte del ICBF ha sido cofinanciada por algunas entidades territoriales, las cuales han aportado recursos por un monto de $3.570.000.000. El 50% de los recursos citados corresponde al proyecto Centro de Atención Especializada del Tolima, el cual beneficiará los municipios de Ibagué, Chaparral, Melgar, Espinal y Honda(106). Otros actores han aportado $500.000.000 para el Centro de Atención Especializada del municipio de Armenia, proyecto que beneficia al departamento de Quindío, el cual también aportó la suma de $500.000.000.
---------------------------------------------------------------------------------------------------------------------
106 Fuente ICBF, Junio de 2009.
---------------------------------------------------------------------------------------------------------------------
No obstante los esfuerzos realizados, aún es preciso subsanar vacíos en la oferta institucional de los servicios de infraestructura para el Sistema. A continuación se presentan los requerimientos al respecto, discriminados por centros de servicios judiciales y servicios de infraestructura para el cumplimiento de las diferentes medidas.
- Centros de Servicios Judiciales
Estos centros reúnen en un sólo lugar geográfico las entidades del SRPA con competencias en el proceso judicial del adolescente. A junio 30 de 2009, la articulación funcional de los servicios en un inmueble se ha hecho efectiva en 16 distritos judiciales, las demás adecuaciones permiten la articulación con una o dos entidades más del SRPA.
Ningún distrito de la Fase VI cuenta con tales centros, ni tampoco la mayoría de distritos de la Fase V, cuya complejidad y asignación de personal demandarían de la concentración en un inmueble tales como: Cartagena, Barranquilla, Santa Marta y Neiva. Solamente once (11) centros están ubicados en inmuebles propios(107), los restantes están en inmuebles arrendados. Cinco (5) demandan adecuaciones por un orden de $680.000.000 (pesos de 2009). En un escenario ideal, se estima como necesaria la construcción de 30 centros nuevos, lo que demanda recursos del orden de $ 51.850.000.000 (pesos de 2009). No obstante, inicialmente, los distritos judiciales que prioritariamente requieren inversiones en infraestructura son Bogotá, Medellín, Cali, Bucaramanga, Barranquilla y Cartagena, dada las condiciones de su infraestructura y su demanda(108).
Asegurar la infraestructura de centros de servicios judiciales para adolescentes requiere del concurso no sólo de las entidades del orden nacional, sino también del nivel territorial (municipios y departamentos)(109). Así mismo, precisa de procesos de identificación y desafectación de los predios donde se ubica el centro, asegurando su disponibilidad y armonización con el plan de ordenamiento territorial. De otra parte es
---------------------------------------------------------------------------------------------------------------------
107 La propiedad es del ICBF, del CSJ o del municipio.
108 No es factible señalar un costo promedio por centro de servicio judicial, dada la complejidad y diversidad territorial donde se ubican.
109 Quienes además de la financiación con recursos propios, puede acudir a la fuente de regalías directas.
---------------------------------------------------------------------------------------------------------------------
necesario precisar el esquema de mantenimiento, dotación y operación para la puesta en marcha de los centros, en la medida que allí confluyen diversas entidades(110).
- Servicios de infraestructura para el cumplimiento de medidas
Para el cumplimiento de algunas medidas del SRPA se cuentan con 105 centros transitorios, 17 Centros de Internamiento Preventivo, 20 Centros de Atención Especializada y 6 instituciones de Internado Abierto. No obstante, las acciones adelantadas por el ICBF en la materia de servicios de infraestructura, aún es necesario construir veintiocho (28) nuevos centros transitorios(111) y adecuar un centro más para atender las demandas del SRPA, con un valor estimado de $ 4.084.200.000 (pesos de 2009).
En materia de Centros de Atención Especializada, CAE, el ICBF estima necesario adecuaciones en muchos de los centros existentes, al igual que la construcción de nuevos centros. Para garantizar un CAE por distrito judicial se estima una inversión del orden de $93.669.880.000 (pesos 2009). No obstante, es preciso priorizar tales construcciones. Las ciudades que requieren acciones prioritarias en esta materia son Bogotá, Cali, Medellín, Manizales, Armenia, Tunja, Popayán, Bucaramanga, Montería, Cartagena, Quibdó, Barranquilla, Santa Marta, Ibagué, Neiva, Pasto y el departamento de Cundinamarca. De éstas ciudades se priorizan 8 para construir su centro de atención especializada, con base en los criterios que establezca la Mesa Técnica de Infraestructura del SRPA.
Es necesario señalar que los servicios de infraestructura para las medidas del SRPA deben atender los lineamientos técnicos especializados y diferenciados, que precisan una construcción conjunta por parte de las entidades del Sistema bajo la coordinación del ICBF, el CSJ, la FGN, la Policía Nacional, entre otras. En otros términos, se trata de inmuebles de
---------------------------------------------------------------------------------------------------------------------
110 Estos temas serán estudiados por el Plan Maestro de los Servicios de Infraestructura y Modelo de Atención que liderará el ICBF y sus respectivas alternativas de solución, en concurso con otras entidades del SRPA.
111 Los centros transitorios son para albergar a los adolescentes mientras se definen etapas del proceso judicial; son diferentes a los centros de servicios judiciales, que agrupan la oferta institucional para el proceso judicial.
---------------------------------------------------------------------------------------------------------------------
alta complejidad, con funcionalidad especializada para el acceso y trato de los adolescentes y el público, que posibiliten un proceso de justicia restaurativa, garanticen derechos y respondan a estándares internacionales.
De otra parte, es preciso indicar que la puesta en marcha de los servicios de infraestructura requiere un esquema o modelo que asegure su mantenimiento, dotación y operación. En la actualidad, los servicios operan a través de terceros que son contratados en su mayoría por el ICBF. En cuanto a los centros de servicios judiciales se requiere de una administración compartida, al estilo de Casas de Justicia, con una coordinación administrativa que armonice decisiones de acuerdo al interés general.
En contadas excepciones las entidades territoriales financian la operación de los servicios, como es el caso de Pereira. Otra excepción es la ciudad de Cartagena que financia la operación a través de los recursos de regalías directas que percibe.
Los problemas de mantenimiento y dotación son significativos y persisten para la mayoría de los servicios de infraestructura. Se hace necesario un esquema que garantice el mantenimiento estandarizado de estos servicios y no a la discrecionalidad del operador.
Así mismo, un plan de actualización de la dotación de manera que se cumpla con el carácter pedagógico y restaurativo de las medidas del SRPA y los derechos del adolescente.
- Eje problemático No.2. Insuficiente recurso humano especializado tanto a nivel nacional como territorial para operar en el SRPA
El SRPA señala que los servicios de atención y judiciales para el adolescente deben ser especializados y diferenciados de la oferta institucional para adultos. También, que se debe garantizar la prevalencia de los derechos de los adolescentes y el proceso de restablecimiento de éstos cuando han sido vulnerados. Tal requerimiento, a su vez, exige de recurso humano especializado.
- Recursos Humanos
Desde la Fase I a la VI del SRPA, las entidades integrantes del Sistema han realizado ajustes a sus plantas de personal y a la contratación de servicios profesionales.
Así mismo, han adelantado iniciativas de capacitación conducentes a la especialización de su recurso humano. En la Tabla No. 17 se presenta el valor por año del recurso humano de la Policía Nacional y la FGN.
Tabla No. 17.
Recurso Humano para el SRPA FGN y Policía Nacional
(Cifras en pesos corrientes)
| Entidad | 2007 | 2008 | 2009 |
| Policía Nacional(112) | 2.301.247.862 | 6.834.964.494 | 11.074.306.226 |
| Fiscalía General de la Nación | 1.126.247.120 | 6.177.976.449 | 12.878.349.594 |
Fuente: Policía Nacional y FGN, 2009.
En el caso del ICBF, se estima que el recurso anual invertido en defensores de familia y sus equipos interdisciplinarios es del orden de $20.853.000.000. Sin embargo, no es factible precisar cuántos atienden al SRPA, pues en muchas regionales del ICBF las defensorías de familia atienden también el Sistema de Protección.
El Consejo Superior de la Judicatura, CSJ, por su parte, señala que el costo anual de la planta actual para el SRPA es del orden de $ 115.412 millones pesos de 2009. Con este monto se cubre el personal de los juzgados penales municipales con funciones de control de garantías y de conocimiento, los promiscuos de familia, penales municipales, promiscuos municipales y penales de circuito. No obstante lo anterior, el CSJ reporta que es necesario contar con 135 cargos adicionales para satisfacer las demandas de todos los distritos judiciales del SRPA. El monto requerido para la financiación de dichos cargos asciende a la suma de $ 6.600 millones de pesos de 2009.
---------------------------------------------------------------------------------------------------------------------
112 La institución señala la necesidad de ampliar el número de efectivos en 1075, lo que implicaría recursos del orden de $24.782.243.823 pesos de 2010.
---------------------------------------------------------------------------------------------------------------------
La Defensoría del Pueblo cuenta con 100 defensores públicos para atender el SRPA.
No obstante la entidad precisa de mayores defensores públicos, en la medida que es necesario especializar la defensa técnica del adolescente en conflicto con la Ley de la representación jurídica de la víctima.
No es factible discriminar y cuantificar los recursos humanos destinados por el Instituto de Medicina Legal y Ciencias Forenses en la medida que sus peritos forenses (médicos legistas y asistentes) atienden tanto a adolescentes en conflicto con la Ley como a los niños y niñas víctimas. Una situación similar se presenta con el Instituto de Estudios del Ministerio Público, cuyos funcionarios y contratistas atienden el curso en Derechos Humanos para la sanción de amonestación y otras tareas misionales.
Todas las instituciones del SRPA señalan que el recurso humano es insuficiente para atender las necesidades del Sistema. En particular, el ICBF anota que no logra llegar al número de defensorías de familia, 355 para todo el país, no obstante la estrategia de distribución de cargos implementada a partir de 2008, al amparo del Decreto 423 del 2009.
De otra parte, señala que sus recursos no alcanzan a cubrir la contratación del equipo interdisciplinario que acompaña al defensor de familiar. El Instituto de Medicina Legal, por su parte, señala que es necesario contar con más recursos para el SPRA; en particular, requiere fortalecer los equipos forenses de algunos municipios, tales como: Bogotá, Medellín, Cali y Bucaramanga. De igual manera, lo señala la Defensoría del Pueblo. Sus defensores técnicos atienden los dos sistemas (el de adultos y adolescentes); también, a la víctima como a quién ha cometido el delito o la conducta punible. Situación contraria a la especialización que requiere el SRPA de su recurso humano.
- Procesos de capacitación y formación
Las entidades del SRPA han adelantado procesos de capacitación, conducentes a la especialización de su recurso humano. Por lo general, estos procesos son desarrollados al interior de cada institución. Sin embargo, conviene sumar esfuerzos de capacitación no sólo intra-institucionales, sino también interinstitucionales. Estos facilitan la formación como parte de un Sistema y permiten un lenguaje común de referencia para las diferentes entidades.
También, conviene regionalizar los procesos de capacitación de manera que se vincule a las entidades territoriales y se generen procesos de aprendizaje pertinentes a las realidades de cada zona y el SRPA. En la Tabla No. 18 se presenta un resumen de la inversión en capacitación.
Tabla No. 18.
Capacitación en el SRPA
(Cifras en pesos corrientes)
| Entidad | 2007 | 2008 | 2009 |
| Policía Nacional(113) | 116.220.435 | 448.123.635 | 356.283.738 |
| Fiscalía General de la Nación Escuela de Estudio e Investigaciones Criminalísticas(114) | $42.000.000 | $300.000.000 | $70.000.000 |
| Consejo Superior de la Judicatura Escuela Judicial Rodrigo Lara Bonilla | 531.770.317 | 860.563.227 | 992.809.316(115) |
El ICBF reporta que ha invertido en procesos de capacitación en el SRPA la suma de $1.056.920.000 pesos constantes de 2009 (entre 2007 a 2009). A los anteriores esfuerzos, se suma las acciones de sensibilización, difusión y formación que adelanta la Secretaría Técnica de la Comisión Intersectorial para la Prevención del Reclutamiento y Utilización de Niños, Niñas y Adolescentes por los Grupos Armados al Margen de la Ley, creada por el Decreto 4690 de 2007, en los 107 municipios focalizados para la prevención.
---------------------------------------------------------------------------------------------------------------------
113 Precisa la Policía Nacional que este monto cubrió capacitaciones y diplomados en Código de Infancia y Adolescencia, Policía Judicial, entrevista forense y el seminario de policía custodio.
114 De acuerdo con la FGN, con el monto señalado se capacitó al 100% de los servidores de la institución, a través de una estrategia pedagógica de formador de formadores.
115 Estos recursos no contemplan la inversión realizada por concepto de capacitación del Curso-concurso de ingreso a la rama judicial.
---------------------------------------------------------------------------------------------------------------------
- Eje problemático No.3. Limitada articulación y coordinación sectorial, y territorial, de las entidades que hacen parte del SRPA y de éste con otros sistemas garantes de los derechos de los adolescentes.
El SRPA demanda que las entidades que lo integran actúen sistémicamente y no sólo sectorial o territorialmente. Por tanto, sus intervenciones afectan el desempeño de la entidad y del Sistema, en general. Es necesario trabajar en los procesos de articulación y encadenamiento de las diversas entidades en función del adolescente, haciendo efectivo el principio de corresponsabilidad y protección integral.
No existe una instancia formal y con fuerza vinculante, en lo nacional, que articule el SRPA y, por ende, los procesos judiciales y el de restablecimiento de derechos en función del adolescente. Es necesario crear dicha instancia y garantizar su operatividad.
En el proceso de implementación del SRPA, se contó con el Comité Nacional. Instancia que se replicó, ad hoc, en diferentes entidades territoriales. De acuerdo con información del Consejo Superior de la Judicatura, CSJ, en Bucaramanga, San Gil, Buga, Cali, Bogotá, Cundinamarca, Medellín y Antioquia existen experiencias exitosas de comités regionales de coordinación. El ICBF, por su parte, señala como experiencias exitosas de articulación interinstitucional Medellín y Manizales.
Conviene revisar este proceso y examinar la viabilidad de una instancia de esta naturaleza que permita y propicie mayores niveles de coordinación, complementariedad y sinergia entre quienes integran el SRPA. Se debe identificar las prácticas exitosas susceptibles de replica y las lecciones por aprender.
Es necesario pensar en mecanismos de articulación como mesas de trabajo técnicas, por temáticas específicas. Tanto en la instancia del comité como en la de las mesas se hace necesario revisar su cobertura, métodos, procesos, frecuencia, roles institucionales(116) y canales de articulación territorial con una clara vinculación de las autoridades locales. Se deben sumar esfuerzos y producir mayores resultados. Es necesario una articulación con base en planes de trabajo y metodologías que identifiquen problemas, alternativas de solución y competencias; así mismo, se construyan y validen rutas de atención del SRPA interinstitucionalmente.
De otra parte, se observa la necesidad de un mayor liderazgo en la coordinación del Sistema aún cuando se cuente con la instancia del comité. En tal sentido, el Instituto Colombiano de Bienestar Familiar, ICBF, y el Consejo Superior de la Judicatura, CSJ, deberán fortalecer su rol de líderes del SRPA para garantizar la efectividad del proceso judicial y del restablecimiento de derechos de los adolescentes. Adicionalmente, el ICBF, en calidad de institución rectora del Sistema Nacional del Bienestar Familiar(117), deberá trabajar en una articulación mayor de este sistema con el de Responsabilidad Penal para
Adolescentes y las competencias territoriales en la materia.
Es necesario diseñar e implementar una estrategia de articulación, que permita la armonización de los dos sistemas en función del restablecimiento de derechos del adolescente y, por supuesto, de la víctima de su conducta punible. Es preciso, también, un trabajo en conjunto de todas las entidades que hacen parte del SRPA conducente a mejorar la articulación y coordinación de sus acciones e intervenciones.
En este contexto, es estratégico revisar, de manera interinstitucional, los lineamientos y estándares técnicos del ICBF armonizando los estándares internacionales para el tratamiento de adolescente en conflicto con la Ley, los propósitos del SRPA y las
---------------------------------------------------------------------------------------------------------------------
116 Quién convoca, quién coordina, quién realiza su secretaría técnica, por ejemplo.
117 Según lo establece la Ley 1098 de 2006, en el artículo 205, “El Instituto Colombiano de Bienestar Familiar como rector del Sistema Nacional de Bienestar Familiar, tiene a su cargo la articulación de las entidades responsables de la garantía de los derechos, la prevención de su vulneración, la protección y el restablecimiento de los mismos, en los ámbitos nacional, departamental, distrital, municipal y resguardos o territorios indígenas.”
---------------------------------------------------------------------------------------------------------------------
entidades del Sistema Nacional de Bienestar Familiar, SNBF, en pro del restablecimiento de derechos del adolescente y la víctima de su conducta punible. Con ello no sólo se logra un referente claro para la prestación de los servicios de atención, sino que se evita mensajes contradictorios al adolescente, al igual que reincidencias, y se avanza en actividades de promoción y prevención de la delincuencia juvenil y la utilización de niños por redes criminales.
- Eje problemático No. 4. Escasa apropiación de las responsabilidades de las entidades territoriales en el SRPA y ejercicio efectivo del principio de corresponsabilidad.
La Constitución Política de 1991 señala que los derechos de los niños son prevalentes y deben ser protegidos integralmente. Las entidades territoriales tienen la obligación constitucional y legal de ser corresponsables en esta materia. El Código de la Infancia y la Adolescencia señala que son “responsables del diseño, la ejecución y la evaluación de las políticas públicas de infancia y adolescencia en los ámbitos nacional, departamental, distrital y municipal, el Presidente de la República, los gobernadores y los alcaldes. Su incumplimiento será sancionado disciplinariamente como causal de mala conducta. La responsabilidad es indelegable y conlleva a la rendición pública de cuentas”(118). En consecuencia, las autoridades territoriales deberán incluir prioritariamente en sus planes de desarrollo políticas específicas y diferenciadas para la infancia y adolescencia, con la correspondiente definición y asignación de recursos para su financiamiento.
El DNP, el Ministerio de Educación, el Ministerio de la Protección Social y el ICBF diseñaron una guía para la inclusión de tales políticas. Sin embargo, es necesario visibilizar aún más el SRPA en esta guía y hacer un mayor esfuerzo en la difusión y asistencia técnica,
---------------------------------------------------------------------------------------------------------------------
118 Ley 1098 de 2008, Artículo 204, Responsables de las Políticas de Infancia y Adolescencia a partir de la misma a las autoridades locales en la formulación de sus planes de desarrollo territorial.
---------------------------------------------------------------------------------------------------------------------
El Código de la Infancia y la Adolescencia, también, estableció que “el gobernador y el alcalde, dentro de los primeros cuatro (4) meses de su mandato, realizarán el diagnóstico de la situación de la niñez y adolescencia en su departamento y municipio, con el fin de establecer las problemáticas prioritarias que deberán atender en su plan de desarrollo, así como determinar estrategias de corto, mediano y largo plazo que se implementarán para ello”(119). Sin embargo, las autoridades locales no cuentan con un instrumento práctico que guíe la realización de este ejercicio, que permita no sólo conocer la situación de la entidad como tal, sino de ésta con respecto al resto de entidades territoriales del país.
De acuerdo con el Instituto Colombiano de Bienestar Familiar son pocas las entidades territoriales que han incluido en sus planes de desarrollo departamental, municipal o distrital estrategias específicas para la infancia y adolescencia y, en particular, para el SRPA(120). Esta situación, señala, a su vez, que son pocos los consejos municipales o distritales y las asambleas departamentales que han cumplido efectivamente la función establecida en la Ley 1098, a través de su Artículo 204, a saber la verificación de la correspondencia del plan de desarrollo e inversión en los resultados del diagnóstico sobre infancia y adolescencia(121).
De otra parte, se aprecian ciertas debilidades, en lo territorial, en las labores de inspección, vigilancia y control que deben ejercer la Procuraduría General de la Nación, la Contraloría General de la República, la Defensoría del Pueblo, las personerías distritales y municipales y las entidades administrativas de inspección y vigilancia para garantizar el cumplimiento de las competencias de las autoridades territoriales en la materia.
---------------------------------------------------------------------------------------------------------------------
119 Ley 1098 de 2006, Artículo 204, Responsables de las Políticas Públicas de Infancia y Adolescencia.
120 Una apreciación similar se observa en los estudios de la Procuraduría General de la Nación sobre el tema.
121 El Informe de la Contraloría General de la Nación de 2009 alerta sobre la precaria apropiación de recursos.
---------------------------------------------------------------------------------------------------------------------
Así mismo, en aras de fortalecer el rol de la sociedad civil como copartícipe de la protección integral de los derechos de niños, es necesario que se organice a favor de esta protección e incida en las recomendaciones que realizan los consejos territoriales de planeación en el proceso de elaboración y aprobación de los planes de desarrollo territorial.
De igual forma, se requiere fortalecer el ejercicio efectivo de los mandatos consagrados en los artículos 40 y 103 de la Constitución Política de Colombia, a través del ejercicio de veedurías y la rendición de cuentas, entre otros mecanismos de control ciudadano de la gestión pública.
El Sistema de Responsabilidad Penal para Adolescentes deberá estar incluido como un asunto directamente relacionado con la infancia y adolescencia de la entidad territorial, que precisa de una oferta de servicios pertinente desde lo local, para el restablecimiento de los derechos de los niños. La inclusión de la problemática en los planes de desarrollo señala el compromiso de la entidad territorial y materializa el empleo de fuentes de financiamiento para apoyar la respuesta del SRPA por parte de la misma. En tal sentido, es posible utilizar los recursos de Propósito General del Sistema General de Participaciones, SGP, así como los destinados a la prestación de servicios de educación y salud(122). Con ello se garantiza el derecho a la salud y educación del adolescente cuando la medida o sanción que debe cumplir le permita su incorporación regular al sistema educativo.
Adicionalmente, la entidad territorial que incluya el SRPA en sus planes de desarrollo podría apalancar la oferta de atención con recursos de regalías directas. Estos recursos podrían ser empleados, siempre y cuando, los modelos de atención de los adolescentes en el SRPA se operen por terceros y correspondan a rubros de inversión.
Igualmente, destinarse a fortalecer los servicios de infraestructura del Sistema.
---------------------------------------------------------------------------------------------------------------------
122 Ley 715 de 2001, por la cual se dictan normas orgánicas en materia de recursos y competencias de conformidad con los artículos 151, 288, 356 y 357 (acto Legislativo 01 de 2001) de la Constitución Política y se dictan otras disposiciones para organizar la prestación de servicios de educación y salud, entre otros
---------------------------------------------------------------------------------------------------------------------
Durante el proceso de implementación del SRPA algunas entidades territoriales han financiado servicios de infraestructura. Futuras adecuaciones, construcciones o dotaciones pueden apalancarse por la fuente de regalías directas. De otra parte, existe ya una experiencia de la operación del Sistema financiada por esta fuente en el municipio de Cartagena, que contrata con Asomenores la prestación de los servicios de privación de la libertad para adolescentes de su jurisdicción e, incluso, atiende a los adolescentes del Archipiélago de San Andrés, Providencia y Santa Catalina que carece de centro de atención especializada y son remitidos por el ICBF.
Finalmente, es preciso que el SRPA en lo territorial sea vinculado con los consejos departamentales y municipales de Política Social(123), así como con los consejos e instancias que trabajan los asuntos de Orden Público(124), Seguridad y Convivencia ciudadana(125). Los consejos de Política Social tienen bajo su responsabilidad la articulación funcional de las políticas a favor de la infancia y la adolescencia a nivel territorial. Los consejos de Seguridad son instancias de coordinación y recomiendan lo relativo a los planes integrales de seguridad para garantizar el ejercicio efectivo de las libertades y la convivencia ciudadana.
Por su parte, los comités de Orden Público coordinan el empleo de la fuerza pública en lo territorial, la puesta en marcha de las recomendaciones de los consejos de Seguridad y determinan la inversión de los recursos de Fondos Cuentas Territoriales(126), de acuerdo con las necesidades de cada jurisdicción(127).
---------------------------------------------------------------------------------------------------------------------
123 Ley 1098 de 2006, Artículo 207, Consejos Departamentales y Municipales de Política Social.
124 Los comités de Orden Público existen al amparo de la Ley 418 de 1997 y sus respectivas prorrogas y modificaciones legislativas
125 Los Consejos de Seguridad, creados al amparo del Decreto 2615 de 1991, son figuras de coordinación y articulación entre las autoridades territoriales y las regionales de las entidades. Dichos consejos están compuestos por el Alcalde o Gobernador, quién lo presidirá, el Comandante de la guarnición militar, el Comandante de Distrito o Estación de Policía, el Subdirector Seccional o Jefe del Puesto Operativo del Departamento Administrativo de Seguridad, DAS, el procurador departamental o municipal, el Director Seccional de Orden Público o su delegado y el Secretario de Gobierno, quien ejercerá la Secretaría del Consejo.
126 Ley 418 de 1997.
127 Artículos 7 y 8 del Decreto 2093 de 2003.
---------------------------------------------------------------------------------------------------------------------
Las temáticas que reporta el SRPA que demandan de un trabajo articulado y coordinado en lo territorial con otras instancias, en el horizonte de garantizar su finalidad, una oferta institucional de servicios de atención garante de los derechos de los adolescentes en conflicto con la ley y directrices de protección, promoción y prevención de la delincuencia juvenil y la utilización de niños por parte de redes criminales, implica, en cierta medida, superar las debilidades existentes en la apropiación del SRPA por parte de las autoridades locales y requiere no sólo un compromiso mayor por parte de éstas, sino un trabajo de las entidades del orden nacional que visibilice sus responsabilidades en la materia, incentive su apropiación y brinde instrumentos para ello.
- Eje problemático No. 5. Ausencia de un sistema de información que permita hacer compatible la información de las entidades del SRPA.
Cada una de las entidades nacionales que hacen parte del Sistema de Responsabilidad Penal para Adolescentes, SRPA, cuentan con sistemas de información internos. Sin embargo, en la actualidad tales sistemas no son compatibles. Sus unidades de medida son diferentes, lo que no permite cruzar la información en función del adolescente en conflicto con la Ley y vinculado al SRPA. En consecuencia, no es factible actualmente seguir su proceso, desarrollo, cambios, avances e inconvenientes; ni valorar o ponderar el resultado e impacto de la oferta institucional que atiende al adolescente que ingresa al Sistema.
Tampoco es factible contar con información territorial sobre la oferta de servicios de atención para los adolescentes vinculados al SRPA y su acompañamiento y reintegración social una vez han cumplido con la sanción impuesta. La Ley 1098 de 2006, Artículo 204, establece la obligación a las autoridades territoriales de contar con diagnósticos sobre la situación de la infancia y la adolescencia en sus jurisdicciones.
En la Cumbre de Gobernadores de 2008, las autoridades departamentales firmaron el compromiso de realizar dichos diagnósticos, con énfasis en la ocurrencia de hechos delictivos o conductas punibles de adolescentes. Sin embargo, el desarrollo de este compromiso aún es un reto y es preciso que se establezca una metodología común para capturar, analizar, sistematizar y comparar la información relativa a las líneas de acción identificadas por los gobernadores(128).
De otra parte, la información producida por instancias institucionales, de la sociedad civil y observatorios relacionados con las temáticas de infancia y adolescencia no ha sido valorada. Existen estudios significativos tanto en términos de diagnóstico como de recomendaciones, que tendrían que ser considerados a la hora de estructurar un sistema de información del SRPA en función del adolescente. Así mismo, es pertinente señalar que no se cuenta con información validada y oportuna que permita la caracterización integral de la población sujeto del SRPA y tomar decisiones en aras de una oferta de servicios más pertinente y estratégica para la misma.
En este contexto, también, se presentan dificultades para avanzar en el acopio informativo necesario para definir lineamientos preventivos y de política criminal(129); al igual que para el diseño de planes, programas y políticas que involucren la problemática. Se hace necesario, entonces, superar los inconvenientes relacionados con la información de manera que se pueda contar con información para una mejor planeación en y del SRPA.
Es importante señalar que un sistema de información del SRPA no debe entrar en contradicción con la prohibición de antecedentes penales(130). Esta prohibición se debe acatar; pero a la vez se debe avanzar en el proceso de identificación del adolescente para visibilizar el fenómeno de la reincidencia y lograr una oferta más idónea que garantice el fin restaurativo del SRPA. La información, por tanto, debe permitir caracterizar a la
---------------------------------------------------------------------------------------------------------------------
128 Entre dichas líneas están las siguientes: factores de riesgo y de protección; incidencia y prevalencia del problema; elementos culturales asociados y consumo de sustancias psicoactivas
129 En los términos establecidos por la Ley 1098 de 2006, Artículo 159, Prohibición de Antecedentes.
130 Ley 1098 de 2006, Artículo 159, Prohibición de Antecedentes Penales.
---------------------------------------------------------------------------------------------------------------------
población, sin generar señalamientos y estigmatizaciones, y precisar sus demandas, requerimientos y necesidades, desde una perspectiva de derechos, de su garantía y su goce efectivo.
De otra parte, se presenta un reto en el desarrollo del esquema de seguimiento, monitoreo y evaluación de la oferta de servicios para los adolescentes vinculados al Sistema de Responsabilidad Penal. Es necesario precisar los términos de dicho esquema, tanto en el área del proceso judicial como en la de restablecimiento de derechos. En tal sentido, se deben superar dificultades actuales que no les permiten a los jueces seguir el desarrollo de las medidas y tomar decisiones sobre las mismas. Esta labor debe ser apoyada y fortalecida. Así mismo, es necesario que el seguimiento del cumplimiento de las sanciones no se limite exclusivamente a la interventoría y supervisión contractual de los operadores. Esta labor es necesaria, pero no suficiente. Es preciso valorar la oferta, sus resultados e impactos en términos de la finalidad del Sistema y de forma interinstitucional.
El trabajo en conjunto permitirá examinar la pertinencia, calidad y cobertura de las ofertas de bienes y servicios para la realización efectiva de los derechos del adolescente, la prevención de reincidencias y la emisión de mensajes preventivos para personas significativas de los adolescentes en sus entornos familiar y comunitario.
V. OBJETIVOS
Gráfico No. 5
Árbol de Objetivos

A. Objetivo Central
Ofrecer, de manera corresponsable, una respuesta interinstitucional, nacional y territorial, oportuna a la demanda del Sistema de Responsabilidad Penal para garantizar la finalidad del mismo, al igual que la prevalencia, protección integral y restablecimiento de los derechos de los adolescentes en conflicto con la ley, acorde con el Interés Superior del Niño y demás principios referentes para el SRPA, en la Constitución Política e instrumentos internacionales y el Código de la Infancia y la Adolescencia.
B. Objetivos de Largo Plazo
El logro del objetivo central persigue garantizar la observancia y efectividad plena de los derechos de los adolescentes, desde un enfoque de derechos y la justicia restaurativa.
En este horizonte, los esfuerzos por garantizar una especializada, pedagógica, restaurativa e idónea atención del adolescente durante su paso por el SRPA serán aportes fundamentales en la construcción de su ciudadanía y el ejercicio de sus derechos, respetando las normas para una convivencia pacífica y las libertades de otros ciudadanos. No se debe olvidar que el adolescente está en proceso de formación y es deber de la familia, la sociedad y el Estado proveer lo necesario para un adecuado proceso. En este orden de ideas, la respuesta oportuna del SRPA garantiza derechos, evita la reincidencia y permite la toma de consciencia sobre la conducta punible y el daño causado a la víctima, por tanto, emite mensajes preventivos.
Objetivos Específicos
i. Objetivo Específico asociado al Eje Problemático No. 1.
Se cuenta con una oferta institucional de servicios pertinente y estratégica a los requerimientos, procesos, procedimientos y finalidades del Sistema de Responsabilidad Penal para Adolescentes, SRPA, garante de los derechos de los adolescentes.
| Objetivo | Objetivos Específicos |
| Brindar una oferta institucional de servicios pertinente y estratégica a los requerimientos, procesos, procedimientos y finalidades del Sistema de Responsabilidad Penal para Adolescentes, SRPA, garante de los derechos de los adolescentes. | - Fortalecer la oferta de servicios especializados, en lo nacional, departamental, distrital y municipal, para la atención del adolescente de acuerdo a las finalidades del SRPA. - Construir las capacidades institucionales, requeridas, para la prestación de los servicios de atención y fortalecer los medios técnicos y logísticos necesariospara tal fin. - Contar con una adecuada oferta de servicios de infraestructura para la atención del proceso judicial y de restablecimiento de derechos del adolescente vinculado al SRPA. - Garantizar que la operación, dotación y mantenimiento de los servicios sea oportuno, sostenible y garante de las finalidades del SRPA, de acuerdo a unos estándares pre-establecidos. - Propiciar y facilitar la inserción social y económica del adolescente, a través de otros programas sociales del Estado, durante y posterior al cumplimiento de la sanción asignada por el SRPA. |
ii. Objetivo Específico asociado al Eje Problemático No. 2.
El SRPA cuenta con el recurso humano especializado y suficiente, tanto en lo nacional como lo territorial, para prestar sus servicios profesionales, técnicos y generales, de forma tal que se avance en el logro de su adecuado proceso de implementación y operación, al igual que en el cumplimento efectivo de sus finalidades.
| Objetivo | Objetivos Específicos |
| Contar con el recurso humano especializado y suficiente, tanto en lo nacional como lo territorial, para prestar sus servicios profesionales, técnicos y generales en el SRPA, de forma tal que se avance en el logro de su adecuado proceso de implementación, operación y cumplimento efectivo de sus finalidades. | - Estimar los recursos humanos necesarios de contratar y explorar alternativas de vinculación de personal al SRPA. - Garantizar la idoneidad y especialización del recurso humano que presta sus servicios al SRPA a través de quienes operan los modelos de atención y servicios de infraestructura del Sistema. - Avanzar en el proc |
iii. Objetivo Específico asociado al Eje Problemático No. 3.
Las entidades, nacionales y territoriales, que hacen parte del Sistema de Responsabilidad Penal para Adolescentes, SRPA, se han apropiado de su rol en éste y actúan como parte del mismo, de manera articulada, concurrente, corresponsable y coordinada. Esto, a su vez, permite avanzar en la articulación y armonización con otros sistemas, en particular con el Sistema Nacional de Bienestar Familiar, SNBF, en pro del restablecimiento de derechos de los adolescentes y las finalidades del SRPA.
| Objetivo | Objetivos Específicos |
| Fortalecer y consolidar la participación, articulación y coordinación de las entidades que hacen parte del SRPA, al igual que la armonización y articulación de éste con otros Sistemas, en particular, el SNBF. | - Precisar las actuaciones de las entidades territoriales en el SRPA, a favor de sus finalidades y derechos del adolescente. - Identificar puntos de intersección y concurrencia de las entidades y establecer ru |
iv. Objetivo Específico asociado al Eje Problemático No. 4.
El SRPA cuenta con una efectiva participación de las entidades territoriales en su puesta en marcha y operatividad, de acuerdo con sus competencias y del ejercicio efectivo del principio de corresponsabilidad.
| Objetivo | Objetivos Específicos |
| Lograr la participación, concurrencia y corresponsabilidad de las entidades territoriales en el SRPA, desarrollo de los mandatos constitucionales, disposiciones legales y demás obligaciones normativas | - Desencadenar un proceso de sensibilización, difusión y formación de las autoridades territoriales sobre sus competencias en el SRPA. - Brindar asistencia técnica y herramientas conceptuales y metodológicas para la inclusión de la infancia y adolescencia en los planes de desarrollo territorial y estrategias particulares en materia del SRPA. - Visibilizar fuentes presupuestales a su disposición para participar corresponsablemente en la prestación de servicios necesarios para la atención del adolescente vinculado al SRPA. - P |
v. Objetivo Específico asociado al Eje Problemático No. 5.
Las entidades que hacen parte del Sistema de Responsabilidad Penal para Adolescente han rediseñado sus procesos internos de captura, sistematización y análisis de la información en el horizonte de hacer compatibles sus sistemas de información y avanzar en la construcción de un sistema interinstitucional para el SRPA. Por tanto, el Sistema de Información del SRPA adquirirá de manera paulatina un carácter interinstitucional, cuya coordinación la liderará el Instituto Colombiano de Bienestar Familiar, ICBF, en desarrollo de los mandatos legales en la materia. El Sistema de Información del SRPA estará en función del adolescente y del proceso judicial y el de restablecimiento de derechos; así mismo permitirá realizar seguimiento, monitoreo y evaluación de la oferta de atención del SRPA al adolescente en conflicto con la Ley, de manera tal que se brinden los insumos pertinentes para los procesos de planeación de diferentes actores y sus respectivas actuaciones.
| Objetivo | Objetivos Específicos |
| Avanzar en la construcción de un Sistema de Información del SRPA | - Promover la armonización de los diferentes sistemas de información de las entidades que hacen parte del SRPA y hacerlos compatibles. - Rediseñar los procesos de captura, sistematización y análisis de las enti |
VI. PLAN DE ACCION
Para el desarrollo pertinente y estratégico del SRPA cada entidad que hace parte de éste ha identificado acciones para el logro de los objetivos propuestos en el documento.
Igualmente, se han formulado acciones transversales que comprometen en concurso de entidades del SRPA. Las acciones propuestas se presentan a continuación.
<Nota: Cuadro no Incluido>.
VII. FINANCIAMIENTO
La Tabla No. 19 presenta las entidades y los recursos previstos para el financiamiento del Sistema de Responsabilidad Penal para Adolescentes, SRPA. Es preciso anotar que la propuesta de financiamiento demanda el concurso de las entidades territoriales y de la comunidad internacional para garantizar los derechos de los adolescentes y las finalidades del SRPA.
Tabla No. 19.
Financiamiento SRPA (en millones constantes)
| Entidad | Recursos Programados | |||||||||
| Inversión | Funcionamiento | Cooperación Internacional | TOTAL POR ENTIDAD | |||||||
| 2010 | 2011 | 2012 | 2013 | 2010 | 2011 | 2012 | 2013 | 2010 | ||
| Instituto Colombiano de Bienestar Familiar (d) | 118,991 | 111,859 | 114,647 | 117,67 | 11,839 | 12.040 | 12,401 | 12,773 | * | 512.220 |
| Consejo Superior de la Judicatura | 5,186 | 8,095 | 5.100 | 5.610 | 115,412 | 118,874 | 122,441 | 126,114 | * | 506,832 |
| Fiscalia General de la Nación | 162 | * | * | * | 31,874 | 32.830 | 33,815 | 34.830 | * | 133.511 |
| Ministerio de la Educación Nacional | 331 | 331 | 331 | 331 | * | * | * | * | * | 1,324 |
| SENA | 764 | * | * | * | * | * | * | * | * | 764 |
| Defensoria del Pueblo | * | * | * | * | 10,502 | 10,817 | 11,142 | 11,476 | * | 43,936 |
| Procuraduria General de la Nación | 370 | 790 | 340 | 210 | * | * | * | * | 230 | 1.940 |
| Instituto Nacional de Medicina Legal y Ciencias Forenses | 430 | * | * | * | * | * | * | * | * | 430 |
| Policia Nacional | * | * | * | * | 21,806 | 22,842 | 23,879 | 24,916 | * | 93,443 |
| TOTAL POR VIGENCIA | 126,234 | 121,075 | 120,418 | 123,821 | 191,433 | 197,404 | 203,677 | 210,108 | 230 | 1.294.400 |
(a) Recursos contenidos en el MGMP para las vigencias 2011, 2012, 2013.
(b) Aprobación presupuestal año 2010
(c) Sibien todas las entidades financian con recursos de funcionamiento lo relativo al recurso humano del SRPA, no es posible discriminar el monto destinado para tal fin.
(d) Del total de la inversión realizada por el Instituto Colombiano de Bienestar Familiar, 30.000 millones son destinados por fuente Ley 55 de 1985 par ala adecuación y construcción de Centros de Atención Especializada del SRPA.
VIII. RECOMENDACIONES
El Departamento Nacional de Planeación, DNP, el Consejo Superior de la Judicatura, CSJ, el Ministerio de Hacienda y Crédito Público, Ministerio de Educación Nacional, el Ministerio del Interior y de Justicia, el Ministerio de la Protección Social, el Instituto Colombiano de Bienestar Familiar, ICBF, el Servicio Nacional de Aprendizaje, SENA, la Fiscalía General de la Nación, FGN, el Instituto Nacional de Medicina Legal y Ciencias Forenses, la Policía Nacional, la Defensoría del Pueblo y la Procuraduría General de la Nación Instituto de Estudios del Ministerio Público, recomienda al CONPES:
1. Aprobar la política para el desarrollo y fortalecimiento del Sistema de Responsabilidad para Adolescentes, SRPA, presentada en este documento.
2. Recomendar, dentro del ámbito de sus competencias, a las entidades nacionales del SRPA, a las entidades territoriales, a la sociedad y a la familia hacer efectivo el principio de corresponsabilidad, con el fin de fortalecer los servicios de atención para el adolescente en conflicto con la Ley.
3. Solicitar al Ministerio de Protección Social en un plazo no mayor a seis meses y en coordinación con el Instituto Colombiano de Bienestar Familiar, ICBF, y demás entidades del SRPA estudiar los mecanismos para hacer efectivo el principio de corresponsabilidad de la familia, en lo relativo a los adolescentes en conflicto con la Ley, en el proceso de reglamentación de la Ley 1361 de 2009, acorde con el marco constitucional, legal y los tratados internacionales en materia de Derechos de los Niños.
4. Solicitar al Ministerio de Protección Social realizar las gestiones necesarias para adecuar la normativa de forma que se garantice la atención de los adolescentes en conflicto con la Ley en los regímenes contributivo y subsidiado del Sistema General de Seguridad Social en Salud, acorde a las necesidades del SRPA.
5. Solicitar al Instituto Colombiano de Bienestar Familiar, ICBF, estructurar el Plan Maestro de los Servicios de Infraestructura y Modelos de Atención con las diferentes entidades, nacionales y territoriales, que hacen parte del SRPA y sus equipos interdisciplinarios.
6. Solicitar al Instituto Colombiano de Bienestar Familiar, ICBF, formalizar la Mesa Técnica de Infraestructura como instancia de coordinación, conformada por las diferentes entidades del Sistema, nacionales y territoriales, para la planeación, diseño, articulación interinstitucional y coordinación territorial de los servicios de infraestructura del SRPA.
7. Solicitar a las entidades del SRPA hacer compatibles los diferentes sistemas de información, de acuerdo con las necesidades estadísticas de cada una, con base en lo establecido en los artículos 77 y 159 de la Ley 1098 de 2006 y las especificidades de confidencialidad establecidas por la Ley.
8. Solicitar al Instituto Colombiano de Bienestar Familiar, ICBF, con la concurrencia de las entidades territoriales, liderar la adecuación y construcción de los servicios de infraestructura para la atención de los adolescentes en el SRPA, de acuerdo con lo establecido en el Artículo 204 de la Ley 1098 de 2006.
9. Solicitar al Instituto Colombiano de Bienestar Familiar, ICBF, liderar la adecuación y construcción de los servicios de infraestructura para la atención de los adolescentes en el SRPA (Centros de Atención Especializada, Centros Transitorios, Centros de Internamiento Preventivo, y Centros Semi-Cerrados), previa definición del mecanismo de programación y ejecución de los recursos provenientes de la Ley 55 de 1985 entre el Ministerio de Hacienda y Crédito Público, el Ministerio del Interior y de Justicia, el Departamento Nacional de Planeación y el Instituto Colombiano de Bienestar Familiar.
10. Solicitar al Ministerio de Hacienda y Crédito Público, en coordinación con el Departamento Nacional de Planeación, definir el mecanismo de programación y ejecución de recursos del orden de $30.000 millones de pesos, entre 2011 y 2013, provenientes de la Ley 55 de 1985 para la adecuación y construcción de Centros de Atención Especializada, Centros Transitorios, Centros de Internamiento Preventivo, y Centros Semi-Cerrados del Sistema de Responsabilidad Penal para Adolescentes.
11. Sugerir al Consejo Superior de la Judicatura, CSJ, formalizar el Comité Interinstitucional del SRPA Nacional, como una instancia de coordinación nacional y toma de decisiones sobre el SRPA entre las entidades que lo conforman, incluyendo las mesas técnicas de Infraestructura y del Sistema de Información (tecnológica).
12. Sugerir al Consejo Superior de la Judicatura, CSJ, formalizar el Comité Interinstitucional del SRPA Seccional (mapa judicial), como una instancia de coordinación territorial entre las entidades que lo conforman, incluyendo a las autoridades territoriales.
13. Sugerir al Consejo Superior de la Judicatura, CSJ, realizar el monitoreo del Sistema de Responsabilidad Penal de Adolescentes, SRPA, por fases de implementación, articulado al Plan Maestro de Servicios de Infraestructura y Modelos de Atención del ICBF.
14. Sugerir al Consejo Superior de la Judicatura, CSJ, construir, adquirir, y/o dotar sus sedes (despachos judiciales, salas de audiencia y centros de servicios judiciales para adolescentes servicios de infraestructura) necesarios y priorizados para el SRPA.
15. Solicitar al Ministerio de Educación Nacional garantizar la oferta educativa a través de modelos educativos flexibles, acompañados de estrategias que refuercen las competencias ciudadanas y la convivencia para los adolescentes vinculados al SRPA en medidas de privación de la libertad.
16. Solicitar al Ministerio del Interior y de Justicia, en coordinación con el Instituto Colombiano de Bienestar Familiar, ICBF, convocar a las entidades del SRPA para establecer un manual (ruta) interinstitucional que ajuste y valide procesos, procedimientos y protocolos.
17. Solicitar al Ministerio del Interior y de Justicia, MIJ, realizar un estudio de impacto de la Ley 1098 de 2006, con miras a identificar dificultades y alternativas jurídicas de solución.
18. Solicitar al Ministerio del Interior y de Justicia, MIJ, en el marco del Sistema del Interior, definir mediante decreto reglamentario de la Ley 1098 de 2006 y en un plazo no mayor a tres meses, una instancia de coordinación de las responsabilidades y competencias de las entidades nacionales y territoriales en el SRPA.
19. Recomendar a la Policía Nacional elaborar estudios de seguridad de los centros de atención especializada, centros transitorios y centros de servicios judiciales existentes, que servirán de insumo para la realización del Plan Maestro de Servicios de Infraestructura y modelos de atención del SRPA y para la prestación del servicio de seguridad.
20. Recomendar, en un plazo no mayor a seis meses, la evaluación de los proyectos y programas de prevención que permita fortalecer entornos protectores e identificar acciones concretas en las áreas de educación, Protección Social y Policía Nacional.
IX. BIBLIOGRAFIA
Álvarez, Miguel Angel, et.al. (2009). Gotas de luz: jóvenes infractores, política pública y sistema de responsabilidad penal juvenil. Bogotá: Procuraduría General de la Nación Instituto de Estudios del Ministerio Pública, Fundación Antonio Restrepo Barco.
-----. (2008). Semillas de cristal, sistema de responsabilidad penal para adolescentes, Ley 1098/2006, alcance y diagnóstico. Bogotá: Procuraduría General de la Nación Instituto de Estudios del Ministerio Pública, Fundación Antonio Restrepo Barco.
-----. (2007). Pescadores de ilusiones. Niños y jóvenes infractores de la ley penal. Bogotá: Procuraduría General de la Nación Instituto de Estudios del Ministerio Pública, Fundación Antonio Restrepo Barco.
Consejo Superior de la Judicatura, CSJ. (2008). ABC Sistema de Responsabilidad Penal para Adolescentes, esquema operacional y catálogo de audiencias. Bogotá: Sala Administrativa del Consejo Superior de la Judicatura, Imprenta Nacional.
Chaparro Borda, Víctor Manuel. (2009). Justicia Restaurativa en el SRPA, III Conversatorio del SRPA. Paipa, Boyacá: Consejo Superior de la Judicatura, Escuela Judicial Rodrigo Lara Bonilla, Paipa.
Departamento Nacional de Planeación, DNP, e Instituto Colombiano de Bienestar Familiar, ICBF. (Sin año) Guía para Alcaldes: marco para las políticas públicas y lineamientos para la planeación del desarrollo de la infancia y la adolescencia en el municipio. Bogotá: TC Impresores.
Instituto Colombiano de Bienestar Familiar, ICBF, (2007). Lineamientos técnicoadministrativos para la atención de adolescentes en el Sistema Responsabilidad Penal para Adolescente. Bogotá: Instituto Colombiano de Bienestar Familiar, ICBF.
-----. (Sin fecha). Lineamiento y Ruta de Atención a los Adolescentes Indígenas Infractores de la Ley Penal. Bogotá: Instituto Colombiano de Bienestar Familiar, ICBF.
Oficina en Colombia del Alto Comisionado de las Naciones Unidas para los Derechos Humanos. (2007). Compilación de instrumentos internacionales: Derecho Internacional Humanitario de los Derechos Humanos, Derecho Internacional Humanitario y Derecho Penal Internacional, (Valencia Villa, Alejandro, editor). Bogotá, Abalon Impresores.
Organización Internacional de Migraciones, OIM, et.al. (2008). Guía para el restablecimiento integral de derechos de niños, niñas, adolescentes y jóvenes desvinculados de grupos armados organizados al margen de la Ley. Bogotá: Instituto Colombiano de Bienestar Familiar, ICBF, Organización Internacional de Migraciones, OIM, USAID, Cooperaziones Italiana, Fundación Social.
Pérez, Juan Carlos. (2009). Régimen de Sanciones. III Conversatorio sobre el Sistema de Responsabilidad Penal para Adolescentes. Paipa, Escuela Rodrigo Lara Bollina, Consejo Superior de la Judicatura.
Rojas, Carmen Edilia. (2009). Justicia Restaurativa en el Código de procedimiento Penal Colombiano. Bogotá: Ediciones Doctrina y Ley.
Simon, Fartih. (2009). Consulta Subregional para países andinos y Brasil sobre Seguridad Ciudadana, Justicia Penal Juvenil y Derecho Humanos. Bogotá, Colombia.
Universidad Externado de Colombia – Centro de Investigación sobre Dinámicas Sociales, (2005). Evaluación del Programa de Atención en Conflicto con la Ley, Bogotá, Colombia.
X. ANEXOS
Anexo No. 1.
Catálogo de Derechos del Niño
| AREA DE DERECHOS | DERECHOS |
| Derechos Generales | 1. Derecho a la vida y a la calidad de vida y un ambiente sano. 2. Derecho a la integridad personal. 3. Derecho a la rehabilitación y resocialización. 4. Derecho a la libertad y seguridad personal. 5. Derecho a tener familia y a no ser separado de ella. 6. Custodia y cuidado personal. 7. Derecho a los alimentos. 8. Derecho a la identidad. 9. Derecho al debido proceso. 10. Derecho a la salud 11. Derecho a la educación. 12. Derecho al desarrollo integral de la primera infancia. 13. Derecho a la recreación, participación en la vida cultural y a las artes. 14. Derecho a la participación de los niños, niñas y adolescentes. 15. Derecho de asociación y reunión. 16. Derecho a la intimidad. 17. Derecho a la información. 18. Edad mínima de administración del trabajo y derecho a la protección laboral de los adolescentes autorizados a trabajar. 19. Derechos de los niños, niñas y adolescentes con discapacidad. |
| Derechos de Protección | 20. El abandono físico, emocional y psico-afectivo de sus padres, representantes legales o de las personas, instituciones y autoridades que tienen la responsabilidad de su cuidado y atención. 21. La explotación económica por parte de sus padres, representantes legales, quienes vivan con ellos o cualquier otra persona. Serán especialmente protegidos contra su utilización en la mendicidad. 22. El consumo de tabaco, sustancias psicoactivas, estupefacientes o alcohólicas y la utilización, el reclutamiento o la oferta de menores en actividades de promoción, producción, recolección, tráfico, distribución y comercialización. 23. La violación, la inducción y el constreñimiento a la prostitución, la explotación sexual, la pornografía y cualquier otra conducta que atente contra la libertad, integridad y formación sexuales de la persona menor de edad. 24. El secuestro, la venta, la trata de personas y el tráfico y cualquier otra forma contemporánea de esclavitud o servidumbre. 25. La guerra y los conflictos armados internos. 26. El reclutamiento y utilización de niños por parte de grupos armados organizados al margen de la ley. 27. La tortura y toda clase de tratos y penas crueles, inhumanos, humillantes y degradantes, la desaparición forzada y la detención arbitraria. 28. La situación de vida en la calle de los niños y niñas. 29. Los traslados ilícitos y su retención en el extranjero para cualquier fin. 30. El desplazamiento forzado. 31. El trabajo que por su naturaleza o condiciones en que se lleva a cabo es probable |
| AREA DE DERECHOS | DERECHOS |
| Derechos Generales | que pueda afectar la salud, la integridad y la seguridad o impedir el derecho a la educación. 32. Las peores formas de trabajo infantil, conforme al Convenio 182 de la OIT. 33. El contagio de enfermedades infecciosas prevenibles durante la gestación o después de nacer, o la exposición durante la gestación a alcohol o cualquier tipo de sustancia psicoactiva que puede afectar su desarrollo físico, mental o su expectativa de vida. 34. Los riesgos y efectos producidos por desastres naturales y demás situaciones de emergencia. 35. Cuando su patrimonio se encuentre amenazado por quien los administra. 36. Las minas anti-persona. 37. La transmisión de VIH-SIDA y las infecciones de transmisión sexual. 38. Cualquier otro acto que amenace o vulnere sus derechos. |
| Derechos de Protección | 39. El libre desarrollo de la personalidad y |
Fuente: OIM, et.al., 2008, pág.19.
Anexo No. 2.
Diferencia Código de Menor (Decreto 2737 de 1989) y Código de la Infancia y Adolescencia (Ley 1098 de 2006)
| Criterio | Código del Menor Título V | Código de la Infancia y la Adolescencia SRPA |
| Paradigma doctrinario | Doctrina Tutelar. | Interés Superior del Niño. |
| Carácter del sujeto | Sujeto pasivo de protección. Protección especial. | Sujeto activo de derechos. Protección integral y corresponsabilidad Estado, sociedad y familia. |
| Sujeto del Proceso | Menor infractor como único sujeto. | Adolescente en conflicto con la Ley. Víctima de su conducta punible. Entorno familiar, comunitario e institucional. |
| Rango de edad | 12 a 18 años, tutelados. Menores de 12 años, competencia del Defensor de Familia. | 14 a 17 años, responsables. Menores de 14 años, competencia del Defensor de Familia. |
| ¿Imputabilidad? | Inimputables. | Sujetos de responsabilidad. |
| Criterio | Código del Menor Título V | Código de la Infancia y la Adolescencia SRPA |
| Sistema | Proceso Inquisitivo. | Proceso Penal Acusatorio. |
| Carácter de la justicia | Protección al sujeto en situación irregular | Justicia Restaurativa |
| Procedimiento | Especial regulado. | Remite a la Ley 906 de 2004. No debe entrar en conflicto con la Ley 1098 de 2006 y debe ser especializado. |
| Forma del proceso | Escrito. | Oral. |
| Autoridades en el proceso judicial | Juez: investiga, juzga y controla la medida. | El fiscal investiga con el apoyo de la Policía Nacional de Infancia y Adolescencia – Judicial. Juez de conocimiento y de garantías. Defensoría del Pueblo. Procuraduría General de la Nación. ICBF - Defensorías de Familiar. Entidades Territoriales, entre otras. |
| Autoridades en la administración de la medida y proceso de restablecimiento de derechos | ICBF- operadores. | ICBF. Entidades Territoriales. Entidades parte del Sistema Nacional de Bienestar Familiar. Operadores entre otras. |
| Criterios para la medida | Condiciones del menor infractor. | Naturaleza y gravedad de los hechos Proporcionalidad e idoneidad de la medida. Necesidades del adolescente y la sociedad. Aceptación de cargos y desarrollo en cumplimiento de la sanción. |
| Naturaleza de las medidas | Reeducador, resocializador, rehabilitador y protector. | Educativo, protector y restaurativo |
| Medidas | Menor infractor: Amonestación. Reglas de conducta. Libertad asistida. Ubicación institucional. Medidas de rehabilitación. | Adolescente en conflicto con la Ley: Amonestación. Reglas de Conducta. Prestación de servicios a la comunidad. Libertad asistida. Internación en medio semi-cerrado Privación de la liberta en centro de atención especializada. |
| Medidas víctima | No hay medidas especiales. | Medidas especiales e incidente de reparación. |
Fuente: Consejo Superior de la Judicatura, CSJ, 2008.
Anexo No. 3
Entidades y Competencias
Entidades y Competencias – Proceso judicial
| ETAPA | ENTIDAD INTERVINIENTE | ACCIONES DENTRO DEL PROCESO | COMPETENCIAS EN EL SISTEMA |
| PRELIMINAR | POLICIA DE INFANCIA Y ADOLESCENCIA | NOTICIA CRIMINAL -RECEPCIÓN DE DENUNCIA | Recurso Humano y logístico para garantizar la seguridad periférica y exterior de los Centros de Servicios Judiciales. Custodiar a los adolescentes en las diligencias preliminares ante las autoridades del SRPA. |
| FISCALIA GENERAL DE LA NACIÓN | Recurso Humano, adecuación de infraestructura y dotación de espacios y equipos para la recepción de denuncias tanto en Centros de Servicios Judiciales como en sedes propias de la Fiscalía. | ||
| DEFENSORIA DE FAMILIA | NOTICIA CRIMINAL -RECEPCIÓN DE DENUNCIA | Recurso Humano, adecuación de infraestructura y dotación de espacios y equipos para adelantar el proceso administrativo de restablecimiento de derechos en el marco del proceso penal paralelo. | |
| MEDICINA LEGAL | Recurso Humano, adecuación de infraestructura y dotación de espacios y equipos para atender los requerimientos médico legales solicitados por las autoridades judiciales competentes. | ||
| SALUD - MINISTERIO DE PROTECCIÓN SOCIAL | Garantía del servicio a la salud | ||
| FISCALIA | PROGRAMA METODOLÓGICO | Recurso Humano y logístico para la labor investigativa. Acción conjunta con la Policía Nacional (Policía Judicial). | |
| REGISTRADURÍA | Recurso Humano y logístico para el registro de los adolescentes vinculados al SPRA. | ||
| ETAPA | ENTIDAD INTERVINIENTE | ACCIONES DENTRO DEL PROCESO | COMPETENCIAS EN EL SISTEMA |
| POLICIA JUDICIAL | * | Apoyo investigativo a las unidades de la Fiscalía. | |
| DEFENSORÍA PÚBLICA O PARTICULAR | ENTREVISTA PARA LA DEFENSA TECNICA | Recurso humano para garantizar el derecho a la defensa y los demás relacionados con el proceso judicial. | |
| ICBF | ATENCIÓN DEL ADOLESCENTE A TRAVÉS DEL CENTRO TRANSITORIO | Prestación del modelo de atención a adolescentes en conflicto con la ley, a través de contratación y pagos de cupos según criterios técnicos de atención y supervisión de contratos. | |
| ENTE TERRITORIAL GOBERNACIONES Y ALCALDÍAS | Corresponsabilidad en la atención a los adolescentes. | ||
| OPERADOR | Atención de los adolescentes de acuerdo a los Lineamientos y Estándares del ICBF para el SRPA. | ||
| INVESTIGACIÓN | C.S.J.-JUECESPENALES CON FUNCIÓN DE GARANTIAS. | AUDIENCIA DE LEGALIZACIÓN DE LA CAPTURA, AUDIENCIA DE FORMULACIÓN DE IMPUTACIÓN, AUDIENCIA DE LEGALIZACIÓN DE ELEMENTOS ENCAUTADOS, AUDIENCIA DE SOLICITUD DE INTERNAMIENTO PREVENTIVO. | Recurso Humano, adecuación de infraestructura (Salas de Audiencias y Juzgados) y dotación de la misma para la prestación del servicio de administración de justicia especializada en Centros de Servicios Judiciales o en sedes propias del CSJ. |
| FISCALIA | Recurso Humano y recurso logístico para la investigación. (equipos y enseres, materiales y suministros, servicios públicos, arrendamientos, impresos y publicaciones y capacitación). | ||
| POLICIA JUDICIAL | Recurso Humano y recurso logístico para la investigación en conjunto con las unidades de la Fiscalía. | ||
| DEFENSORIA DE FAMILIA | Recurso Humano, adecuación de infraestructura y dotación de espacios y equipos para adelantar el proceso administrativo de restablecimiento de derechos en el | ||
| ETAPA | ENTIDAD INTERVINIENTE | ACCIONES DENTRO DEL PROCESO | COMPETENCIAS EN EL SISTEMA |
| marco del proceso penal paralelo. | |||
| DEFENSORIA TÉCNICA | Preparación de la defensa | ||
| ENTE TERRITORIAL | ATENCIÓN DEL ADOLESCENTECON MEDIDA DE INTERNAMIENTO PREVENTIVO. | Corresponsabilidad en la atención a los adolescentes. | |
| MINISTERIO DEL INTERIOR Y JUSTICIA | Coordinación de la Política Criminal para adolescentes | ||
| MINISTERIO DE EDUCACIÓN NACIONAL | Garantía del proceso educativo del adolescente vinculado al SRPA | ||
| MINISTERIO DE PROTECCIÓN SOCIAL | Garantía del derecho a la salud | ||
| ICBF | Prestación del modelo de atención a adolescentes en conflicto con la ley, a través de contratación y pagos de cupos según criterios técnicos de atención y supervisión de contratos. | ||
| OPERADOR DEL CENTRO TRANSITORIO | Atención de los adolescentes de acuerdo a los Lineamientos y Estándares del ICBF para el SRPA. | ||
| JUICIO | C.S.J.- JUECES PENALES CON FUNCIÓN DE CONOCIMIENTO. | AUDIENCIA DE FORMULACIÓN DE ACUSACIÓN, AUDIENCIA PREPARATORIA, AUDIENCIA DE JUICIO ORAL, AUDIENCIA DE LECTURA DE FALLO. | Recurso Humano, adecuación de infraestructura (Salas de Audiencias y Juzgados) y dotación de la misma para la prestación del servicio de administración de justicia especializada en Centros de Servicios Judiciales o en sedes propias del CSJ. |
| FISCALIA | Recurso Humano y recurso logístico para la investigación. (equipos y enseres, materiales y suministros, servicios públicos, arrendamientos, impresos y publicaciones y capacitación). | ||
| ETAPA | ENTIDAD INTERVINIENTE | ACCIONES DENTRO DEL PROCESO | COMPETENCIAS EN EL SISTEMA |
| POLICIA JUDICIAL | Recurso Humano y recurso logístico para la investigación en conjunto con las unidades de la Fiscalía. | ||
| DEFENSORIA DE FAMILIA | Recurso Humano, adecuación de infraestructura y dotación de espacios y equipos para adelantar el proceso administrativo de restablecimiento de derechos en el marco del proceso penal paralelo. | ||
| DEFENSORIA TECNICA | Recurso humano para garantizar el derecho a la defensa y los demás relacionados con el proceso judicial. | ||
| OPERDOR CENTRO DEINTERNAMIETNO PREVENTIVO | ATENCIÓN DEL ADOLESCENTE DE ACUERDO A LA SANCIÓN | Atención de los adolescentes de acuerdo a los Lineamientos y Estándares del ICBF para el SRPA. | |
| MINISTERIO DE EDUCACIÓN NACIONAL | Garantía del proceso educativo del adolescente vinculado al SRPA | ||
| MINISTERIO DE PROTECCIÓN SOCIAL | Garantía del derecho a la salud | ||
| SEGUIMIENTO | JUZGADO PENAL CON FUNCIONES DE CONOCIMIENTO | SEGUIMIENTO A LA SANCIÓN | Recurso Humano y logístico para el seguimiento a las sanciones. |
| DEFENSORIA DE FAMILIA ICBF | SEGUIMIENTO AL PROCESO PEDAGÓGICO Y DE ATENCIÓN DE ACUERDO A LA MEDIDA Y/O SANCIÓN. | Recurso Humano y logístico para el seguimiento al proceso administrativo de restablecimiento de derechos. | |
| MINISTERIO DE PROTECCIÓN SOCIAL | Garantía del derecho a la salud | ||
| MINISTERIO DE EDUCACIÓN NACIONAL | Garantía del proceso educativo del adolescente vinculado al SRPA | ||
Entidades y Competencias – Proceso de Restablecimiento de Derechos
| SERVICIOS DE ATENCIÓN | ENTIDAD INTERVINIENTE | ACCIONES DENTRO DEL PROCESO | APORTE ACTUAL AL SISTEMA |
| CENTROS ESPECIALIZADOS DE ATENCIÓN (INTERNAMIENTO PREVENTIVO - CENTRO DE ATENCIÓN ESPECIALIZADO INTERNADO ABIERTO) | MINISTERIO DEL INTERIOR Y JUSTICIA | ATENCIÓN DEL ADOLESCENTE DE ACUERDO A LA SANCIÓN | Coordinación de la Política Criminal para adolescentes |
| ICBF | Prestación del modelo de atención a adolescentes en conflicto con la ley, a través de contratación y pagos de cupos según criterios técnicos de atención y supervisión de contratos. | ||
| ENTE TERRITORIAL, GOBERNACIONES Y ALCALDÍAS | Corresponsabilidad en la atención a los adolescentes. | ||
| SENA | Para cada caso se propone una intervención diferente: 1. Centro de Internamiento preventivo (Duración máxima de 4- 5 meses): Talleres de orientación ocupacional con el SENA que le permitan vislumbrar su proyecto de vida por qué no, el de su familia. 2. Centro de privación de la libertad (Duración de 1 a 8 años): Prestación de cupos de formación profesional. | ||
| CSJ - JUZGADOS | Recurso Humano y logístico para el seguimiento a las sanciones. | ||
| MINISTERIO DE PROTECCÓN SOCIAL | Garantía del derecho a la salud | ||
| MINISTERIO DE EDUCACIÓN | Garantía del proceso educativo del adolescente vinculado al SRPA | ||
| POLICIA DE INFANCIA Y ADOLESCENCIA | Seguridad externa y periférica de los Centros de Atención Especializada. | ||
| REGISTRADURÍA | Recurso Humano y logístico para el registro de los adolescentes vinculados al SPRA. | ||
| OPERADOR CENTRO DE ATENCIÓN ESPECIALIZADA | Atención de los adolescentes de acuerdo a los Lineamientos y Estándares del ICBF del SRPA | ||
Anexo No. 4.
Glosario de Términos
- Distritos Judiciales: Es la organización judicial del territorio nacional conformada por la agrupación de circuitos judiciales, que comprende tanto las etapas de garantías y conocimiento.
- Circuitos Judiciales: Es la agrupación judicial de municipios, en la cual se desarrolla la etapa de garantías en la cabecera de cada circuito.
- Centros de Servicios Judiciales para Adolescentes, lugares donde se lleva a cabo el proceso judicial de un adolescente que es vinculado al SRPA. Los centros concentran y ejercen las funciones inherentes al proceso penal las autoridades que integran el sistema: Policía, Fiscalía, Jueces, Defensores Públicos, Procuradores, Personeros, Defensores de Familia, Médicos Legistas, entre otras.
- Servicios Privativos de Libertad: Aquellos que como su nombre lo indica requieren características especializadas, que cuentan con las condiciones de seguridad necesarias para impedir la salida de los adolescentes. Entre ellos se encuentran:
- Centro Transitorio: Lugar donde permanecen los adolescentes, dentro de las 36 horas siguientes luego de la aprehensión, mientras el fiscal competente resuelve si es procedente presentar el caso ante el juez de control de garantías.
- Centro de Internamiento Preventivo: Lugar donde son enviados los adolescentes, cuando el juez de control de garantías lo considere pertinente según los criterios definidos por la ley. Cuenta con medidas de seguridad para impedir la salida voluntaria de los adolescentes y, por lo tanto, se constituye en lugar privativo de la libertad.
- Centro de Atención Especializado: Lugar con las medidas de seguridad, necesarias, para impedir la salida de los adolescentes y en él permanecen aquellos a quienes el juez ha decretado la sanción de privación de la libertad.
- Servicios No Privativos de Libertad. Son aquellos servicios que no requieren medidas específicas de seguridad entre los cuales están:
- Medio Semi cerrado, que comprende tres (3) servicios: semi internado, externado e internado abierto(131).Respectivamente, el primer servicio es un programa que consiste en una jornada de atención de 8 horas diarias, el segundo programa comprende una jornada de atención de 4 horas diarias y el tercero se presta en una institución de atención las 24 horas del día y debe ser abierto a la vida en comunidad, permitiendo que el adolescente participe en ella en la medida de lo posible y en actividades relacionadas con la salud, educación, capacitación y recreación entre otras.
- Libertad Asistida, programa que consiste en 10 actividades en el mes con el adolescente, con la red familiar o con las personas significativas, cuya finalidad es protectora, educativa y restaurativa.
- Prestación de Servicios a la Comunidad, definida en los lineamientos técnicoadministrativo de acuerdo a los términos de la Ley, pero que no se precisa cuales son los programas soportes o la oferta de servicios para esta sanción. No obstante, se aclara que la prestación de servicios no debe confundirse con la oferta de servicios sociales para el adolescente y debe tener un carácter de reparación.
- Amonestación, se brinda por a través de un curso en Derechos Humanos que dicta el Instituto de Estudios del Ministerio Público.
---------------------------------------------------------------------------------------------------------------------
131 Fuente: ICBF - Lineamientos técnico-administrativos para la atención de adolescentes en el Sistema Responsabilidad Penal para Adolescente.
---------------------------------------------------------------------------------------------------------------------
Anexo No. 5.
Cuadro delitos de mayor ocurrencia
| DELITOS | 2007 | 2008 | 2009 | TOTAL |
| TRÁFICO, FABRICACIÓN O PORTE DE ESTUPEFACIENTES | 9.403 | 11.299 | 3.748 | 24.450 |
| HURTO A PERSONAS | 4.953 | 6.784 | 3.529 | 15.266 |
| FABRICACIÓN, TRÁFICO, Y PORTE DE ARMAS DE FUEGO O MUNICIONES | 1.439 | 1.980 | 1.019 | 4.438 |
| LESIONES PERSONALES | 1.186 | 1.124 | 710 | 3.020 |
| DAÑO EN BIEN AJENO | 1.385 | 810 | 479 | 2.674 |
| HURTO ENTIDADES COMERCIALES | 803 | 733 | 392 | 1.928 |
| VIOLENCIA INTRAFAMILIAR | 512 | 479 | 213 | 1.204 |
| DEFRAUDACIÓN A LOS DERECHOS PATRIMONIALES DE AUTOR | 678 | 356 | 67 | 1.101 |
| HURTO RESIDENCIAS | 359 | 358 | 162 | 879 |
| TOTAL | 22.742 | 28.272 | 11.565 | 62.579 |
Anexo No. 6
Inversión en Infraestructura por Fases del SRPA y Tipo de Servicios
| Fase | Distrito | Salas de audiencia | Despachos judiciales | Centros de Servicio |
| I | Bogotá | 6 | 12 | 1.00 |
| Cali | 5 | 10 | 1 | |
| II | Medellín | 2 | 4 | 1 |
| Pereira | 2 | 5 | 1 | |
| Manizales | 2 | 4 | 1 | |
| Armenia | 1 | 2 | 1 | |
| Buga | 2 | 5 | 1 | |
| III | Cúcuta | 1 | 2 | |
| IV | Cartagena | 2 | 1 | |
| Total | 23 | 44 | 8 | |
Fuente: Consejo Superior de la Judicatura – Sala Administrativa, Junio 30 de 2009.